Sie können Operatoren mit Ihrer Suchanfrage kombinieren, um diese noch präziser einzugrenzen. Klicken Sie auf den Suchoperator, um eine Erklärung seiner Funktionsweise anzuzeigen.
Findet Dokumente, in denen beide Begriffe in beliebiger Reihenfolge innerhalb von maximal n Worten zueinander stehen. Empfehlung: Wählen Sie zwischen 15 und 30 als maximale Wortanzahl (z.B. NEAR(hybrid, antrieb, 20)).
Findet Dokumente, in denen der Begriff in Wortvarianten vorkommt, wobei diese VOR, HINTER oder VOR und HINTER dem Suchbegriff anschließen können (z.B., leichtbau*, *leichtbau, *leichtbau*).
Das Projekt NIKE MATE konzentriert sich auf die präzise Positionsbestimmung von Einsatzkräften und autonomen Systemen in urbanen Umgebungen, insbesondere in GNSS-denied Environments. Ein zentraler Fokus liegt auf der Entwicklung und Erprobung eines Pseudolite-Systems, das die Navigation in komplexen und gefährlichen Umgebungen ermöglicht. Das System besteht aus mehreren Komponenten, darunter Roboter, menschliche Einsatzkräfte und eine Infrastruktur, die durch UWB-Anker verbunden sind. Die Visualisierung der Daten erfolgt über das XR Command-System, das eine intuitive Darstellung und Steuerung ermöglicht. Die Felderprobung am Zentrum am Berg zeigte erfolgreiche Ergebnisse, wobei die Genauigkeit der Positionsbestimmung unter 1,5 Metern für Roboter und unter 1 Meter für Fußgänger innerhalb des UWB-Netzes lag. Die kooperative Lösung ermöglichte eine stabile Trajektorie und korrigierte Abstände zwischen Roboter und Fußgänger. Die Ergebnisse des Projekts unterstreichen die Wirksamkeit des Systems und dessen Potenzial für zukünftige Einsätze in urbanen Umgebungen.
KI-Generiert
Diese Zusammenfassung des Fachinhalts wurde mit Hilfe von KI generiert.
Zusammenfassung
Das Projekt NIKE MATE (huMan mAchine navigation Teaming) beschäftigt sich mit der präzisen Positionsbestimmung der Einsatzkräfte im urbanen Umfeld, um unbeabsichtigtes Aufeinandertreffen beim Einsatz autonomer Systeme zu vermeiden.
Im Besonderen lag der Fokus auf der Positionsbestimmung von Personen in Umgebungen ohne GNSS und entsprechender Infrastruktur.
Der Forschungsfokus lag auf den drei Aspekten: verbesserte Positionierung durch einen kollaborativen Ansatz, Visualisierung der Positionen für Führungskräfte und Untersuchung zu psychologischen Herausforderungen in solch komplexen Szenarien.
Zu Beginn des Projektes wurde das bereits vorhandene Pedestrian Dead Reckoning (PDR) Modell untersucht. Hierbei wurde der Speicherbedarf des KI-Modell reduziert und verschiedene Quantisierungen verglichen, um das gewählte Konzept mit neu gesammelten Trainingsdaten zu trainieren. Dies ermöglicht die Unterscheidung zwischen acht Bewegungsarten.
Ebenfalls wurde eine innovative Pseudolite Positionierungsmethode untersucht, um die Übertragung von globalen Koordinaten ins Tunnelinnere zu realisieren. Vier synchronisierte bladeRF Transmitter senden ein von OHB generiertes Replika aus, welches ein adaptierter Receiver zur Position im WGS84 Koordinatensystem nutzt. Praktische Tests ergaben eine erfolgreiche Umsetzung.
Eine Weiterentwicklung gab es auf Seite der Positionierung von Akteuren im Tunnel. Entwickelt wurde ein kollaboratives Konzept, welches in einem Faktor Graph die Position eines Roboters und Personen schätzt. Dieses kombiniert UWB-Distanzmessungen, IMU-Schritte, LiDAR-SLAM und Radodometrie mit entsprechenden Fehlermodellen. Die Positionen werden zentral am Roboter prozessiert und an das Führungsinformationssystem XR COMMAND weitergeleitet und visualisiert. Dies ermöglicht eine Visualisierung in einer XR (Extended Reality) Umgebung.
Testmessungen im Zentrum am Berg verifizierten das gewählte Konzept und dienten zur Evaluierung. In einem UWB-Netzwerk konnten erfolgreich Distanzen zwischen Akteuren und an Wänden befestigen Ankern mit weiterer Sensorik fusioniert werden, um in Echtzeit Positionen (Mensch und Roboter) zu schätzen und zu visualisieren.
Die Helmut Schmidt Universität Hamburg hat die psychologischen Effekte auf Soldaten im Einsatz in städtischer Infrastruktur untersucht und beurteilt.
Der Verlag bleibt in Hinblick auf geografische Zuordnungen und Gebietsbezeichnungen in veröffentlichten Karten und Institutsadressen neutral.
1 Einleitung
Die Forschungsgruppe IRON NIKE beschäftigt sich seit vier Jahren mit allen Fragen der Einsatzführung im urbanen Umfeld unter Berücksichtigung der Anforderungen eines Prism of Responsibility, welches sich aus dem Zusammenhang der Service-Infrastruktur auf allen drei Bewegungsebenen (Supersurface – Surface – Subsurface) ergibt. Einsätze in derartigen Umgebungen sind von einer hohen Komplexität gekennzeichnet und erfordern Unterstützung durch eine große Zahl von UGV (Unmanned Ground Vehicle), UAV (Unmanned Air Vehicle) sowie die reibungslose Interaktion zwischen allen Plattformen und abgesessenen Einsatzkräften. Neben einer genauen Standortbestimmung in einem GNSS-denied environment (GNSS Global Navigation Satellite System), als welches der urbane Raum generell anzusehen ist (vor allem das Innere von Infrastruktur sowie die subsurface Ebene), kommt auch der räumlichen Koordinierung und Kollisionsvermeidung hohe Bedeutung zu.
Im Rahmen von NIKE MATE wird dazu anhand eines komplexen Szenarios in Anlehnung an einen urbanen Nahverkehrsknoten eine Technologieanalyse zur Identifikation bestehender Technologien sowie die Validierung von Testdaten durchgeführt, Algorithmen und Positionierungsverfahren für UGV, UAV und leicht tragbare Navigationslösungen in einem GNSS-denied environment entwickelt und in XR Command visualisiert.
Anzeige
Das Projekt NIKE MATE (huMan mAchine navigation Teaming) beschäftigt sich mit der präzisen Positionsbestimmung der Einsatzkräfte im urbanen Umfeld, um unbeabsichtigtes Aufeinandertreffen beim Einsatz autonomer Systeme zu vermeiden.
Im Besonderen lag der Fokus auf der Positionsbestimmung von Personen in Umgebungen ohne GNSS und entsprechender Infrastruktur. Diese Information ist essenziell, um Gefahren zu minimieren, Kollisionen zwischen Menschen und Maschinen zu verhindern sowie Planung von Einsätzen zu koordinieren und damit den Stress bei den Akteuren zu reduzieren.
1.1 Szenario durch den Bedarfsträger
Aus der Beschreibung des komplexen Szenarios „Dreikönig“ lassen sich folgende Ableitungen für die Forschungstätigkeit im Rahmen des Projekts NIKE MATE ziehen:
finden in einem weit verzweigten 3‑dimensionalen Infrastrukturnetzwerk statt
sind durch den teilweisen oder gänzlichen Ausfall von Strom, Wasser, Kommunikation, Belüftung gekennzeichnet
finden in teilweise zerstörter Infrastruktur statt
werden durch Dunkelheit, Feuer und Rauch behindern beziehungsweise eingeschränkt
verlangen durch das Auftreten von Gefahrenstoffen schweren Atemschutz mit eingeschränktem Sichtfeld und Bewegungsfreiheit
1.1.2 Gegner/Opponent
verfügt über eine zunächst unbekannte Anzahl von Kräften mit unbekannter Ausrüstung
zeigt sehr aktives Vorgehen mit zu Beginn unbekannter Zielsetzung
nutzt die Gegebenheiten gezielt aus und verfügt über Ortskenntnisse
1.1.3 Eigene Kräfte
rücken koordiniert und teilweise sehr langsam (200 m/Tag) vor
sind mit einem 720° Gefechtsfeld konfrontiert und müssen eine permanente Rundum-Sicherung gewährleisten
müssen ihr Vorgehen auf sehr beschränktem Raum koordinieren (Straßenschluchten, Tunnel, in Häusern, …)
sind in großer Zahl im Einsatzraum
bringen eine große Zahl an UGV und UAV zum Einsatz
2 Entwicklung Pseudolite-System
Ein Pseudolit (englisch pseudolite) ist ein terrestrischer Sender für Signale, welche diejenigen eines Satelliten nachahmen.
Anzeige
Im Vorfeld wurde evaluiert, ob und wie mittels GNSS-Signale Pseudolites simulieren werden können und aus dem empfangenen Signal Pseudostrecken und eine Positionslösung ermittelt werden kann.
Wegen kurzen Distanzen zwischen Pseudolite und Empfänger und viel Mehrwegeffekte wegen Tunnelwänden benötigte man einen GNSS-Empfänger mit einem sehr genauen Trackingloop, mit einer Glättung der gemessenen Pseudoranges, mit Abschwächung von Mehrwegausbreitung und einen Empfänger, der nach einem Trackingverlust oft Reacquisitions rechnet, um etwaige Datenlücken so klein wie möglich zu halten. Die Wahl fiel auf den Septentrio MosaicX5 Empfänger, der alle oben angeführten Eigenschaften erfüllt. Im Allgemeinen handelt es sich um einen robusten Mehrfrequenz, Mehr-GNSS Empfänger, der alle Schritte der Signalverarbeitung, vom Empfangen der analogen Signale bis zur Acquisition, Tracking und die Berechnung einer Positionslösung, durchführt.
Schnell hat sich herausgestellt, dass die große Hürde nicht die Simulation der Pseudolitesignale war, sondern die Positionsbestimmung der Pseudolites am kommerziell erhältlichen GNSS-Empfänger. Die Navigationsnachrichten aller GNSS-Signale sind so konzipiert, dass sie Satelliten über 20000 km Höhe und einer Bewegungsgeschwindigkeit von mehreren Kilometern pro Sekunde beschreiben. Im Testfall waren die Pseudolites knapp über der Erdoberfläche angebracht und bewegten sich nicht.
Die Testkampagne wurde am Donnerstag, den 07.08.2025, im nördlichen Straßentunnel am Zentrum am Berg durchgeführt. Die beiden Tage davor wurden genutzt, um das System aufzubauen, einzurichten und zu testen. Die Systemarchitektur ist im Wesentlichen auf die Pseudo-Satelliten (Pseudolites) und auf den Empfänger aufgeteilt.
Es hat sich herausgestellt, dass die Positionierung innerhalb eines Tunnels mittels Pseudo-Satelliten nur bedingt möglich ist.
Das Konzept der Pseudo-Satelliten in NIKE MATE ist in Abb. 1 dargestellt:
Abb. 1
Die Pseudolites bestehen aus Sendeantennen, Verstärkern, GNSS-Antennenkabel und einer Sendestation
Bei den Sendeantennen handelte es sich um µBlox-Antennen (Flachantennen, „Patch-Antennen“). Um keine Verzögerungen in der Signalaussendung zu verursachen, wurden in diesem Setup vier gleiche µBlox-Antennen mit gleich langen Antennenkabeln verwendet.
Die µBlox-Antennen wurden auf die Leitungen bzw. Säulen knapp unterhalb der Decke des Straßentunnels auf einer Höhe von ca. 5 m montiert, siehe Abb. 2:
Abb. 2
Pseudolite-Sendeantennen nach der Montage auf bestehende Leitungskanäle im Tunnel am Zentrum am Berg
Zwei Sendeantennen wurden am Tunneleingang ca. parallel zueinander montiert. Die anderen zwei befanden sich auch parallel zueinander zirka 40 m im Inneren des Tunnels.
Die Pseudolites wurden vor Ort von der Technischen Universität Graz vermessen. Ihre Koordinaten sind für die Positionsbestimmung essenziell.
Die Sendestation ist das Kernstück der Pseudolites und wurde in der Mitte des Aufbaus aufgestellt. Für den Betrieb wird lediglich Stromversorgung benötigt. Sie besteht aus drei Komponenten:
Intel NUC (Next Unit of Computing)
BladeRF (Software defined Radio platform)
Externer Referenzoszillator
Der Intel NUC wurde für zwei Aufgaben verwendet: für das Simulieren der Pseudolitesignale und für die Bedienung und Aussenden der Pseudolitesignale.
Die Pseudolitesignale wurden am Anfang der Messkampagne generiert, nachdem die µBlox-Antennen eingemessen wurden. Hierfür wurde die etwas modifizierte Version der OHB Austria entwickelten Software XPLORA herangezogen. Es wurde jeweils ein IF-Signal pro Sendeantenne simuliert.
Die Software für die Bedienung des BladeRFs und das Einlesen und Aussenden der Signale („BladeRF-Streamer“) wurde im Rahmen dieses Projektes entwickelt.
Das BladeRF ist ein Software Defined Radio (SDR), welches sowohl das Aussenden als auch das Empfangen von Funksignalen ermöglicht. Es ist so designt, dass es die meisten Aufgaben per Software erledigen kann – dafür wird nur der Treiber benötigt.
Um die Sendestation mit den µBlox Sendeantennen zu verbinden, wurden 40 m lange GNSS-Antennenkabel verwendet. Die Antennenkabel waren alle gleich lang, um keine ungewollte Verzögerung in der Signalausbreitung zu verursachen. Die lange Kabellänge verursacht eine hohe Signaldämpfung, was zu schlechten Tracking-Ergebnissen führen kann. Damit die ausgesendeten Signale vom Septentrio-Empfänger empfangen werden konnten, mussten 3 dB Verstärker zwischen BladeRF und Patch-Antenne eingebaut werden.
Auf der Empfängerseite wurden zwei Module miteinander verknüpft. Auf der einen Seite wurde der kommerziell erhältliche Empfänger Septentrio MosaicX5 mit einer GNSS-Patch-Antenne verwendet. Der Empfänger wurde an einen Dell-Laptop angesteckt. Da wie vorher beschrieben ein modifizierter Anwendungsfall vorlag und der Septentrio keine Pseudolites in die PVT nahm, wurde die Software PVT-Calculator auf dem Laptop gestartet. Der Laptop, Septentrio-Empfänger und GNSS-Antenne wurden auf den Roboter montiert, wie Abb. 3 zeigt:
Nachdem die Pseudostrecken korrigiert wurden, konnte eine Positionslösung gerechnet werden.
3 Systemarchitektur NIKE MATE
Das vorgestellte System besteht aus den drei Komponenten: Roboter, Mensch und Infrastruktur. In Abb. 4 finden sich alle Komponenten systematisch dargestellt. Jede Einheit trägt einen UWB-Anker, welche ein Netzwerk bilden. Auf dem Mikrokontroller der Einheit laufen mehrere Tasks je nach Typ der Einheit:
Main Node: auf Roboter; Steuert UWB-Netzwerk und sammelt Daten
Dynamische Node: auf Person; Sammelt UWB und IMU-Daten
Statische Node: an Bauwerk; Interagiert in Distanzmessung
Die wichtigsten Tasks sind die UWB-Funktionalität, BLE-Kommunikation und Daten Streaming. Auf allen UWB Geräten läuft im Haupttask ein TDMA-Schema. Dieses besteht aus drei Typen von Slots, welche zeitlich hintereinander mit exakt selben und synchron auf allen Geräten ausgeführt werden.
4 XR Command
Das Visualisierungssystem SOMT, das im NIKE Programm stetig weiterentwickelt wird, wird auch für NIKE MATE zur Visualisierung verwendet. Es wird unter dem Produktnamen XR Command vermarktet (https://xr-command.at/).
Deshalb wurden im Zuge des Projekts folgende Weiterentwicklungen durchgeführt:
Die Schnittstelle zur Darstellung von Positionierungsdaten wurde seitens Laabmayr verbessert und auf den Anwendungsfall UAV/UGV ausgeweitet.
Um die Darstellung und Handhabung von SOMT so intuitiv wie möglich zu gestalten, wurde eine Testreihe mit Mitarbeitern von Laabmayr, die nicht mit dem Programm vertraut sind, durchgeführt. Dabei konnte ein mittlerer Score von 80,35 mittels SUS (System Usability Scale) festgestellt werden.
Die Erkenntnisse aus der Testreihe wurden wiederum zur Verbesserung der Usability der Software verwendet.
Zusätzlich fand ein regelmäßiger Austausch mit dem Bedarfsträger statt um Feedback zu generieren.
In der zweiten Projekthälfte wurde der Fokus insbesondere auf die Integration mit den Ergebnissen der anderen Arbeitspakete gelegt. So wurden die Positionierungsdaten und der Status der Personen und UGVs vollständig visualisiert.
Alle Geodaten werden im Format WGS84 incl. Höhe über Adria (Bessel Elipsoid, EPSG:31253) angegeben.
Zur Formatierung für Punkte, Linien etc. gilt der GeoJSON Standard.
Die Datenpunkte im XR COMMAND-Server sind im NIKE-System der „Single-Point-of-Truth“
Die detaillierte Interface Definition erfolgt über Swagger (OpenAPI).
Abb. 5 zeigt eine Übersicht der Einbindung des XR COMMAND Servers in die weiteren Applikationen.
Die Felderprobung fand im August 2025 am Zentrum am Berg am Erzberg statt (Abb. 6 und 7). Während der Erprobungen kam es auch zufällig zu einem Besuch durch den steirischen Landeshauptmann (Abb. 8).
Abb. 6
Feldversuch im Straßentunnel am Zentrum am Berg. Links und rechts vom Roboter die Versuchspersonen
Für die Felderprobung wurde das vorab gewählte und aufgesetzte System aus einem Roboter (LiDAR, Odometrie, UWB-Anker, IMU), ein bis zwei Personen mit UWB-Anker und XSens IMU samt Halterung für Schuhe und Anker für die Tunnelwände verwendet. Zusätzlich befestigt wurde das Pseudolite System bestehend aus vier Transmittern und einer zentralen Steuerungseinheit. Für die Referenz wurde eine Leica MS60 Totalstation und 360° Prisma auf dem Roboter verwendet. Im Tunnelinneren wurde eine Startposition eingemessen, welche sich innerhalb von vier UWB-Anker befindet. Ebenfalls wurden die statischen Anker und Transmitter eingemessen und in entsprechende Koordinatensysteme transformiert. Weitere Anker wurden befestigt, jedoch nicht in allen Tests verwendet, um auch die Genauigkeit bei schlechterer Geometrie oder nur mit relativer Sensorik zu evaluieren.
Insgesamt wurden neun Testfahrten mit unterschiedlichen Routen durchgeführt.
Nach der Erprobung am Zentrum am Berg wurde seitens TU Graz ein fine-tuning des Positionierungsalgorithmus vorgenommen. Die anschließende Auswertung erfolgte in Postprozessierung durch erneutes Abspielen der aufgezeichneten Messdaten. Somit ist eine Echtzeit-Verarbeitung garantiert, wenn auch auf anderer Hardware. Dabei wurde die Berechnung der Position in Graz vorgenommen, während das Headquarter in Salzburg abgebildet wurde. Insofern wurde auch die Fähigkeit der Datenübertragung in ein vom Einsatzort entferntes Headquarter erprobt, siehe Abb. 9.
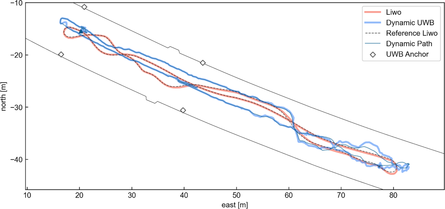
Ebenfalls ausgewertet werden musste die Referenz der Totalstation. Nach dem Adaptieren der Parameter und Varianzen der Sensoren konnte ein erfolgreiches Ergebnis erzielt werden. Beispielhaft findet sich in Abb. 10 die Ergebnisse für Route 9. Es zeigt sich eine stabile Lösung mit einer Genauigkeit unter 1,5 m für Roboter im gesamten Bereich. Eine Verschlechterung in der Ostkomponente, welche fast mit der Tunnelachse übereinstimmt, stammt aus der herausfordernden Umgebung, welche kaum Features für das Scanmatching des LiDAR liefert. Für den Fußgänger sind keine Totalstationsdaten vorhanden. Jedoch zeigt sich im Bereich innerhalb der UWB-Anker eine stabile Trajektorie ohne Sprünge parallel zum Roboter. Am Rückweg wurde die Mittellinie des Tunnels als Weg gewählt, was sich deutlich in den Ergebnissen erkennen lässt. Innerhalb des UWB-Netzes kann somit eine Genauigkeit von unter 1 m als realistisch angesehen werden. Einzig in den Bereichen weit außerhalb der UWB-Anker degradiert die Lösung aufgrund der schlechten Geometrie. Die kooperative Lösung kann hier den Abstand zwischen Roboter und Fußgänger korrigieren, aber keine absolute Positionsinformation liefern. Die Geometrie der zwei letzten vorhandenen UWB-Messungen ergibt eine größere Abweichung in der Tunnelquerachse. Die Ergebnisse zeigen jedoch, dass im Bereich bis zum nächsten theoretischen Anker (ca. 25 m) eine Genauigkeit von < 25 cm eingehalten werden kann. Ein dynamischer Aufbau des Netzes wäre somit möglich.
Abb. 10
Darstellung der Wegstrecke im Tunnel durch das Messsystem
Open Access Dieser Artikel wird unter der Creative Commons Namensnennung 4.0 International Lizenz veröffentlicht, welche die Nutzung, Vervielfältigung, Bearbeitung, Verbreitung und Wiedergabe in jeglichem Medium und Format erlaubt, sofern Sie den/die ursprünglichen Autor(en) und die Quelle ordnungsgemäß nennen, einen Link zur Creative Commons Lizenz beifügen und angeben, ob Änderungen vorgenommen wurden. Die in diesem Artikel enthaltenen Bilder und sonstiges Drittmaterial unterliegen ebenfalls der genannten Creative Commons Lizenz, sofern sich aus der Abbildungslegende nichts anderes ergibt. Sofern das betreffende Material nicht unter der genannten Creative Commons Lizenz steht und die betreffende Handlung nicht nach gesetzlichen Vorschriften erlaubt ist, ist für die oben aufgeführten Weiterverwendungen des Materials die Einwilligung des jeweiligen Rechteinhabers einzuholen. Weitere Details zur Lizenz entnehmen Sie bitte der Lizenzinformation auf http://creativecommons.org/licenses/by/4.0/deed.de.
Hinweis des Verlags
Der Verlag bleibt in Hinblick auf geografische Zuordnungen und Gebietsbezeichnungen in veröffentlichten Karten und Institutsadressen neutral.
Die im Laufe eines Jahres in der „adhäsion“ veröffentlichten Marktübersichten helfen Anwendern verschiedenster Branchen, sich einen gezielten Überblick über Lieferantenangebote zu verschaffen.