Zum Inhalt

Can organizational size moderate the relationship between sustainable-driven financial management and business competitiveness?

  • Open Access
  • 18.11.2023
Erschienen in:

Aktivieren Sie unsere intelligente Suche, um passende Fachinhalte oder Patente zu finden.

search-config
loading …

Abstract

Der Artikel untersucht, ob Organisationsgröße die Beziehung zwischen nachhaltigem Finanzmanagement und unternehmerischer Wettbewerbsfähigkeit mäßigt. Unter Verwendung des Rahmens der Ökonomie für das Gemeinwohl konzentriert sich die Studie auf das ethische und nachhaltige Management der Beziehungen zu Finanzdienstleistern. Das Forschungsmodell wurde an einer Stichprobe von 206 europäischen Unternehmen getestet und zeigt, dass die Unternehmensgröße tatsächlich die Beziehung zwischen nachhaltigem Finanzmanagement und Wettbewerbsfähigkeit mäßigt. Die Ergebnisse tragen zum Verständnis bei, wie organisatorische Merkmale die Effektivität von Nachhaltigkeitspraktiken bei der Steigerung der Geschäftsleistung beeinflussen.
The original version of this article was revised. Due to an inadvertent error during the publication process, the symbols denoting significance at the p < .10 and p < .05 levels were switched in Table 3, reflecting an inaccuracy in the reported observed significance and a discrepancy with the text in the article. The corrected version of the table is shown below. The authors declare this inadvertent error does not affect the results and conclusion of this paper
A correction to this article is available online at https://doi.org/10.1007/s11365-023-00930-w.

Publisher’s Note

Springer Nature remains neutral with regard to jurisdictional claims in published maps and institutional affiliations.

Introduction

Corporate sustainability consists of the sustainable management of companies, which means managing for the triple impact that companies exert through their economic activity. This triple impact derives from sustainable development and refers to the economic, social, and environmental impact of companies on society and the planet (Johnson & Schaltegger, 2016). Through corporate sustainability, companies can integrate their sustainability strategy with their overall strategy and thus achieve shared value, securing a competitive advantage (Porter & Kramer, 2011). Corporate sustainability has its origins in corporate social responsibility (CSR) and is rooted in stakeholder theory (Montiel, 2008).
To implement corporate sustainability, companies need different tools from those that are traditionally used because measuring the triple bottom line requires assessing social and environmental value in addition to economic value (Engert et al., 2016). One such tool is the Common Good Balance Sheet and Matrix, part of the Economy for the Common Good (ECG) framework (Felber, 2015). The ECG model is recognized by the European Union as “a feasible model which strengthens European values, social cohesion and promotes a responsible economic system” (EESC, 2016, p. 1). It is also described as the most advanced approach to sustainability (Sustainability 3.0) by (Dyllick & Muff, 2016; Sanchis et al., 2021).
Extant literature has stated that ECG firms share some important traits with social entrepreneurship, as its adoption facilitates the development of multivocal skills to embed social and environmental concerns into ordinary business operations. Thus, enabling a hybridization process that will drive companies to become sustainable businesses (Porter & Kramer, 2011; Felber et al., 2019; Campos et al., 2020).
As discussed earlier, business activity has a triple impact on society and the environment. Business activity covers a wide range of functions, including finance. The financial function of a business can also be analyzed from the point of view of sustainability by focusing on what is known as sustainable financial management. This concept refers to financial management based on sustainability criteria (Sanchis & Campos, 2018). These criteria affect the investments and sources of financing that a company uses. A company’s investments under sustainability criteria are known as socially responsible investments, and the sustainability-oriented relations that a company has with banks in order to manage its financial resources are referred to as ethical and sustainable finance (Bagus & Howden, 2013). The Common Good Matrix (CGM) conceives a company’s financial management as a key element in the creation of social and environmental value through the relationship between the company and its financial backers. The CGM covers aspects such as a position based on ethics and solidarity in the management of financial resources and sustainable investments (Sanchis & Campos, 2018).
Sustainable finance affects the management of productive companies (Pérez & Rodríguez, 2013, 2015) in the sense that financial management based on sustainability can improve competitiveness (Cowton, 2002; Dorasamy, 2013; Ducassy, 2013; Forcadell & Aracil, 2017). Hence, there is considerable interest in studying sustainable financial management by analyzing the relationships between the management of companies and their financial backers and the positive impacts of these relationships at the competitive level.
This study aims to assess the impact of the adoption of sustainable financial management through the ECG model, a sustainability management and control tool, on business competitiveness. To do so, we propose a research model that we test on a sample of 206 European businesses of different sizes, ages, and from different European countries. i.e., our sample includes large organizations, SMEs, and entrepreneurial ventures with less than five years in operation. Hence, data gathering was conducted in 2018. The population under study was made up of the 400 European firms that had adopted the ECG sustainability framework between 2011 and 2017.
Thus, following this introduction, section two presents the theoretical framework, and research hypotheses are formulated. Section 3 describes data gathering and sample profile, and the research methods based on hierarchical regression analysis. Section 4 depicts the results and discussion. Lastly, Sect. 5 shows the conclusions of the study and its limitations.

Literature review and hypotheses development

Sustainable financial management is the part of sustainability that affects the financial behavior of companies. It comprises two areas: (1) a company’s investments (socially responsible investments) and (2) a company’s relations with its financial backers (sustainable finance). This study focuses on the second of these areas of sustainable financial management by examining the type of relationship that companies have with their financial backers from the perspective of sustainability.
Broadly speaking, the ECG framework suggests that companies should engage in financing with ethical or sustainable banks. Unlike conventional banks, such banks act in accordance with ethical and social values (Sasia, 2012). Thus, they promote financial inclusion as opposed to financial exclusion and credit rationing, self-financing as opposed to overleveraging, and transparency and participation as opposed to conflicts of interest and market manipulation. According to De la Cuesta et al. (2006), the characteristics of ethical banking are maximum social participation; the ability to choose investment targets based on not only profitability and risk but also social considerations; the efficient and professional management of business enabled by new financial instruments; transparency as a core value in administrative management and decision making; a code of ethics (moral and ethical regulations for processes); and the allocation of assets to ventures that provide added social value. Other aspects related to the internal behavior of ethical banks also include smaller wage ratios (no more than 1:10) and employee participation in decision-making, although these aspects may vary depending on the ethical banking model.
In this study, the methodology of the Economy for the Common Good (ECG) is adopted by using the Common Good Matrix (CGM). Through the CGM, companies can analyze their sustainability by assessing the four universal values of the ECG (human dignity, solidarity and social justice, environmental sustainability, and transparency and co-determination) across five stakeholder groups (suppliers, owners and financial service providers, employees, customers and other companies, and the social environment; Felber et al., 2019; Ejarque & Campos, 2020). Sustainable financial management is analyzed by studying the relationship between a company and its financial service providers across the four values of the ECG: (1) financial management through human dignity (Theme B1 of the CGM), (2) financial management through solidarity and social justice (Theme B2 of the CGM), (3) financial management through environmental sustainability (Theme B3 of the CGM) and (4) financial management through transparency and co-determination (Theme B4 of the CGM) (Sanchis & Campos, 2018). More detailed information on the matrix can be found at the following link: https://www.ecogood.org/wp-content/uploads/2020/04/ecg_full_balance_sheet_workbook.pdf.
Theme B1 of the CBM is defined as the ethical position concerning the management of financial resources. According to this theme, an ECG company runs its financial management according to critical ethical principles, works on its financing structure to safeguard this ethical focus, works towards a steady increase in its equity ratio, and supplements its capital with funding from partners who are similarly interested in the company’s independence and autonomy. This theme is divided into three subthemes: B1.1 Financial independence (self-financing measured in terms of the equity ratio); B1.2 External financing oriented toward the common good from solidarity financing (e.g., subordinated loans from patrons or social crowdfunding platforms) and ethical banks; B1.3 Ethical position of financial providers (ethical and sustainable banks)1. These themes can enable companies to achieve sustainable financial management in accordance with the principle of human dignity. The paper aims to show that sustainable financial management positively affects a company’s competitiveness.
Theme B2 of the CGM is defined as a social position in the management of financial resources. For this theme, ECG companies must ensure a fair and equitable distribution of financial resources among their stakeholders. This theme is divided into two subthemes: B2.1 Solidarity and Common Good-oriented management of financial resources; B2.2 Unfair distribution of funds as a negative aspect. Through these themes, companies can achieve sustainable financial management by following the principles of solidarity and social justice. This paper aims to show that this form of sustainable financial management positively affects a company’s competitiveness.
Theme B3 is defined as sustainable investments and the ethical use of funds. According to this theme, financial investments should target ventures that ensure a positive environmental and social impact. This theme is divided into three subthemes: B3.1 Environmental quality of investments; B3.2 Common Good-oriented financial investments; and B3.3 Reliance on environmentally unsafe resources as a negative aspect. Through these subthemes, companies can achieve sustainable financial management following the principle of environmental sustainability. This paper aims to show that this form of sustainable financial management positively affects a company’s competitiveness.
Finally, Theme B4 is defined as democratic ownership and participation between the company and its financial service providers. According to this theme, companies must ensure a participatory decision-making system with their financial backers, ensuring co-responsibility and co-design. This theme is divided into two subthemes: B4.1 Common Good-oriented ownership structure; B4.2 Hostile takeovers as a negative aspect. Through these subthemes, companies can achieve sustainable financial management following the principles of transparency and co-determination. This paper aims to show that this form of sustainable financial management positively affects a company’s competitiveness.
To provide support for the positive relationship between companies’ sustainable financial management according to the four values of the CGM and competitiveness, a literature search was performed to identify published studies of this relationship. The literature review reveals that the economic and strategic positioning effects of a company’s relations with ethical financial service providers have received little attention in the literature. However, some studies have identified positive aspects, highlighting the improvement in a company’s image and reputation (Bravo et al., 2010; Dorasamy, 2013; Ducassy, 2013; Forcadell & Aracil, 2017).
From a sustainability perspective, building relationships with ethical financial service providers helps strengthen this approach. Similarly, working with financial service providers that share an organizational culture of sustainability enables closer relationships by making it easier to work based on trust and mutual respect. Finally, another positive effect is equality in negotiations over terms and conditions of agreements between companies and financial service providers because these negotiations take place between similar-sized entities. This factor is relevant in a financial context, where credit institutions have considerable market power due to their size and the high degree of concentration in the sector (Cowton, 2002).
However, negative aspects derived from the restrictions of ethical and social finance can also be identified. For example, ethical banks are restricted in the type of investments that they can finance and are limited in terms of the products and services they can offer (Forcadell & Aracil, 2017). These negative effects are accentuated in reference to achieving economic value and a strong competitive position because ethical banks apply social and environmental filters that many investments are unable to pass.
Studies have also highlighted negative effects such as the business restrictions and growth limitations that may arise from working exclusively with socially responsible investments (Bravo et al., 2010; Dorasamy, 2013; Ducassy, 2013). The supply of ethical and sustainable banking is still scarce in many European countries, which hinders companies’ ability to enter cooperation agreements with such banks. Moreover, ethical banks apply strict sustainability criteria to select investments, so many ventures are incompatible with ethical banking.
The previous arguments lead to the proposal of the first hypothesis:
Hypothesis 1
The ethical and sustainable management of a company’s relationships with financial service providers (under the principles of the ECG described in the CGM) positively affects that company’s competitiveness.
This study also explores whether any variable may moderate the focal relationship. The empirical literature on sustainability management and business competitiveness shows that some studies have used size as a possible moderating variable (Cowton, 2002; Forcadell & Aracil, 2017). These studies indicate that being small can negatively affect a company’s improvement of its competitive position by limiting its investment capacity and by forcing it to negotiate with much larger financial institutions. These arguments lead to the proposal of the second hypothesis:
Hypothesis 2
Company size moderates the relationship between companies’ ethical and sustainable management with financial service providers and competitiveness.
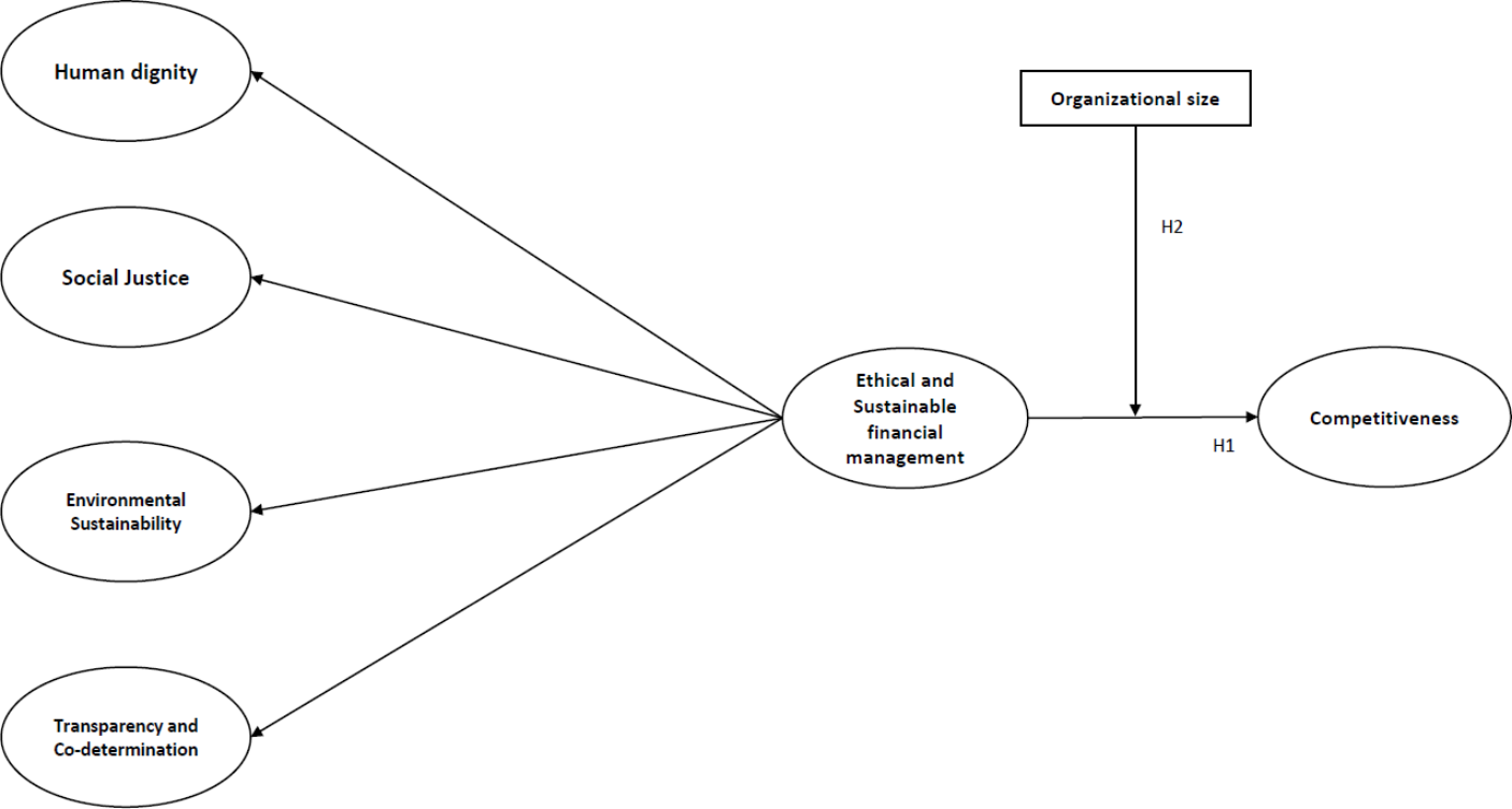
Figure 1 below illustrates the research model.
Fig. 1
Research model
Bild vergrößern

Method

Data collection and sample profile

Data were collected on European ECG companies as part of a larger study. Thus, to define the population under study, we first identified the European companies that had implemented the ECG framework between 2011 and 2017. We did so because the ECG as a sustainability framework was designed in 2010 and some Austrian SMEs began to adopt it in 2011. Next, to ensure data reliability, from this previous set of firms we flagged companies that had externally produced and audited their Common Good Balance Sheet (CGBS) with the collaboration of an external certified auditor. Then, we took the externally audited CGBS and collected the scores on items referring to the ethical and sustainable management of companies’ relationships with financial backers.
In addition, a cross-sectional study was designed based on a questionnaire sent to these companies in 2018. This questionnaire collected data on the perceived impact of the ECG framework on measures of performance and company size. It also collected data on industry, age, country of origin, and number of employees. These variables were used as control variables for statistical purposes. The questionnaire was sent via email to managers during the first quarter of 2018, managers answered the questionnaire during the second and third quarter of 2018. The email contained a link for firms to complete the questionnaire on the Survey Monkey online platform to facilitate data collection.
The population comprised 400 European companies that had implemented the ECG framework as a sustainability management tool producing and auditing their CGBS between 2011 and 2017. On the other hand, the questionnaire was sent in 2018 to the general population (400 European companies that had applied the ECG framework between 2011 and 2017), which yielded 206 complete valid responses. Hence, the sample size was made up of 206 complete observations and covered 51.50% of the population. Of these 206 ECG sample companies, 19.42% were entrepreneurial ventures, whilst 64.08% were SMEs.
Five European countries accounted for almost the entirety of the sampled ECG companies: Germany (39.8%), Austria (30.1%), Spain (19.4%), Italy (7.8%), and Switzerland (2.4%). The remaining European countries accounted for 0.49%. The sample distribution by country was similar to that of the population, with 45.1% of ECG companies from Germany, 35.5% from Austria, 11.2% from Spain, and 4.3% from Italy.
This procedure avoided the problem of potential common method bias (CMB) by employing two different data sources (Podsakoff et al., 2003): the survey was completed by managers of the responding companies in 2018, whilst the scores came from the externally produced and audited CGBS scores of those companies. Accordingly, the respondents who provided data on the predictor measure (online survey) were not the same person as those who provided data on the criterion variables (externally produced and audited CGBS).

Endogenous variable

To test the impact of implementing the ethical and sustainable management of relationships with financial backers on the competitiveness of companies, competitiveness was defined as an endogenous construct. This endogenous construct was measured by combining two existing measurement scales (Johnson, 2015; Patel et al., 2016). First, the multi-item perceptual scale employed by Patel et al. (2016) was used to measure overall firm performance as a baseline.
Instead of measuring the items included in the original scale proposed by Patel et al. (2016), which used a Likert-type scale ranging from 0 to 100, a Likert-type scale ranging from 1 to 5 was employed. A five-point scale was considered more appropriate in this study because the aim was to test the impact of a specific sustainability tool on business competitiveness. Therefore, respondents were asked about the perceived effects on different areas of competitiveness due to the implementation of the sustainability tool, echoing the approach of Johnson (2015).
This endogenous construct was denoted as performance in terms of perceived relative advantage (PRelAdv). PRelAdv was measured using the following items: company reputation, competitiveness, costs, customer acquisition and retention, employee motivation, employee productivity, internal operations, product and service innovation, and sales. Respondents were asked to rate the effect of ethical and sustainable management of the company’s relationships with its financial service providers on each of these items using a five-point Likert scale: 1 (very negative effect), 2 (negative effect), 3 (no effect), 4 (positive effect), and 5 (very positive effect). In addition, as we used measurement scales previously established in the literature, to check their reliability we calculated Chronbach’s Alpha (CA) (Hair et al., 2013). In the case of PRelAdv CA was 0.901, from which we concluded that PRelAdv was a reliable measurement scale.
Table 1 placed at the end of subsection 3.3 lists all the measurement scales used in this study.

Exogenous variables

To meet the current study aims, the exogenous constructs were operationalized as the measurement scales used in the CGM to measure the ethical and sustainable management of a company’s relationships with financial service providers following the values and principles of the ECG framework. Following Felber et al. (2019) and Ejarque and Campos (2020), the four items defined in the ECG framework in the second row of the CGM were grouped into one factor. Details on the CGM are available at the following link: https://www.ecogood.org/apply-ecg/common-good-matrix/. The scores for these items were assigned according to the criteria provided in the Common Good Workbook by external consultants and then verified in an external audit2. These measurement scales were recently validated using exploratory factor analysis (EFA) and confirmatory factor analysis (CFA) (Felber et al., 2019; Ejarque & Campos, 2020). Moreover, as we used measurement scales previously tested in the literature, to ensure reliability we calculated Chronbach’s Alpha (CA) (Hair et al., 2013). In the case of ESFM, CA was 0.905, from which we concluded that ESFM was a reliable measurement scale.
In addition, Hypothesis 2 proposes a possible moderating effect of company size. To test this hypothesis, company size was measured using the annual revenue of each firm, following the recommendations of the European Commission. Finally, the variables of company sector, age, country of origin, and number of employees were used as control variables. Table 1 below depicts all the measurement scales used in this study.
The results of empirical studies might be affected by contextual specificities. Therefore, we included some control variables in our research model. Namely, industry and country by defining specific dummy variables. Whilst organization’s age was measured using the organization’s number of years in operation (Johnson, 2015; Patel et al., 2016).
The inclusion of organizations’ age as a control variable is relevant to our research purposes because in doing so, we were able to assess whether there is any difference in the impact of ESFM implementation through the ECG framework on competitiveness in the case of the entrepreneurial ventures when compared to the rest of firms included in our study. Hence, as extant literature does not find organizations’ age to be a significant organizational influence in embedding corporate sustainability into strategy formulation and implementation (Engert et al., 2016; Engert & Baumgartner, 2016; Buhr et al., 2023) we opted for including this variable in our model as a control variable instead of a moderator one. In contrast, these same studies pointed to organizational size to be one important organizational influence that affects the implementation of sustainability management tools, such as the ECG framework, and their impact on business competitiveness. Consequently, in the case of organizational size, our option was to include it in our research model as a moderator variable. Thus, creating a moderated variable (Hair et al., 2013; Cleff, 2019) that we labeled as Rev*ESFM.
Table 1
Measurement scales
Dimension
Items
Type of scale
Source
Ethical and sustainable management of company relationships with financial service providers (ESFM)
ESFM1. Ethical position in the management of financial resources.
ESFM2. Social position in relation to financial resources.
ESFM3. Use of funds in relation to social and environmental impacts.
ESFM4. Ownership and co-determination.
Absolute scores from the externally produced and audited Common Good Balance Sheet of each company.
Exogenous variables.
Ejarque and Campos (2020); Felber et al. (2019)
Company competitiveness (PRelAdv)
PRelAdv1. Company reputation.
PRelAdv2. Competitiveness.
PRelAdv3. Costs.
PRelAdv4. Customer acquisition and retention.
PRelAdv5. Employee motivation.
PRelAdv6. Employee Productivity.
PRelAdv7. Internal operations.
PRelAdv8. Product and service innovation.
PRelAdv9. Sales.
Likert scale (1–5),
from the questionnaire distributed in 2018.
Endogenous variable.
Johnson (2015); Patel et al. (2016)
Company size
Annual revenue
1 if < €0.5 mill.; 2 if €0.5–2 mill.; 3 if €2–10 mill.; 4 if €10–50 mill.; 5 if > €50 mill.
Moderator variable.
European Commission recommendations
Employees (control variable)
1 if Nr of Empl. < 10; 2 if 10 ≤ Nr of Empl ≤ 49; 3 if 50 ≤ Nr of Empl ≤ 249; 4 if Nr of Empl > 250
European Commission recommendations
Company age
Age (control variable)
Years in operation
 

Analysis technique

The aim of this study is to empirically test how the ethical and sustainable management of a company’s relationships with financial service providers following the principles and values of the ECG framework influences competitiveness. Hierarchical regression analysis was chosen as the most suitable technique to analyze the relationship between the endogenous construct of PRelAdv and the exogenous constructs of ESFM and Rev*ESFM (Hair et al., 2013). This study is also the first that aims to test the impact of implementing the ECG framework on firms’ competitiveness. Overall, this aim motivated the choice of hierarchical regression to test the hypotheses because this analysis technique enables blocks of variables to be entered into the analysis following the theory (Cleff, 2019).
Furthermore, because Hypothesis 2 entailed testing for possible moderating effects, standardized independent variables were used to reduce multicollinearity effects (Aiken et al., 1991; McClelland et al., 2017).
The analysis was performed in three steps. In Step 1, the control variables were introduced. In Step 2, linear effects were tested. In Step 3, moderating effects were tested. This multistep procedure is commonly used to test relationships between variables with moderating effects (Janssen, 2001; Le et al., 2011).

Results and discussion

Table 2 shows the means, standard deviations, and correlations of the study variables. The exogenous and endogenous variables have statistically significant correlations with each other, whereas the control variables do not. The alpha coefficients of the variables ESFM and PRelAdv are 0.905 and 0.901, respectively, which lie above the recommended threshold of 0.7. Therefore, the scales used to measure the factor scales in the study can be considered reliable.
Table 2
Descriptive statistics and correlations
Variable
M
SD
1
2
3
4
5
6
1. Industry
2.859
0.468
      
2. Age
5.539
1.855
−0.053
     
3. Country
2.995
1.183
0.078
0.039
    
4. Empl.
1.636
0.860
−0.043
−0.338**
−0.078
   
5. Rev
1.684
1.092
−0.040
−0.347**
−0.024
0.781**
  
6. ESFM
1.068
3.639
−0.024
0.214**
0.123
−0.095
−0.077
 
7. PRelAdv
3.644
0.552
−0.081
0.094
−0.143*
0.058
0.042
0.435**
Notes: correlations significant at * p < 0.05 and ** p < 0.01 (two-tailed test)
As Table 2 shows, the endogenous construct used to measure company competitiveness (PRelAdv) has a positive correlation (greater than 0.3 in absolute terms and statistically significant at the 0.01 level) with the exogenous construct used to measure the ethical and sustainable management of the company’s relationships with financial service providers following the ECG principles and values (ESFM). Therefore, the assumption of normality is met, and it makes sense to continue with the regression analysis (Hair et al., 2013). The control variables (Industry, Age, Country, and Employees) present similar results, indicating that the company’s sector, age, country of origin, and number of employees do not have a statistically significant linear relationship with the company’s competitiveness.
The three-step regression analysis was therefore performed. The results of the hierarchical regression appear in Table 3 below.
Table 3
Results of the hierarchical regression
 
Step 1 (control variables)
Step 2 (linear regression)
Step 3 (moderating effect)
B
β
VIF
B
β
VIF
B
β
VIF
Intercept
3.378**
        
Industry
-0.071
-0.060
1.013
      
Age
0.037
0.126
1.135
      
Country
-0.064
-0.136
1.012
      
Employees
0.056
0.187
1.139
      
Intercept
   
3.920**
     
Industry
   
-0.058
-0.049
1.013
   
Age
   
0.010
0.033
1.179
   
Country
   
-0.088
-0.189*
1.026
   
Employees
   
0.062
0.096
1.139
   
ESFM
   
0.070
0.459**
1.063
   
Intercept
      
3.914**
  
Industry
      
-0.059
-0.050
1.014
Age
      
0.014
0.046
1.202
Country
      
-0.093
-0.200*
1.042
Employees
      
0.065
0.100
1.142
ESFM
      
0.050
0.326**
3.509
Rev*ESFM
      
0.042
0.157
3.443
R2
0.041
0.239
0.247
Adjusted R2
0.022
0.220
0.224
R2 change
 
0.198**
0.007
F change
 
52.113**
1.900
Durbin-Watson
1.825
1.709
1.716
*p < 0.05, **p < 0.01 (two-tailed test)
In Table 3, Step 1 corresponds to the null model, including only the control variables. The column showing the results in Step 1 reveals that none of the regression coefficients of the control variables is statistically significant. The R2 value indicates that these control variables are only capable of explaining 4.1% of the variance of company competitiveness (PRelAdv). The conclusion is therefore that the competitiveness of European companies that have implemented ethical and sustainable management of their relationships with financial service providers is not significantly influenced by the company’s sector, age, country of origin, or number of employees. The Durbin-Watson (DW) statistic is between 1.5 and 2.5 (Hair et al., 2013), indicating that the error terms are independent. Also, the variance inflation factor (VIF) is below the threshold of 10 (Hair et al., 2013), indicating that there are no problems of multicollinearity. The fact that organizations’ age resulted in a non-significant control variable is especially relevant for the present study because it allows us to conclude that the implementation of ethical and sustainable financial management through the ECG framework produces a similar impact in entrepreneurial ventures and businesses with more years in operation. This enables us to state that the ECG framework is a sustainability management tool suitable for implementing ethical and sustainable financial management in startups and entrepreneurial ventures.
Next, Step 2 tested whether the ethical and sustainable financial management of the company’s relationships with its financial service providers under the ECG principles and values influences the company’s competitiveness. The factor ESFM was added to the null model from Step 1 to test the new model in Step 2. The results in the “Step 2” column of Table 3 show that including this factor means that the new regression line can explain 23.9% (R2) of the variance of company competitiveness (PRelAdv). Hence, R2 increases by 0.198 points, which is statistically significant at the 1% confidence level. Similarly, the regression coefficient of the variable ESFM is positive and statistically significant at the 1% level. The conclusion is that the ethical and sustainable management of a company’s relations with its financial service providers under the ECG principles and values positively affects its competitiveness (PRelAdv). Finally, neither problems of multicollinearity nor a lack of independence of the regression error terms can be observed because the VIF and DW statistic fall within the commonly accepted limits (Hair et al., 2013). Hence, the results of the regression analysis are stable and reliable. These results from Step 2 lead to acceptance of Hypothesis 1. This finding is in accordance with Buhr et al. (2023), who after having completed their literature review, concluded that one of the factors that facilitates corporate sustainability transformation is the availability of sustainability management tools that help leaders in their sustainable transformation process.
To complete the regression analysis, the moderator variable was added to the model tested in Step 2. The inclusion of this variable enabled the testing of Hypothesis 2 of the theoretical research model. Hypothesis 2 holds that the annual revenue of European companies that have applied the ECG framework in the ethical and sustainable management of relationships with their financial providers moderates the relationship between companies’ ethical and sustainable financial management and competitiveness. The impact of this ethical and sustainable financial management on competitiveness is expected to be stronger in companies with higher annual revenue.
The “Step 3” column of Table 3 shows the results of including this moderator in the regression. The increase in the value of R2 produced by including annual revenue as a moderating variable is not statistically significant, nor is the regression coefficient of the moderating variable. Neither problems of multicollinearity nor a lack of independence in the regression error terms can be observed because the VIF and DW statistic lie within the commonly accepted limits (Hair et al., 2013). Hence, the results of the regression analysis are stable and reliable.
These results lead to the conclusion that annual revenue does not moderate the positive relationship between a company’s ethical and sustainable management of relationships with financial service providers under the ECG principles and values and competitiveness. Hence, Hypothesis 2 of the theoretical research model is rejected. In other words, the ethical and sustainable management of relationships with financial backers following the ECG principles and values has a positive impact on business competitiveness, regardless of the company size. This conclusion is particularly relevant for European small and medium-sized enterprises (SMEs), which, according to Eurostat, make up more than 95% of the EU’s productive economy. The relevance of this conclusion lies in the fact that the model of ethical and sustainable financial management proposed by the ECG framework has similar positive effects for companies of different sizes. Hence, we concluded that the ECG framework is particularly suitable for implementation in SMEs to enable these companies to benefit from the positive competitiveness effects of implementing ethical and sustainable financial management in a similar way to larger companies.
Finally, we think that in our research model, organizational age resulted in a nonsignificant control variable and organizational size in a nonsignificant moderator variable because the ECG framework is the only sustainability framework that counts with an adapted version designed to be implemented in small-sized organizations as startups and SMEs with limited resources. According to some scholars (Howard-Grenville & Lahneman, 2021; Meuer et al., 2020; Walls et al., 2021), most sustainability frameworks were designed in the context of large organizations which hinders their applicability in smaller organizations. This way, the ECG, as a sustainability-driven management and control model, allows small businesses and startups to overcome these difficulties. Thus, facilitating the adoption of sustainable management in these types of businesses.

Conclusions

The empirical study presented in this paper shows that ethical and sustainable management of a company’s relations with financial service providers in accordance with the principles and values of the ECG framework positively affects business competitiveness. This finding confirms the theoretical basis of the Economy for the Common Good (ECG) framework, according to which financial management based on human dignity, solidarity and social justice, environmental sustainability, and transparency and co-determination help put companies in a strong competitive position. Ethical and sustainable financial management is rooted in socially responsible investment and cooperation with financial service providers characterized as ethical and social banks. Although the scope of the operations of these banks is limited by their ethical and social principles, the empirical analysis shows that these banks’ features do not prevent companies from being competitive, but in fact, they do the opposite. Consequently, our study points to differentiation based on ethical and sustainable financial management to result in an improvement in companies’ competitiveness no matter the number of years in operation. This conclusion is relevant because demonstrates the adoption of sustainable financial management using the ECG framework produces positive impacts on business competitiveness independently from the number of years they are in operation. Hence, we can affirm that the ECG framework, as a sustainable management tool, is suitable to be adopted in the context of entrepreneurial ventures. So entrepreneurial ventures can benefit from the positive effects of its adoption in the same way as other firms with more experience in the market do.
Second, another notable finding is that company size does not condition or moderate the ability of companies with ethical and sustainable financial management to improve their competitiveness. Regardless of their size, companies with ethical and sustainable financial management can improve their competitive capacity. This finding implies that ethical and sustainable financial management may be particularly attractive to SMEs by helping strengthen their position in the market. This finding also refutes the notion that being small negatively affects ethical and sustainable financial management. This empirical study therefore raises questions about the findings of research suggesting negative effects due to size such as restrictions in business and limitations to growth that may arise from working exclusively with socially responsible investments (Bravo et al., 2010; Dorasamy, 2013; Ducassy, 2013). These restrictions do not affect the competitive capacity of companies that cooperate financially with ethical and sustainable banks.
In sum, the present empirical study demonstrates that the adoption of sustainable financial management tools adapted to businesses that operate at a smaller scale as startups, entrepreneurial ventures, and SMEs enables these types of businesses to overcome the limitations of resources and, consequently, benefit from the positive competitive effect of sustainable financial management in their operations (Buhr et al., 2023).
Notably, this study focused exclusively on ECG companies in Europe. This limitation may lead to bias, although the results are nonetheless clear. Further research should extend the sample of companies to include firms that do not apply the same sustainability framework to enable comparative analysis. Finally, as in all the cross-sectional studies, the present study is a picture of the moment it was completed. Other studies should assess the impact of the adoption of sustainable financial management taking into consideration a longer period. However, the timing of the present work is due to the nature of the phenomenon under study, i.e., sustainable financial management tools are quite recent, and particularly the ECG model was adopted in a company for the first time in 2011 in Austria.
Open Access This article is licensed under a Creative Commons Attribution 4.0 International License, which permits use, sharing, adaptation, distribution and reproduction in any medium or format, as long as you give appropriate credit to the original author(s) and the source, provide a link to the Creative Commons licence, and indicate if changes were made. The images or other third party material in this article are included in the article’s Creative Commons licence, unless indicated otherwise in a credit line to the material. If material is not included in the article’s Creative Commons licence and your intended use is not permitted by statutory regulation or exceeds the permitted use, you will need to obtain permission directly from the copyright holder. To view a copy of this licence, visit http://creativecommons.org/licenses/by/4.0/.

Publisher’s Note

Springer Nature remains neutral with regard to jurisdictional claims in published maps and institutional affiliations.
download
DOWNLOAD
print
DRUCKEN
Titel
Can organizational size moderate the relationship between sustainable-driven financial management and business competitiveness?
Verfasst von
Vanessa Campos
Joan R. Sanchis
Ana T. Ejarque
Publikationsdatum
18.11.2023
Verlag
Springer US
Erschienen in
International Entrepreneurship and Management Journal / Ausgabe 1/2024
Print ISSN: 1554-7191
Elektronische ISSN: 1555-1938
DOI
https://doi.org/10.1007/s11365-023-00928-4
1
More detailed information on this part of the matrix can be found at the following link: https://www.ecogood.org/wp-content/uploads/2020/04/ecg_full_balance_sheet_workbook.pdf.
 
2
The Common Good Workbook is available at the following link: https://www.ecogood.org/wp-content/uploads/2020/04/ecg_compact_balance_sheet_workbook.pdf.
 
Zurück zum Zitat Aiken, L. S., West, S. G., & Reno, R. R. (1991). Multiple regression: Testing and interpreting interactions. Sage.
Zurück zum Zitat Bagus, P., & Howden, D. (2013). Some ethical dilemmas of modern banking. Business Ethics: A European Review, 22(3), 235–245. https://doi.org/10.1111/beer.12025.CrossRef
Zurück zum Zitat Bravo, R., Montaner, T., & Pina, J. M. (2010). Corporate brand image in retail banking: Development and validation of a scale. The Service Industries Journal, 30(8), 1199–1218. https://doi.org/10.1080/02642060802311260.CrossRef
Zurück zum Zitat Buhr, M., Harms, D., & Schaltegger, S. (2023). “Individual change agents for corporate sustainability transformation: a systematic literature review”, Benchmarking: An International Journal, Vol. ahead-of-print No. ahead-of-print. https://doi.org/10.1108/BIJ-09-2021-0551.
Zurück zum Zitat Campos, V., Sanchis, J. R., & Ejarque, A. (2020). Social entrepreneurship and economy for the Common Good: Study of their relationship through a bibliometric analysis. The International Journal of Entrepreneurship and Innovation, 21(3), 156–167. https://doi.org/10.1177/1465750319879632.CrossRef
Zurück zum Zitat Cleff, T. (2019). Regression analysis. Applied statistics and multivariate data analysis for business and economics: A modern approach using SPSS, Stata, and Excel. Springer. https://doi.org/10.1007/978-3-030-17767-6.
Zurück zum Zitat Cowton, C. (2002). Integrity, responsibility, and affinity: Three aspects of ethics in banking. Business Ethics: A European Review, 11(4), 393–401. https://doi.org/10.1111/1467-8608.00299.CrossRef
Zurück zum Zitat De la Cuesta, M., Muñoz, M. J., & Fernández, M. A. (2006). Analysis of Social Performance in the Spanish Financial Industry through Public Data. A proposal. Journal of Business Ethics, 1(69), 289–304. https://doi.org/10.1007/s10551-006-9091-8.CrossRef
Zurück zum Zitat Dorasamy, N. (2013). Corporate social responsibility and ethical banking for developing economies. Journal of Economics and Behavioral Studies, 5(11), 777–785. https://doi.org/10.22610/jebs.v5i11.450.CrossRef
Zurück zum Zitat Ducassy, I. (2013). Does corporate social responsibility pay off in times of crisis? An alternate perspective on the relationship between financial and corporate social performance. Corporate Social Responsibility and Environmental Management, 20(3), 157–167. https://doi.org/10.1002/csr.1282.CrossRef
Zurück zum Zitat Dyllick, T., & Muff, K. (2016). Clarifying the meaning of Sustainable Business: Introducing a typology from business-as-Usual to True Business sustainability. Organization & Environment, 29(2), 156–174. https://doi.org/10.1177/1086026615575176.CrossRef
Zurück zum Zitat EESC (2016). Opinion of the Economic and Social Committee on ‘The economy for the Common Good: A sustainable economic model geared towards social cohesion’. Brussels 2016/C 013/06. https://eur-lex.europa.eu/legal-content/EN/TXT/PDF/?uri=CELEX:52015IE2060&from=ES.
Zurück zum Zitat Ejarque, A., & Campos, V. (2020). Assessing the economy for the common good measurement theory ability to integrate the SDGs into MSMEs. Sustainability, 12(24), 10305. https://doi.org/10.3390/su122410305.CrossRef
Zurück zum Zitat Engert, S., & Baumgartner, R. J. (2016). Corporate sustainability strategy–bridging the gap between formulation and implementation. Journal of Cleaner Production, 113, 822–834. https://doi.org/10.1016/j.jclepro.2015.11.094.
Zurück zum Zitat Engert, S., Rauter, R., & Baumgartner, R. J. (2016). Exploring the integration of corporate sustainability into strategic management: A literature review. Journal of Cleaner Production, 112, 2833–2850. https://doi.org/10.1016/j.jclepro.2015.08.031.CrossRef
Zurück zum Zitat Felber, C. (2015). Change everything: Creating an economy for the Common Good. Zen Books.
Zurück zum Zitat Felber, C., Campos, V., & Sanchis, J. (2019). The common good balance sheet, an adequate Tool to capture non-financials? Sustainability, 11(14), 3791. https://doi.org/10.3390/su11143791.CrossRef
Zurück zum Zitat Forcadell, F. J., & Aracil, E. (2017). European banks’ reputation for corporate social responsibility. Corporate Social Responsibility and Environmental Management, 24(1), 1–14. https://doi.org/10.1002/csr.1402.CrossRef
Zurück zum Zitat Hair, J., Black, W., Babin, B., & Anderson, R. (2013). Multivariate Data Analysis (7th ed.). Pearson New International Edition.
Zurück zum Zitat Howard-Grenville, J., & Lahneman, B. (2021). Bringing the biophysical to the fore: Re-envisioning organizational adaptation in the era of planetary shifts. Strategic Organization, 19(3), https://doi.org/10.1177/1476127021989980.
Zurück zum Zitat Janssen, O. (2001). Fairness perceptions as a moderator in the curvilinear relationships between job demands, job performance, and job dissatisfaction. Academy of Management Journal, 44(5), 1039–1050. https://doi.org/10.2307/3069447.
Zurück zum Zitat Johnson, M. P. (2015). Sustainability management and small and medium-Sized enterprises: Managers’ awareness and implementation of innovative tools. Responsibility and Environmental Management, 22(5), 271–285. https://doi.org/10.1002/csr.1343.CrossRef
Zurück zum Zitat Johnson, M. P., & Schaltegger, S. (2016). Two decades of sustainability management tools for SMEs: How far have we come? Journal of Small Business Management, 54(2), 481–505. https://doi.org/10.1111/jsbm.12154.CrossRef
Zurück zum Zitat Le, H., Oh, I.-S., Robbins, S. B., Ilies, R., Holland, E., & Westrick, P. (2011). Too much of a good thing: Curvilinear relationships between personality traits and job performance. Journal of Applied Psychology, 96(1), 113–133. https://doi.org/10.1037/a0021016.
Zurück zum Zitat McClelland, G. H., Irwin, J. R., Disatnik, D., & Sivan, L. (2017). Multicollinearity is a red herring in the search for moderator variables: A guide to interpreting moderated multiple regression models and a critique of Iacobucci, Schneider, Popovich, and Bakamitsos (2016). Behavior Research Methods, 49, 394–402. https://doi.org/10.3758/s13428-016-0785-2.
Zurück zum Zitat Meuer, J., Koelbel, J., & Hoffmann, V. H. (2020). On the nature of corporate sustainability. Organization & Environment, 33(3), 319–341. https://doi.org/10.1177/1086026619850180.CrossRef
Zurück zum Zitat Montiel, I. (2008). Corporate social responsibility and corporate sustainability: Separate pasts, common futures. Organization & Environment, 21(3), 245–269. https://doi.org/10.1177/1086026608321329.CrossRef
Zurück zum Zitat Patel, V., Manley, S., Hair, J. Jr., Ferrell, O., & Pieper, T. (2016). Is stakeholder orientation relevant for European firms? European Management Journal, 34(6), 650–660. https://doi.org/10.1016/j.emj.2016.07.001.CrossRef
Zurück zum Zitat Podsakoff, N., Mackenzie, S. B., Lee, J. Y., & Podsakoff, N. P. (2003). Common method biases in behavioral research: A critical review of the literature and recommended remedies. Journal of Applied Psychology, 88, 879–903. https://doi.org/10.1037/0021-9010.88.5.879.CrossRefPubMed
Zurück zum Zitat Porter, M. E., & Kramer, M. (2011). Creating shared value: Redefining Capitalism and the role of the corporation in society. Harvard Business Review, 89(1/2), 62–77.
Zurück zum Zitat Pérez, A., & del Rodríguez, I. (2013). How customer support for corporate social responsibility influences the image of companies: Evidence from the banking industry. Corporate Social Responsibility and Environmental Management, 22(3), 155–168. https://doi.org/10.1002/csr.1331.CrossRef
Zurück zum Zitat Pérez, A., & del Rodríguez, I. (2015). Customer responses to the CSR of banking companies. Journal of Product & Brand Management, 24(5), 481–493. https://doi.org/10.1108/JPBM-12-2014-0759.CrossRef
Zurück zum Zitat Sanchis, J., Campos, V., & Ejarque, A. (2021). El Modelo Organizativo De La Economía Del Bien Común Y Su comparación con otros enfoques de la sostenibilidad. CIRIEC-España Revista De Economía Pública Social Y Cooperativa, 101, 143–163. https://doi.org/10.7203/CIRIEC-E.101.16399.CrossRef
Zurück zum Zitat Sanchis, J. R., & Campos, V. (2018). Economía Del Bien Común Y Finanzas Éticas. CIRIEC-España Revista De Economía Pública Social Y Cooperativa, 93, 241–264. https://doi.org/10.7203/CIRIEC-E.93.11012.CrossRef
Zurück zum Zitat Sasia, P. (2012). La Banca ética en Europa: El enfoque del crédito como criterio de configuración de un espacio de alternativa. CIRIEC-España Revista De Economía Pública Social Y Cooperativa, 75, 277–299.
Zurück zum Zitat Walls, J. L., Salaiz, A., & Chiu, S. C. (2021). (Sana). Wanted: Heroic leaders to drive the transition to “business beyond usual”. Strategic Organization, 19(3), 494–512. https://doi.org/10.1177/1476127020973379.
Bildnachweise
Schmalkalden/© Schmalkalden, NTT Data/© NTT Data, Verlagsgruppe Beltz/© Verlagsgruppe Beltz, EGYM Wellpass GmbH/© EGYM Wellpass GmbH, rku.it GmbH/© rku.it GmbH, zfm/© zfm, ibo Software GmbH/© ibo Software GmbH, Lorenz GmbH/© Lorenz GmbH, Axians Infoma GmbH/© Axians Infoma GmbH, genua GmbH/© genua GmbH, Prosoz Herten GmbH/© Prosoz Herten GmbH, Stormshield/© Stormshield, MACH AG/© MACH AG, OEDIV KG/© OEDIV KG, Rundstedt & Partner GmbH/© Rundstedt & Partner GmbH, Doxee AT GmbH/© Doxee AT GmbH