Zum Inhalt

Conceptual modelling of temporality and subjectivity as cross-cutting concerns

  • Open Access
  • 07.12.2024
  • Special Section Paper
Erschienen in:

Aktivieren Sie unsere intelligente Suche, um passende Fachinhalte oder Patente zu finden.

search-config
loading …

Abstract

Der Artikel stellt einen neuartigen Ansatz zur konzeptionellen Modellierung vor, der sich den Herausforderungen von Zeitlichkeit und Subjektivität in Instanzmodellen widmet. Sie argumentiert, dass diese Aspekte in der aktuellen Modellierungsliteratur oft übersehen werden, aber für die genaue Darstellung von Daten aus der realen Welt von entscheidender Bedeutung sind. Die vorgeschlagene Methodik zielt darauf ab, eine eingebaute Unterstützung für zeitliche und subjektive Variationen innerhalb einer Modellierungssprache bereitzustellen und so die Notwendigkeit komplexer Reifizierungen zu verringern. Der Artikel diskutiert den konzeptionellen Rahmen, liefert Beispiele und skizziert die Implementierung innerhalb der ConML-Sprache und des Bundt-Toolsets. Sie hebt auch die Validierung durch verschiedene Projekte hervor und zeigt die praktische Anwendbarkeit des Ansatzes auf. Der Diskussionsteil geht auf die Stärken und Schwächen der Methode ein, vergleicht sie mit bestehenden Ansätzen und Standards und schließt mit Leistungsbeurteilungen und zukünftigen Richtungen.
Communicated by Javier Troya and Alfonso Pierantonio.

Publisher's Note

Springer Nature remains neutral with regard to jurisdictional claims in published maps and institutional affiliations.

1 Introduction

Conceptual models represent the world. When a model is constructed, it is expected to provide a faithful account of the parcel of the world that it is supposed to represent. However, the world changes over time, and when this happens, a model that used to be faithful becomes less so. At the same time, models are constructed by people, so they are faithful to the world in terms of the modeller’s subjectivity. In other words, a model built by me is faithful to the world as I see it, but it may be incorrect for you. Often, different people agree on most things represented in a model; however, some aspects are subjectively determined, so disagreements occur, and a model that is faithful for one may not be so for someone else.
In this manner, temporality and subjectivity constitute two aspects that cut across any model that we can think of, potentially affecting many or all elements in the model. Unfortunately, these aspects have not received much attention in the modelling literature (please see the Related Work section). In this article, I focus on temporality and subjectivity of instance models, that is, models that represent instances in the world such as the desk I am sitting at or the song I am listening to, rather than categories (i.e. classes) such as Desk or Song. It is instance models that are the most prone to temporal and subjective variation, because the classes that make up a domain tend to change less often that the instances that conform to those classes, and these classes are easier to agree on by different people than the properties of said instances. Instance models often occur as databases or other collections of data conforming to a (type) model. For example, the rows in a relational database conform to the conceptual model from which the database was designed. In this article, I propose an approach to design a modelling language so that it offers built-in support for the data in the database to express temporal and subjective variations through the formalised specification of these aspects in the type model they conform to.
In the absence of a modelling language that supports temporality and subjectivity, type models can still incorporate elements that allow their instance models to express temporal or subjective elements. However, they must do it as part of the domain being modelled, rather than using built-in features of the modelling language they use. Figure 1 shows an example.
Fig. 1
A conceptual model exhibiting some temporal and subjective elements
Bild vergrößern
Figure 1 depicts part of a model of a historical building management system that needs to keep track of building heights and plans over time as well as their conservation status according to different people. In this example, Building contains properties ExistsFrom and ExistsUntil in order to track when a building was first constructed and when it disappeared. In addition, the BuildingHeight and BuildingPlan classes constitute reified properties of Building, which must be modelled as separate classes instead of plan properties like Address to account for the need to track when each height and plan applies. Similarly, the BuildingConservationStatus is another reified property of Building, which is expressed as a separate class to keep track of who determined the conservation status of each building as well as its validity times.
Adding existence properties for entities, like in the case of Building, is cumbersome. Also, reifying properties by introducing a class to hold the value of the property plus the time interval when it applies, for every property that needs to be time-managed (such as a building’s height or conservation status), is painful, error prone, and adds size and complexity to the model. Something similar happens for subjectivity. Since temporality and subjectivity are cross-cutting concerns, as illustrated by the previous example, we can argue that modelling languages should offer the necessary features to allow models to incorporate temporal and subjective representations of the world with little effort and minimal need to reify properties and add unnecessary complexity.
The structure of the article is as follows. Section 2 describes some related work to contextualise the proposal. Section 3 describes and illustrates the proposed conceptualisation. Section 4 describes how this approach was implemented in a modelling toolset and validated through its application to multiple modelling scenarios. Section 5 describes the implementation of the conceptual approach in a metamodel and software tool. Finally, Sect. 6 discusses strengths and weaknesses of the proposal, and Sect. 7 provides some conclusions.
The issue of temporality in information modelling has received some attention in the literature from different directions. First, some authors have proposed time-management extensions to UML [27], such as [3, 4, 34]. These approaches are strongly tied to UML and the associated Object Constraint Language (OCL), proposing different ways to enrich the UML metamodel with additional elements so that temporal information can be captured, processed and validated. As part of these approaches, specific ways to represent time are also proposed. For example, [34] suggests adding datatypes to UML such as Date, Time, Timestamp or Period. In this manner, these approaches not only suggest a way to represent time versions of objects, but also time itself. As I will argue in the Discussion section, this is a weakness, as it overly constrains the modeller.
Approaches that do not rely on UML are scarce. One of them is [29], which reclaims the relevance of temporality in conceptual modelling as one of the three issues (the others being behaviour and viewpoint consistency) that prevents model-driven software engineering from becoming a true engineering discipline.
Some approaches to time modelling have been also proposed from ontology engineering and philosophy-informed modelling. For example, UFO-B [14] proposes perdurants as the kind of entities that exist through time and have “slices” for each individual moment. This notion is based on the four-dimensional accounts of time found in some software-oriented [28] or philosophical [32] works, which are adopted as an ontological commitment in this article.
Interestingly, some concern with time-related issues in conceptual modelling has also been shown by the Open Distributed Processing (ODP) standardisation community. In particular, the ISO/IEC 10746–2:2009 “Information technology — Open distributed processing — Reference model: Foundations” international standard [19], which establishes the conceptual framework for ISO/IEC 15414:2015 “Information technology — Open distributed processing — Reference model — Enterprise language” [20], defines an Epoch construct as “a period of time for which an object displays a particular behaviour”. This seems to aim at distinguishing temporal phases of objects, although the standard is unclear as to how epochs are created and managed, and how objects relate to epochs. These standards also introduce the Policy concept, which may be related as well. Please see the Discussion section for a comparative analysis.
In the field of databases and data modelling, the bitemporal approach to time management [33, 34] is well known. According to this approach, there are two orthogonal time variables for any fact that is recorded in a database: a validity time, which indicates when the fact is true, plus a transaction time, which refers to when the fact was recorded in the database. In practice, this is usually implemented as additional columns in a relational database table to capture the validity and transaction times of the fact described by each row. This can work well in some scenarios, but is limited to the database management system’s time data types and needs that the database developer explicitly adds columns for each table. As I argue in the Discussion section, this is overly constraining and leaves too much work to the developer.
In relation to subjectivity, on the other hand, extremely few attempts exist in the conceptual modelling literature. The only one that requires discussion is [26], which aims to extend the OCL with subjective logic in order to capture different levels of confidence by different users. Despite the “subjective” word in the paper title and content, the authors focus on uncertainty (e.g. “I am not too sure that the wall was white”) rather than subjective differences (e.g. “Alice thinks the wall is white, but Bob believes it’s grey”). Capturing uncertainty in conceptual models is also interesting, and we have treated it somewhere else [23], but is out of scope for this article.
As indicated in the Introduction, temporality and subjectivity can be treated as cross-cutting concerns, as they potentially affect anything in an instance model. The concept of cross-cutting concerns has been explored in the aspect-oriented (AO) literature from the programming [21] and modelling [18, 30] points of view. In this regard, the approach proposed in this article applies the idea of cross-cutting concerns understood as elements in a model that affect many or most other elements. However, the proposed approach does not use additional concepts from AO such as pointcuts or weaving, as they are strongly programming-oriented and not too relevant for conceptual modelling.
Overall, the proposal presented in this article fits well in the research of soft issues of conceptual modelling, or soft computing [5, 31]. Soft issues are those related to approximate or incomplete solutions to intractable or highly complex problems, such as those often found in the realm of social and cultural domains. The vagueness of models (including imprecision, inaccuracy, uncertainty and error), for example, has been recently explored in this context [2, 23, 24]. We hope to contribute to further exploring the soft aspects of conceptual modelling with this proposal.
Finally, we must note that a very preliminary version of the approach presented in this article was presented in a short conference paper [6], in which the theoretical bases were introduced. The major contributions of the current article as compared to our previous work include:
  • The conceptualisation has been extended to cater for existence as well as predication temporal and subjective management, whereas the previous paper only dealt with predication (see Conceptualisation).
  • The conceptualisation has been completed. As pointed out by the previous paper, metamodel support was still lacking, and has now been completed (see Implementation).
  • The approach has been implemented as part of a software tool (see Implementation).
  • Validation of the approach has been carried out over 10 years in different projects and settings (see Validation).

3 Conceptualisation

In this section, I propose a conceptualisation for temporality and subjectivity in conceptual modelling, and compare the proposed approach to the previous work described in the Related Work section.
There two kinds of temporality and subjectivity phenomena that we should address:
  • Related to the existence of things. Some things exist for a given time interval, or only according to someone, and do not exist outside that time or perspective. For example, a building may exist only between 1823 (when it was constructed) and 1967 (when it was demolished); a deity may exist only according to those who believe in it.
  • Related to the predication of properties on things. Some things have some properties during some time, and different properties some other time; some things have some properties according to some people, and some others according to somebody else. For example, a building may be poorly preserved according to the neighbours but well preserved according to the City Council; a building may be 30 m tall in 1967 but 35 m tall in 1981, after an extra floor was added.
Consequently, I propose that both existence and predication temporality and subjectivity must be managed in conceptual models. These concerns must be added on top of the current practices in conceptual modelling. Traditionally, an object in the object-oriented literature is conceptualised as a collection of “slots” that constitute its state. Different modelling traditions and languages use different terms for “slots”, such as “properties”, “features” or “data items”. I will call them features. Objects also contain operations that query or alter their state, but these are not relevant to our discussion. Figure 2 shows an example of an object as a set of features and their values, in the context of a software system designed to manage historical buildings.
Fig. 2
The Building class, at the top, plus an object b, of type Building, showing its features Address, Height, ConservationStatus and Plans. We assume that bp1 and bp2 are the ids of objects of type BuildingPlan, not shown
Bild vergrößern
Although temporality and subjectivity constitute very different concerns, they are both conceptualised in a very similar manner for the purposes of this work. Let us begin with temporality.

3.1 Temporality

Temporality can be addressed in conceptual models for both existence and predication, as described above.

3.1.1 Existence

Taking the example in Fig. 2 as a basis, it is easy to realise that a building may start and cease existing at any point. In fact, practically anything has an existence framed within time, so existential temporality applies potentially to any object in a model, regardless of its class. The interval of time when an entity exists may be a small timespan or a very large one. Sometimes it will be specified in absolute terms, such as “between 1932 and 1966”, or simply “8 June 2011”; some others, it will be expressed in terms relative to something else, such as “before the first occupancy” or “during WWII”. Different models, domains and modelling needs will need to represent time in different manners, so the proposed conceptualisation should not impose a particular way to represent moments. To cater for such a wide range of possibilities, the existence of an entity is labelled with a phase qualifier, which is an object of a specially designated class in the model. Figure 3 shows an example.
Fig. 3
An object b, of type Building, showing its features Address, Height, ConservationStatus and Plans, plus a phase qualifier rm1, which points at the rm1 object. The “(A)” marker in the Moment class indicates that it is abstract, and the “[T]” marker indicates that it is the designated temporal class in the model
Bild vergrößern
In this manner, we indicate that building b exists only within the rm1 time interval. Note that the RelativeMoment class is part of the model together with Building, so it is up to the modeller how to represent time in order to mark the existence of entities. In this particular example, the RelativeMoment class is used, but other domains and scopes may use a different approach to represent time.

3.1.2 Predication

In the previous example, the height of the building may change over time, as the building is restored or modified. A city planning office would be interested in keeping track of the height of the building at different moments of time. Similarly, there may be different architectural plans that depict the building at different moments in time, and the city planning office will also want to keep track of what plan depicts the building as it was at each moment. To cater for this, we can agree that these two features, Heigh and Plans, are temporal. Of course, a building’s address and conservation status may also change over time, but let’s focus on height and plans for the sake of illustration.
A temporal feature is one that may exhibit different values at different points in time, and for which the model users are interested in tracking those values. Many features (like Address above) may change their values over time, but what makes a feature temporal is the fact that the modeller makes a decision to allow model users to track the changing values over time. In other words, for a temporal feature, different “versions” of the object will be kept to reflect the values that the feature had at each moment in time. Each of these object “versions” is called a phase, and thus the object is conceptualised as a sequence of phases, very much like perdurants in UFO-B [14]. Each phase, in turn, corresponds to a moment in time. Figure 4 shows an example.
Fig. 4
An object b, of type Building, showing its features Address, Height, ConservationStatus and Plans over two phases qualified as tr1 and rm1, which point to the objects so identified. The “(A)” marker in the Moment class indicates that it is abstract, and the “[T]” marker indicates that it is the designated temporal class in the model
Bild vergrößern
In Fig. 4, object b is now shown as a collection of two phases, depicted by vertical columns of values. For the first phase, its height is 6.5, whereas for the second phase it is 8.2. Similarly, the plans depicting the building have changed between phases. Note, however, that the building address and conservation status go across phases, as they are not temporal features. Note also that, in order to mark what features are temporal, the Building class shows a “(T)” marker right after the corresponding features.
Each phase, as we mentioned, is indexed by a phase qualifier, which is an instance of a specially designated class in the model. In the example, tr1 refers to an object of type TimeRange, whereas rm1 refers to an object of type RelativeMoment. These two classes are specialisations of the Moment abstract class, which is designated to be the temporal aspect class in the model through the marker “[T]” prefixed to its name. Note that the temporal aspect class in a model, in addition to serving to provide instances that work as indexes to phases, can also play a regular role as any other class in the model.
In this manner, a modeller can mark any features that must be temporal, and provide a temporal aspect class to serve as indexer for phases. This class, of course, can have subclasses to express all the required nuances and intricacies of time expression, which will depend on the domain and purpose of the model. This way, the language offers a built-in mechanism to express time variations of objects, but poses no constraints on how time itself is expressed, which is left up to the modeller.
Note that, by incorporating predication temporality, an object is now a two-dimensional structure where features constitute one dimension and phases another dimension. In this sense, the traditional way to index object values by using feature names can be naturally extended to address the new temporal dimension. For example, if b.Height in Fig. 2 resolves to the value of 6.5, the same expression in Fig. 4 resolves to a collection of two value cells with contents 6.5 (for tr1) and 8.2 (for rm1). Similarly, the expression b@tr1 resolves to a collection of cells with contents “8 Lavender Bay” (for Address), 6.5 (for Height), Good (for ConservationStatus) and bp1, bp2 (for Plans). Figure 5 shows this graphically.
Fig. 5
Expressions b.Height and b@tr1 resolve to collections of cells within an object
Bild vergrößern
In this manner, the dot operator retrieves an object slice by feature, as usual in the object-oriented tradition, whereas the @ operator (read “at”) resolves to a phase object slice. Operators can be composed, so that b.Height@tr1, which is equivalent to b@tr1. Height, resolves to a single object cell with content 6.5. If the @ operator is used on a feature that is not temporal, it returns the global value; for example, b.Address@tr1 returns the same as b.Address, since Address is not a temporal feature.

3.2 Subjectivity

As indicated at the beginning of this section, subjectivity, despite having very different semantics as compared to temporality, is conceptualised in a similar way, that is, as a cross-cutting concern. Also, like in the case of temporality, existence and predication subjectivity are addressed for conceptual models.

3.2.1 Existence

Taking again the example in Fig. 2 as a basis, we may argue that some buildings exist only for some people or groups of people; for example, we know that the Minas Morgul tower from The Lord of the Rings does not really exist, but we can argue that it does exist for the characters in the novel. If this example looks too contrived, we can think of non-material entities such as deities, myths or phenomena (i.e. personal experiences) that are better suited to discussing subjective existence. In any case, we begin from the assumption that entities in the world may exist only according to some agents and not to others. The agent according to which an entity exists may be an individual or a larger group. Sometimes it will be specified as a proper name, such as “Alice Cooper” or “ACME Ltd.”; some others, it will be expressed as a role such as “the city’s mayor”. The word agent covers individuals, groups and roles. Like in the case of temporality, different models, domains and modelling needs will need to represent agents in different manners, so the proposed conceptualisation should not impose a particular way to represent them. To cater for any possibility, the existence of an entity is labelled with a perspective qualifier, which is an object of a specially designated class in the model. Figure 6 shows an example.
Fig. 6
An object b, of type Building, showing its features Address, Height, ConservationStatus and Plans, plus a perspective qualifier p1, which points at the p1 object. The “(A)” marker in the Agent class indicates that it is abstract, and the “[S]” marker indicates that it is the designated subjective class in the model
Bild vergrößern
In this manner, we indicate that building b exists only according to person p1. As in the case of temporality, note that the Agent class is part of the model together with Building, so the modeller decides how to represent agents in order to mark the existence of entities. In this particular example, the Person class is used, but other domains and scopes may use a different approach to represent people and groups of people.

3.2.2 Predication

In the example shown in Fig. 2, the conservation status of a building is not an objective property that is intrinsic to the building, but something that is subjectively determined by each observer. In fact, the points of view of neighbours, tourists and heritage managers often disagree on how well a particular historical building is preserved. In other words, for any given building, if a number of neighbours, tourists and managers were to represent the building through an instance of the Building class in Fig. 2, they would be likely to assign different values to the ConservationStatus feature. It is important to realise that these discrepancies are not due to the lack of a standardised way to assess buildings’ conservation status, or the lack of knowledge or skills by some of the people involved. This could be the case for other properties such as the height or the architectural style of the building. But, for properties such as the conservation status, or the economic value, for example, the values that are assigned are subjectively determined, as they depend on the perceptions, backgrounds, preferences, expectations and interests of those involved. In other words, all the possible values assigned by different people are equally valid (in their subjective context), unlike the values that may be assigned to the building’s height or style, which may differ due to lack of information, knowledge or skills. In situations like this, a modeller should make the choice to make the relevant feature a subjective one, as with the ConservationStatus feature in our example.
Analogous to temporality, a subjective feature is one that may exhibit different values depending on who determines them, and for which the model users are interested in keeping track of them. Again, the fact that people may disagree on the value of a feature is not what makes it subjective, but the fact that model users are interested in keeping track of its variations. In other words, different “versions” of the object are kept to reflect the values that the feature has according to each agent. Each of these object “versions” is called a perspective, and thus the object is conceptualised as a collection of perspectives.
Being so, each perspective corresponds to an agent (a person, group or role). Like in the case of temporality, the proposed approach avoids imposing a particular way to represent agents, leaving this to the modeller, as it may be dependent on the domain or modelling requirements. Each perspective is indexed by a perspective qualifier, which is an object of the specially designated class in the model. Figure 7 shows an example.
Fig. 7
An object b, of type Building, showing its features Address, Height, ConservationStatus and Plans over two perspectives qualified as p1 and g1. The “(A)” marker in the Agent class indicates that it is abstract, and the “[S]” marker indicates that it is the designated subjective class in the model
Bild vergrößern
In Fig. 7, object b is now shown as a collection of two perspectives, depicted by vertical columns of values. For the perspective on the left, its conservation status is Good, whereas the one on the right has a value of Poor. Note, however, that the building address, height and plans go across perspectives, as they are not subjective features, that is, their values are expected to be agreed upon by all the agents involved. Note also that, in order to mark the fact that ConservationStatus is a subjective feature, the Building class shows an “(S)” marker right after it.
Each perspective, as we mentioned, and similarly to the case of temporality, is indexed by a perspective qualifier, which is an instance of the designated class. In the example, p1 refers to an object of type Person, whereas g1 refers to an object of type Group. These two classes are specialisations of the Agent abstract class, which is designated to be the subjective aspect class in the model through the marker “[S]” prefixed to its name. Note that the subjective aspect class in a model, in addition to serving to provide instances that work as indexes to perspectives, can also play a regular role as any other class.
In this manner, a modeller can mark any features that must be subjective, and provide a subjective aspect class to serve as indexer for perspectives. This class can have subclasses to express all the required options that may be used to identify agents, which, like with time, will depend on the domain and purpose of the model. This way, the language offers a built-in mechanism to express subjective variations of objects, but poses no constraints on how agency itself is expressed, which is left up to the modeller.
Using the same analogy as in the case of temporality, we can now think of an object as a two-dimensional structure where features constitute one dimension and perspectives another dimension. In this sense, the traditional way to index object values by using feature names can be extended to address the new subjective dimension. For example, if b.ConservationStatus in Fig. 2 resolved to the value of Good, the same expression in Fig. 7 resolves to a collection of two value cells with contents Good (for p1) and Poor (for g1). Similarly, the expression b$p1 resolves to a collection of cells with contents “8 Lavender Bay” (for Address), 6.5 (for Height), Good (for ConservationStatus) and bp1, bp2 (for Plans). Figure 8 shows this graphically.
Fig. 8
Expressions b.ConservationStatus and b$p1 resolve to collections of cells within an object
Bild vergrößern
Like before, the dot operator retrieves an object slice by feature, whereas the $ operator (read “by” or “according to”) resolves to a perspective object slice. Operators can be composed, so that b.ConservationStatus$p1, which is equivalent to b$p1.ConservationStatus, resolves to a single object cell with content Good. If the $ operator is used on a feature that is not subjective, it returns the global value; for example, b.Height$p1 returns the same as b.Height, since Height is not a subjective feature.
The semantics of temporality, described in the previous section, are quite clear: they describe when a fact applies. However, the semantics of subjectivity are a bit more complicated. As we explained at the beginning of this section, subjective features are subjectively determined, that is, their value is not inherent in the object being modelled but partially determined by the object and partially by the agent observing the object. When we say, for example, that b.ConservationStatus$g1 = Poor, we are not saying that agent g1 believes that the conservation status of object b is poor. Quite to the contrary, we are saying that the conservation status of object b is poor when b is observed (and described) by agent g1. Being poorly conserved is, in this example, not simply a belief of g1, but a property of b as conceived by g1. In other words, the semantics of subjectivity are ontological rather than epistemic. This difference becomes relevant when we consider false beliefs. Let us imagine that agent g1 believes that building b was built in 1931, but we know for sure that it was actually built in 1940. Agent g1 is wrong, because the year of construction of a building is not subjectively determined but an objective fact. Consequently, we should not model Building.ConstructionYear as a subjective feature only because some people may have wrong beliefs about it. Similarly, we should not write b.ConstructionYear$g1 = 1931, as this would mean that building b was actually built in 1931 as conceived by g1. We must differentiate subjectively constructed knowledge from plainly wrong facts. Subjectivity management, as described in this article, deals with the former, not the latter.

3.3 Combining Temporality and Subjectivity

Temporality and subjectivity can be combined. In relation to existence, the semantics of combination are straightforward: an object showing both temporal and subjective existence markers indicates that the represented entity exists only within the given interval of time and according to the given agent.
Combined predication, however, requires some additional discussion. Figure 9 shows an example.
Fig. 9
Combining temporality and subjectivity predication in a model. The aspect classes are not shown for the sake of space; they are identical to those in Fig. 4 and Fig. 7. The Address and Height “layers” in the diagram features have been “pulled up” a little to expose the different values of ConservationStatus (Good and Poor) for each of the perspectives
Bild vergrößern
At the top, note that the Building class now includes some temporal and some subjective features. Below, the b object is shown as a three-dimensional structure with features shown vertically, phases horizontally, and perspectives in diagonal. Now, we can address cells in this structure in three dimensions by combining the dot, @ and $ operators. Table 1 shows some sample expressions and their values.
Table 1
Sample expressions and their values
Expression
Value
b.Height
Two-dimensional slice containing heights over time (for all agents)
b.Height@tr1
One-dimensional slice containing heights at time tr1 (for all agents)
b.Height$p1
One-dimensional slice containing heights for p1 (superfluous) over time
b.Height@tr1$p1
Zero-dimensional slice (i.e. a single cell) containing the height at time tr1 for agent p1 (superfluous)
b.ConservationStatus
Two-dimensional slice containing conservation statuses for all agents (for all times)
b.ConservationStatus$p1
One-dimensional slice containing conservation statuses for agent p1 (for all times)
In addition, subjectivity and temporality can be combined on the same feature. In fact, a building’s conservation status is a good example of a feature that is both temporal and subjective, because it not only is subjectively assigned, but also may vary over time. Figure 10 shows an example.
Fig. 10
Combining temporality and subjectivity on the same feature
Bild vergrößern
In this example, the ConservationStatus feature has been marked as both subjective and temporal. The object structure diagram shows that agent p1 has changed their mind between time tr1 and rm1, moving from Good to Average. Agent g1 has changed their mind too, moving from Poor to Average.
If we compare the Building class in Fig. 10 to the model in Fig. 1, it is easy to see that both have the same domain and scope. They are, in this regard, equivalent models. However, the model in Fig. 10 contains 1 class and 4 features, whereas the model in Fig. 1 contains 4 classes and 13 features to express the same information. The model in Fig. 10 is thus much simpler, more readable and easier to grasp than that of Fig. 1 thanks to the temporal and subjective features of the proposed approach.

4 Implementation

The proposed conceptualisation was implemented on ConML, a conceptual modelling language especially designed for the humanities and social sciences [7, 15] which, nevertheless, is also applicable to domains in the natural sciences and engineering. Although ConML is based on the common notions of classes, properties, associations and objects, it is different to other mainstream modelling languages such as UML [27] in that its metamodel contains elements to represent both types (classes, attributes, associations) and instances (objects, values, links) with the same degree of detail. ConML was chosen because:
  • It has a small and simple metamodel, so that any modifications can be easily integrated and validated.
  • It is conceptually and structurally similar to other mainstream modelling languages such as UML, so that any results on the former may be easily transferred to the latter.
  • Both ConML and the associated Bundt modelling tool (see below) have been partially developed by the author, so making changes to the metamodel and code is straightforward in comparison to altering products developed by someone else.
The changes that were implemented on ConML to accommodate the proposed approach occurred at two levels: type and instance. At the type level, two Boolean attributes were added to the Class metaclass to indicate whether a class in a model is the designated temporal or subjective (or both) aspect class. In addition, two Boolean attributes were added to the Feature metaclass to indicate whether a feature is temporal, subjective or both. At the instance level, the FacetSet metaclass (an abstract supertype of ValueSet, representing values of attributes, and ReferenceSet, representing references to other objects) had two associations added towards Object so that the predication phase and perspective qualifiers for any facet (i.e. instance of Feature) can be recorded. Finally, Object had two associations added targeting itself in order to capture the existential phase and perspective qualifiers for any object. Figure 11 shows these changes.
Fig. 11
Additions (in red) to the ConML metamodel to support temporality and subjectivity management
Bild vergrößern
An in-depth description of the ConML metamodel is beyond the scope of this article, but can be found in [15].
In addition, the augmented version of ConML was implemented into the Bundt toolset, a collection of software tools for the creation and management of ConML models [16]. The implementation of an abstract artefact such as the ConML metamodel as a piece of software means that the abstract artefact must be fully formalised as code, a process during which its practical feasibility, integrity and performance are verified. In this regard, the software implementation of ConML as Bundt provided an excellent validation experience. Bundt was developed as a collection of libraries and desktop applications written in C# on Microsoft.NET Framework 4.7.1. The toolset can be used interactively by a user or integrated as libraries into other development projects. Bundt can be downloaded for free from www.conml.org/bundt.

5 Validation

The proposed approach and its implementation have been validated by their application in a number of projects over the years.
An early but large validation effort was carried out when ConML, including its temporality and subjectivity features, was used to develop CHARM (Cultural Heritage Abstract Reference Model, www.charminfo.org) [12, 17], an ontology of cultural heritage that makes extensive use of time and agency. The Agent abstract class, which sits at the top of a specialisation hierarchy involving 11 other classes, is the designated subjective aspect class in CHARM, whereas Occurrence, another abstract class at the top of a 20-class specialisation hierarchy, plays the role of temporal aspect. In addition to working as temporal and subjective aspects, these classes also work as regular domain classes through multiple attributes and associations involving domain semantics. CHARM contains 210 classes and 304 features, 92 of which (30%) are temporal and/or subjective. If CHARM had been expressed in a modelling language with no cross-cutting support for temporality and subjectivity, the resulting model would need to reify those 92 features as extra classes, each including at least three features (as illustrated by Fig. 1), resulting in a model having 302 classes and 488 features, a 44% and 61% increase in size, respectively, as compared to CHARM.
The Bundt toolset, which implements ConML, was used in several projects to create type models plus instance models that worked as datasets, replacing, to some extent, the use of databases. One of these projects was MARIOL (“Heritage 2.0: Abstract Reference Models for Cultural Heritage Information”), funded by the Spanish National R&D Plan between 2014 and 2017. The main goal of MARIOL was related to model abstraction and federation. In this context, ConML’s features for temporality and subjectivity management were used to record cultural heritage-related information. Two datasets were deployed, both conforming to extended versions of CHARM. One contained 1515 objects, and the other contained 174 objects. These datasets were managed by using the Bundt libraries, and worked as a back-end system for a mobile application that allowed users to query information about their immediate cultural heritage elements and make suggestions to complete missing information or amend mistakes. The Bundt engine worked by slicing the queried objects according to the time and agency parameters provided from the mobile client application and returning the relevant slices for display. Also, comments and ratings from users about cultural heritage elements were sent to the server and stored in the associated instance model as additional temporal and subjective slices of existing objects, intensively testing the proposed object architecture.
An additional experience in using ConML’s features for temporality and subjectivity management was the definition and implementation of IAT/ML and LogosLink [13]. IAT/ML is a methodology for discourse analysis, which includes the development of ontologies based on text contents as the first analytical stage. LogosLink, in turn, is a software tool that implements IAT/ML and allows a user to construct ontologies from text by using the pre-defined metamodel. IAT/ML’s metamodel is simpler than those of most conceptual modelling language, because, by design, it is conceived as a proxy [8, 9] to the actual models, which are expected to be developed by using a full-fledged language such as ConML or UML. Still, it retains the overall temporality and subjectivity modelling features that have been described in this article, allowing users to qualify predications as temporal or subjective as necessary.
IAT/ML was used by my colleague Marta Fernández-Vilar (University of Oviedo) to develop a sizeable ontology of the current political uses of Celtic music in Northern Spain (Fig. 12), taking CHARM as a starting point and adding subclasses and objects as necessary.
Fig. 12
Whiteboard sketch of an ontology on the political uses of Celtic music, in Spanish. Boxes in black stand for classes; boxes in red stand for objects. A translated excerpt of this diagram is shown below. [by Marta Fernández-Vilar, with permission]
Bild vergrößern
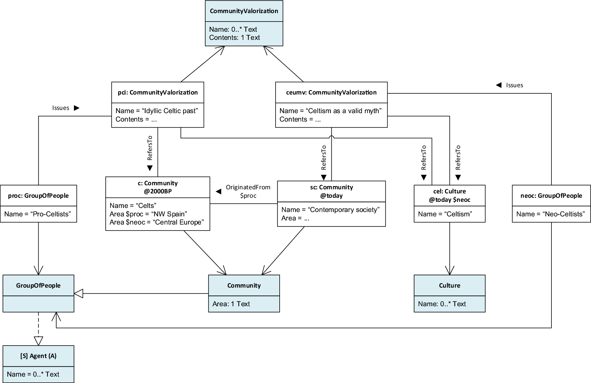
In the figure, “@” and “$” markers are being used to indicate temporal phases and subjective perspectives. Figure 13 shows a translated excerpt of this diagram for the sake of readability, centred around the pci object in the left third of the image.
Fig. 13
Excerpt of the Celtic music ontology showing temporality and subjectivity markers. Classes are shown in blue, objects in white. [by Marta Fernández-Vilar, with permission]
Bild vergrößern
In the figure, temporal existence is expressed for the Celts community (object c @2000BP, indicating 2000 years before the present), the contemporary society (object sc @today) and the Celtist culture (object cel @today). The objects 2000BP and today are not shown for the sake of space, but both are instances of the designated temporal class Occurrence. Similarly, subjective existence is expressed for the Celtist culture (object cel $neoc), which points at the neoc object, a group of people shown on the far right. Note that the cel object is marked via a combination of temporality and subjective, that is, it exists only today and according to the neo-Celtists. Regarding predication, the diagram shows different values for the Area attribute for object c, indexed by the proc and neoc objects. Similarly, the link between sc and c is qualified as applying only according to proc.
In natural language, the diagram in Fig. 13 expresses the following: Pro-Celtists believe in an idyllic Celtic past, according to which Celts lived in NW Spain 2000 years before the present, originating our contemporary society over time. Contrarily, Neo-Celtists believe that Celtism, as a contemporary culture, is based on a myth, but is a valid one, as it permeates contemporary society. Furthermore, they do not believe that our contemporary society originates from the actual Celts, as they did not live in NW Spain but in Central Europe. By using the approach presented in this article, we have been able to express this complex and heavily nuanced set of facts, plus the necessary temporal and subjective constraints, in a conceptual model unambiguously and with little overhead.
As an additional and ongoing experience, the doctoral research of Beatriz Calderón-Cerrato (under the author’s co-supervision) is also applying IAT/ML and LogosLink. In this project, ontologies of various socially relevant topics such as dissonant heritage and feminism have been constructed in order to conceptually anchor different discourses that are being analysed via ontological proxies. ConML is being used to express these ontologies, which often demand the use of subjective and temporal features to capture the personal and time-dependent viewpoints expressed in the discourses that are analysed. In this case, Bundt was used to construct the ontologies, and LogosLink is now being employed instead for a better integration of ontological and argumentative modelling. For example, one of the ontologies developed for this work is about the political positions of citizens in relation to the management of distressing memories from the past, such as those related to their old village being flooded and destroyed by the construction of a dam. Different citizens have different views on how ruins and remains of the old village should be preserved (or removed), and the instantiated ontology must be capable of aggregating different perspectives into individual objects. In addition, the inherently dynamic aspect of the phenomenon being represented by the ontology poses the need to capture large changes over time. Making extensive use of the temporality and subjectivity management features of IAT/ML and LogosLink has demonstrated crucial to develop an ontology like this while keeping it simple and understandable.
These experiences have been useful to evaluate and confront the proposed approach against real-life modelling demands. In the next section, I offer a brief discussion of the strengths and weaknesses that were found.

6 Discussion

An evident strength of the proposed approach is that it allows a modeller to construct models that are capable of capturing temporal and subjective existence as well as temporal and subjective variations of features (i.e. predication). Although the management of time has been tackled by some authors, as described in Related Work, subjectivity is a novel issue to be addressed. Social sciences and humanistic fields, where the subjective points of view of individuals and groups are crucial research objects, are highly benefitted. The development of information and software-intensive systems, where the buy-in of stakeholders is vital and the systems must comply with stakeholders’ expectations and needs, can also be highly benefitted.
In addition, the proposed approach provides a built-in mechanism to represent temporal and subjective existence and predication on objects, but does not constrain how time or agency themselves must be represented. We believe this is a major innovation as compared to previous efforts in the literature (especially in relation to temporality), because different domains and scopes usually pose different needs to model time and agency. For example, a conceptual model about archaeological artefacts is likely to be uninterested in date/time-style, precise time points, requiring instead wide time intervals with fuzzy boundaries and a rich array of time algebra operations such as Allen’s [1]; in contrast, conceptual models in physics or meteorology usually need extremely accurate instant determination with very high resolution and explicit error margins. By leaving the representation of time and agency to the modeller, instead of imposing a pre-defined understanding of these concerns, the resulting models are better adjusted to their domains, scopes and requirements.
Another strength of the proposed approach is that it uses the same conceptual architecture to deal with two very different concerns, time and agency, and a common infrastructure, designated classes, to index both existence and predication. By using a common aspect-inspired cross-cutting architecture for both, ConML is simpler than it would be if different approaches had been used, and type and instance models remain simpler and easier to understand. Our experience of teaching conceptual modelling with ConML to postgraduate humanities students show us that they are perfectly capable to grasp the temporality and subjectivity management features of ConML within a 30-h course and apply it successfully to express models [10].
A fourth strength of the proposed approach is related to the bitemporal paradigm [33, 34] that is common in the database literature, as described in the Related Work section. As opposed to bitemporality, our proposed approach separates ontological and epistemic concerns. The bitemporal approach may work well in a database, but from a conceptual modelling point of view, validity time is an ontological property of the fact (that is, a property of what the fact is regardless of our knowledge about it), whereas transaction time is an epistemic concern (i.e. it relates to the knowledge that we possess about the fact, rather than the fact itself) [6]. In ConML, the ontological concern of “validity time” is managed as, precisely, temporality, as illustrated in this article, whereas the epistemic concern of “transaction time” is managed via metainformation [11, 25]. Keeping the two aspects separated allows for a cleaner treatment of each and better model modularity.
Regarding weaknesses, it is clear that the proposed approach simplifies temporal and subjective models at the expense of needing a more complex modelling language infrastructure to deal with objects and instances of features. The cell architecture depicted in Fig. 10 and others shows that, in ConML, an object is a complex entity that can be sliced and diced across multiple dimensions, and this adds complexity to the language and both complexity and processing time to any software tool. In relation to complexity, the full ConML metamodel contained 31 classes and 132 features before the extension to incorporate temporality and subjectivity management. After extension, it contains 31 classes and 140 features, an increase of 0% and 6%, respectively. This is a small increase in size when compared to the large savings in model size and complexity that were exemplified in the previous section.
It is interesting to compare the proposed approach to that in Open Distributed Processing (ODP), and in particular the standards ISO/IEC 10746–2:2009 and ISO/IEC 15414:2015 as introduced in the Related Work section. ISO/IEC 10746–2:2009 defines the concept of Epoch to establish the phases that objects go through. In this regard, it is analogous to our concept of phase. However, a phase in our approach is particular of an object, that is, each object has its own phases, and objects do not necessarily share their phase sequences. ISO/IEC 10746–2:2009 is vague about epochs in this regard, but my understanding is that epochs may establish a global sequence of time intervals within which different objects may interact. This difference is understandable, as ISO/IEC 10746–2:2009 focuses on distributed processing, for which synchronising the interactions of multiple objects across locations is a major concern. The approach presented here aims to be more generalist, so the capacity to establish a global time frame is not addressed. However, the idea of a global temporal framework for objects to live in as an additional piece of modelling infrastructure is relevant and interesting, and will be explored in the future.
Furthermore, ISO/IEC 10746–2:2009 and ISO/IEC 15414:2015 introduce the concepts of policy and policy envelope. A policy is defined as “a set of rules related to a particular purpose”, where “a rule can be expressed as an obligation, a permission or a prohibition” [19]. Furthermore, [20, Sect. 7.9] describes de details of how policies can be specified in an ODP system. This may be helpful to implement the temporality and subjectivity aspects of conceptual models when reified as an ODP system. In addition, and according to [22], policies are useful to differentiate between the base design or specification of a system and any further changes that may be made to it, always within a permissible policy envelope. In this regard, temporal and subjective versioning of objects, as presented in this article, may be considered akin to changes to the system within the range of permissible variations, and the [T] and [S] class designators, together with the (T) and (S) feature markers, may be seen as establishing the admissible policy envelope. This is an analogy rather than a precise mapping, but can be useful to conceive subjectivity and temporality modelling as a particular way to enact policies as defined by ODP standards.
Finally, and regarding performance, our internal BundtPerf tool, used to measure the performance of the Bundt implementation, yields the following results. An instance model conforming to a type model with no temporal or subjective features can insert over 650 objects per second, and an 11,000-object instance model can retrieve individual objects by identifier at over 990 per second. Retrieving objects through filtering queries works at 112 queries per second. Navigating objects using complex navigation expressions works at over 590 navigations per second. However, when a single temporal and/or subjective feature is introduced, performance drops from 650 to 420 object insertions per second (decrease of 35%), from 990 to 810 (decrease of 18%) object retrievals per second, from 112 to 79 queries per second (decrease of 29%), and from 590 to 480 navigations per second (decrease of 19%). These drops in performance are significant but not impractical. Also, the addition of extra temporal and/or subjective features does not add a significant extra impact. In fact, the real-world model querying experiences described in the previous section showed that even in models with a large proportion of temporal and subjective features, querying performance was acceptable and did not prevent users from enjoying the system. In any case, it must be said that Bundt is an academic implementation with no optimisations or any kind of performance-oriented tuning, and that industry-grade tools should be able to improve on the observed performance drops.

7 Conclusions

In conclusion, in this article I have presented an approach to add temporality and subjectivity management for existence and predication to conceptual modelling languages, based on a cross-cutting architecture that generalises the “collection of slots” paradigm of object-orientation to the additional dimensions of time and agency. A key property of the proposed approach is that, while providing a built-in mechanism to represent time and agency in conceptual models, it does not enforce a particular conceptualisation of these concerns, leaving their representation to the modeller. The approach has been implemented as part of the ConML conceptual modelling language and the Bundt toolset, and validated through its application to various projects.
There is no reason to think that the proposed approach could not be easily implemented on UML or other mainstream modelling languages, as the changes to the metamodel that are probably required will be minimal, as described in the Implementation section. The approach could also be implemented on programming languages. In fact, a programming language that is capable of handling temporal and subjective expressions such as those in Table 1 would be extremely valuable in scenarios that involve complex domains with pervasive time and agency issues.

Acknowledgements

Special thanks to Martín Pereira-Fariña for his comments to a draft of this article. Thanks to Beatriz Calderón-Cerrato for her comments on using temporality and subjectivity management in ConML models. Thanks to Charlotte Hug, Patricia Martín-Rodilla and Sergio España for the fruitful discussions on and around ConML.
Part of the research described in this article was funded by grants HAR2013-41653-R MARIOL “Heritage 2.0: Abstract Reference Models for Information on Cultural Heritage”, Spanish National R&D Plan 2013; and PID2020-114758RB-I00 MCIN/AEI/https://doi.org/10.13039/501100011033 ACME “Heritage 3.0: Argumentation and Conceptual Modelling for Enhanced Cultural Heritage Participation and Management Policies”, AEI 2020.
Open Access This article is licensed under a Creative Commons Attribution 4.0 International License, which permits use, sharing, adaptation, distribution and reproduction in any medium or format, as long as you give appropriate credit to the original author(s) and the source, provide a link to the Creative Commons licence, and indicate if changes were made. The images or other third party material in this article are included in the article's Creative Commons licence, unless indicated otherwise in a credit line to the material. If material is not included in the article's Creative Commons licence and your intended use is not permitted by statutory regulation or exceeds the permitted use, you will need to obtain permission directly from the copyright holder. To view a copy of this licence, visit http://creativecommons.org/licenses/by/4.0/.

Publisher's Note

Springer Nature remains neutral with regard to jurisdictional claims in published maps and institutional affiliations.

Cesar Gonzalez-Perez

is a Staff Scientist at the Institute for Heritage Sciences (Incipit) at the Spanish National Research Council (CSIC), where he leads a co-research line in software engineering, language and cultural heritage. Previously, Cesar has worked in various academic and industry organisations in Spain and Australia, in the areas of conceptual modelling, metamodelling, situational method engineering and software systems development, with a special orientation towards heritage issues.Cesar is active in the international standardisation community, has been promoter of 3 technology-based companies, and has authored over 100 publications.
Download
Titel
Conceptual modelling of temporality and subjectivity as cross-cutting concerns
Verfasst von
Cesar Gonzalez-Perez
Publikationsdatum
07.12.2024
Verlag
Springer Berlin Heidelberg
Erschienen in
Software and Systems Modeling / Ausgabe 3/2025
Print ISSN: 1619-1366
Elektronische ISSN: 1619-1374
DOI
https://doi.org/10.1007/s10270-024-01247-0
1.
Zurück zum Zitat Allen, J.F.: Maintaining knowledge about temporal intervals. Commun. ACM 26(11), 832–843 (1983). https://doi.org/10.1145/182.358434CrossRef
2.
Zurück zum Zitat Burgueño, L., Muñoz, P., Clarisó, R., Cabot, J., Gérard, S., Vallecillo, A.: Dealing with belief uncertainty in domain models. ACM Trans. Softw. Eng. Methodol. 32(2), 1–34 (2023). https://doi.org/10.1145/3542947CrossRef
3.
Zurück zum Zitat Cabot, J., Olivé, A., Teniente, E.: Representing temporal information in UML. In: Stevens, P., Whittle, J., Booch, G. (eds.) UML 2003 - The Unified Modeling Language. Model Languages and Applications. 6th International Conference no. 2863, pp. 44–59. Springer, Berlin (2003)
4.
Zurück zum Zitat Cardenas, H., Al Lail, M.: ‘Specifying Temporal Properties in UML Using Patterns: A Tool-Supported Approach’, In 2023 ACM/IEEE International Conference on Model Driven Engineering Languages and Systems Companion (MODELS-C), pp. 393–402, (Oct. 2023) https://doi.org/10.1109/MODELS-C59198.2023.00071.
5.
Zurück zum Zitat Gonzalez-Perez, C.: Information Modelling for Archaeology and Anthropology. Springer, Berlin (2018)CrossRef
6.
Zurück zum Zitat Gonzalez-Perez, C.: Modelling temporality and subjectivity in ConML. In: Wieringa, R., Nurcan, S. (eds.) 7th IEEE International Conference on Research Challenges in Information Science (RCIS 2013), pp. 1–6. IEEE Computer Society, Paris (France) (2013)
7.
Zurück zum Zitat Gonzalez-Perez, C.: A conceptual modelling language for the humanities and social sciences, In: C. Rolland, J. Castro, and O. Pastor, (Eds.) Sixth International Conference on Research Challenges in Information Science (RCIS), pp. 396–401 IEEE Computer Society, (2012).
8.
Zurück zum Zitat Gonzalez-Perez, C.: Connecting discourse and domain models in discourse analysis through ontological proxies. Electronics (Basel) 9(11), 1955 (2020). https://doi.org/10.3390/electronics9111955MathSciNetCrossRef
9.
Zurück zum Zitat Gonzalez-Perez, C.: Ontological proxies to augment the expressiveness of discourse analysis, In: P. Gamallo, M. García, P. Martín-Rodilla, and M. Pereira-Fariña, (Eds.). Hybrid Intelligence for Natural Language Processing Tasks 2020, vol. 2693, pp. 1–3. CEUR-WS.org, (2020)
10.
Zurück zum Zitat Gonzalez-Perez, C., Martín-Rodilla, P.: Teaching conceptual modelling in humanities and social sciences. Revista de Humanidades Digitales 1, 408–416 (2017). https://doi.org/10.5944/rhd.vol.1.2017.16128CrossRef
11.
Zurück zum Zitat Gonzalez-Perez, C., Martin-Rodilla, P., Martín-Rodilla, P.: An alternative approach to metainformation conceptualisation and use, In: H. C. Mayr, G. Guizzardi, H. Ma, and O. Pastor, (Eds.). Conceptual Modeling (Proceedings of the 36th Int.Conf. ER 2017, Valencia, Nov. 6–9, 2016), vol. 10650, pp. 92–105, LNCS, Springer, (2017).
12.
Zurück zum Zitat Gonzalez-Perez, C., Parcero Oubiña, C.: A conceptual model for cultural heritage definition and motivation, In: M. Zhou, I. Romanowska, Z. Wu, P. Xu, and P. Verhagen, (Eds.). Revive the Past: Proceeding of the 39th Conference on Computer Applications and Quantitative Methods in Archaeology, pp. 234–244, Amsterdam University Press, (2011).
13.
Zurück zum Zitat Gonzalez-Perez, C., Pereira-Fariña, M., Calderón-Cerrato B.: ‘IAT/ML’. (2021) http://www.iatml.org/.
14.
Zurück zum Zitat Guizzardi, G., de Almeida Falbo, R., Guizzardi, R.: Grounding software domain ontologies in the unified foundational ontology (UFO): The case of the ODE software process ontology, In Memorias de la XI Conferencia Iberoamericana de Software Engineering, pp. 127–140, (2008).
15.
Zurück zum Zitat Incipit CSIC: ‘ConML Technical Specification’, Incipit CSIC, 2020. [Online]. Available: http://www.conml.org/Resources/TechSpec.aspx.
16.
Zurück zum Zitat Incipit CSIC: ‘Bundt Toolset’. Incipit CSIC, 2020, Accessed: Jul. 08, 2022. [Online]. Available: http://www.conml.org/bundt.
17.
Zurück zum Zitat Incipit CSIC: ‘CHARM Web Site’, 2016. http://www.charminfo.org (accessed Oct. 09, 2020).
18.
Zurück zum Zitat Iqbal, S., Allen, G.: Aspect-oriented modeling: issues and misconceptions, In: J. Hall, H. Kaindl, L. Lavazza, G. Buchgeher, and O. Takaki, (Eds.). Fifth International Conference on Software Engineering Advances (ICSEA), pp. 337–340. CPS, (2010)
19.
Zurück zum Zitat ISO/IEC: ‘Information technology — Open distributed processing — Reference model: Foundations’. International Organization for Standardization (2009) Accessed: Aug. 01, 2024. [Online]. Available: https://www.iso.org/standard/55723.html.
20.
Zurück zum Zitat ISO/IEC: ‘Information technology — Open distributed processing — Reference model — Enterprise language’. International Organization for Standardization (2015).
21.
Zurück zum Zitat Kiczales, G. et al.: Aspect-oriented programming, pp. 220–242, (1997).
22.
Zurück zum Zitat Linington, P.: Policy specification: meeting changing requirements without breaking the system design contract, In: 2006 10th IEEE International Enterprise Distributed Object Computing Conference Workshops (EDOCW’06), pp. 37–37, (2006) https://doi.org/10.1109/EDOCW.2006.56.
23.
Zurück zum Zitat Martin-Rodilla, P., Gonzalez-Perez, C.: Conceptualization and non-relational implementation of ontological and epistemic vagueness of information in digital humanities. Informatics 6(2), 20 (2019). https://doi.org/10.3390/informatics6020020CrossRef
24.
Zurück zum Zitat Martín-Rodilla, P., Gonzalez-Perez, C.: Representing imprecise and uncertain knowledge in digital humanities, In: Proceedings of the Sixth International Conference on Technological Ecosystems for Enhancing Multiculturality, pp. 863–871. ACM Press, (2018)
25.
Zurück zum Zitat Martin-Rodilla, P., Gonzalez-Perez, C.: Metainformation scenarios in digital humanities: Characterization and conceptual modelling strategies. Inf. Syst. 84, 29–48 (2019). https://doi.org/10.1016/j.is.2019.04.009CrossRef
26.
Zurück zum Zitat Muñoz, P., Burgueño, L., Ortiz, V., Vallecillo, A.: Extending OCL with subjective logic. The Journal of Object Technology 19(3), 3:1 (2020). https://doi.org/10.5381/jot.2020.19.3.a1CrossRef
27.
Zurück zum Zitat OMG: ‘Unified Modeling Language 2.5.1’. (2017), [Online]. Available: https://www.omg.org/spec/UML/.
28.
Zurück zum Zitat Partridge, C.: Business Objects: Re-engineering for Re-use, 2nd edn. The BORO Centre, Oxford (1996)
29.
Zurück zum Zitat Rivera, J. E., Romero, J. R. , Vallecillo, A.: ‘Behavior, time and viewpoint consistency: Three challenges for MDE’, pp. 60–65, (2009).
30.
Zurück zum Zitat Schauerhuber, A., Schwinger, W., Kapsammer, E., Retschitzegger, W., Wimmer, M.: A Survey on Aspect-Oriented Modeling Approaches, Technische Universität Wien (2006).
31.
Zurück zum Zitat Seising, R., Sanz, V.: Soft Computing in Humanities and Social Sciences, Studies in Fuzziness and Soft Computing. Springer (2012).
32.
Zurück zum Zitat Sider, T.: Four-Dimensionalism. Oxford University Press, Oxford (2001)CrossRef
33.
Zurück zum Zitat Snodgrass, R.T., Ahn, I.: Temporal databases. Computer (Long Beach Calif) 19(9), 35–42 (1986)
34.
Zurück zum Zitat Svinterikou, M., Theodoulidis, B.: TUML: A method for modelling temporal information systems. In: Jarke, M., Oberweis, A. (eds.) Advanced Information Systems Engineering no. 1626, pp. 456–461. Springer, Berlin (1999)
    Bildnachweise
    AvePoint Deutschland GmbH/© AvePoint Deutschland GmbH, ams.solutions GmbH/© ams.solutions GmbH, Wildix/© Wildix, arvato Systems GmbH/© arvato Systems GmbH, Ninox Software GmbH/© Ninox Software GmbH, Nagarro GmbH/© Nagarro GmbH, GWS mbH/© GWS mbH, CELONIS Labs GmbH, USU GmbH/© USU GmbH, G Data CyberDefense/© G Data CyberDefense, Vendosoft/© Vendosoft, Kumavision/© Kumavision, Noriis Network AG/© Noriis Network AG, tts GmbH/© tts GmbH, Asseco Solutions AG/© Asseco Solutions AG, AFB Gemeinnützige GmbH/© AFB Gemeinnützige GmbH, Ferrari electronic AG/© Ferrari electronic AG, Doxee AT GmbH/© Doxee AT GmbH , Haufe Group SE/© Haufe Group SE, NTT Data/© NTT Data, Bild 1 Verspätete Verkaufsaufträge (Sage-Advertorial 3/2026)/© Sage, IT-Director und IT-Mittelstand: Ihre Webinar-Matineen in 2025 und 2026/© amgun | Getty Images