Skip to main content
Top

A Multi-Dimensional Scale for Measuring Undergraduates Interest in STEM Disciplines

  • Open Access
  • 27-07-2024
Published in:

Activate our intelligent search to find suitable subject content or patents.

search-config
loading …

Abstract

The article introduces a novel, multi-dimensional scale designed to measure undergraduates' interest in STEM disciplines. This scale addresses the gap in existing literature, which predominantly focuses on career-related or content-specific aspects of STEM interest. The scale is grounded in four prominent theories: self-determination theory, social cognitive theory, social cognitive career theory, and person-centered theory. These theories collectively inform the scale's dimensions, including intrinsic motivation, self-efficacy, self-concept, and employment aspiration. The scale's development involved a systematic literature review, expert validation, and rigorous psychometric testing, including exploratory and confirmatory factor analyses. The resulting STEM Interest Scale demonstrates high reliability and validity, offering valuable insights into the factors influencing students' engagement in STEM fields. This scale is a significant contribution to the field, providing educators, researchers, and policymakers with a comprehensive tool to understand and foster STEM interest among students.

Supplementary Information

The online version contains supplementary material available at https://doi.org/10.1007/s10956-024-10140-w.

Publisher's Note

Springer Nature remains neutral with regard to jurisdictional claims in published maps and institutional affiliations.

Introduction

Science, Technology, Engineering, and Mathematics (STEM) skills play a vital role in promoting innovation, economic growth, and societal well-being (Sellami et al., 2023; Vulperhorst et al., 2018). Despite the growing importance of STEM education, there has been a decline in the number of students graduating from STEM disciplines (Ahmad et al., 2023; Dagley et al., 2016). One of the major causes of this decline is the lack of interest among students in STEM courses (Lytle & Shin, 2020). Hence, it is essential to comprehend the factors contributing to students’ disinterest in STEM disciplines (Maltese et al., 2014), using a validated scale encompassing all potential dimensions of interest. This can aid in understanding the underlying reasons behind their lack of interest in STEM disciplines.
While various STEM scales exist, they lack comprehensiveness and fail to capture the multifaceted nature of STEM interest (refer to Table 1). Existing scales focus on specific domains and overlook holistic aspects of STEM interest (Staus et al., 2020; Tyler-Wood et al., 2010; Unfried et al., 2015). The existing scales claiming to measure STEM interest are designed for students and measure interest primarily from a career perspective. However, there is a noticeable absence of such scales tailored explicitly for students that consider psychological aspects of interest. In order to better understand and assess interest in the fields of science, technology, engineering, and mathematics (STEM), there is a need for a comprehensive and unified tool that can effectively measure STEM interest across various dimensions. The present tool would enable educators, researchers, and policymakers to gain valuable insights into the factors that influence STEM interest and help foster greater engagement in these critical fields. The present study addresses the gap by developing and validating a robust STEM Interest Scale. The proposed scale encompasses various dimensions of STEM interest, which have been derived from self-determination theory, social cognitive theory, social cognitive career theory, and person-centered theory. By developing a comprehensive STEM Interest Scale, this study seeks to facilitate the identification of patterns, trends, and potential areas for intervention to enhance STEM engagement. Ultimately, the validated scale can contribute to promoting sustained interest and participation of students in STEM fields.
Table 1
An overview of various measures for STEM published in literature during the last decade and their descriptions
Measures
Source/citation
Sample/target population
Methodology
Description
STEM Interest Scale
Staus et al., (2020)
Adolescents of Grade 6th, 7th and 8th at schools in USA
Quantitative method (Multiple indicators, multiple causes approach)
The scale measures STEM interest by concentrating solely on STEM content
Bitara-STEM
Mohd Shahali et al., (2019)
Middle school students in Malaysia
Mixed method, (ANOVA and Thematics analysis)
This survey only measures the STEM interest from a career perspective
MATS Scale
Hillman et al., (2016)
Elementary, Middle, and High school students in the USA
Mixed method (inter-rater agreement and Cronbach’s alpha co-efficient)
The survey assesses students' attitudes towards science across four subscales: attitudes towards school science, desire to become a scientist, the value of scientists to society, and perceptions of scientists
STEM Career Interest Survey
Kier et al., (2014)
Middle school students of grade 6th, 7th, and 8th in USA
Quantitative (confirmatory factor analysis)
Emphasis on career aspects
STEM Scale
Oh et al., (2013)
High school students in the USA
Quantitative Method (descriptive statistics and exploratory factor analysis)
It measures overall educational and career interests
STEM Semantics Survey
Tyler-Wood (2010)
Middle school teachers and their students in Alaska, Hawaii, Louisiana, Maine, Texas, and Vermont
Quantitative (exploratory factor analysis)
It primarily focused on career aspects
Source: Authors Compilation

Literature Review

Interest plays a vital role in an individual’s affective functioning with respect to learning (Bandura, 1997). It is a multifaceted and complex motivational construct (Dierks et al., 2016; Hazari et al., 2017). In the present context, STEM Interest is operationalized as an individual's motivation, determination, self-assurance, and sense of self-belonging in their engagement within STEM fields. These factors significantly influence students’ persistence (Allen & Robbins, 2010), attention (Hidi & Renninger, 2006), and enrollment in higher education STEM programs (Mohd Shahali et al., 2019; Vulperhorst et al., 2018), emphasizing the need for a valid and reliable instrument to measure it effectively. However, the existing literature (Table 1) on STEM interest reveals a scarcity of studies with a comprehensive, multifaceted scale, leading to a gap in the literature.
The multifaceted nature of an interest in STEM can be well predicted based on motivational theories (Murphy et al., 2019). The theoretical framework of the present study is anchored on four main theories that explain the factors influencing students’ interest in STEM disciplines: self-determination theory, social cognitive theory, person-centered theory, and social cognitive career theory. These theories offer a comprehensive framework for analyzing STEM interest as a multidimensional concept that includes self-efficacy, self-concept, intrinsic motivation, and employment aspiration. According to self-determination theory, intrinsic motivation is essential for maintaining sustained interest in STEM subjects (Deci & Ryan, 1985). The social cognitive theory states that self-efficacy, or students’ belief in their ability to perform well in STEM tasks, influences their engagement, effort, persistence, and achievement outcomes (Bandura, 1977, 1986). Person-centered theory claims that self-concept, or students’ perception of themselves within the STEM context, shapes their interest and outcomes associated with STEM (Rogers, 1957). Finally, social cognitive career theory suggests that employment aspiration, or students’ career-related goals, also significantly affects STEM interest and enrollment (Lent et al., 1994). The following sections will elaborate on the theories and factors that have been proposed.
Self-determination theory, a widely recognized psychological theory, emphasizes the significance of intrinsic motivation in sustaining interest and engagement in STEM subjects (Deci & Ryan, 1985). Intrinsic motivation, which refers to an individual's inherent drive and enjoyment of a task or activity, is crucial in nurturing interest and passion in STEM domains (Hidi & Renninger, 2006; Zaharin et al., 2019). Research has shown that intrinsic motivation has a positive impact on academic success, as it is strongly associated with students' interest in STEM subjects and careers (Maltese & Tai, 2011; Wang & Degol, 2013). Therefore, fostering intrinsic motivation among students is essential for promoting their engagement and success in STEM fields.
Bandura’s Social Cognitive Theory proposes that a person’s self-efficacy plays a significant role in determining the level of effort that an individual puts forth to succeed in STEM-related tasks (Bandura, 1977; Schunk & DiBenedetto, 2021). In this context, self-efficacy refers to the belief that students hold about their abilities to perform well in STEM tasks. This belief is known to strongly influence their engagement, effort, persistence, and achievement outcomes (Franks & Capraro, 2019; Honicke et al., 2020). Therefore, it is important for educators to focus on building students’ self-efficacy in STEM subjects, as it is a crucial factor in developing their interest and motivation to succeed.
Carl Rogers, the renowned psychologist, proposed the person-centered theory, which suggests that a student’s self-concept within the STEM context is critical in shaping their interest and outcomes associated with STEM. Self-concept refers to a student’s perception of their abilities and competence in STEM and is a significant predictor of their interest in STEM fields. Research studies have shown that there is a strong relationship between self-concept and STEM outcomes, and it is an essential factor in determining students’ success in STEM education. Although self-efficacy and self-concept are related, they are distinct concepts that contribute uniquely to STEM interests. While self-efficacy is concerned with a student's belief in their ability to complete a task successfully, self-concept refers to their general perception of themselves in a particular domain, such as STEM. It is vital to note that both self-efficacy and self-concept are critical in increasing students’ interest in STEM and can play a significant role in shaping their future careers.
The Social Cognitive Career Theory (SCCT) proposed by Lent et al., in 1994 provides a framework for understanding how students’ employment aspirations directly influence their interest in STEM fields. This theory is essential in assessing students’ motivation, beliefs, and future aspirations within the STEM landscape. According to recent research, employment aspirations or career-related goals significantly shape students’ interest and enrollment in STEM fields (Ahmed & Mudrey, 2019; Luo et al., 2021). Notably, a student's employment aspiration is influenced by their interests, values, and available opportunities. Studies have shown that students with high employment aspirations tend to have greater motivation to pursue STEM professions (Maltese & Tai, 2010; Wang et al., 2017). Therefore, it is crucial to consider students’ career-related goals while designing STEM education programs to foster their interest and engagement in STEM fields. By doing so, we can help students develop a passion for STEM and prepare them for successful careers in the future.
Therefore, based on the insights from the above-mentioned theories, the study theorizes that STEM interest is inherently a multidimensional construct. The proposed framework acknowledges the interplay of intrinsic motivation, self-concept, self-efficacy, and employment aspiration in shaping students’ STEM interests. Therefore, by integrating these theories, the study aims to develop and validate a robust and comprehensive instrument for measuring STEM interest among undergraduate students. This premise prompts the formulation of the following Research Questions (RQ).
RQ 1 Are intrinsic motivation, self-efficacy, self-concept, and employment aspirations dimensions of the proposed STEM Interest Scale?
RQ 2: To what extent does a multi-dimensional “STEM Interest” scale demonstrate reliability and validity in measuring STEM interest among undergraduate students?

Methodology

The current study utilized well-established scale development methodologies following a structured approach established in the literature (Churchill, 1979; Hinkin, 1995). The scale validity process consists of three distinct stages.
Stage 1
First, we developed items to measure STEM interest using the PRISMA methodology that resulted in the generation of items (see Table S1). The items’ content validity was established through the Delphi study. First, the invitations were extended to ten experts, of whom eight agreed to participate. These subject experts were professors specializing in STEM education. The experts were informed that the scale would measure the STEM interests of undergraduates and were provided with the definition of STEM interests. They were asked to critically assess each statement for comprehensiveness, wording, and relevance using a 3-point scale, as suggested by (Zaichkowsky (1985). The draft items were presented to the experts, who individually scored each item as not representative (1), somewhat representative (2), or clearly representative (3), following the suggested guidelines (Lin & Hsieh, 2011).
Stage 2
The refinement stage of the scale employed exploratory factor analysis (EFA) and confirmatory factor analysis (CFA) on the proposed scale. The data collected during phase I underwent exploratory factor analysis (EFA), while the data gathered in phase II involved performing confirmatory factor analysis (CFA) and nomological validity. This approach is consistent with the scale purification protocols established by Churchill (1979) and Hinkin (1995) and further supported by Schwarz (2011). Using a purposive sampling technique, we collected responses from undergraduates enrolled in STEM courses at University A (Table 2). Participants were thoroughly briefed on the study’s objectives and procedures, and their consent was obtained. The participation of students in the survey was voluntary, with confidentiality guaranteed for research purposes. The survey instrument used was approved by the University A Institutional Review Board (XX-IRB) with the approval number XX-IRB 1721-EA/22. The questionnaire was comprised of two sections: the first gathered demographic details such as gender, age, and ethnicity, while the second contained statements regarding STEM interests. The survey was administered in two phases via Google Forms.
Table 2
Demographic details of undergraduate participants considered for STEM Interest (N = 546)
Variables
Parameters
N
%
Age
Under 18
11
2
19 years to 21 years
296
54.21
22 years to 25 years
211
38.64
Over 25 years
28
5.1
Gender
Male
215
39.37
Female
331
60.62
Ethnicity
National
159
29.12
Expatriates
387
70.87
A purposive sampling technique was used to collect the data. The data were run through SPSS version 29 for exploratory factor analysis using varimax rotation and then the extracted factors were confirmed using confirmatory factors analysis through AMOS version 29 to ensure their robustness.
Stage 3
After the confirmation of the factors, we assessed the scale’s reliability and validity by using various criteria such as Cronbach’s alpha, composite reliability (CR), average variance extracted (AVE), common method bias, and nomological validity. The comprehensive evaluation ensures the scale's suitability for capturing STEM interest effectively.

Results

Stage 1: Item Generation and Selection

First, a systematic literature review was conducted using the Preferred Reporting Items for Systematic Reviews and Meta-Analysis (PRISMA) Methodology (Fig. 1), with data sourced exclusively from SCOPUS. Our search query was structured as follows: ((“STEM Interest” OR “Interest in STEM”) AND (“Engagement” OR “Motivation”) AND (“scale” OR “measurement” OR “instrument” OR “questionnaire” OR “survey”)). The search included only English-language articles where the search query was found in the title, abstract, or keywords. This review resulted in the selection of 30 articles to create STEM interest items. Following the deductive approach as proposed by Hinkin (1995), an initial pool of 25 items was generated for the proposed measure in the Likert Scale. These items were evaluated using a 5-point Likert scale ranging from 5—strongly agree to -strongly disagree (Nemoto & Beglar, 2014).
Fig. 1
PRISMA flowchart of the literature search and selection process for identifying studies on students' interest in STEM
Full size image
During the preliminary screening, experts recommended removing and modifying certain items due to issues such as item overlap and ambiguous formulation. Only items rated clearly or somewhat representative were retained. Consequently, based on their feedback, some items were revised, and some were eliminated. This resulted in a set of 23 items out of the original 25.
The revised scale with 23 items was then resubmitted to the experts for further evaluation. They were asked to rate the items based on their relevancy, indicating whether they were not relevant, somewhat relevant, or highly relevant. Subsequently, the content validity ratio (CVR) was calculated for each item using the formula suggested by Veneziano and Hooper (1997) as given in Eq. (1).
$$\text{CVR}=\left(Ne-\frac{N}{2}\right)\div \left(\frac{N}{2}\right)$$
(1)
where, Ne = Number of experts rated highly relevant, and N = Total Number of experts participating in content validity. The content validity ratio was calculated, resulting in the deletion of 3 items with a CVR value of less than 0.75 removed from the scale. As a result, the scale was now comprised of 20 items that underwent the next stage of scale refinement.

Stage 2: Refinement of Scale

In phase I, 800 questionnaires were disseminated, yielding 297 responses. Following scrutiny for seriousness and completeness, 17 questionnaires were excluded, resulting in 280 valid responses and a response rate of 35%. Phase II of data collection involved the distribution of 500 questionnaires, with 275 returned. After excluding nine questionnaires with non-serious responses, 266 responses were considered suitable, achieving a response rate of 53.6%. Adhering to the recommendations of Hair et al., (2010), our dataset maintained a 3:1 ratio of cases to variables, ensuring its appropriateness to proceed with factor analysis.
Exploratory Factor Analysis (EFA)
The data collected on a 20-item scale underwent factor analysis. Before employing EFA first, the appropriateness of data was evaluated using the Kaiser–Meyer–Olkin (KMO) coefficient and Bartlett’s sphericity test. The KMO value exceeded the specified threshold, indicating adequate sampling adequacy (Table 3). Employing Varimax rotation and principal components analysis, the exploratory factor analysis achieved convergence after 25 iterations, explaining 55.7% of the total variance. Four factors with eigenvalues exceeding 1.0 were identified, as detailed in Table 4. By following the established criteria, items with factor loadings below 0.40 were eliminated, resulting in the removal of five items to ensure scale robustness. The overall commonalities were determined to be moderate to strong, aligning with previous research. The study maintained a four-factor solution, categorizing statements under the dimensions of intrinsic motivation, self-concept, self-efficacy, and employment aspiration.
Table 3
Kaiser–Meyer–Olkin test for sample adequacy of STEM Interest Scale for undergraduates
KMO and Bartlett’s test
Kaiser–Meyer–Olkin measure of sampling adequacy
0.830
Bartlett’s test of sphericity approx.chi-square
1944.90
df
105.0
Sig
 < 0.001
Table 4
Summary of items, factor loading, and factors that emerged in exploratory factor analysis of the STEM Interest Scale (SIS)
Factor extracted
Item code
Items
Factor loading
Employment aspiration
EA01
I look forward to improving my skills to improve my chances of employment
0.680
EA02
I am aware of the career positions in which I want to work
0.658
EA03
I complete tasks and assignments on time
0.609
EA04
I would like to be employed after my graduation
0.591
EA05
I am willing to work as hard as possible on tasks assigned to me in my job
0.545
Self-Efficacy
SE01
I can quickly solve problems that are analytical and scientific
0.716
SE02
I always think of possible alternatives
0.656
SE03
I always question things heard or read in class to improve my knowledge
0.648
SE04
I am willing to do extra work on tasks to improve my knowledge
0.600
SE05
I concentrate as hard as possible when doing a task
0.469
Self-concept
SC01
I am confident in attending conferences/events when I need to engage in presenting academic/research work
0.817
SC02
I am confident of meeting new people to improve my academic life
0.800
SC03
I am confident in communicating with new people to improve my understanding of any of the academic/research-related topics
0.797
Intrinsic Motivation
IM01
I practice my course lessons after class to improve my GPA scores
0.810
IM02
I constantly update myself on the course lessons before attending the lessons
0.801
Confirmatory Factor Analysis (CFA)
CFA was performed on the STEM Interest Scale using data collected during phase II. Initially, the model fit appeared satisfactory, but upon closer examination, an item (EA03) was deemed unsuitable due to its low factor loading (0.37); hence, subjective judgment, supported by input from a subject expert, guided the decision to remove the item (EA03). After removing item no. EA03, we conducted another CFA, which showed a significant decrease in the chi-square value in Model II, from 212.88 in the initial model to 173.00. This reinforces the validity of our factor structure, which demonstrated a good model fit, as indicated in Table 5 (CFA default model II). The values of RMR, GFI, AGFI, CFI, and RMSEA, met the threshold criteria suggested by Fornell and Larker (1981), thereby reinforcing the validity of the theoretical model. Schumacker and Lomax (2016) suggest that when most fit indices meet or exceed these thresholds, it is reasonable to infer that the data support the theoretical model. Therefore, the standard fit indices confirm the validity of the factor structure of the model.
Table 5
Model fit indices of confirmatory factor analysis for STEM Interest Scale
CFA default model
RMR
GFI
AGFI
CFI
RMSEA
χ2
Df
p value
χ2/df
I (with EA03)
0.044
0.952
0.933
0.932
0.052
212.88
86
.000
2.475
II (without EA03)
0.044
0.957
0.939
0.944
0.050
173.00
73
.000
2.370

Stage 3: Scale Evaluation

Multidimensionality and Reliability
The application of CFA in the previous step illuminated the multi-dimensionality of the construct, providing a favorable indication to proceed with the reliability analysis of the scale. Composite reliability (CR) and Cronbach’s alpha coefficient were used to examine the internal consistency. Across the sub-dimensions of the scale, Cronbach’s alpha values ranged from 0.680 to 0.758 (refer to Table 6). Moreover, the STEM Interest Scale displayed composite reliability with CR = 0.803, further validating the scale (Cronbach, 1951). Therefore, it can be implicit that the STEM Interest Scale demonstrates a significant level of convergence. The current scale exhibits robust construct reliability, consistent with the criteria delineated by Fornell and Larcker (1981).
Table 6
Reliability statistics for dimensions of STEM Interest Scale
S.no
Sub-dimension
No. of items
Cronbach’s alpha
1
Intrinsic motivation
2
0.680
2
Self-efficacy
5
0.722
3
Self-Concept
3
0.758
4
Employment Aspiration
4
0.682
Construct Validity of STEM Interest Scale
The construct validity of the present scale was assessed with average variance extracted (AVE) and composite reliability (CR) as per the suggestion given by Fornell and Larcker (1981). The average variance extracted (AVE) was found to be 0.506, and the composite reliability of the scale was found to be 0.803, which is up to the threshold value. The present scale ensures convergent validity as composite reliability (CR) > average variance extracted (AVE) > 0.5.
Common Method Bias
Harman’s single-factor matrix was employed to assess common method variance, as recommended by Aulakh and Gencturk (2000). The exploratory factor analysis (EFA) outcomes revealed that none of the four factors accounted for more than 50% of the variance. Consequently, the study did not exhibit common method bias, as per the suggestion of Peng et al., (2006).
Nomological Validity
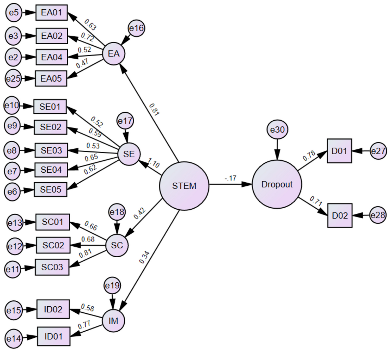
In the present research, the nomological validity of the proposed scale was established with the ‘intention to drop out’ (Fig. 2). We employed a two-item scale adapted from Xu and Webber (2018) to measure the intention to drop. The data was collected in phase II using a five-point Likert scale to confirm the strength of the nomological network. The collected data were analyzed using AMOS 29. The findings indicate that there exists a negative correlation between STEM Interest and intention to drop out (Fig. 2). The structural model illustrates the relationships between dimensions of STEM interest and their impact on the intent to drop out from STEM courses. The path coefficients indicate the strength and direction of these relationships.
The existing body of literature anticipates diverse consequences of STEM interest, including STEM stereotypes (Luo & So, 2023; Luo et al., 2021), STEM Learning experience (Chachashvili-Bolotin et al., 2016), and intent to drop out (van den Hurk et al., 2019). Therefore, the finding aligns with the outcome of nomological validity.
Fig. 2
Structural Equation Model to assess the nomological validity of STEM Interest with Intent to Dropout
Full size image
The psychometric characteristics of the construct used to form a nomological network were assessed, revealing reliability coefficients of 0.798 for STEM Interest and 0.711 for intent to leave. This model (Fig. 2) was evaluated using average variance extracted (AVE), Composite Reliability, and discriminant validity following the guidelines of Fornell and Larcker (1981). Table 7 displays the average variance extracted (AVE), composite reliability (CR), maximum shared squared variance (MSV), and average shared squared variance (ASV) for both the intent to drop and STEM Interest constructs. The results show that CR > AVE > 0.5 indicates a high level of convergent validity within the model. To ensure discriminant validity, the Heterotrait-Monotrait ratio of correlations (HTMT) criteria (displayed in Table 8) was applied, with an acceptable value below 0.90 (Henseler et al., 2015). The findings of structural equation modeling revealed a favorable fit for the model (RMSEA = 0.046, GFI = 0.949, AGFI = 0.932, CFI = 0.941, χ2 = 242.67, χ2/df = 2.129), no adjustments were made to the model fit due to its predetermined relationships. The standard estimates for the path STEM Interest → Intent to dropout were − 0.17, signifying significance at the 1% level, suggesting a negative correlation. It can be concluded that having an interest in STEM predicts persistence in the field, as measured through intent to dropout rates, thus verifying the validity of the scale.
Table 7
Summary of convergent validity of STEM Interest Scale and intention to dropout
 
CR
AVE
MSV
STEM interest
Intent to drop out
STEM Interest
0.793
0.534
0.031
0.731
Intent to drop out
0.714
0.556
0.031
−0.175**
0.746
Table 8
Heterotrait-Monotrait ratio to assess discriminant validity of STEM Interest Scale
 
STEM
Dropout
STEM
 
DROPOUT
0.200
 
The HTMT ratio values of the above table highlight the correlations between the construct where an HTMT value less than 0.85 indicates discriminant validity

Discussion

The discourse on STEM interest within scholarly literature has predominantly focused on career-related or content-specific aspects, often viewing interest through an outcome lens, such as career prospects. However, existing scales purportedly measuring STEM interest lack robust support for construct validity, with their psychometric properties typically tested solely through exploratory factor analysis (EFA). For instance, the Bitara-STEM scale (Mohd Shahali et al., 2019) and the STEM semantics survey developed by Tyler-Wood, Knezek, and Christensen (Tyler-Wood et al., (2010), both employed EFA and primarily assessed learners’ interest in STEM-related careers or perceptions of STEM disciplines among middle school students.
Addressing these limitations, the present research endeavors to develop and validate a comprehensive instrument to measure STEM interest by adopting an established scale development procedure (Hinkin, 2005). Through a two-phase process involving exploratory and confirmatory factor analyses (Churchill, 1979; Hinkin, 1995), the resulting STEM Interest Scale (SIS) emerged as a multi-dimensional construct. The resultant STEM Interest Scale (SIS) consists of four distinct psychological factors: intrinsic motivation, self-efficacy, self-concept, and career aspirations. These factors collectively accounted for a significant portion of the total variance and demonstrated satisfactory reliability and validity.
Aligned with theoretical frameworks such as self-determination theory and social cognitive career theory, the SIS captures the various dimensions that influence students’ interest and engagement in STEM disciplines (Bandura, 1986; Hidi & Renninger, 2006; Lent et al., 1994). Consequently, it offers a nuanced and meaningful assessment of learners' interest level in STEM discipline, providing valuable insights for both researchers and practitioners. For researchers, the SIS serves as a valuable tool to investigate the antecedents, consequences, and correlates of STEM interest, aiding in the identification of intervention opportunities to bolster STEM engagement among students.
The proposed scale has both theoretical and practical implications as it provides valuable insights into students' motivations, self-concept, efficacy, and aspirations within STEM fields. This facilitates policymakers, educators, and counselors in designing and delivering effective curricula, STEM education programs, and interventions. However, its effectiveness can only be determined through a longitudinal study. The SIS facilitates a deeper understanding of students' interest in STEM fields by elucidating the nomological network between STEM interest and intent to drop out. Ultimately, it supports educational institutions to improve participation and success rates in STEM education.

Conclusion

The development and validation of the STEM Interest scale (SIS) have elucidated that it is a multifaceted psychological construct. Its multidimensional nature provides valuable insights beyond traditional outcome-oriented perspectives, such as career interests. By exploring dimensions such as intrinsic motivation, self-efficacy, self-concept, and employment aspiration, this scale offers a nuanced understanding of STEM interest, aligning with contemporary theories and frameworks. Its validity and reliability have been confirmed through rigorous psychometric analyses, including both exploratory and confirmatory factor analyses, distinguishing it from other instruments in the field.
Furthermore, the study’s sample predominantly consists of expatriates, which enhances the research by incorporating a wide range of nationalities. This heterogeneity extends the scale's generalizability, allowing for its application across various geographic and cultural contexts with minimal modifications. The STEM Interest scale plays a key role in encouraging wider participation and sustained commitment in STEM fields, which is essential for developing a skilled and diverse workforce in these critical sectors.

Declarations

The study conducted was approved by the Institutional Review Board of Qatar University (QU-IRB 1721-EA/22). The studies were conducted in accordance with the local legislation and institutional requirements. The participants provided their written informed consent to participate in this study.

Competing Interests

The authors declare that they have no competing interests.
Open Access This article is licensed under a Creative Commons Attribution 4.0 International License, which permits use, sharing, adaptation, distribution and reproduction in any medium or format, as long as you give appropriate credit to the original author(s) and the source, provide a link to the Creative Commons licence, and indicate if changes were made. The images or other third party material in this article are included in the article's Creative Commons licence, unless indicated otherwise in a credit line to the material. If material is not included in the article's Creative Commons licence and your intended use is not permitted by statutory regulation or exceeds the permitted use, you will need to obtain permission directly from the copyright holder. To view a copy of this licence, visit http://creativecommons.org/licenses/by/4.0/.

Publisher's Note

Springer Nature remains neutral with regard to jurisdictional claims in published maps and institutional affiliations.
Title
A Multi-Dimensional Scale for Measuring Undergraduates Interest in STEM Disciplines
Authors
Zubair Ahmad
Almaas Sultana
Nitha Siby
Mohammad Ammar
Noora J. Al-Thani
Publication date
27-07-2024
Publisher
Springer Netherlands
Published in
Journal of Science Education and Technology / Issue 4/2025
Print ISSN: 1059-0145
Electronic ISSN: 1573-1839
DOI
https://doi.org/10.1007/s10956-024-10140-w

Supplementary Information

Below is the link to the electronic supplementary material.
go back to reference Ahmad, Z., Ammar, M., Siby, N., Bhadra, J., Sellami, A., & Al-Thani, N. J. (2023). Do research experience programs promote capacity building in Qatar: investigating the trend and participation differences. Heliyon9(11).
go back to reference Ahmed, W., & Mudrey, R. R. (2019). The role of motivational factors in predicting STEM career aspirations. International Journal of School & Educational Psychology, 7(3), 201–214.CrossRef
go back to reference Allen, J., & Robbins, S. (2010). Effects of interest–major congruence, motivation, and academic performance on timely degree attainment. Journal of Counseling Psychology, 57(1), 23.CrossRef
go back to reference Aulakh, P. S., & Gencturk, E. F. (2000). International principal–agent relationships: Control, governance and performance. Industrial Marketing Management, 29(6), 521–538.CrossRef
go back to reference Bandura, A. (1977). Self-efficacy: Toward a unifying theory of behavioral change. Psychological Review, 84(2), 191.CrossRef
go back to reference Bandura, A. (1997). Self-efficacy: The exercise of control. Freeman.
go back to reference Bandura, A. (1986). Social foundations of thought and action. Englewood Cliffs, NJ1986(23–28).
go back to reference Chachashvili-Bolotin, S., Milner-Bolotin, M., & Lissitsa, S. (2016). Examination of factors predicting secondary students’ interest in tertiary STEM education. International Journal of Science Education, 38(3), 366–390.CrossRef
go back to reference Churchill, G. A., Jr. (1979). A paradigm for developing better measures of marketing constructs. Journal of Marketing Research, 16(1), 64–73.CrossRef
go back to reference Cronbach, L. J. (1951). Coefficient alpha and the internal structure of tests. psychometrika, 16(3), 297–334.CrossRef
go back to reference Dagley, M., Georgiopoulos, M., Reece, A., & Young, C. (2016). Increasing retention and graduation rates through a STEM learning community. Journal of College Student Retention: Research, Theory & Practice, 18(2), 167–182.CrossRef
go back to reference Deci, E. L., & Ryan, R. M. (1985). The general causality orientations scale: Self-determination in personality. Journal of Research in Personality, 19(2), 109–134.CrossRef
go back to reference Dierks, P. O., Höffler, T. N., Blankenburg, J. S., Peters, H., & Parchmann, I. (2016). Interest in science: A RIASEC-based analysis of students’ interests. International Journal of Science Education, 38(2), 238–258.CrossRef
go back to reference Fornell, C., & Larcker, D. F. (1981). Evaluating structural equation models with unobservable variables and measurement error. Journal of Marketing Research, 18(1), 39–50.CrossRef
go back to reference Franks, A. D., & Capraro, M. M. (2019). Motivated for STEM: Developing an understanding of highly motivated students’ self-concept in STEM education. Science Educator, 27(1), 60–69.
go back to reference Hair, J. F., Black, W. C., Babin, B. J., & Anderson, R. E. (2010). Multivariate data analysis, Prentice Hall, New Jersey. Technometrics15(3).
go back to reference Hazari, Z., Potvin, G., Cribbs, J. D., Godwin, A., Scott, T. D., & Klotz, L. (2017). Interest in STEM is contagious for students in biology, chemistry, and physics classes. Science Advances, 3(8), e1700046.CrossRef
go back to reference Henseler, J., Ringle, C. M., & Sarstedt, M. (2015). A new criterion for assessing discriminant validity in variance-based structural equation modeling. Journal of the Academy of Marketing Science, 43, 115–135.CrossRef
go back to reference Hidi, S., & Renninger, K. A. (2006). The four-phase model of interest development. Educational Psychologist, 41(2), 111–127.CrossRef
go back to reference Hillman, S. J., Zeeman, S. I., Tilburg, C. E., & List, H. E. (2016). My attitudes toward science (MATS): The development of a multidimensional instrument measuring students’ science attitudes. Learning Environments Research, 19, 203–219.CrossRef
go back to reference Hinkin, T. R. (1995). A review of scale development practices in the study of organizations. Journal of Management, 21(5), 967–988.CrossRef
go back to reference Hinkin, T. R. (2005). Scale development principles and practices. Research in Organizations: Foundations and Methods of Inquiry, 1, 161–179.
go back to reference Honicke, T., Broadbent, J., & Fuller-Tyszkiewicz, M. (2020). Learner self-efficacy, goal orientation, and academic achievement: Exploring mediating and moderating relationships. Higher Education Research & Development, 39(4), 689–703.CrossRef
go back to reference Kier, M. W., Blanchard, M. R., Osborne, J. W., & Albert, J. L. (2014). The development of the STEM career interest survey (STEM-CIS). Research in Science Education, 44, 461–481.CrossRef
go back to reference Lent, R. W., Brown, S. D., & Hackett, G. (1994). Toward a unifying social cognitive theory of career and academic interest, choice, and performance. Journal of Vocational Behavior, 45(1), 79–122.CrossRef
go back to reference Lin, J. S. C., & Hsieh, P. L. (2011). Assessing the self-service technology encounters: Development and validation of SSTQUAL scale. Journal of Retailing, 87(2), 194–206.CrossRef
go back to reference Luo, T., & So, W. W. M. (2023). Elementary students’ perceptions of STEM professionals. International Journal of Technology and Design Education, 33(4), 1369–1388.CrossRef
go back to reference Luo, T., So, W. W. M., Wan, Z. H., & Li, W. C. (2021). STEM stereotypes predict students’ STEM career interest via self-efficacy and outcome expectations. International Journal of STEM Education, 8, 1–13.CrossRef
go back to reference Lytle, A., & Shin, J. E. (2020). Incremental beliefs, STEM efficacy and STEM interest among first-year undergraduate students. Journal of Science Education and Technology, 29(2), 272–281.CrossRef
go back to reference Maltese, A. V., & Tai, R. H. (2010). Eyeballs in the fridge: Sources of early interest in science. International Journal of Science Education, 32(5), 669–685.CrossRef
go back to reference Maltese, A. V., & Tai, R. H. (2011). Pipeline persistence: Examining the association of educational experiences with earned degrees in STEM among US students. Science Education, 95(5), 877–907.CrossRef
go back to reference Maltese, A. V., Melki, C. S., & Wiebke, H. L. (2014). The nature of experiences responsible for the generation and maintenance of interest in STEM. Science Education, 98(6), 937–962.CrossRef
go back to reference Mohd Shahali, E. H., Halim, L., Rasul, M. S., Osman, K., & Mohamad Arsad, N. (2019). Students’ interest towards STEM: A longitudinal study. Research in Science & Technological Education, 37(1), 71–89.CrossRef
go back to reference Murphy, S., MacDonald, A., Danaia, L., & Wang, C. (2019). An analysis of Australian STEM education strategies. Policy Futures in Education, 17(2), 122–139.CrossRef
go back to reference Nemoto, T., & Beglar, D. (2014). Likert-scale questionnaires. In JALT 2013 conference proceedings (pp. 1–8).
go back to reference Oh, Y. J., Jia, Y., Lorentson, M., & LaBanca, F. (2013). Development of the educational and career interest scale in science, technology, and mathematics for high school students. Journal of Science Education and Technology, 22, 780–790.CrossRef
go back to reference Peng, T. K., Kao, Y. T., & Lin, C. C. (2006). Common method variation in management study: Question essence, influence, test and remedy. Journal of Management, 23(1), 77–98.
go back to reference Rogers, C. R. (1957). The necessary and sufficient conditions of therapeutic personality change. Journal of Consulting Psychology, 21(2), 95.CrossRef
go back to reference Schumacker, E., & Lomax, G. (2016). A beginner's guide to structural equation modeling. 4th edtn.
go back to reference Schunk, D. H., & DiBenedetto, M. K. (2021). Self-efficacy and human motivation. In Advances in motivation science (Vol. 8, pp. 153–179). Elsevier.
go back to reference Schwarz, J. (2011). Research methodology: tools. Applied data analysis (with SPSS). Lecture, 2.
go back to reference Sellami, A. L., Al-Ali, A., Allouh, A., & Alhazbi, S. (2023). Student attitudes and interests in STEM in Qatar through the lens of the social cognitive theory. Sustainability, 15(9), 7504.CrossRef
go back to reference Staus, N. L., Lesseig, K., Lamb, R., Falk, J., & Dierking, L. (2020). Validation of a measure of STEM interest for adolescents. International Journal of Science and Mathematics Education, 18, 279–293.CrossRef
go back to reference Tyler-Wood, T., Knezek, G., & Christensen, R. (2010). Instruments for assessing interest in STEM content and careers. Journal of Technology and Teacher Education, 18(2), 345–368.
go back to reference Unfried, A., Faber, M., Stanhope, D. S., & Wiebe, E. (2015). The development and validation of a measure of student attitudes toward science, technology, engineering, and math (S-STEM). Journal of Psychoeducational Assessment, 33(7), 622–639.CrossRef
go back to reference van den Hurk, A., Meelissen, M., & van Langen, A. (2019). Interventions in education to prevent STEM pipeline leakage. International Journal of Science Education, 41(2), 150–164.CrossRef
go back to reference Veneziano, L., & Hooper, J. (1997). A method for quantifying content validity of health-related questionnaires. American Journal of Health Behavior, 21(1), 67–70.
go back to reference Vulperhorst, J. P., Wessels, K. R., Bakker, A., & Akkerman, S. F. (2018). How do STEM-interested students pursue multiple interests in their higher educational choice? International Journal of Science Education, 40(8), 828–846.CrossRef
go back to reference Wang, M. T., & Degol, J. (2013). Motivational pathways to STEM career choices: Using expectancy–value perspective to understand individual and gender differences in STEM fields. Developmental Review, 33(4), 304–340.CrossRef
go back to reference Wang, M. T., Ye, F., & Degol, J. L. (2017). Who chooses STEM careers? Using a relative cognitive strength and interest model to predict careers in science, technology, engineering, and mathematics. Journal of youth and adolescence, 46, 1805–1820.CrossRef
go back to reference Xu, Y. J., & Webber, K. L. (2018). College student retention on a racially diverse campus: A theoretically guided reality check. Journal of College Student Retention: Research, Theory & Practice, 20(1), 2–28.CrossRef
go back to reference Zaharin, N. L., Sharif, S., Bikar Singh, S. S., Talin, R., Mariappan, M., Mohanaraj, N., & Suppiah, P. (2019). Promoting students’ interest, attitude and intrinsic motivation towards learning STEM through minimalist robot education programme. International Journal of Service Management and Sustainability (IJSMS), 4(1), 1–26.
go back to reference Zaichkowsky, J. L. (1985). Measuring the involvement construct. Journal of Consumer Research, 12(3), 341–352.CrossRef
Image Credits
in-adhesives, MKVS, Ecoclean/© Ecoclean, Hellmich GmbH/© Hellmich GmbH, Krahn Ceramics/© Krahn Ceramics, Kisling AG/© Kisling AG, ECHTERHAGE HOLDING GMBH&CO.KG - VSE, Schenker Hydraulik AG/© Schenker Hydraulik AG