Skip to main content
Top

Citizen Development als Treiber der digitalen Transformation – Aktuelle Ansätze bei der Adoption von Low-Code Development Plattformen

  • Open Access
  • 18-12-2023
  • Schwerpunkt
Published in:

Activate our intelligent search to find suitable subject content or patents.

search-config
loading …

Zusammenfassung

Low-Code Development Plattformen (LCDPs) fördern die digitale Transformation von Organisationen, indem sie die Applikationsentwicklung durch FachbereichsmitarbeiterInnen ohne tiefgreifende Programmierkenntnisse – sogenannte Citizen Developer – ermöglichen. Marktforschungsinstitute prognostizieren, dass in den nächsten Jahren mehr als die Hälfte aller Applikationen mit LCDPs entwickelt werden. Nichtsdestotrotz stehen Organisationen vor der Herausforderung, sich für die richtigen Implementierungs- und Anwendungsansätze von LCDPs zu entscheiden. Dieser Artikel liefert daher ein umfassendes Bild über das praktische Verständnis und aktuelle Ansätze in verschiedenen Organisationen und leitet daraus Handlungsempfehlungen ab. Dafür wurden 16 Experteninterviews durchgeführt und wissenschaftlich analysiert. Die Ergebnisse zeigen, dass die Praxis grundsätzlich ein ähnliches Verständnis des Begriffs LCDP hat. Die Initiative für die Einführung kommt meist aus den Fachbereichen, die Entscheidung für oder gegen die LCDP-Implementierung wird jedoch meist von der Geschäftsführung in Kooperation mit der IT-Abteilung getroffen. Dabei unterscheiden sich die aktuellen Anwendungsansätze: Unternehmen nutzen entweder einen Self-Service-Ansatz durch die Fachbereiche oder integrieren die Entscheidung über eine potenzielle LCDP-Entwicklung durch die Citizen Developer in das bestehende Demand-Management der IT-Abteilung. Eine etablierte und adaptive Governance ist für beide Ansätze eine wichtige Voraussetzung. Die Erkenntnisse des Beitrags tragen zur wissenschaftlichen Diskussion bei, da dieser Artikel eine der ersten umfassenden und wissenschaftlich fundierten qualitativen Analysen über aktuelle praktische Adoptionsansätze der Praxis liefert. PraktikerInnen erfahren zudem, wie andere Unternehmen mit aktuellen Herausforderungen umgehen und welche Ansätze erfolgversprechend sind.

Hinweis des Verlags

Der Verlag bleibt in Hinblick auf geografische Zuordnungen und Gebietsbezeichnungen in veröffentlichten Karten und Institutsadressen neutral.

1 Einleitung

Die Digitalisierung ist derzeit im öffentlichen Diskurs präsenter denn je. Die deutsche Wirtschaft fordert und fördert die Digitalisierung seit Jahren (DIHK 2018) und auch die neue Bundesregierung misst ihr eine besondere Bedeutung zu (Bundesministerium für Wirtschaft und Klimaschutz 2022). Zudem hat die COVID-19-Pandemie die Einführung digitaler Technologien in Organisationen verstärkt (McKinsey & Company 2020). Aktuell werden in der Praxis unter anderem Technologien wie Big Data, Machine Learning und Predictive Analytics diskutiert (Capgemini 2021). Viele dieser Technologien erfordern innovative Lösungen der Informationstechnologie (IT), weshalb der Bedarf an entsprechender Softwareentwicklung und Prozessautomatisierung stetig steigt (Salesforce 2021). Die Praxis steht dabei vor folgenden Herausforderungen: Zum einen herrscht national wie international ein großer Mangel and IT-Fachkräften, insbesondere im Bereich der IT-Entwicklung (Harvey Nash und KPMG 2020; Bitkom Research 2020). Zum anderen führt die Digitalisierung zu fachspezifischeren Fragestellungen, wodurch die Fachbereiche und damit die jeweiligen EndnutzerInnen wesentlich stärker in „IT-nahe“ (Entwicklungs‑)Aufgaben eingebunden werden (Urbach und Ahlemann 2016). Für (Software‑)Entwicklungsprojekte bedeutet dies, dass Unternehmen das magische Dreieck aus Zeit, Kosten und Qualität nur dann erfolgversprechend ausbalancieren können, wenn sie „IT-ferne“ MitarbeiterInnen so früh wie möglich in den Entwicklungsprozess einbeziehen. Diese MitarbeiterInnen bezeichnet die Praxis als Citizen Developer. Genauer gesagt handelt es sich dabei um Mitarbeitende, die Applikationen und/oder Workflows für den eigenen Gebrauch oder den Gebrauch durch andere mit Tools entwickeln, die nicht aktiv von der IT-Abteilung1 oder den Fachabteilungen verboten sind (Gartner Inc. 2022). Low-Code Development Platforms (LCDPs)2 bieten die entsprechende technische Lösung und Unterstützung für eine solche Entwicklung. Erstmals 2014 von Forrester Research (Richardson und Rymer 2014) in die praktische Diskussion eingeführt, definieren die beiden Autoren LCDPs als Plattformen, die manuelle Programmierung minimieren und gleichzeitig die Entwicklung von Applikationen und Workflows durch die Bereitstellung visueller Werkzeuge beschleunigen. Das Marktforschungsinstitut Gartner Inc. (Wong et al. 2021) prognostiziert, dass im Jahr 2025 70 % der gesamten Applikationsentwicklung mittels LCDPs durchgeführt wird. Studien beschreiben jedoch auch verschiedene Herausforderungen im Zusammenhang mit LCDPs, die das prognostizierte Wachstum verlangsamen könnten (techconsult und smapOne 2021; Prinz et al. 2022). Zudem gibt es mittlerweile mehrere Dutzend Anbieter, die sich unter dem Label „Low-Code“ verstehen, den Begriff aber größtenteils uneinheitlich verwenden (Bock und Frank 2021). Es stellt sich daher die Frage, was in der Praxis unter dem Begriff verstanden wird und welche Ansätze bei der Implementierung und Anwendung von LCDPs verfolgt werden. Ziel dieses Artikels ist es daher, das aktuelle praktische Verständnis von LCDPs und den Umgang von Organisation damit zu beleuchten und daraus Handlungsempfehlungen abzuleiten.
Die zunehmende Praxisrelevanz von LCDPs spiegelt sich auch in der Wissenschaft wider. Die Anzahl wissenschaftlicher Publikationen ist in den letzten Jahren exponentiell gestiegen (Prinz et al. 2021; Bucaioni et al. 2022; Käss et al. 2022). Erkenntnisse zu praktischen Aspekten bei der Nutzung von LCDPs liegen in Form von quantitativen Studien vor, zumeist aus EntwicklerInnen-Sicht und in Form von Umfragen (Luo et al. 2021; Al Alamin et al. 2021). Vereinzelt werden auch qualitative wissenschaftliche Methoden wie Interviews oder Fallstudien eingesetzt, um identifizierte Probleme bei der Anwendung von LCDPs zu lösen (Prinz et al. 2022; Overeem und Jansen 2021). Ebenso geben aktuelle Forschungsergebnisse einen Überblick über Treiber und Hemmfaktoren bei der praktischen Umsetzung (Elshan et al. 2023; Käss et al. 2022, 2023). Der aktuelle Forschungsstand zeigt jedoch, dass sich die Forschungsarbeiten meist entweder auf Teilaspekte bei der praktischen Nutzung von LCDPs oder auf generelle Argumente für oder gegen die Einführung von LCDPs konzentrieren. Damit bietet die Wissenschaft jedoch noch keinen umfassenden Überblick über die aktuell genutzten Ansätze bei der tatsächlichen Implementierung und Anwendung aus verschiedenen Praxisperspektiven, insbesondere aus Sicht des Managements. Darüber hinaus gibt es bisher keine wissenschaftliche Publikation, die konkrete Handlungsempfehlungen für die Adoption von LCDPs in Organisationen gibt. Dieser Artikel konzentriert sich daher auf die Analyse der Erfahrungen einer Vielzahl von Akteuren bei der Nutzung von LCDPs. Dabei beleuchtet er die Definition von LCDPs aus der Praxis sowie Implementierungs- und Anwendungsansätze in verschiedenen Unternehmen. Damit schafft er einen Mehrwert für die wissenschaftliche und praktische Diskussion: Zum einen liefert dieser Artikel eine umfassende und wissenschaftlich fundierte qualitative Analyse des aktuellen Stands zum Thema LCDPs in der Praxis mit Hilfe von Experteninterviews. Zum anderen erhalten PraktikerInnen einen Überblick über die aktuelle Diskussion zu LCDPs aus verschiedenen Perspektiven und können diese durch die abgeleiteten Handlungsempfehlungen zur Reflexion des eigenen Umgangs mit LCDPs nutzen.
Im folgenden Kapitel wird erläutert, warum die Praxis in LCDPs eine Lösung für eine Vielzahl aktueller Herausforderungen sieht. Darüber hinaus gibt es einen Überblick über aktuelle wissenschaftliche Beiträge zu LCDPs und stellt die sich daraus ergebenden Forschungsfragen vor. Kapitel 3 zeigt im Anschluss daran den Forschungsansatz auf und erörtert die Auswahl der ExpertInnen und das methodische Vorgehen. Im vierten Kapitel werden die Forschungsfragen dieses Artikels beantwortet, indem die verschiedenen Praxisperspektiven zusammengefasst, die Ergebnisse diskutiert und konkrete Handlungsempfehlungen abgeleitet werden. Der Beitrag schließt mit einem Fazit.

2 LCDPs als neuer Trend der Softwareentwicklung

In der Softwareentwicklung werden seit Mitte des 20. Jahrhunderts verschiedene Generationen von Programmiersprachen diskutiert: Nach der Maschinensprache (first-generation programming language (1GL)), der Assemblersprache (2GL) und der höheren Programmiersprache (3GL) steht in der vierten Generation (4GL) die deklarative Programmierung im Vordergrund. Ziel ist es, eine bestimmte Funktion oder eine komplette Applikation möglichst schnell mit wenig Programmiercode abzubilden. Unter den Bezeichnungen rapid application development (RAD), computer-aided software engineering (CASE) oder model-driven development (MDD) werden bereits seit den 1980er-Jahren verschiedene Ansätze in diesem Zusammenhang diskutiert (Kajan 2002; Kahanwal 2013). Seit 2014 wird der Begriff LCDPs immer populärer, um Applikationen und Workflows auf Basis der vierten Generation von Programmiersprachen zu entwickeln, mittlerweile auch mit dem Ziel, künstliche Intelligenz (KI) (5GL) in den Gesamtprozess zu integrieren (Bock und Frank 2021). Ein Grund für die aktuell wiederkehrende Diskussion ist, dass der Fachkräftemangel in der IT in den letzten Jahren zu steigenden Softwareentwicklungszeiten führte und die IT-Abteilung die Nachfrage aus den Fachbereichen nicht mehr vollständig abdecken kann (Lebens et al. 2021). Gleichzeitig erfordert die Einführung neuer Technologien ein immer besseres Business-Knowhow, das in den Fachbereichen am stärksten ausgeprägt ist. Dementsprechend versuchen diese teilweise, ihre Probleme eigenständig im Self-Service zu lösen und technologische Lösungen unabhängig von der IT-Abteilung zu entwickeln (Urbach und Ahlemann 2019). LCDPs sollen dabei unterstützen. Sie zeichnen sich durch eine signifikante Reduktion von manueller Programmierung, eine schnellere Bereitstellung von Anwendungen mit visuellen Tools und dynamischen grafischen Benutzeroberflächen sowie die Möglichkeit, Daten effektiv aufzubereiten, um mehrstufige Workflows zu erstellen, aus (Richardson und Rymer 2014). Darüber hinaus sind sie mittlerweile meist cloudbasiert und bieten ein Platform-as-a-service (PaaS)-Modell (Tisi et al. 2019). In diesem Zusammenhang wird in letzter Zeit auch häufig der Begriff „No-Code Development Platform“ verwendet, der jedoch eher ein Marketinginstrument darstellt und dem LCDP-Marktsegment zugeordnet werden kann (Vincent et al. 2019). Zusammenfassend handelt es sich bei LCDPs also in der Regel um cloudbasierte Plattformen, die es den Fachbereichen, aber prinzipiell auch der IT-Abteilung ermöglichen, Applikationen oder Workflows mit wenig oder gar keinem Programmiercode zu entwickeln. Eine Praxisstudie aus dem Jahr 2021 zeigt, dass für einen Großteil der 2000 befragten IT-Führungskräfte und EntwicklerInnen das Thema LCDP ein Trend ist, den Organisationen nicht verpassen dürfen (mendix 2021). Weitere Studien (intrexx 2021; techconsult und smapOne 2021) führen ebenfalls Vorteile von LCDPs auf, wie z. B. die schnellere Entwicklung, Kostenreduktion, Lösung des IT-Fachkräftemangels und bessere Zusammenarbeit innerhalb der Organisation. Diesen stehen jedoch auch Herausforderungen, wie Bedenken hinsichtlich der Datensicherheit, mangelndes Wissen, fehlendes Vertrauen in die Applikationen oder die bereitgestellten Daten und unzureichende Governance gegenüber (techconsult und smapOne 2021; Hille und Schwalm 2019).
Mit der zunehmenden Bedeutung der LCDPs für die Praxis hat in den letzten Jahren auch die Zahl der wissenschaftlichen Publikationen zugenommen (Prinz et al. 2021; Bucaioni et al. 2022). Dieser Anstieg zeigt somit ein wachsendes Interesse der akademischen Gemeinschaft. Einige dieser Publikationen nehmen dabei auch praxisorientierte Probleme in den Blick: So untersuchen ForscherInnen Charakteristika (Luo et al. 2021), Herausforderungen (Luo et al. 2021; Al Alamin et al. 2021), Entscheidungsfaktoren (Alsaadi et al. 2021) und die Benutzbarkeit (Beranic et al. 2020) von LCDPs aus EntwicklerInnen-Sicht im Rahmen von quantitativen Studien. Bucaioni et al. (2022) identifizieren in einer systematischen Literaturanalyse u. a. aktuelle Kerntechnologien, Businessdomänen und Tools in der Nutzung von LCDPs. Ebenso zeigen weitere quantitative wissenschaftliche Arbeiten die aktuelle Akzeptanz und Anwendung von LCDPs im Geschäftsumfeld auf (Beranic et al. 2020; Lebens et al. 2021). Einige WissenschaftlerInnen wenden zudem auch qualitative Methoden in der Praxis an. Eine Publikation entwickelt im Rahmen einer Fallstudie ein Rahmenwerk für eine Impact-Analyse von LCDPs (Overeem und Jansen 2021). Die Ergebnisse mehrerer explorativer Studien präsentieren darüber hinaus sowohl Charakteristika von LCDPs zur Wissensintegration (Iho et al. 2021), Akteure, Prozesse und unterstützende Faktoren bei der Ideenentwicklung mit LCDPs (Krejci et al. 2021) als auch wissenschaftliche und praktische Herausforderungen von LCDPs (Prinz et al. 2022; Elshan et al. 2023; Käss et al. 2022). Darauf aufbauend identifizieren Forschende Treiber für die Einführung von LCDPs (Käss et al. 2022; Elshan et al. 2023; Käss et al. 2023) und untersuchen in diesem Zusammenhang, ob LCDPs die strategische digitale Transformation in KMUs fördern (Bies et al. 2022). Neben den beschriebenen Publikationen beschäftigen sich die meisten der weiteren Forschungsarbeiten vor allem mit technologischen Aspekten von LCDPs, wie z. B. den technischen Eigenschaften oder den verschiedenen Programmiersprachen hinter den entsprechenden Plattformen (Prinz et al. 2021). Eine umfassende qualitative Untersuchung des Begriffs sowie aktueller praktischer Implementierungs- und Anwendungsansätze – insbesondere aus der Managementperspektive – auf Basis von Experteninterviews liegt bislang nicht vor. Zudem wurden aus den wissenschaftlichen Ergebnissen bisher keine konkreten Handlungsempfehlungen für EntscheiderInnen abgeleitet. Die Ergebnisse dieses Artikels helfen daher der Praxis, sich ein umfassendes Bild über aktuelle LCDP-Ansätze in verschiedenen Organisationen zu machen und dienen gleichzeitig als Basis für zukünftige Forschungsschwerpunkte. Drei Forschungsfragen (FF) strukturieren dabei die Untersuchung:
Die wissenschaftliche Literatur zeigt auf, dass es derzeit ein unterschiedliches Verständnis des Begriffs LCDP gibt (Bock und Frank 2021). Daher zielt die erste Forschungsfrage darauf ab, ein gemeinsames Verständnis von LCDPs bei den befragten Experten zu erhalten, um sicherzustellen, dass die jeweiligen Ansätze vergleichbar sind.
FF1
Wie sehen PraktikerInnen das Thema LCDP?
Bei der unternehmensweiten Adoption von LCDPs sind Unternehmen mit einigen Herausforderungen konfrontiert (Käss et al. 2022; Elshan et al. 2023). Studien zeigen auch, dass aufgrund dieser Herausforderungen mehr als 50 % aller Organisationen noch keine LCDPs eingeführt haben (Beranic et al. 2020). Ein häufig genannter Grund ist die fehlende Kenntnis über die Technologie und deren praktischen Einsatz (Creatio 2021). Die weiteren Forschungsfragen identifizieren daher aktuelle praktische Ansätze zur Adoption von LCDPs. Prinz et al. (2022) unterscheiden dabei zwischen einer Implementierungsphase (Initialisierung und technische Bereitstellung) und einer Anwendungsphase (Nutzung und Management). FF2 untersucht daher die Implementierungsphase und FF3 die Anwendungsphase in den befragten Unternehmen.
FF2
Wie führen Organisationen LCDPs ein?
FF3
Wie nutzen Organisationen aktuell LCDPs?

3 Forschungsansatz

Die oben genannten Forschungsfragen sollen den aktuellen Stand der Praxis im Umgang mit LCDPs aufzeigen. Zur Beantwortung dieser Fragen bietet sich die Methode der Experteninterviews an. AkademikerInnen wenden diese Forschungsmethode häufig in explorativen Studien an, um ein umfassendes Bild eines Phänomens in der Praxis zu erhalten. Um ein möglichst ganzheitliches Bild zu erhalten, sind semistrukturierte Interviews hilfreich. Sie geben den InterviewerInnen die Möglichkeit detaillierte Folgefragen zu Themen zu stellen, die während der Gespräche auftauchen (Saunders 2019). Das entscheidende Kriterium für die Auswahl der entsprechenden InterviewpartnerInnen war, dass jede/r der Befragten bereits Erfahrungen mit LCDPs gemacht haben musste. Dies kann zum Beispiel bedeuten, dass die Personen bereits das Potenzial von LCDPs in ihrer Organisation evaluiert haben oder dass sie bereits eine tatsächliche Implementierung und Anwendung durchgeführt haben. Die Interviews sollten ein möglichst breites Spektrum an Personen und Funktionen abdecken, um einen umfassenden Überblick zu erhalten. Daher wurden Personen (P) aus verschiedenen Fachbereichen, der IT, LCDP-Anbieter und ein Professor für angewandte Wissenschaften befragt. Die entsprechenden Personen fungierten dabei als Citizen Developer (P6, P7, P16), IT-Entwickler (P3, P4), IT-Entscheidungsträger (P5, P9, P10, P11, P12, P13, P14) sowie als anwendungsorientierte (P15) und plattformspezifische (P1, P2, P8) Berater. Alle ExpertInnen waren entweder bereits Teil des Netzwerks des Forschungsteams oder wurden via E‑Mail oder LinkedIn kontaktiert. Die Interviews wurden zwischen April 2021 und September 2022 virtuell über Microsoft Teams in deutscher Sprache durchgeführt und dauerten zwischen 31 und 69 min. Alle Interviews wurden aufgezeichnet und anschließend transkribiert und anonymisiert. Tab. 1 zeigt eine Übersicht über alle 16 InterviewpartnerInnen, in chronologischer Auflistung nach dem Datum des Interviews.
Tab. 1
Überblick über InterviewpartnerInnen
ID
Funktion
Arbeitsplatz
ID
Funktion
Arbeitsplatz
P1
Chief Executive Officer (CEO)
Partner eines LCDP-Anbieters, 16 Mitarbeitende (MA)
P9
Manager Digitale Transformation
Energie, 1300 MA
P2
Chief Sales Officer (CSO)
LCDP-Anbieter, 65 MA
P10
CIO & Head Digital Business Services
Maschinenbau, 16.500 MA
P3
Low-Code Enabler
Energie, 25.000 MA
P11
Global Head of IT Applications & Processes
Automobilzulieferer, 75.000 MA
P4
Low-Code Platform Entwickler
Automobilzulieferer, 230.000 MA
P12
Chief Information Officer
Automobil-Einzelhandel, 9500 MA
P5
Chief Information Officer (CIO) & Head of Digital Transformation
Wirtschaftskanzlei, 1200 MA
P13
IT-Manager
Energie, 25.000 MA
P6
Personalreferentin
Energie, 1300 MA
P14
Head of IT Platform Operation
Optische und optoelektronische Industrie, 32.000 MA
P7
Maschinenbauingenieur
Maschinenbau, 8000 MA
P15
Professor
Hochschule für angewandte Wissenschaften, Wirtschaftsinformatik
P8
Direktor Entwicklung
LCDP-Anbieter, 110 MA
P16
Referent Planung und Steuerung
Verkehr & Logistik, 320.000 MA
Die drei Forschungsfragen stützen sich auf insgesamt acht Interviewfragen, die in Tab. 2 dargestellt sind. Die erste FF dient dazu, eine praxisnahe Definition und die daraus resultierenden Vorteile zu konsolidieren, um diese dann mit dem bisher divergenten Verständnis aus der Wissenschaft zu vergleichen (Bock und Frank 2021). Die genannte erste Phase der Implementierung einer neuen Technologie wie LCDPs erfordert einen definierten Prozess und einen professionellen Hintergrund und entsprechendes Knowhow der beteiligten Personen (Kyratsis et al. 2012). Daher untersuchen die Interviewfragen der FF2 den Ursprung der Initialisierung sowie die Akteure und den Prozess der Entscheidungsfindung. Prinz et al. (2022) argumentieren in ihrer Forschung zu LCDPs, dass neben der Fähigkeit der Plattform auch in der Nutzung entsprechende Aufgaben von Personen auf Basis definierter Prozessstrukturen durchgeführt werden müssen. Deshalb erforschen die Interviewfragen der FF3, mit welchen Ansätzen die relevanten Akteure welche IT-Lösungen entwickeln und betreiben. Die Datenanalyse basierte auf einer qualitativen Kodierung (Corbin und Strauss 2015) mit dem Tool MAXQDA zur qualitativen Inhaltsanalyse von Interviews (Santos et al. 2021). In mehreren Iterationen analysierte ein Forscher die Interviews und ordnete den Daten entsprechende Codes zu. Grundsätzlich dienten die Interviewfragen dabei als grober Bezugsrahmen und damit als feste Codes. Darüber hinaus wurden aber auch Richtlinien für eine offene Kodierung angewendet (Corbin und Strauss 2015). Das Forschungsteam, bestehend aus drei weiteren ForscherInnen, führte abschließend ein Review der finalen Codes durch und passte diese bei Bedarf gemeinsam an.
Tab. 2
Forschungsfragen und die dazugehörigen Interviewfragen
Forschungsfrage
Interviewfrage
FF1 Wie sehen PraktikerInnen das Thema LCDP?
Was verstehen Sie unter dem Begriff „Low-Code Development Platform“?
Was sind die Vorteile von LCDPs?
FF2 Wie führen Organisationen LCDPs ein?
Wie kommt das Thema LCDP in das Unternehmen?
Wer trifft die Entscheidung einer Implementierung?
Wie wird die richtige Plattform ausgewählt?
FF3 Wie nutzen Organisationen aktuell LCDPs?
Welche Akteure innerhalb des Unternehmens nutzen aktuell LCDPs?
Für welche Anwendungsbereiche werden LCDPs aktuell genutzt?
Was sind Ihre aktuellen Ansätze zur LCDP-Nutzung?

4 LCDPs in der Praxis

In den folgenden Abschnitten werden die Ergebnisse der Experteninterviews dargestellt: Der erste Abschnitt fasst die Wahrnehmung des Begriffs LCDP in der Praxis zusammen. Anschließend werden in den Abschnitten 2 und 3 aktuelle Implementierungs- und Anwendungsansätze von LCDPs in Unternehmen beschrieben. Abschließend werden in den letzten beiden Abschnitten die Ergebnisse der drei Forschungsfragen zusammengefasst, diskutiert und Handlungsempfehlungen abgeleitet.

4.1 Wie sehen PraktikerInnen das Thema LCDP?

Die Antworten auf die erste Forschungsfrage zeigen das LCDP-Verständnis der Praxis sowie deren Vorteile auf.

4.1.1 Applikationsentwicklung und Prozessautomatisierung – Eine Begriffsklärung von LCDP

Die überwiegende Mehrheit der PraktikerInnen beschreibt den Begriff der „Low-Code Development Platform“ als eine Plattform, deren Ziel es ist, Anforderungen aus den Fachbereichen einfach, schnell und mit wenig oder gar keinem Programmiercode zu lösen. Daraus entstehen entsprechende IT-Lösungen in Form von Applikationen oder Workflows. Mit Hilfe von visuellen Oberflächenelementen und vordefinierten Bausteinen entwickeln die MitarbeiterInnen diese häufig in einer Art Baukastensystem per Drag and Drop. LCDPs verfügen auch über vordefinierte Schnittstellen zu Drittsystemen, die über einfache und logische Formeln angesprochen werden können. Darüber hinaus zeichnen sich LCDPs durch eine hohe Skalierbarkeit und Sicherheit aufgrund einer professionell betriebenen Plattform aus. Sie sind in der Regel cloudbasiert und können somit unternehmensweit und unternehmensübergreifend eingesetzt werden. In der Praxis wird in diesem Zusammenhang teilweise auch der Begriff der „Multi Experience Development Platform“ verwendet. So merkt ein CSO eines LCDP-Anbieters an: „Das ist ein Begriff, der immer mehr kommt und noch mehr kommen wird aus unserer Sicht. Weil die Apps, die wir erstellen, auf Endgeräten und allen Betriebssystemen laufen“ (P2).

4.1.2 Mehr als nur ein Marketingversprechen – Die Vorteile von LCDPs

Der Hauptvorteil von LCDPs wird weitgehend übereinstimmend in der Beschleunigung und Vereinfachung der Applikationsentwicklung gesehen. Damit unterstützen LCDPs die digitale Transformation in Unternehmen. Daraus ergeben sich weitere Vorteile: Mit Hilfe von LCDPs können Fachbereiche Applikationen im Self-Service entwickeln und Prozesse automatisieren. Dadurch verringert sich die Abhängigkeit der Fachabteilungen von der IT. Die Fachbereiche sind nicht mehr auf hochspezialisierte ProgrammiererInnen angewiesen, sondern können nun primär das Prozessverständnis der FachbereichsexpertInnen nutzen. Die damit verbundene Entlastung der IT-Abteilung mildert den IT-Fachkräftemangel. Die IT kann sich stattdessen auf strategischere Themen konzentrieren. LCDPs dienen somit als „Brückentechnologie zwischen IT & Fachbereich“ (P2) und Synergieeffekte werden genutzt. Die Zusammenarbeit und die Denkweise zwischen IT und Fachbereich verbessert sich dadurch deutlich und ein erfolgreicher Einsatz von LCDPs in der Organisation führt zu einer „Demokratisierung der Softwareentwicklung“ (P4). All dies trägt zu einer Erhöhung der Entwicklungskapazität und zu Kosteneinsparungen für die Unternehmen bei.

4.2 Wie führen Organisationen LCDPs ein?

Die zweite Forschungsfrage befasst sich mit aktuellen Einstiegspunkten, den entsprechenden EntscheidungsträgerInnen sowie der Auswahl der passende(n) Plattform(en).

4.2.1 Digitale Transformation in Fachbereichen, Produkt-IT und IT-Initiative – Einstiegspunkte für LCDPs

Meist initiiert der Fachbereich eine Diskussion über LCDPs. Dies liegt zum einen daran, dass das Thema mittlerweile im World Wide Web sehr präsent ist und LCDP-Anbieter dort u. a. mit dem Versprechen einer schnellen, einfachen und eigenständigen Entwicklung durch den Fachbereich locken. EntscheidungsträgerInnen in den Fachbereichen springen häufig auf diesen Zug auf und erwarten eine möglichst schnelle Bereitstellung der Plattform durch die IT-Abteilung. Ihr primäres Ziel ist in diesem Fall meist die Optimierung und Automatisierung ihrer Prozesse, um die digitale Transformation in ihrer Fachabteilung voranzutreiben. Ein weiterer Einstiegspunkt aus dem Fachbereich ist der zunehmende Einsatz von IT in den Produkten (Produkt-IT). Eine Vielzahl von Produkten ist heute mit IT ausgestattet, sei es in Form von Displays, Touchscreens oder smarten Technologien. Insbesondere in der Forschung und Entwicklung (F&E) und im Engineering steigt daher die Nachfrage nach IT-Lösungen massiv an. In den meisten Fällen können diese Lösungen sogar nur mit aktiver Unterstützung der FachbereichsspezialistInnen entwickelt werden. Zwei Beispiele zeigen darüber hinaus einen dritten, wenn auch eher punktuellen Einstiegspunkt: Die LCDP-Initiative aus der IT. Ein Energieversorgungsunternehmen (P13) hat eine LCDP für die Erstellung und Optimierung von Dashboards durch die Fachbereiche eingeführt, um den eigenen Aufwand zu reduzieren und gleichzeitig Abstimmungskonflikte zu vermeiden. Ein fertigendes Industrieunternehmen (P14) reagierte auf die große Menge an Schatten-IT, die auf Basis von Microsoft Excel und Visual Basic for Applications (VBA) entstanden war. Durch eine betreute LCDP sollte das Sicherheitsrisiko, das den Fachbereichen teilweise nicht bewusst war, reduziert werden.

4.2.2 Von Bottom-Up zu Top-Down – EntscheidungsträgerInnen bei der LCDP-Implementierung

Im Gegensatz zur oben beschriebenen initialen Implementierung von LCDPs wird die endgültige Entscheidung für oder gegen eine LCDP-Implementierung jedoch in den meisten Fällen vom Top-Management getroffen. Dieser Entscheidungskreis umfasst neben der IT-Leitung (CIO) in allen berichteten Fällen auch den Finanzvorstand (CFO). In kleineren Organisationen wird die Entscheidung sogar zumeist in der gesamten Geschäftsführung getroffen. Das Ergebnis kann zum einen die Entscheidung für die Implementierung einer komplett neuen LCDP sein, zum anderen aber auch die Entscheidung für die „Freischaltung“ einer bereits im Basissystem des Unternehmens integrierten LCDP (z. B. Microsoft Power Platform bei Nutzung von Microsoft Office 365). Die Entscheidung wird jedoch fast immer mit der IT abgestimmt und die Plattform anschließend von ihr betrieben. Die Fachbereiche hingegen haben einen geringen Einfluss auf die endgültige Implementierungsentscheidung. Dennoch können sie durch eine gewisse Aufgeschlossenheit gegenüber LCDPs das Ergebnis positiv beeinflussen. Ohne die Akzeptanz und Mitarbeit der Fachbereiche können die LCDPs später kaum erfolgreich genutzt werden.

4.2.3 Verschiedene Use-Cases in Unternehmen – Die Wahl der richtigen Plattform(en)

Ist die Grundsatzentscheidung für die Einführung von LCDPs gefallen, müssen die Unternehmen die richtige(n) Plattform(en) für ihre Anforderungen auswählen. Auch hier ist das Top-Management zusammen mit der IT federführend. Ausgangspunkt ist in den meisten Unternehmen ein interner Proof-of-Concept. Dazu identifizieren sie ein geeignetes Projekt und entwickeln die entsprechende Lösung mit verschiedenen LCDPs. Anschließend wird die am besten geeignete Plattform ausgewählt, indem die Unternehmen meist „zielorientiert entscheiden, welchen Return on Investment (ROI) sie erzielen wollen und wie die jährlichen Kosten aussehen sollen“ (P1). Danach kann die Organisation „auch n‑weitere Use Cases damit durchführen“ (P5). Gerade zu Beginn wollen viele Unternehmen noch keine Multiplattformstrategie verfolgen. Die Realität wird allerdings wohl eine andere sein: Befragte EntscheidungsträgerInnen merken an, dass es zumindest mittelfristig individuelle LCDPs für IT-Lösungen bezüglich Office, SAP, ERP, CRM sowie F&E und Engineering geben wird. Unternehmen sollten sich daher eher darauf konzentrieren, „Haupt-Use-Cases zu identifizieren, damit sie zumindest nicht mehrere Plattformen der gleichen Sorte nutzen“ (P14). Die in den befragten Unternehmen eingesetzten LCDPs zeigen, dass sich insbesondere die Microsoft Power Platform im Office-Umfeld großer Beliebtheit erfreut. Dies liegt vor allem daran, dass die meisten Unternehmen, die Microsoft Office 365 einsetzen, automatisch Zugang dazu haben und Microsoft insbesondere in den Fachbereichen aktiv dafür wirbt. Darüber hinaus werden auch andere Anbieter wie mendix und simplifier genutzt, da sie eine gewisse Nähe zu SAP aufweisen und relativ einfach Schnittstellen dazu bereitstellen können. Zusätzlich finden sich in den Unternehmen weitere Anbieter, die ebenfalls sehr häufig im Gartner-Quadranten gelistet sind: So bieten beispielsweise CRM-Systeme wie Salesforce eigene LCDPs innerhalb ihrer Umgebung an, weshalb diese für systemspezifische IT-Lösungen im Einsatz sind. Auch OutSystems wird von einigen PraktikerInnen als passendes Tool für komplexere und kritischere Applikationen gesehen, wird aber meist von IT-affinen Personen aus dem Engineering, F&E oder der klassischen IT-Abteilung genutzt.

4.3 Wie nutzen Organisationen aktuell LCDPs?

Die Ergebnisse der dritten Forschungsfrage beschreiben aktuelle Personas in der Entwicklung, LCDP-Anwendungsbereiche und konkrete Ansätze in der Umsetzung.

4.3.1 IT-Spezialisten, Citizen Developer und Fachbereichs-IT – Aktuelle LCDP-AnwenderInnen

Insbesondere in großen Unternehmen nutzen heutzutage meist nur klassische SoftwareentwicklerInnen aus der IT-Abteilung LCDPs. In diesen Fällen ist der Entwicklungsprozess „traditionell, nur mit einem neuen Tool“ (P14) und mit dem Ziel, diesen Prozess zu beschleunigen. In diesen Organisationen sind grundsätzlich genügend IT-Fachkräfte vorhanden, um die entsprechenden Tätigkeiten durchführen zu können. Auch gibt es gerade dort zum Teil strenge (Datenschutz‑)Richtlinien, die eine Entwicklung in den Fachbereichen verhindern oder zumindest bremsen. Im Gegensatz dazu sind in KMUs häufig auch Citizen Developer aus den Fachbereichen in den Entwicklungsprozess eingebunden. Obwohl KMUs in der Regel über eine eigene kleine IT-Abteilung verfügen, übersteigt die Nachfrage aus den Fachbereichen deutlich die Kapazität der aktuellen Belegschaft in der IT-Abteilung. Aufgrund der finanziellen Unterlegenheit gegenüber Großkonzernen fällt ihnen die Rekrutierung neuer qualifizierter MitarbeiterInnen teilweise sehr schwer und sie erhoffen sich, dass die Fachbereiche mit Hilfe von LCDPs ihren Bedarf selbst decken können. In den meisten Start-Ups treibt die intrinsische Motivation der Mitarbeitenden diese in die Rolle der Citizen Developer, da eine IT-Abteilung und damit qualifiziertes IT-Personal nicht vorhanden sind. Einige Befragte nennen auch die Fachbereichs-IT-Abteilung. Die Mitarbeitenden der Fachbereichs-IT haben einen technischen Background, meist sind es (Wirtschafts‑)InformatikerInnen. Sie sind jedoch in einer bestimmten Fachabteilung angestellt und kümmern sich um den abteilungsspezifischen IT-Support. Dadurch verfügen sie neben dem technischen Knowhow auch über das Prozessverständnis und bringen damit nahezu ideale Voraussetzungen für die Entwicklung mit LCDPs mit. Allerdings ist diese Rolle in den meisten Unternehmen noch nicht etabliert bzw. nicht ausreichend besetzt.

4.3.2 Von kritischen Produktionsprozessen zur Kantinenverwaltung – Anwendungsbereiche von LCDPs

LCDPs werden heutzutage noch eher für unkritische und weniger komplexe Prozesse eingesetzt. Häufig genannte Beispiele sind Applikationen für die Genehmigung von Stundennachweisen oder Beurteilungsbögen. Darüber hinaus werden LCDPs derzeit für die Entwicklung von Raumbuchungs‑, Fahrzeugbuchungs‑, Kantinenverwaltungs- und anderen Reservierungssystemen genutzt. Auch im Office-Umfeld werden LCDPs eingesetzt, um Dokumente und deren Daten miteinander zu verknüpfen. Vereinzelt gibt es aber auch Beispiele, in denen Unternehmen LCDPs für geschäftskritischere Prozesse einsetzen: Sie nutzen LCDPs teilweise als Automatisierungs- und Workflowsystem, um Prozesse in Logistik und Produktion zu modellieren und zu optimieren (P10). Ebenso hat ein befragtes Unternehmen mit Hilfe einer LCDP ein Multi-Projektmanagement-Portal für die gesamte Organisation entwickelt (P12).

4.3.3 Self-Service oder Demand-Management – Ansätze einer LCDP-Umsetzung

Für die Nutzung von LCDPs in den befragten Unternehmen kristallisieren sich zwei Ansätze heraus: Alle befragten Organisationen verfolgen entweder einen Self-Service- oder Demand-Management-Ansatz. Voraussetzung für beide Ansätze ist die Bereitstellung der Plattform durch die IT-Abteilung. Die Umsetzung erfolgt dann in einigen Unternehmen über einen Self-Service-Ansatz in den Fachbereichen. Dabei stellt die IT einen Leitfaden zur Verfügung, der die Fachbereiche bei der Entscheidungsfindung und Entwicklung unterstützt. Anhand dieses Leitfadens können die Fachbereiche prüfen, ob sie die Entwicklung der entsprechenden IT-Lösung eigenständig umsetzen dürfen. Im Falle einer Ablehnung sollte die IT-Abteilung die Entwicklung übernehmen oder zumindest begleiten. Ansonsten kann der Fachbereich im vereinbarten Rahmen die gewünschten IT-Lösungen eigenständig entwickeln, haftet aber auch für mögliche Sicherheitsrisiken. Der zweite Ansatz ist die Steuerung über das Demand-Management. Dies bedeutet, dass die Fachbereiche mit ihren spezifischen Anforderungen an die IT herantreten und entsprechende IT-Lösungen erwarten. Die IT prüft im Einzelfall die technische Machbarkeit und Sinnhaftigkeit und bewertet, ob der Fachbereich die Bedarfe mit Hilfe einer LCDP eigenständig erfüllen kann. Einfache Anforderungen werden daher direkt an den Fachbereich zurückgegeben. Die IT spricht dabei Empfehlungen aus und unterstützt im Nachgang bei offenen Fragen. Bestimmte Rahmenbedingungen verbessern in beiden Fällen die Umsetzung. Durch eine enge und kooperative Kommunikation zwischen Fachbereichen und IT werden Probleme im Fachbereich aber auch der Mehrwert der LCDP-Entwicklung sichtbar. Dies geschieht unter anderem durch Mundpropaganda bei erfolgreichen Projekten, aber auch durch Intranetmeldungen, Newsletter, Schulungen oder Videos. Nahezu alle ExpertInnen empfehlen zudem den Aufbau einer unternehmensweiten Community. Innerhalb dieser können sich InteressentInnen und AnwenderInnen über LCDPs austauschen und Probleme eigenständig und schnell lösen.

4.4 Diskussion der Ergebnisse

Die erste Forschungsfrage „Wie sehen PraktikerInnen das Thema LCDP?“ zielt auf das generelle Verständnis der PraktikerInnen ab. Sie verbinden mit dem Begriff LCDP eine schnelle und einfache Entwicklung von Applikationen und Workflows mit wenig bis gar keinem Programmiercode, meist cloudbasiert. Dieses Verständnis deckt sich weitgehend mit den beschriebenen Definitionen aus der Forschung (Richardson und Rymer 2014; Tisi et al. 2019; Prinz et al. 2022). Das von Bock und Frank (2021) angesprochene unterschiedliche Begriffsverständnis zeigt sich jedoch in einem weiteren Punkt: Die Befragten berichten zum Teil von Abgrenzungsschwierigkeiten zu ähnlichen und in den Unternehmen bereits etablierten Begriffen. Die aktuelle Forschung (Käss et al. 2021) ordnet LCDPs zwar dem Konzept der Lightweight IT zu, bestätigt aber auch, dass es große phänomenologische Überschneidungen mit anderen Konzepten gibt, insbesondere mit der Business-Managed-IT (BMIT) (Godefroid et al. 2021). Die Praxis sollte diese Überschneidungen jedoch nicht nur als Hindernis, sondern auch als Chance begreifen: Bereits erfolgreich im Unternehmen integrierte Lösungen (zu Themen wie z. B. BMIT oder Bring Your Own Device) können durchaus als Best-Practice-Ansätze für die Entwicklung eines neuen Implementierungs- und Anwendungskonzepts für LCDPs dienen. Diese sind bereits auf die jeweiligen Strukturen innerhalb der Organisation zugeschnitten und es müssen im Prinzip nur noch die identifizierten Besonderheiten von LCDPs berücksichtigt werden. Auch bei der Nennung der Vorteile von LCDPs herrscht weitgehend Konsens. Insbesondere die Verbesserung der Zusammenarbeit zwischen IT und Fachbereichen sieht ein Großteil der PraktikerInnen als wichtig an. Einige häufig genannte Vorteile wie die Reduktion der Schatten-IT (z. B. Käss et al. 2023) oder die Befähigung aller Mitarbeitenden (z. B. Elshan et al. 2023) wurden von den Befragten bei der Frage nach den Vorteilen zwar nicht explizit genannt. Dennoch verdeutlichen die ExpertInnen, dass ein Einstiegspunkt für die Einführung von LCDPs die hohe Anzahl von bestehender Schatten-IT ist und in der Folge verschiedene Akteure, von IT-ExpertInnen bis hin zu Fachbereichsmitarbeitenden, die Plattformen nutzen. Wissenschaftliche Studien identifizieren zudem vor allem den positiven Kosteneffekt (Luo et al. 2021; Bucaioni et al. 2022). Es sollte daher ein allgemeines Bewusstsein dafür geschaffen werden, dass der Einsatz von LCDPs neben messbaren und meist kurzfristigen Kosteneinsparungen vor allem auch langfristige – wenn auch schwerer messbare – positive strukturelle Veränderungen in den Unternehmen mit sich bringt.
Bei der Beantwortung der zweiten Forschungsfrage „Wie führen Organisationen LCDPs ein?“ zeigen die PraktikerInnen unterschiedliche potenzielle Einstiegspunkte auf: In den meisten Fällen treiben die Fachbereiche das Thema durch eigene Initiativen zur digitalen Transformation und aufgrund einer verstärkten Produkt-IT in die Organisation. Dagegen reagiert die IT-Abteilung nur vereinzelt proaktiv mit einer LCDP-Initiative auf den eigenen Fachkräftemangel. Die tatsächliche Entscheidung für oder gegen die Implementierung einer LCDP trifft jedoch in der Regel die Geschäftsführung (insbesondere IT-Leitung und Finanzvorstand), meist auf Basis des ROIs. In der Praxis sollten folgende Punkte diskutieren werden: Erstens stellt sich die Frage, ob es nicht sinnvoll wäre, wenn in diesem Fall auch die grundsätzliche Diskussion über die Implementierung von LCDPs vom Top-Management initiiert würde. Ein Grund dafür, dass dieses Vorgehen in den meisten Unternehmen noch nicht etabliert ist, könnte sein, dass nur ein kleiner Teil der Unternehmen LCDPs bereits explizit in ihrer Strategie verankert hat (Beranic et al. 2020). Die zunehmende Sensibilisierung für das Thema aus Managementperspektive könnte zu einem Wandel führen (Schaffry 2022). Zweitens widerspricht das derzeit meist ausschlaggebende Entscheidungskriterium des ROIs in gewisser Weise den häufig genannten Vorteilen aus der Praxis: Positive strukturelle Veränderungen sind tendenziell schwerer und langfristiger zu messen und nicht zwangsläufig mit Hilfe des ROIs. Dies lässt sich auch anhand der Diskussion um die Plattformstrategie aufzeigen: Die ExpertInnen merken an, dass zumindest mittel- bis langfristig eine Multiplattformstrategie unabdingbar sein wird. Dennoch zögern die Unternehmen derzeit noch diese Entscheidung zu treffen, da sie zumindest kurzfristig zu höheren Plattformkosten führen könnte. Im Gegenzug kann mit einer solchen Strategie u. a. das Risiko eines Anbieter-Lock-Ins reduziert und die Akzeptanz im Unternehmen durch eine flexiblere und plattformspezifischere Entwicklung erhöht werden (Prinz et al. 2022). Die Praxis sollte sich daher die Frage stellen, ob alle relevanten Entscheidungskriterien bereits in ihre ROI-Berechnung eingeflossen sind bzw. ob der ROI tatsächlich die richtige Kennzahl für eine strategische Entscheidungsfindung ist.
Die Antworten auf die dritte Forschungsfrage „Wie nutzen Organisationen aktuell LCDPs?“ zeigen verschiedene Szenarien auf: In großen Unternehmen nutzen vor allem IT-SpezialistInnen LCDPs. In diesen Fällen haben die IT-Abteilungen oft genügend Kompetenzen und Ressourcen in der Softwareentwicklung aufgebaut, aber LCDPs machen die Geschäftsprozesse noch effizienter. KMUs und Start-Ups profitieren hingegen vor allem dann von LCDPs, wenn Citizen Developer die Entwicklung übernehmen, da deren Personalkosten meist geringer sind als die Kosten für die Akquise und Anstellung professioneller Software-EntwicklerInnen (Lebens et al. 2021). Auch die zum Teil neu geschaffene Fachbereichs-IT wird als wichtige Bezugsgruppe genannt. Für eine erfolgreiche Nutzung sollten sich Unternehmen fragen, wie ein geeignetes Trainingskonzept für alle beteiligten Akteure aussehen kann und wie kulturelle Unterschiede in der Zusammenarbeit überwunden werden können (Prinz et al. 2022). Die tatsächlich entwickelten IT-Lösungen betreffen in der Regel eher weniger geschäftskritische Prozesse. Wissenschaftliche Untersuchungen (Alsaadi et al. 2021) bestätigen diese Aussagen. Einige Unternehmen automatisieren jedoch bereits heute produktionsnahe und damit meist geschäftskritischere Prozesse mit Hilfe von LCDPs. Eine Entwicklung hin zu mehr geschäftskritischen LCDP-Lösungen könnte jedoch mit einer zunehmenden Akzeptanz und Reife von LCDPs in den Unternehmen einhergehen (Barcelona Digital Talent 2022). Aus den Antworten der Befragten kristallisieren sich zudem zwei aktuelle praktische Ansätze für die Nutzung von LCDPs heraus: Ein Teil der Organisationen etabliert einen Self-Service-Ansatz, ein anderer Teil der Unternehmen integriert die Entscheidung über die Nutzung von LCDPs in ihren Demand-Management-Prozess. Beide Ansätze haben Vor- und Nachteile. Der Self-Service-Ansatz gibt den Fachbereichen große Freiheiten und kann auch die IT entlasten. Allerdings kann dieser Ansatz nur funktionieren, wenn sich die Fachbereiche auch tatsächlich an die Richtlinien halten. Andernfalls entstehen Sicherheitsrisiken und Schatten-IT (Prinz et al. 2022). Der Demand-Management-Ansatz hingegen ermöglicht es der IT-Abteilung, einen genauen Überblick über die unternehmensweite Nutzung von LCDPs zu erhalten. Dieser Ansatz ist jedoch zeitaufwändiger und die Fachbereiche könnten den Mehrwert von LCDPs aufgrund der längeren Wartezeiten nicht erkennen. Die ExpertInnen weisen darauf hin, dass bei allen Ansätzen die Etablierung einer adäquaten Governance ein wesentlicher Erfolgsfaktor ist. Daher sollten in der Praxis neben den bereits erwähnten Rollen und Verantwortlichkeiten auch entsprechende (Entscheidungs‑)Prozesse und Kooperationsstrukturen definieren werden (Prinz et al. 2022). Dabei sollten sich Organisationen auch die Frage stellen, ob eine grundsätzliche Entscheidung für einen der beiden Ansätze überhaupt notwendig ist und ob es nicht auch Ansätze zwischen den beiden Extremen gibt. Die Forschung im Bereich der Schatten-IT (Zimmermann et al. 2016) zeigt auf, dass auch ein adaptiver Ansatz durchaus erfolgversprechend sein kann. Bei diesem Ansatz könnten je nach Kritikalität und Komplexität einer gewünschten IT-Lösung unterschiedliche Prozesse mit entsprechenden Qualitätsstandards durch Personen aus dem Fachbereich oder der IT durchgeführt werden. Dennoch kann es auch sinnvoll sein, sich an bereits bestehenden Prozessen in der Organisation zu orientieren. Eine komplette Neustrukturierung der Prozesse stößt auch im Kontext von LCDPs in der Regel auf Widerstände in den Unternehmen (Prinz et al. 2022).

4.5 Handlungsempfehlungen

Auf der Grundlage der Ergebnisse und der anschließenden Diskussion lassen sich folgende Handlungsempfehlungen für PraktikerInnen zusammenfassen, die beabsichtigen LCDPs in ihrer Organisation zu implementieren und anzuwenden:
Gemeinsames Verständnis von LCDPs im Kontext der Unternehmensarchitektur
Für das Management von LCDPs ist es von entscheidender Bedeutung, dass die Organisation eine klare Vorstellung von LCDPs hat und in der Lage ist, sie von ähnlichen Technologien abzugrenzen, um zusätzliche LCDP-spezifische Anforderungen zu identifizieren. Auf diese Weise kann eine Vision und Strategie entwickelt werden, die sicherstellt, dass die Plattform und die entsprechenden IT-Lösungen in die Unternehmensarchitektur eingebettet sind.
Zusammenarbeit bei der Entwicklung einer LCDP-Strategie
Die Entscheidung über die generelle Einführung von LCDPs und die Auswahl der geeigneten Plattform(en) sollte in enger Zusammenarbeit mit bzw. durch die Geschäftsführung getroffen werden. Dabei sollten nicht nur kurzfristige Rentabilitätsüberlegungen, sondern auch langfristige strategische Auswirkungen und mögliche strukturelle Veränderungen in der Gesamtorganisation berücksichtigt werden.
Multifunktionale Plattformbetrachtung
Organisationen sollten mittel- bis langfristig den Einsatz mehrerer LCDPs in Betracht ziehen. Dies trägt dazu bei, das Risiko der Abhängigkeit von einem Anbieter zu verringern und gleichzeitig die Effizienz in der Softwareentwicklung zu erhöhen, z. B. durch systemnahe und funktionalitätsspezifische Plattformen.
Nutzung bewährter Ansätze
PraktikerInnen sollten bereits implementierte Managementansätze in verwandten Bereichen, wie z. B. BMIT, als Inspirationsquelle nutzen und diese an die spezifischen Anforderungen zur Steuerung von LCDPs anpassen.
Integration in bestehende Geschäftsprozesse
Die Adoption von LCDPs sollte sich an bereits bestehenden Prozessen zur Einführung neuer Technologien in der Organisation orientieren, um Widerstände zu minimieren und eine reibungslose Implementierung zu gewährleisten.
Etablierung einer adaptiven Governance
Ein adaptiver Governance-Ansatz kann ebenfalls die Akzeptanz und Anpassungsfähigkeit innerhalb der gesamten Organisation erhöhen. Durch die Definition klarer Rollen, Verantwortlichkeiten und Prozesse wird die ordnungsgemäße Nutzung von LCDPs sichergestellt, ohne die Flexibilität der Fachbereichsentwicklung grundsätzlich für alle gewünschten Applikationen einzuschränken.
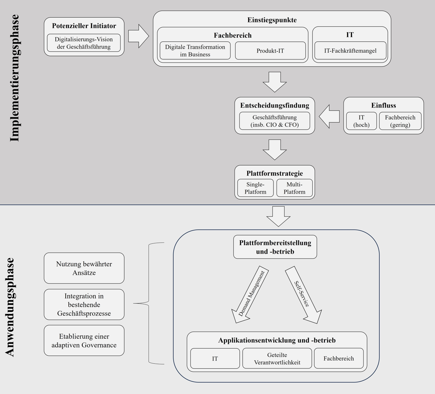
Insgesamt sollten PraktikerInnen die Einführung von LCDPs als Chance begreifen, die Zusammenarbeit zwischen IT und Fachbereichen zu verbessern, strukturelle Veränderungen in ihrem Unternehmen anzustoßen und die Effizienz in der Softwareentwicklung zu steigern. Dies erfordert einen strategischen Ansatz und die Berücksichtigung der spezifischen Bedürfnisse und Rahmenbedingungen der jeweiligen Organisation. Abb. 1 fasst einen möglichen Ablauf der beiden Adoptionsphasen auf Basis der Handlungsempfehlungen zusammen.
Abb. 1
Ablauf einer LCDP-Adoption
Full size image

5 Fazit

Marktforschungsinstitute bescheinigen LCDPs eine erfolgreiche Zukunft. Allerdings agieren viele Unternehmen derzeit noch zurückhaltend, da aktuelle Implementierungs- und Anwendungsansätze beim derzeitigen Reifegrad von LCDPs in der Praxis noch nicht weit verbreitet sind. Auch die Wissenschaft beschäftigt sich vornehmlich mit den spezifischen Herausforderungen bei der LCDP-Nutzung, meist aus technischer Sicht und nicht aus der Managementperspektive. Der vorliegende Artikel gibt daher einen Überblick über das aktuelle praktische Verständnis von LCDPs und Ansätze zur Implementierung und Anwendung von LCDPs in Organisationen und leitet daraus Handlungsempfehlungen ab. Dazu wurden 16 Interviews mit verschiedenen Akteuren in unterschiedlichen Unternehmen durchgeführt und ausgewertet. Die Ergebnisse zeigen, dass es in der Praxis grundsätzlich ein gemeinsames Verständnis des Begriffs LCDP gibt, die Abgrenzung zu bestehenden und ähnlichen Themen jedoch teilweise unklar ist. Während eine LCDP-Initiative meist aus den Fachbereichen kommt, wird die Entscheidung, ob und welche LCDP eingeführt werden soll, meist von der Geschäftsführung in Zusammenarbeit mit der IT-Abteilung getroffen. Bei dieser Entscheidung sollten zukünftig langfristige und positive strukturelle Veränderungen das bisherige Entscheidungskriterium des ROIs ergänzen. Derzeit entwickeln Unternehmen im Anschluss vor allem weniger geschäftskritische Prozesse mit LCDPs. Dies geschieht meist entweder über den Self-Service-Ansatz der Fachbereiche oder über das Demand-Management durch die IT-Abteilung. Weitere Vorgehensweisen zwischen den beiden Extremen könnten in Zukunft durchaus entstehen, wobei für alle Ansätze eine etablierte und adaptive Governance eine wichtige Voraussetzung ist.
Die Ergebnisse tragen zur wissenschaftlichen Diskussion bei, da das Thema auch in der Forschung zunehmend an Bedeutung gewinnt und dieser Artikel eine umfassende und wissenschaftlich fundierte qualitative Analyse des Verständnisses und der aktuellen Adoptionsansätze von LCDP in der Praxis liefert. Er zeigt aktuelle Konzepte in der Nutzung von LCDPs auf, die nun in weiterer Forschung mit bestehenden wissenschaftlichen Ansätzen aus ähnlichen Forschungsgebieten verglichen und weiterentwickelt werden können. Für LeserInnen aus der Praxis liegen relevante Erkenntnisse über die aktuelle praktische Diskussion aus verschiedenen Perspektiven vor. Sie erfahren, wie andere Unternehmen mit den aktuellen Herausforderungen umgehen und welche Ansätze erfolgversprechend sind. Sie haben nun die Möglichkeit, diese mit Hilfe der abgeleiteten Handlungsempfehlungen für sich zu adaptieren und an die eigene Organisationsstruktur und -kultur anzupassen.
Aufgrund des explorativen Forschungsansatzes dieses Artikels ergeben sich jedoch auch gewisse Limitationen: Die Auswahl der 16 Befragten umfasst ein breites Spektrum an Perspektiven und Unternehmensgrößen, um ein möglichst umfassendes Bild zu zeichnen. Eine größere Anzahl von Befragten könnte jedoch noch repräsentativere, ganzheitlichere und fundiertere Ergebnisse liefern. Ein Gegenstand zukünftiger Forschung könnte daher sein, aufbauend auf diesen Ergebnissen weitere Untersuchungen durchzuführen, um die gewonnenen Erkenntnisse zu evaluieren oder für bestimmte Unternehmenskontexte zu spezifizieren. Bei einem Trendthema wie LCDPs können sich die Erkenntnisse schnell ändern. Unsere Studie mit einem Interviewzeitraum von mehr als einem Jahr zeigt jedoch, dass sich die Ansätze bisher nicht unterscheiden. Nichtsdestotrotz bietet der Artikel nur eine Momentaufnahme bzw. eine Retrospektive des aktuellen Stands zum Zeitpunkt der Befragung. Aufbauend auf diesen Erkenntnissen sollte die Forschung kontinuierlich analysieren, inwieweit sich die Situation verändert hat. Obwohl in dieser Publikation einige Anwendungsfälle für die Nutzung von LCDPs vorgestellt werden, könnte zukünftige Forschung durch eine quantitative Analyse aller mit LCDPs entwickelten IT-Lösungen in einer oder mehreren Organisationen einen zusätzlichen Mehrwert für das allgemeine Verständnis generieren. Zusammenfassend sollte die Wissenschaft nun die Praxis dahingehend unterstützen, dass insbesondere die Themen Begriffsabgrenzung, Entscheidungskriterien und Governance auf wissenschaftlicher Basis weiterentwickelt werden und als Grundlage für eine Anwendung in der Praxis dienen können. Eine Evaluierung der entwickelten Konzepte in der Praxis liefert anschließend valide anwendungsbezogene Forschungserkenntnisse.

Interessenkonflikt

N. Prinz, M. Huber, C. Riedinger und C. Rentrop geben an, dass kein Interessenkonflikt besteht.
Open Access Dieser Artikel wird unter der Creative Commons Namensnennung 4.0 International Lizenz veröffentlicht, welche die Nutzung, Vervielfältigung, Bearbeitung, Verbreitung und Wiedergabe in jeglichem Medium und Format erlaubt, sofern Sie den/die ursprünglichen Autor(en) und die Quelle ordnungsgemäß nennen, einen Link zur Creative Commons Lizenz beifügen und angeben, ob Änderungen vorgenommen wurden.
Die in diesem Artikel enthaltenen Bilder und sonstiges Drittmaterial unterliegen ebenfalls der genannten Creative Commons Lizenz, sofern sich aus der Abbildungslegende nichts anderes ergibt. Sofern das betreffende Material nicht unter der genannten Creative Commons Lizenz steht und die betreffende Handlung nicht nach gesetzlichen Vorschriften erlaubt ist, ist für die oben aufgeführten Weiterverwendungen des Materials die Einwilligung des jeweiligen Rechteinhabers einzuholen.
Weitere Details zur Lizenz entnehmen Sie bitte der Lizenzinformation auf http://creativecommons.org/licenses/by/4.0/deed.de.

Hinweis des Verlags

Der Verlag bleibt in Hinblick auf geografische Zuordnungen und Gebietsbezeichnungen in veröffentlichten Karten und Institutsadressen neutral.
Title
Citizen Development als Treiber der digitalen Transformation – Aktuelle Ansätze bei der Adoption von Low-Code Development Plattformen
Authors
Niculin Prinz
Melanie Huber
Constanze Riedinger
Christopher Rentrop
Publication date
18-12-2023
Publisher
Springer Fachmedien Wiesbaden
Published in
HMD Praxis der Wirtschaftsinformatik / Issue 5/2024
Print ISSN: 1436-3011
Electronic ISSN: 2198-2775
DOI
https://doi.org/10.1365/s40702-023-01021-8
1
Im weiteren Verlauf nutzt der Artikel für eine bessere Lesbarkeit in einigen Fällen den Begriff IT als Synonym für die IT-Abteilung.
 
2
Die deutschsprachige Praxis verwendet unter anderem die Begriffe Low-Code Entwicklungsplattform (LCEP) und Low-Code Plattform (LCP) als Synonyme. Dieser Artikel nutzt für die Einheitlichkeit allerdings ausschließlich den eingeführten englischsprachigen Begriff.
 
go back to reference Al Alamin M, Malakar S, Uddin G, Afroz S, Bin Haider T, Iqbal A, Alamri B, Javed I, Margaria T (2021) An empirical study of developer discussions on low-code software development challenges. 2021 IEEE/ACM 18th International Conference on Mining Software Repositories (MSR), S 46–57 https://doi.org/10.1109/MSR52588.2021.00018CrossRef
go back to reference Alsaadi H, Radain D, Alzahrani M, Alshammari W, Alahmadi D, Fakieh B (2021) Factors that affect the utilization of low-code development platforms: survey study. Rev Rom Inform Autom 31:123–140. https://doi.org/10.33436/v31i3y202110CrossRef
go back to reference Barcelona Digital Talent (2022) Low-code analysis. New paradigm in software development. https://barcelonadigitaltalent.com/en/report/low-code/. Zugegriffen: 9. März 2023
go back to reference Beranic T, Rek P, Heričko M (2020) Adoption and usability of low-code/no-code development tools. In: Proceedings of the central European conference on information and intelligent systems, S 97–103
go back to reference Bies L, Weber M, Greff T, Werth D (2022) A mixed-methods study of low-code development platforms: drivers of digital innovation in SMEs. In: 2022 international conference on electrical, computer, communications and mechatronics engineering (ICECCME), S 1–6 https://doi.org/10.1109/ICECCME55909.2022.9987920CrossRef
go back to reference Bitkom Research (2020) 86.000 offene Stellen für IT-Fachkräfte. www.bitkom.org. Zugegriffen: 9. März 2023
go back to reference Bock A, Frank U (2021) In search of the essence of low-code: an exploratory study of seven development platforms. In: 2021 ACM/IEEE international conference on model driven engineering languages and systems companion (MODELS-C), S 57–66 https://doi.org/10.1109/MODELS-C53483.2021.00016CrossRef
go back to reference Bucaioni A, Cicchetti A, Ciccozzi F (2022) Modelling in low-code development: a multi-vocal systematic review. Softw Syst Model 21:1959–1981. https://doi.org/10.1007/s10270-021-00964-0CrossRef
go back to reference Bundesministerium für Wirtschaft und Klimaschutz (2022) Den digitalen Wandel gestalten. www.bmwi.de. Zugegriffen: 9. März 2023
go back to reference Capgemini (2021) IT ermöglicht Business trotz Kontaktbeschränkungen. Studie IT-Trends 2021. www.capgemini.com. Zugegriffen: 9. März 2023
go back to reference Corbin J, Strauss A (2015) Basics of qualitative research. Techniques and procedures for developing grounded theory, 4. Aufl. SAGE, Thousand Oaks https://doi.org/10.4135/9781452230153CrossRef
go back to reference Creatio (2021) No-Code Platform. Create a no-code company to empower every employee to automate workflows in minutes. www.creatio.com. Zugegriffen: 5. Jan. 2022
go back to reference DIHK (2018) Digitalisierung: Digitalisierung vorantreiben, Standortvorteil sichern. Wirtschaftspolitische Positionen der IHK-Organisation. www.dihk.de. Zugegriffen: 9. März 2023
go back to reference Elshan E, Dickhaut E, Ebel P (2023) An investigation of why low code platforms provide answers and new challenges. In: Hawaii International Conference on System Sciences, S 6159–6168
go back to reference Gartner (2022) Citizen developer. www.gartner.com. Zugegriffen: 9. März 2023
go back to reference Godefroid M, Plattfaut R, Niehaves B (2021) IT outside of the IT department: reviewing lightweight IT in times of shadow IT and IT consumerization. In: Wirtschaftsinformatik 2021 Proceedings, S 554–571
go back to reference Hille M, Schwalm A‑L (2019) Low code development. www.innovation-implemented.com. Zugegriffen: 9. März 2023
go back to reference Iho S, Krejci D, Missonier S (2021) Supporting knowledge integration with low-code development platforms. ECIS 2021 research papers
go back to reference intrexx (2021) Das Beste aus zwei Welten. Wie Low Code einfaches Arbeiten mit Individualität verbindet. www.intrexx.com. Zugegriffen: 9. März 2023
go back to reference Kahanwal B (2013) Abstraction level taxonomy of programming language frameworks. Int J Program Lang Appl 3:1–12. https://doi.org/10.48550/arXiv:1311.3293CrossRef
go back to reference Kajan E (2002) Information technology encyclopedia and acronyms. Springer, HeidelbergCrossRef
go back to reference Käss S, Godefroid M, Borghoff V, Strahringer S, Westner M, Plattfaut R (2021) Towards a taxonomy of concepts describing IT outside the IT department. ACIS 2021 Proceedings.
go back to reference Käss S, Strahringer S, Westner M (2022) Drivers and inhibitors of low code development platform adoption. In: 2022 IEEE 24th Conference on Business Informatics (CBI), S 196–205 https://doi.org/10.1109/CBI54897.2022.00028CrossRef
go back to reference Käss S, Strahringer S, Westner M (2023) Practitioners’ perceptions on the adoption of low code development platforms. IEEE Access. https://doi.org/10.1109/ACCESS.2023.3258539CrossRef
go back to reference Krejci D, Iho S, Missonier S (2021) Innovating with employees: an exploratory study of idea development on low-code development platforms. ECIS 2021 Research Papers
go back to reference Kyratsis Y, Ahmad R, Holmes A (2012) Technology adoption and implementation in organisations: comparative case studies of 12 English NHS Trusts. BMJ Open 2(2):e872. https://doi.org/10.1136/bmjopen-2012-000872CrossRef
go back to reference Lebens M, Finnegan R, Sorsen S, Shah J (2021) Rise of the citizen developer. Muma Bus Rev 5:101–111. https://doi.org/10.28945/4885CrossRef
go back to reference Luo Y, Liang P, Wang C, Shahin M, Zhan J (2021) Characteristics and challenges of low-code development: the practitioners’ perspective. 15th ACM/IEEE International Symposium on Empirical Software Engineering and Measurement (ESEM). https://doi.org/10.1145/3475716.3475782CrossRef
go back to reference McKinsey (2020) How COVID-19 has pushed companies over the technology tipping point—and transformed business forever. www.mckinsey.com. Zugegriffen: 9. März 2023
go back to reference mendix (2021) The state of low-code 2021: a look back, the light ahead. www.mendix.com. Zugegriffen: 9. März 2023
go back to reference Harvey Nash, KPMG (2020) CIO Survey 2020. Everything Changed. Or Did It? www.home.kpmg. Zugegriffen: 9. März 2023
go back to reference Overeem M, Jansen S (2021) Proposing a framework for impact analysis for low-code development platforms. In: 2021 ACM/IEEE international conference on model driven engineering languages and systems companion (MODELS-C), S 88–97 https://doi.org/10.1109/MODELS-C53483.2021.00020CrossRef
go back to reference Prinz N, Rentrop C, Huber M (2021) Low-code development platforms—A literature review. AMCIS 2021 Proceedings
go back to reference Prinz N, Huber M, Riedinger C, Rentrop C (2022) Two perspectives of low-code development platform challenges—an exploratory study. PACIS 2022 Proceedings
go back to reference Richardson C, Rymer J (2014) New development platforms emerge for customer-facing applications. Forrester. www.forrester.com. Zugegriffen: 9. März 2023
go back to reference Salesforce (2021) Trends in Workflow Automation. Insights from over 25,000 consumers, business buyers, and professionals worldwide. www.salesforce.com. Zugegriffen: 9. März 2023
go back to reference Santos N, Monteiro V, Mata L (2021) Using MAXQDA in qualitative content analysis: an example comparing single-person and focus group interviews. In: Gizzi M, Rädiker S (Hrsg) The practice of qualitative data analysis. Research examples using MAXQDA. MAXQDA, Berlin, S 35–53
go back to reference Saunders M (2019) Research methods for business students, 8. Aufl. Pearson, Harlow
go back to reference Schaffry A (2022) Studie. No-code/Low-code 2022. https://www.computerwoche.de/a/licht-und-schatten,3553554. Zugegriffen: 9. März 2023
go back to reference techconsult, smapOne (2021) Low-Code‑/No-Code-Development Enabler der digitalen Transformation. Status quo und Planungen von Low-Code‑/No-Code Development-Plattformen in deutschen Unternehmen. www.smapone.com. Zugegriffen: 9. März 2023
go back to reference Tisi M, Mottu J, Kolovos D, de Lara J, Gurerra E, Di Ruscio D, Pierantonio A, Wimmer M (2019) Lowcomote: training the next generation of experts in scalable low-code engineering platforms. STAF 2019 Co-Located. https://doi.org/10.3030/813884CrossRef
go back to reference Urbach N, Ahlemann F (2016) IT-Management im Zeitalter der Digitalisierung. Auf dem Weg zur IT-Organisation der Zukunft. Springer, Heidelberg
go back to reference Urbach N, Ahlemann F (2019) IT management in the digital Age. A Roadmap for the IT department of the future. Springer, Cham
go back to reference Vincent P, Iijima K, Driver M, Wong J, Natis Y (2019) Magic quadrant for enterprise low-code application platforms. www.gartner.com. Zugegriffen: 9. März 2023
go back to reference Wong J, Iijima K, Leow A, Jain A, Vincent P (2021) Magic quadrant for enterprise low-code application platforms. www.gartner.com. Zugegriffen: 9. März 2023
go back to reference Zimmermann S, Rentrop C, Felden C (2016) Governing Identified Shadow IT by Allocating IT Task Responsibilities. In: AMCIS 2016 Proceedings, S 1–10

Premium Partner

    Image Credits
    Neuer Inhalt/© ITandMEDIA, Nagarro GmbH/© Nagarro GmbH, AvePoint Deutschland GmbH/© AvePoint Deutschland GmbH, AFB Gemeinnützige GmbH/© AFB Gemeinnützige GmbH, USU GmbH/© USU GmbH, Ferrari electronic AG/© Ferrari electronic AG