Skip to main content
Top

Evacuation of Vessels in Dockyards: A Model Validation Study

  • Open Access
  • 02-06-2023
  • Manuscript
Published in:

Activate our intelligent search to find suitable subject content or patents.

search-config
loading …

Abstract

The article 'Evacuation of Vessels in Dockyards: A Model Validation Study' focuses on the critical issue of evacuation modelling in fire safety, particularly for workers aboard vessels in dockyards. It addresses the challenges and complexities of evacuating workers from ships undergoing repair or construction, where traditional evacuation models fall short. The study utilizes the STEPS model to simulate and validate the evacuation process, drawing on extensive data collected during an unannounced evacuation drill of a Ro-Pax ferry. The research highlights the importance of considering unique factors such as temporary means of egress, changing layouts, and varying pre-evacuation times. The validation protocol involves graphical, statistical, and functional analyses, demonstrating the model's accuracy and reliability. The findings contribute to the development and application of evacuation models in complex marine environments, enhancing life safety and emergency management strategies.

Publisher's Note

Springer Nature remains neutral with regard to jurisdictional claims in published maps and institutional affiliations.

1 Introduction

Evacuation modelling is fast becoming a key instrument in fire safety. Several evacuation models have evolved briskly over the past decades while their capabilities [15], scrutiny [610] and validation [1115] have become central issues in the literature. Moreover, there exists a continuous demand to extend the use and application of these tools [16, 17]. Therefore, empirical data and validation evidence for new scenarios are still of crucial importance.
A considerable amount of literature has been published on marine evacuations. Several studies provide datasets [1821], models [2228] and/or validated simulation tools [2931] to estimate the time required for passengers and crew to get assembly locations and abandon passenger ships. Moreover, the International Maritime Organization (IMO) provides a guideline to this attempt [32]. However, the evacuation of workers onboard vessels in dockyards is a new challenging scenario. Ship repairing, and shipbuilding are inherently hazardous operations including “hot works” (e.g., welding, oxygen cutting) that require additional measures to prevent fires from heat, sparks, molten metal or direct contact with flame. These activities increase the range of emergency scenarios, comprising fires and spread of combustion products throughout the ship, leading to a complex evacuation process of workers. During the repair period a number of the ship systems may be out of operation. The crew may thus be exposed to unexpected and unfamiliar emergency situations. The provision of warnings (detections and the alarms) may vary between worksites and some workers may not immediately hear the alarm (or other means such as steam whistles) due to noise and/or ear protectors. Also, verbal warnings from fire wardens may not be effective due to language barriers. Furthermore, some workers may spend time shutting down critical operations (e.g., turning gas supply off, closing valves, etc.) before evacuating producing delays in the evacuation response. Vessels in dockyards are complex environments with enclosed or confined spaces (e.g., cargo holds, storage tanks, clearances, engine crankcases, casings, etc.), changing layouts due to working operations, temporary evacuation means (e.g., scaffolds, cat ladders, and manholes) not present in other evacuation scenarios, and often limited number and capacity of evacuation routes and exits (e.g., gangways). These factors are critical as they can have a major influence on the time required to perform a successful evacuation ensuring that all workers are able to reach a safe spot.
These problems have been identified by us based on our own knowledge and experiences. Note that this is a new scenario for evacuation modelling analysis and no previous references for this were found in the literature. To deal with these challenging conditions and to ensure a safe evacuation during shipbuilding and ship repair operations, decision-makers (e.g., competent authorities, employers, shipowners) often use general requirements, provisions and static evacuation plans [3335]. Also some similar evacuation challenges were described for building construction sites [3638].
Modelling and simulation can help to gain additional knowledge regarding the evacuation process and, therefore, improve life safety for these sites. One major issue concerns the appropriate evacuation model selection. There are three possible options: (1) select and use an existing evacuation model, (2) modify/adapt an existing evacuation model to represent the new scenario, or (3) develop a model specifically designed to this purpose [16]. We found examples of these options in the literature regarding building construction sites; relatively new (or not fully explored) evacuation scenarios with similar characteristics to vessels in shipyards. The first study uses existing models i.e. Pathfinder in combination with PyroSim and FDS (Fire Dynamics Simulator) to determine the RSET (Required Safe Escape Time) and the ASET (Available Safe Escape Time) from a prefabricated building construction site in case of fire [36]. This study employs deterministic inputs for evacuation and lacks model validation. The second study presents datasets on workers' evacuation performance and adapts a current evacuation model (BuildingEXODUS) to represent temporary vertical devices and travel speeds on different surfaces [37]. In this study, model validation was conducted. The third study proposes a conceptual agent-based simulation that specializes in high-rise building construction projects [38]. The proposed framework provides a profile of estimated evacuation times for the dynamically changing environment throughout the construction project. However, as reported by the authors further development efforts are needed including a prototype and performance evaluation. Consequently, no validation was conducted in this study. Whilst some research has been carried out on construction sites, to our knowledge, no single study exists which concentrates on the evacuation simulation of workers onboard vessels in shipyards.
The main objectives of this paper are to investigate the feasibility of simulating and predicting the evacuation of workers aboard vessels in dockyards using an existing model, and to validate the accuracy of the model by applying a validation protocol to the observed evacuation of 150 workers during an unannounced evacuation drill of a Ro-Pax ferry during the repair period in a dry dock. The expected impacts of this study are threefold. Firstly, it aims to provide a better understanding and quantification of workers’ evacuation performance during shipbuilding and repair operations on vessels in dockyards. Secondly, it aims to assist others in developing, validating, and applying evacuation models for these types of scenarios. Thirdly, it aims to demonstrate that flexibility is an important factor for the applicability of evacuation modelling to new types of scenarios and evacuation conditions.
The paper has been divided into four parts, apart from this introductory section. Section 2 (Data) presents the scenario and geometries, population, data collection methodology and provides the observed datasets. Section 3 (Model) includes information on the model selection and configuration, as well as how behavioral uncertainty was addressed for running the simulations. Section 4 (Validation) conducts a detailed analysis of the evacuation process and the results of the validation protocol which can help to improve the accuracy of evacuation models for vessels in dockyards. Section 5 (Discussion). This section interprets the results and discusses the implications of the key findings. Section 6 (Conclusion) summarizes the main findings of the study and provides recommendations for future research.

2 Data Collection and Case Study Description

This section presents the scenario and geometries, the population, the data collection methodology and the derived datasets. The information provided is intended to assist interested parties in model development, validation and application when dealing with the evacuation process of vessels in dockyards.

2.1 The Scenario

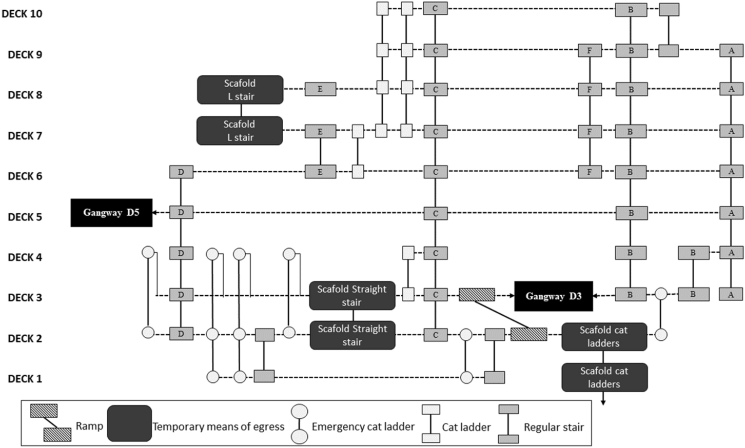
A Ro-Pax ferry in a dry dock was considered in this study. The vessel has ten decks: engine rooms on decks 1 and 2, garages on decks 3–5, passengers’ accommodation (cabins, cinemas, restaurants) on decks 6–9 and the bridge on deck 10. The heights between decks are: 3.1 m (deck 1–2), 3.3 m (deck 2–3), 6 m (deck 3–5), 3.5 m (deck 6–7 and deck 7–8) and 2.8 m (deck 8–9 and deck 9–10). The vessel has seven regular dogleg staircases (Figure 1). Stair A (nominal width = 1 m; horizontal run = 1.92 m) extends from deck 3 to deck 9, Stair B (nominal width = 0.9 m; horizontal run = 1.92 m) extends from deck 3 to deck 10; Stair C (nominal width = 0.9 m; horizontal run = 1.70 m) extends from deck 2 to deck 10; Stair D (nominal width = 0.9 m; horizontal run = 1.40 m) extends from deck 2 to deck 6; Stairs E, one on the starboard side and one on the portside (nominal width = 0.9 m; horizontal run = 1.92 m), extend from deck 6 to deck 8 and Stair F is a double stair (nominal width = 1.5 m; horizontal run = 1.78 m each part) that extends from deck 6 to deck 9. Working activities (Figure 1) concentrated on three main working sites: (1) engine rooms (decks 1 and 2), (2) the casing/tank (decks 7–10) and (3) the new pump room (decks 2 and 3 on the portside). Figure 2 shows the evacuation network schematization of the ship during the working operations. Temporary means of egress included vertical connections narrower and/or steeper than regular ones: a scaffold z stair from the engine rooms (on deck 2) to deck 3 (Figure 3a), a scaffold z stair (L-shape) near the casing/tank connecting deck 8 and deck 7 (Figure 3b), an external scaffold with vertical ladders leading directly from the pump room to the dock floor (Figure 3c) and two ladders in the pump room (Figure 3d). As any other construction site, the connections between paths were constantly changing making it more difficult for the workforce to way find. From the Figure 4 it is possible to see the three different evacuation conditions registered in the pump room during working operations. During phase 1, there were three exits available, however, the bottom and upper decks were not connected. To exit the pump room, workers on the bottom deck had to use one of the two ladders. Workers on the upper deck could exit via a cat ladder or by the cutting open a section of the ship's hull, known as a “cesarean,” and using scaffolding to reach the dock floor. In phase 2, the bottom and upper decks were connected allowing workers to access any of the three available exits. During the evacuation drill the pump room was in phase 3 with two possible exits.
Figure 1
Regular staircases. Gangways and the main working sites onboard
Full size image
Figure 2
Evacuation network schematization of the ship
Full size image
Figure 3
Temporary means of egress
Full size image
Figure 4
Changing evacuation conditions during working operations in the pump room
Full size image

2.2 The Data Collection Process

The method adopted was to collect data in both working conditions and during evacuation. Table 1 displays the dates, the number of video cameras used, the method employed, the amount of information collected and recording procedure (stationary and moving). In the former, cameras were positioned at selected points to measure conditions passing (e.g., regular stairs, temporary stairs, and gangways) while reducing their impact on working operations and the evacuation process. In the later, researchers wore cameras on their helmets during visits and during the evacuation drill to capture additional information such as subjective experiences, changes in the geometry, environmental conditions (e.g., noise, visibility), people performances, population distribution, and record interviews.
Table 1
Data Collection Summary
Day
Conditions
Nº of cameras used
Method
Recording time (min:s)
1
Normal
1
Moving
76:49
2
Normal
2
Moving
159:26
6
Stationary
309:16
3
Evacuation drill
2
Moving
137:16
11
Stationary
848:48
4
Normal
1
Moving
122:13
1
Stationary
83:34
Video images were collected at a frequency of 30 frames/s and were analyzed using the Avidemux 2.5.2 software

2.3 The Population

The population mainly consisted of males (95.8%) between 18 and 65 years (approx. 30% < 30 years; 45% 30–50 years; 25% > 50 years). Table 2 provides the estimated number and distribution of population during the four days of data collection.
Table 2
Estimated Occupation Onboard
Day
Conditions
Engine rooms
Pump room
Casing/tank
Total onboard
1
Normal
26
20
18
110
2
Normal
15
33
33
250
3
Evacuation drill
43
31
20
150
4
Normal
16
26
12
107

2.4 The Datasets

The data collected consisted of (1) presentation times of the main working sites (pump room, engine rooms and casing/tank) observed during the evacuation drill, (2) vertical speeds on temporary scaffold stairs and ladders collected during normal conditions and evacuation and (3) the evacuee arrival times at the gangways during the evacuation drill for a subsequent simulation analysis. These datasets can be used in conjunction with further datasets to enhance understanding as well as part of model development and/or validation processes. The data and the geometry that support the findings of this study are available from the corresponding author, A.C, upon reasonable request.

2.4.1 Presentation Times

The warning system of the ship was used by combining sound alarm and voice messages during the evacuation drill. Because of the position of the cameras (i.e. outside the working sites), it was only possible to capture the interval between the time at which a warning was given and the time at which each worker left a given working site of origin (pump room, engine rooms, casing/tank) towards the gangways to abandon the vessel (Table 3). The concept is taken from PD7974-6:2019 [39]. The exact frame at which each worker arrived the reference point was registered and noted into a spreadsheet. It is argued that this does not significantly influence our understanding of the likely pre-evacuation times given the provided granularity and the fact that workers covered short distances (< 25 m) from their starting locations to the measuring points. The exact time (frame) at which each worker evacuation time for each worker was defined as the frame when the worker’s trailing leg leaves the gangway. Note that this variable can be affected by several factors [40]. For instance, a considerable proportion of workers (85.7%) began travel within 3 min while the last few workers took longer (> 5 min), resulting in the lognormal nature of the distributions for the pump room and the engine rooms. This was not the case for the casing/tank where workers started to move within 3 min. Furthermore, the presentation time for crew members was longer than those observed for workers revealing that they were engaged in previous tasks before start evacuation in a group. We did not have cameras inside the engine rooms. However, we presume that crew members took the opportunity to simulate their own drill procedures like communicating with the bridge, simulating operations at the engine control room (e.g., stopping the main engine and securing the propellers, closing watertight doors) before starting evacuation.
Table 3
Presentation Times (in s) for the Main Working Sites
Occupants/locations
N
Mean ± SD
Range
Kurtosis
Skewedness
Distribution*
Workers
 Pump room
14
95 ± 88
1–240
−0.54
1.01
LN
 Engine rooms
28
101 ± 94
3–334
1.22
1.44
LN
 Casing/tank
14
112 ± 39
54–191
−0.14
0.55
N
Crew members
 Engine rooms
14
552 ± 39
532–693
8.68
3.23
E**
*N = Normal distribution; LN = Lognormal distribution, E = not fitted against Uniform, Normal or Lognormal distribution**Fitted against Normal distribution without one outlier

2.4.2 Vertical Speeds on Temporary Scaffold Stairs and Ladders

The speeds were established by measuring the time taken by each worker to cover the distance between two fixed reference points (i.e. start point and end point of the stair or ladder). The vertical speed of each evacuee (vi) was calculated according to:
$$v_{i} = \frac{d}{{\left( {F_{Bi} - F_{Ai} } \right)*1/Fr}}$$
(1)
where d is the distance between the reference start point and end point (measured directly in the scenario), FAi the frame when the individual’s body crosses the reference starting point and FBi the frame when the individual’s body crosses the end point and Fr is the frame rate (30 frames/s). The video images were analyzed using video processing software. This software allows the footage to be manually advanced frame by frame. The software also provides the frame rate. Note that the data was collected in normal conditions and during evacuation. Therefore, the measured speeds may differ. We conducted Kolmogorov–Smirnov two-sample test to examine whether normal and evacuation samples are drawn from the same distribution. There were no significant differences: cat ladder up (D = 0.46, p = 0.12), cat ladder down (D = 0.28, p = 0.18); scaffold L-shape stair down (D = 0.30, p = 0.28); scaffold straight stair up (D = 0.25, p = 0.08). These results were expected since the vertical speeds are mainly constrained by the geometry of these temporary devices (e.g. width, angle, steps). Consequently, we decided to merge the datasets to provide a more robust representation of vertical speeds. Table 4 provides the observed data. Overall, the vertical speeds do not differ significantly from that which are normally distributed (p > 0.05).
Table 4
Vertical Speeds (in m/s) on Temporary Means of Egress
Mean of egress
N
Direction (Condition)*
Mean ± SD
Range [min–max]
Kurtosis
Skewedness
p-value
Cat ladder
109
Up (N + E)
0.30 ± 0.07
[0.14–0.54]
0.54
0.44
0.74
173
Down (N + E)
0.31 ± 0.08
[0.16–0.62]
2.15
1.01
0.14
Ladder
21
Up (N)
0.23 ± 0.06
[0.14–0.39]
0.75
0.89
0.69
14
Down (N)
0.23 ± 0.08
[0.10–0.36]
−1.49
0.11
0.76
Scaffold straight stair
139
Up (N + E)
0.57 ± 0.13
[0.20–1.06]
3.09
1.08
0.07
69
Down (N)
0.72 ± 0.17
[0.18–1.36]
0.52
0.29
0.64
Scaffold
L-shape stair
20
Up (N)
0.51 ± 0.09
[0.38–0.79]
4.24
1.55
0.84
70
Down (N + E)
0.55 ± 0.13
[0.26–0.92]
0.33
0.32
0.98
p-values from Kolmogorov–Smirnov Test of Normality (α = 0.05)
*(N) = Normal conditions; (E) = Evacuation; (N + E) = Both normal conditions and evacuation
On average workers were slower on the ladder than on cat ladders. A possible explanation is that the measured ladder was a single portable ladder and located in a low visibility area, so workers were cautious when using it. Interestingly, there were no significant differences between descendent and ascendent speeds for ladders t(33) = 0.03, p = 0.97 and cat ladders t(280) = 1.47, p = 0.04. The same movement needed, maintaining a three-point contact both when climbing up and down, may explain this.

2.4.3 Evacuation Curves

The exit arrival time of each evacuee during the unannounced evacuation drill was measured from the video recordings as well. The evacuation time for each worker was defined as the frame when the worker’s trailing leg leaves the gangway. Figures 5 and 6 show the arrival time curves for the gangway D3 and the gangway D5 respectively. The differences in the two curves can be explained by the occupant distributions, the pre-evacuation time, the nature of the means of egress and the evacuation routes used. In total 41 workers took 5 min 10 s to abandon the vessel through the gangway D5. These workers were initially located on the casing/tank (n = 20) on decks 7 and 8 and the surrounding areas on the stern between decks 6 and 10 (n = 21). The gangway D3 was used by 109 workers mainly from the engine rooms (n = 43) and the pump room (n = 31). The rest of the workers that used this gangway (n = 35) came from deck 3 and upper decks on the bow. The total evacuation time through D5 was 12 min 57 s. This information was used for further comparison considering multiple simulations and representative runs for model validation described in the next section.
Figure 5
Evacuation curve through gangway D5
Full size image
Figure 6
Evacuation curve through gangway D3
Full size image

3 Model Implementation

In this section we first present the model selection, model configuration and how the behavioural uncertainty was addressed.

3.1 Model Selection

There are many computer models that can simulate the emergency egress from different scenarios [5, 8, 9]. To our knowledge, none have been used and/or validated for the evacuation of vessels in shipyards. As mentioned, there are three options to deal with a new evacuation scenario: (1) use an existing model, (2) adapt/modify an existing model and (3) develop a new specific model. We chose the first option and selected the STEPS model (v 5.1) for this study. It is a well-known and widely used agent-based model developed by Mott Macdonald company. This model has been applied to many studies addressing different evacuation scenarios e.g. trains [41], road tunnels [42], hospitals [43], schools [44], buildings [11], and validated against real-life observations [11, 41, 43]. According to Kuligowski [8] this is a partial behavioural model where agents have their own characteristics implicitly represented by random pre-evacuation times and walking speeds and coefficients of patience and familiarity. The model accepts CAD Drawings, and the geometry is represented by a fine network of squared cells (0.5 × 0.5 m by default) between which the occupants move towards the exits through a potential map where each grid cell has a value. Results provided by the model include textual (qualitative and quantitative), two-dimensional output and three-dimensional interface. We selected this model for several reasons. The first reason is availability as we have a perpetual license of this software. The second reason is representativeness because this model is a well-known and widely used evacuation model [79]. The third reason is flexibility as the model allows the user to customize inputs (e.g., travel speeds and the capacities of the means of egress as well as the interpersonal distances), especially useful to reproduce the movement of occupants on non-conventional means of egress (e.g., temporary scaffold stairs and ladders). The fourth reason is the movement method used (fine network) that enables agents to easily move through narrow spaces. Finally, the model has also batch running allowing the easy execution of multiple simulations.

3.2 Model Configuration

3.2.1 Geometry

The CAD drawings of the decks were imported by the model. In this process grids of squared cells (0.5 × 0.5 m) where occupants can walk were defined and walls and other obstructions automatically became blockages. Then, stairs and exits were created. A default value of 1.365 per/m/s was assumed as the maximum flow for the gangways, regular stairs, and scaffold stairs [45]. Occupant spacing on stairs was not measured in this study. However, for safety reasons, only one person was observed using ladders and cat ladders at a time. This was implemented in the model by setting a minimum interpersonal distance between two agents i.e. occupant spacing equal to the length of the ladder/cat ladder.

3.2.2 Population Characteristics

The horizontal walking speed for virtual workers was assumed as normally distributed (Mean = 1 m/s, SD = 0.2). The model allows the possibility to apply speed factors to different surfaces and vertical connections (e.g., stairs, ramps). Hence the reduction factors for temporary means of egress were applied according to data collected (Table 4) as follows: 0.30 for cat ladders (up-down), 0.23 for ladders, (up), 0.57 for the scaffold straight stair (up), and 0.55 for the scaffold L-shape stair (down). It should be noted that ship stairs connecting deck 2 and deck 1 in the engine rooms are steeper (> 50º angle) than building stairs.
The walking speeds for these stairs were automatically adjusted by the model as follows: k = 0.387/sin q where k is the reduction factor and q is the angle of the slope for a specific stair. The starting locations and pre-evacuation times of workers and crew members were established by observing the video recordings (Table 5). As mentioned, the number of cameras was insufficient to cover all decks and locations. However, it was possible to determine overall starting areas and the associated pre-evacuation times for workers on decks 3–6 based on information partially recorded. For instance, a camera located on deck 3 allowed us to determine a group of 9 workers who were located next to the gangway D3. The pre-evacuation time assumed for this group ranged from 0 to 60 s as they were observed leaving the vessel first. This camera also allowed us to identify another group of 8 workers who came from the stern on deck 3 at around 350 s from the alarm. Hence the starting location of this group was the stern and the pre-evacuation time ranged from 250 to 450 s. The distribution of the rest of workers on deck 3 (n = 19) was assumed randomly (all deck) with pre-evacuation times derived from the PD7974 [39]. The same was assumed for workers initially located on deck 5 (n = 7) and workers from deck 6 (n = 9) (Table 5). Workers had a clear understanding of the layout and exit use was observed to be performed by proximity (Table 5). Consequently, we adopted a deterministic approach in the model, and agents selected the specific route based on proximity as well (i.e., shortest path).
Table 5
Population Distribution, Pre-evacuation Times and Exit Use Implemented for the Simulations
Deck
Input based
Origin
N agents
Exit use
Pre-evacuation time (s)
Distribution
Mean ± SD [Range]
1
Drill
Engine room
10
D3
Lognormal
101 ± 94 [2–334]
Drill
Pump room
6
Lognormal
95 ± 88 [0–240]
2
Drill
Engine room
18
Lognormal
101 ± 94 [2–334]
Drill
Engine room
14 (crew)
Normal
552 ± 39 [532–693]
Drill
Pump room
10
Lognormal
95 ± 88 [0–240]
Drill
Next to the pump room
15
Lognormal
95 ± 88 [0–240]
3
Assumed
Near the Gangway (G3)
9
Uniform
30 [0–60]
Drill
Stern
8
Uniform
350 [250–450]
Assumed
All deck
19
Normal
60 ± 30 [0–180]
5
Assumed
All deck
7
D5
Normal
60 ± 30 [0–180]
6
Assumed
Stern
9
Normal
60 ± 30 [0–180]
7
Drill
Casing/Tank
11
Normal
112 ± 39 [54–191]
8
Drill
Casing/Tank
10
Normal
112 ± 39 [54–191]
10
Drill
Stern
4
Normal
112 ± 39 [54–191]
Although the complexity of the internal layout of the working sites was represented in the model (e.g., scaffolds, cat ladders, temporary stairs), the precise initial location of the workers in these areas were unknown as well as the starting location of workers on decks (3, 5 and 6) who represented 42% of the population. Furthermore, the collected presentation time distributions were assumed as pre-evacuation times in the model.
In summary, the model configuration was affected by uncertainties associated with the stochastic nature of human behaviour (e.g., variability) as well as uncertainties arising from the lack of data and/or specific information regarding the original conditions during the evacuation drill. The input behavioral uncertainties included potential discrepancies in speed, path selection, initial position, and pre-evacuation times. Although we were able to incorporate vertical speed distributions based on our observations (as indicated in Table 4), we had to assume horizontal speeds for the workers. Furthermore, agents selected the shortest paths to the gangways (as outlined in Table 5), but this implicit behavior may not accurately represent current wayfinding behavior. Additionally, we did not have precise information about the initial location of workers, and the pre-evacuation time distributions were derived from either presentation times with corresponding errors or based on arbitrary assumptions. These uncertainties were highly likely to introduce variations in the model predictions and, as a result, impact the level of agreement between the model and the observed drill data.

3.3 Behavioural Uncertainty

The convergence method proposed by Ronchi et al. [46] was applied to assess the impact of behavioural uncertainty on the variability of the results produced. The method uses error estimations and functional analysis to assess the convergence of the evacuation curves produced by the model. We considered five key variables: (1) total evacuation time (TET), the time for the last arrival from the vessel, (2) standard deviation (SD) of total evacuation times: measure of the spread of last arrival times, (3) Euclidean relative distance (ERD): the average difference between arrival curves, (4) Euclidean projection coefficient (EPC): the best possible agreement between arrival curves, and (5) secant cosine (SC): similarity between the curve shape by assessing the gradients produced along arrival curves. We checked the convergence of the measures over 100 runs and calculate the progressive difference between the threshold value and the values of each convergence measure. The acceptance criteria thresholds below 5% would permit the assessment of the required safe egress time with a reasonable accuracy [47]. Here we assumed a threshold 1% (0.001) for 10 consecutive runs also used in a previous study [48]. Figure 7 shows the convergence results for the gangway D3 and the gangway D5 respectively. The model converges at different rates. The SD of total evacuation time is the slowest variable to converge, while the other variables converge relatively quickly. We conclude that the variability of the simulated results (representing scenario unknowns and behavioural uncertainty) is compliant with the chosen acceptance criteria. Overall, the criteria result in a total number of repetitions lower than 58 runs for gangway D3 and 51 runs for gangway D5. Consequently, we considered 60 randomized simulations for the analysis.
Figure 7
Convergence of model results for evacuation through the gangways. Total evacuation time (TET), standard deviation (SD) of total evacuation time, euclidean relative distance (ERD), euclidean projection coefficient (EPC), and secant cosine (SC)
Full size image

4 Results: Validation of the Simulation Model

This section presents the results of the proposed validation protocol comprising three steps: (1) graphical validation by visually comparing graphs of prediction and observation, (2) classical hypothesis testing by comparing the predicted and the observed evacuation samples and (3) functional analysis to quantify the agreement between the predicted and the observed evacuation curves.

4.1 Graphical Validation

From Figs. 8 and 9 it is possible to see that the average exit time curves (in sec) produced by each evacuee from 60 repeat simulations with the range of variation between the minimum and maximum are reasonable approximations to the drill data. Comparing the predicted average evacuation curve with the experimental data, we note that the total evacuation time through gangway D3 is underpredicted by 6 s or 0.8% (772 s compared with 777 s), while the time for workers to exit through the gangway D5 is overpredicted by 14 s or 4.3% (324 s compared with 310 s).
Figure 8
Predicted evacuation curves (max., min. and average of 60 runs) vs observed evacuation curves in gangway D5
Full size image
Figure 9
Predicted evacuation curves (max., min. and average of 60 runs) vs observed evacuation curves in gangway D3
Full size image

4.2 Classical Hypothesis Testing

The second validation procedure is introduced here and uses hypothesis testing to confirm that the model generated reliable samples [49]. Classical statistical testing is a method used to validate a model by comparing the model’s predicted output to actual data. This process considers whether the difference between the prediction and observation is statistically significant. We used to two common statistical tests for model validation: Mann–Whitney–Wilcoxon test (MWW) and Kolmogorov–Smirnov test (K–S) were used. MWW tests the null hypothesis that the two samples (average predicted and observed) come from the same population whereas K–S tests the null hypothesis that the two samples are drawn from the same distribution. Table 6 shows the summary of statistics. The null findings support the second validation criterion i.e. results do not contradict the hypotheses that the two samples (observed and predicted) came from the same population and that they are drawn from the same distribution.
Table 6
Statistical Testing Results Comparing the Average Representative Sample (60 runs) and the Observed Sample (Two Tailed, α = 0.05)
Test
Gangway G3
Gangway G5
Overall
MWW
U = 5562; p = 0.42
U = 797; p = 0.40
U = 10,388; p = 0.25
K–S
ks = 0.110; p = 0.52
ks = 0.662; p = 0.77
ks = 0.750; p = 0.63

4.3 Functional Analysis

The third validation procedure is the well-known functional analysis [12, 14, 15]. Four variables were considered to quantify the agreement between the model predictions and the observed data: (1) Total Evacuation Time (TET100—the time for the last arrival from the building and TET95—95th percentile of arrival times), (2) Euclidean Relative Distance (ERD—the average difference between observed and simulated data in an arrival curve), (3) Euclidean Projection Coefficient (EPC—the best possible agreement between the observed and simulated data in an arrival curve), and (4) Secant Cosine (SC—similarity between the curve shape by assessing the gradients produced along the simulated and observed arrival curves). A perfect match for the model and the observed curves is represented by the following optimal values i.e. TET = 0.0; ERD = 0.0, EPC = 1.0 and SC = 1.0.
We first selected the performance metrics for the best/worst representative runs (Table 7). As expected, some runs (21%) for the arrival curves in gangway D3 resulted in a great difference in the shape of the curves (SC < 0.60). The evacuation of the last 30 evacuees that used the gangway D3 lasted 420 s (7 min). Therefore, we argue here that simulating this process leads to more variability in the generated shapes of the curves. Then we compared the predicted average arrival times over the repeated calculations and the drill data. Relative differences of total evacuation times (TET) and the functional operators (ERD, EPC and SC) were used as quantitative measures. Results in Table 8 show that the model fulfils the threshold values suggested by Galea et al. [50] (i.e. TET < 0.15; ERD < 0.25; 0.8 ≤ EPC ≤ 1.20; SC > 0.80) indicating a good agreement between the model and the observed data. Therefore, the third validation criterion was satisfied.
Table 7
Best and Worse TET, ERD, EPC and SC Comparing the Observed and the Simulated Evacuation Curves (60 Runs)
Evacuation curve
TET95
TET100
ERD
EPC
SC*
Worse
Best
Worse
Best
Worse
Best
Worse
Best
Worse
Best
Gangway D3
0.08
 < 0.001
0.10
 < 0.01
0.25
0.07
1.06
0.99
0.44
0.94
Gangway D5
0.16
 < 0.001
0.23
 < 0.01
0.13
0.04
0.94
1.00
0.52
0.91
Overall
0.09
 < 0.001
0.10
 < 0.01
0.45
0.06
0.91
1.00
0.44
0.96
Values in bold that do not meet thresholds i.e. TET < 0.15; ERD < 0.25; 0.82 ≤ EPC ≤ 1.20; SC > 0.80
* With s/n = 0.05
Table 8
Results of Functional Analysis Comparing the Average Predicted Curves (60 runs) and the Observed Evacuation
Metrics
Gangway D3
Gangway D5
Overall
TET
0.01
0.03
 < 0.01
ERD
0.10
0.06
0.08
EPC
1.01
0.99
1.00
SC*
0.83
0.88
0.89
*With s/n = 0.05

5 Discussion

Evacuation of workers during shipbuilding and repair operations is challenging. Evacuation modelling can help to increase our knowledge about this process and, therefore, improve workers safety. Empirical data and validation are essential to gain confidence and applicability of such tools to these new scenarios. The present study makes several noteworthy contributions to this effort. The case study involved a Ro-Pax ferry in a dry dock during building and repairing operations. The methodology applied shows the procedure we followed when facing the complexity of the evacuation of vessels in shipyards.
The pre-evacuation time is conceivably the most critical variable for most evacuation scenarios [39]. For practical reasons, our response data focused on the presentation times (i.e. the time when each worker left a given working site onboard from the alarm). The range of the overall distribution [1–334 s] for workers was found to be close to the response time distribution reported in a previous study [0–340 s] for building construction sites [37]. Our observations are in line with the pre-evacuation times suggested in standards [39, 51]. Nevertheless, the period until the last few workers moved was longer (> 5 min) showing the potential impact of isolation and task disengagement in this kind of scenarios. Therefore, care should be taken when using/extrapolating the presented data to another target scenario since the conditions should be like the ones described here. Overall, these observations and precautions warrant further research to increase our understanding on the response of employees onboard to enhance our simulation capabilities. This study has also provided walking speed distributions on temporary means of egress. As expected, vertical speeds (up and down) on ladders, cat ladders and scaffold stairs are slower than those for regular building stairs [52]. The presented data must be interpreted with caution. Rather than fixed structures these devices are often improvised and adapted to diverse gaps, heights, and paths according to specific working operations onboard. Hence the presented data for scaffold stairs might not be generalized. Further research should be done for example to investigate the effect of different scaffold stair slopes on walking speeds. The stated speeds for ladders and cat ladders are more transferable to other scenarios. Interestingly, we found no differences between ascending and descending speeds on these devices. This result is likely related to the same movement needed both when climbing up and down maintaining a three-point contact (two hands and one foot, or two feet and one hand on a ladder) thus holding the bodyweight without taking advantage of gravity when descending. The benchmark datasets for validation of this new scenario were completed by the observed arrival times of 150 workers during an unannounced evacuation drill.
The information collected allows key aspects of the validation process to be configured (e.g., the geometry, the population, the pre-evacuation times, the routes used, and the speeds observed). The next step consists of simulating this new evacuation scenario. The criteria for model selection were based on [8]. A key aspect in the model selection was the flexibility to represent/simulate the particularities of movement on different types of temporary scaffold stairs and ladders such as the flow capacity, the impact of different slope/angles on travel speeds and the interpersonal distance on ladders (i.e., only one person on ladders at a time). These fundamental scenario elements were imposed allowing the simulated initial conditions to be configured to reflect those observed. Yet, there were several uncertainties when configuring the model. For instance, the specific starting location of 42% of the population and their pre-evacuation time were unknown. Hence, we used the convergence method to determine the minimum number of runs for the validation analysis (n = 60).
Overall, the results demonstrated that it is possible to predict the evacuation performance of workers onboard vessels in dockyards with a reasonable level of accuracy as far as the simulation software used is adapted to take into consideration the specific characteristics of these new evacuation scenarios. A validated software can enhance the safety of shipyard workers in several ways (1) establishing the time for workers to leave certain areas and/or abandon the vessel, (2) determining the maximum number of workers in specific areas, (3) designing evacuation systems including temporary evacuation means and/or (4) evaluating the effectiveness of procedural solutions. Such assessments could be performed both during the planning stages and during working operations. In any case, an expert user is needed. It should be noted that validation of an evacuation model against a single data set does not necessarily imply validation for other scenarios or even for the same type of scenarios. The process described in this paper should be conducted when facing a new project especially when the scenario in question has not been analysed/simulated yet as the one addressed here.
This study has limitations. First, it focuses on shipbuilding and repair operations limits its applicability to other types of evacuation scenarios. The findings may not be generalizable to other types of emergency evacuations, such as building fires or natural disasters. Second, the data collected from a single case study, a Ro-Pax ferry in a dry dock, may not be representative of all shipyard evacuation scenarios. The sample size may be sufficient for the specific scenario studied, but it is not necessarily representative of all shipyard evacuation scenarios. Finally, there were many uncertainties in the data used for the simulations, such as the specific starting location of 42% of the population, their pre-evacuation times, and their horizontal walking speeds not collected in this study. These uncertainties may have affected the accuracy of the simulation results and limited the generalizability of the findings to other scenarios. For instance, future research should be systematically devoted to a more efficient data collection and analysis of presentation timing (response of workers) in realistic conditions.

6 Conclusion

This study was undertaken to promote the use of evacuation modelling for safety assessment during shipbuilding and repair operations. New empirical data and model validation has been provided. The presented results suggest that existing agent-based evacuation models, with appropriate inputs and small adaptations, may be applied to these complex scenarios. Further research could explore the generalizability of the evacuation modelling and simulation in different types of evacuation scenarios of the shipyard context. Improving the accuracy of the model by collecting more data of workers evacuation performances while addressing behavioural uncertainties in evacuation modelling predictions, should be pursued. We highlight the importance of using multiple methods for model validation, as each method has its own strengths and weaknesses. Additionally, investigating the effectiveness of different evacuation procedures and systems could inform the development of guidelines or standards for shipyard evacuations and enhance the accuracy and applicability of evacuation modelling in real-world scenarios. We also suggest that similar studies to this may be carried out when dealing with new evacuation scenarios. It is important to have an open-minded approach when evaluating models and simulation, therefore, it's important to critically assess the assumptions, limitations and uncertainties associated with the model, as well as to consider other possible models or methods that might provide additional insights in further research.

Acknowledgements

Project "SAFETY IMPROVEMENT DURING CONSTRUCTION PROCESSES IN SHIPS—ANALYSIS OF EVACUATION PROCESSES", funded under the SODERCAN 2021 call for grants for Information and Communication Technologies R&D projects. This research was supported by the shipyard Astilleros de Santander, S.A.U. “ASTANDER”. We thank our colleagues Alberto Porras and Juan Antonio Morante from ASTANDER who provided insight and expertise that greatly assisted the research.

Declarations

Conflict of interest

The authors declare that there is no conflict of interest.
Open Access This article is licensed under a Creative Commons Attribution 4.0 International License, which permits use, sharing, adaptation, distribution and reproduction in any medium or format, as long as you give appropriate credit to the original author(s) and the source, provide a link to the Creative Commons licence, and indicate if changes were made. The images or other third party material in this article are included in the article's Creative Commons licence, unless indicated otherwise in a credit line to the material. If material is not included in the article's Creative Commons licence and your intended use is not permitted by statutory regulation or exceeds the permitted use, you will need to obtain permission directly from the copyright holder. To view a copy of this licence, visit http://​creativecommons.​org/​licenses/​by/​4.​0/​.

Publisher's Note

Springer Nature remains neutral with regard to jurisdictional claims in published maps and institutional affiliations.
Title
Evacuation of Vessels in Dockyards: A Model Validation Study
Authors
Arturo Cuesta
Adriana Balboa
Javier González-Villa
Daniel Alvear
Publication date
02-06-2023
Publisher
Springer US
Published in
Fire Technology / Issue 5/2023
Print ISSN: 0015-2684
Electronic ISSN: 1572-8099
DOI
https://doi.org/10.1007/s10694-023-01435-2
1.
go back to reference Gwynne S et al (1999) A review of the methodologies used in the computer simulation of evacuation from building environment. Build Environ 34:741–749CrossRef
2.
go back to reference Santos, G., & Aguirre, B. E. (2005). A critical review of emergency evacuation simulation models. NIST Special Publication 1032 about the Workshop on Building Occupant Movement during Fire Emergencies
3.
go back to reference Tavares RM (2009) Evacuation Processes Versus Evacuation Models: “Quo Vadimus”? Fire Technol 45:419–430. https://​doi.​org/​10.​1007/​s10694-008-0063-7CrossRef
4.
go back to reference Gwynne S, Kuligowski E (2008) Application modes of egress simulation, pedestrian and evacuation dynamics 2008. Springer, Heidelberg, pp 397–409
5.
go back to reference Kuligowski, E. D., et al. (2010). A review of building evacuation models (2nd ed.) (NIST Technical Note 1680). Gaithersburg, MD: NIST National Institute of Standards and Technology.
6.
go back to reference Kuligowski, E. D., & Gwynne, S. M. V. (2005). What a user should know when selecting an evacuation model. Fire Protection Engineering, 30, 32–35, 38, 40.
7.
go back to reference Ronchi E, Kinsey MJ (2011) Evacuation models of the future: insights from an online survey of user’s experiences and needs. Advanced research workshop evacuation and human behaviour in emergency situations. Santander, Spain, pp 145–155
8.
go back to reference Kuligowski ED (2016) Computer evacuation models for buildings. In: Hurley Morgan et al (eds) SFPE handbook of fire protection engineering. Springer, New York
9.
go back to reference Lovreglio R, Ronchi E, Kinsey MJ (2020) An online survey of pedestrian evacuation model usage and users. Fire Technol 56:1133–1153. https://​doi.​org/​10.​1007/​s10694-019-00923-8CrossRef
10.
go back to reference Kuligowski ED, Gwynne SMV, Kinsey MJ et al (2017) Guidance for the model user on representing human behavior in egress models. Fire Technol 53:649–672. https://​doi.​org/​10.​1007/​s10694-016-0586-2CrossRef
11.
go back to reference Lord, J., et al. (2005). Guide for evaluating the predictive capabilities of computer egress models (NIST GCR 06–886). Gaithersburg, MD: NIST National Institute of Standards and Technology.
12.
go back to reference Ronchi E, Kuligowski ED, Reneke P et al (2013) The process of verification and validation of building fire evacuation models. NIST technical note 1822. National Institute of Standards and Technology. https://​doi.​org/​10.​6028/​NIST.​TN.​1822CrossRef
13.
go back to reference Lubás R, Mycek M, Porzycki J et al (2017) Verification and validation of evacuation models- methodology expansion proposition. Trans Res Procedia 2:715–723. https://​doi.​org/​10.​1016/​j.​trpro.​2014.​09.​079CrossRef
14.
go back to reference Ronchi E, Kuligowski ED, Nilsson D et al (2016) Assessing the verification and validation of building fire evacuation models. Fire Technol 52:197–219. https://​doi.​org/​10.​1007/​s10694-014-0432-3CrossRef
15.
go back to reference International Organization for Standardization. Fire safety engineering (2020)- Verification and validation protocol for building fire evacuation models. ISO 20414:2020.
16.
go back to reference Cuesta A, Abreu O, Alvear D (2016) Future challenges in evacuation modelling. In: Cuesta A, Abreu O, Alvear D (eds) Evacuation modeling trends. Springer, Cham. https://​doi.​org/​10.​1007/​978-3-319-20708-7_​5CrossRef
17.
go back to reference Ronchi, et al (2019) New approaches to evacuation modelling for fire safety engineering applications. Fire Saf J 106:197–209. https://​doi.​org/​10.​1016/​j.​firesaf.​2019.​05.​002CrossRef
18.
go back to reference Galea E, Brown R, Filippidis L, Deere S (2011) Collection of evacuation data for large passenger vessels at sea. In: Peacock R, Kuligowski E, Averill J (eds) Pedestrian and evacuation dynamics. Springer, Boston. https://​doi.​org/​10.​1007/​978-1-4419-9725-8_​15CrossRef
19.
go back to reference Pitana T, Artana KB, Prasetyawati D, Siswantoro N (2017) Observation study the walking speed and distribution of ship’s passengers as basis for passenger evacuation simulation. Appl. Mech Mater 862:232–237. https://​doi.​org/​10.​4028/​www.​scientific.​net/​amm.​862.​232CrossRef
20.
go back to reference Wang X, Liu Z, Zhao Z et al (2020) Passengers’ likely behaviour based on demographic difference during an emergency evacuation in a Ro-Ro passenger ship. Saf Sci 129:104803. https://​doi.​org/​10.​1016/​j.​ssci.​2020.​104803CrossRef
21.
go back to reference Wang X, Liu Z, Zhao Z et al (2021) Passengers’ safety awareness and perception of wayfinding tools in a Ro-Ro passenger ship during an emergency evacuation. Saf Sci 137:1051189. https://​doi.​org/​10.​1016/​j.​ssci.​2021.​105189CrossRef
22.
go back to reference Vanem E, Skjong R (2006) Designing for safety in passenger ships utilizing advanced evacuation analyses—A risk-based approach. Saf Sci 44:111–135. https://​doi.​org/​10.​1016/​j.​ssci.​2005.​06.​007CrossRef
23.
go back to reference Liu C, Qiu CH (2010) Simplified evacuation planning model on naval ship. Appl Mech Mater 44–47:1739–1744. https://​doi.​org/​10.​4028/​www.​scientific.​net/​amm.​44-47.​1739CrossRef
24.
go back to reference Azzi, C., Pennycott, A, Mermiris, G. and Vassalos, D. (2011). Evacuation simulations of shipboard fire scenarios. Proceedings, Fire and Evacuation Modeling Technical Conference 2011 Baltimore, Maryland, August 15–16, 2011
25.
go back to reference Balakhontceva M, Karbovskii V, Rybokonenko and Boukhanovsky, A. (2015) Multi-agent simulation of passenger evacuation considering ship motions. Procedia Comput Sci 66:140–149. https://​doi.​org/​10.​1016/​j.​procs.​2015.​11.​017CrossRef
26.
go back to reference Sarvari PA, Cevikcan E (2017) A simulation-based methodology for evaluating the factors on ship emergency evacuation. Trans Royal Inst Naval Archit Part A A4(153):415–434. https://​doi.​org/​10.​5750/​ijme.​v159iA4.​1041CrossRef
27.
go back to reference Bellas R, Martínez J, Rivera I et al (2020) Analysis of naval ship evacuation using stochastic simulation models and experimental data sets. Comput Model Eng Sci 122(3):970–944
28.
go back to reference Fang S, Zhengjiang L, Wang X et al (2022) Simulation of evacuation in an inclined passenger vessel based on an improved social force model. Saf Sci 148:105675. https://​doi.​org/​10.​1016/​j.​ssci.​2022.​105675CrossRef
29.
go back to reference Galea ER, Deere S, Brown R, Filippidis L (2013) An experimental validation of an evacuation model using data sets generated from two large passenger ships. J Ship Res 57(3):155–170. https://​doi.​org/​10.​5957/​JOSR.​57.​3.​120037CrossRef
30.
go back to reference Galea ER, Deere S, Brown R, Filippidis L (2014) An evacuation validation data set for large passenger ships. In: Weidmann U, Kirsch U, Schreckenberg M (eds) Pedestrian and evacuation dynamics 2012. Springer, Cham
31.
go back to reference Wang WL, Liu SB, Lo SM, Gao LJ (2014) Passenger ship evacuation simulation and validation by experimental data sets. Procedia Eng 71:427–432. https://​doi.​org/​10.​1016/​j.​proeng.​2014.​04.​061CrossRef
32.
go back to reference International maritime Organization (IMO) (2016). Revised guidelines on evacuation analysis for new and existing passenger ships. MSC.1/Circ. 1533. https://​www.​imorules.​com/​MSCCIRC_​1533.​html
33.
go back to reference U.S. Department of Labor Occupational Safety and Health Administration (2021). Shipyard Industry Standards. OSHA 2268–10R 2021.
34.
go back to reference International Labour Organization. (2019). ILO code of practice: Safety and health in shipbuilding and ship repair. Revised edition International Labour Office, Geneva, 2019. ISBN 978–92–2–132345–7 (web pdf)
36.
go back to reference Xiao M, Zhou X, Pan X et al (2022) Simulation of emergency evacuation from construction site of prefabricated buildings. Sci Rep 12:2732. https://​doi.​org/​10.​1038/​s41598-022-06211-wCrossRef
37.
go back to reference Deere S, Xie H, Galea ER et al (2021) An evacuation model validation data-set for high-rise construction sites. Fire Safety Journal 120:103118. https://​doi.​org/​10.​1016/​j.​firesaf.​2020.​103118CrossRef
38.
go back to reference Said, H., Kandil, A. and Cai, H. (2012). Agent-based simulation of labour emergency evacuation in high-rise building construction sites. Construction Research Congress 2012. DOI: https://​doi.​org/​10.​1061/​9780784412329.​111
39.
go back to reference BS PD 7974–6:2019. Application of fire safety engineering principles to the design of buildings. Human factors. Life safety strategies. Occupant evacuation, behaviour and condition (Sub-system 6).
40.
go back to reference Gwynne, S.M.V. (2007). Optimizing fire alarm notification for high-risk groups. Summary report, prepared for the fire protection research foundation, June 2007, NFPA, Quincy, MA.
41.
go back to reference Capote JA, Alvear D, Abreu O, Cuesta A (2012) Analysis of evacuation procedures in high speed trains fires. Fire Saf J 49:35–46. https://​doi.​org/​10.​1016/​j.​firesaf.​2011.​12.​008CrossRef
42.
go back to reference Capote JA, Alvear D, Abreu O et al (2013) A real-time stochastic evacuation model for road tunnels. Saf Sci 52:73–80. https://​doi.​org/​10.​1016/​j.​ssci.​2012.​02.​006CrossRef
43.
go back to reference Alonso-Gutierrez V, Cuesta A, Alvear D et al (2018) The impact of a change on the size of the smoke compartment in the evacuation of health care facilities. Fire Technol 54:335–354. https://​doi.​org/​10.​1007/​s10694-017-0686-7CrossRef
44.
go back to reference Cuesta A, Ronchi E, Gwynne S et al (2017) School egress data: comparing the configuration and validation of five egress modelling tools. Fire Mater 41:535–554. https://​doi.​org/​10.​1002/​fam.​2405CrossRef
45.
go back to reference NFPA 130 (2020). Standard for Fixed Guideway Transit and Passenger Rail Systems.
46.
go back to reference Ronchi E, Reneke PA, Peacock RD (2014) A method for the analysis of behavioural uncertainty in evacuation modelling. Fire Technol 50(6):1545–1571. https://​doi.​org/​10.​1007/​s10694-013-0352-7CrossRef
47.
go back to reference Lovreglio R, Ronchi E, Borri D (2014) The validation of evacuation simulation models through the analysis of behavioural uncertainty. Reliab Eng Syst Saf 131:166–174. https://​doi.​org/​10.​1016/​j.​ress.​2014.​07.​007CrossRef
48.
go back to reference Cuesta et al (2017) School egress data: comparing the configuration and validation of five egress modelling tools. Fire Mater 41:535–554. https://​doi.​org/​10.​1002/​fam.​2405CrossRef
49.
go back to reference Rebba R, Huang SP, Liu Y, Mahadevan S (2006) Statistical validation of simulation models. Int J Mater Prod Technol 25(25):164–181. https://​doi.​org/​10.​1504/​IJMPT.​2006.​008280CrossRef
50.
go back to reference Galea E.R., Filippidis L., Deere, S. et al. (2012). IMO INF paper summary – the SAFEGUARD validation data-set and recommendations to IMO to update MSC/Circ. 1238. In: SAFEGUARD passenger evacuation seminar. The Royal Institution of Naval Architects, London, p. 97.
51.
go back to reference International Organization for Standardization. Fire safety engineering (2015). ISO/TS 29761:2015 Fire safety engineering—Selection of design occupant behavioural scenarios).
52.
go back to reference Gwynne SMV, Boyce KE (2016) Engineering data. In: Hurley Morgan et al (eds) SFPE handbook of fire protection engineering. Springer, New York