Skip to main content
Top

Exploring Factors Affecting Elementary School Teachers’ Adoption of 3D Printers In Teaching

  • Open Access
  • 03-11-2023
  • Original Paper
Published in:

Activate our intelligent search to find suitable subject content or patents.

search-config
loading …

Abstract

The article 'Exploring Factors Affecting Elementary School Teachers’ Adoption of 3D Printers In Teaching' delves into the technological transformation of education, emphasizing the importance of digital and entrepreneurial competences for future careers. It discusses the role of 3D modeling and printing (3DMP) in promoting these competences and enhancing student learning outcomes. The study identifies several factors influencing teachers' decisions to adopt 3DMP, including performance expectancy, effort expectancy, perceived pedagogical impact, personal innovativeness, management support, user interface quality, technology compatibility, and social influence. The research is based on a survey of elementary school teachers in Montenegro who received training and access to 3D printers. The findings highlight the need for better technical features, adaptable software, and management support to facilitate the successful adoption of 3DMP in elementary education. The article concludes with implications for 3DMP designers and teachers, and suggestions for future research.

Publisher's Note

Springer Nature remains neutral with regard to jurisdictional claims in published maps and institutional affiliations.

Introduction

The constant changes and developments in technology are leading to a transformation from Society 4.0 and Industry 4.0, to Society 5.0 and Industry 5.0 (Roblek et al., 2021), resulting in a change in the requirements of the labour market and the job-related skills and competences of workers and job seekers. In recognition of the expected changes, the European Commission published the Key Competences Framework for Lifelong Learning in 2006 and updated it in 2018 (European Commission, 2018) to promote the development of key competences for all citizens, which they need “for personal fulfillment and development, employment, social inclusion and active citizenship” (p. 3). While all competences have been recognized as equally important and should be considered part of the essential foundation for building learning competences, not all target future careers equally. We would like to highlight entrepreneurial and digital competences (Schola Europaea, 2018), which, like all others, should be acquired in elementary school (Ilomäki et al., 2016).
There have been studies claiming that advanced technologies such as 3D modeling (generation of 3D models using software) and printing (construction of a 3D object with implementation of 3D printers on the basis of digital design) (3DMP) could be successfully used to promote and develop digital and entrepreneurial competences in education at all levels (Gallardo-Echenique et al., 2015). The contribution of 3DMP application to the educational process and student learning outcomes has been confirmed in many experimental studies (for a review, see Anđić et al., 2022a; Pearson & Dubé, 2021; Ford & Minshall, 2019). However, the adoption rate and implementation of 3DMP in education is still low (Anđić et al., 2022b; Holzmann et al., 2020). Kafyulilo et al. (2015) concluded that the adoption of educational technologies depends mainly on teachers. Anđić et al (2022b) indicate that teachers' perceptions of 3DMP are one of the key factors for its successful use in teaching and that further research in this area is necessary. Thus, we can conclude that it is crucial to investigate how teachers perceive the usability of 3DMP and what factors influence their decision to use it in the classroom. While there is some research in this area, it is mostly related to secondary and postsecondary teachers. A detailed analysis of available research in academic databases did not reveal any study that examined the same set of factors selected by the authors of this study as influencing elementary teachers’ decision to use 3DMP in the classroom.
The main goal of our research is to identify relevant factors predicting elementary teachers’ adoption of 3DMP during instruction. The research seeks to address the following question: What are the drivers of and perceived issues in teachers’ adoption of 3D printers in teaching? This paper begins with a literature review on using 3DMP during teachers’ lessons and the theoretical framework underlying our empirical study. In addition, the hypothesis, the tested model, and the analytic procedure are discussed. The fourth section presents the results of the study, which are then analysed in the next section in the context of the overall research. The final section summarizes the findings and provides implications for 3DMP designers and teachers in the field, while considering limitations in this paper and issues for future research.

3DMP in elementary school

3DMP provides the opportunity to visualize abstract ideas, create tangible artifacts, and thereby foster student creativity. However, most of these studies focus on secondary and higher education and only a few on the use of 3DMP in elementary instruction. A search of various academic databases (e.g., Scopus, Web of Science, ERIC,) revealed that the papers studying the contribution of 3DMP to the teaching and learning process are unevenly distributed across subjects. The number of papers is highest in mathematics, and lowest in science and technology, while research on this topic is scarce in language, arts, and humanities. In this literature review, we have tried to point out some of these works. Chen et al. (2014) found that the use of 3DMP in fifth-grade mathematics instruction contributes more to students’ spatial reasoning skills than the traditional learning approach. Stansell and Tyler-Wood (2016) conclude, based on their research, that 3DMP is beneficial for learning mathematics in elementary schools, but also for practising mathematical learning principles, skills, and knowledge when working on STEM (Science, Technology, Engineering and Mathematics) projects. The positive contribution of 3DMP to students’ mathematical learning outcomes in elementary school is the area best researched and recognized (Huleihil, 2017; Witt, 2015). In the field of science education, some studies in the area of biological education in elementary school have confirmed the positive contribution of 3DMP to student learning outcomes in topics such as “selection” (Kwon et al., 2020) and “environment and social sustainability” (Vones et al., 2018). Hansen et al. (2020) literature review on implementation of 3DMP in biology classrooms shows that this instructional technology can be successfully used in inclusive biology classrooms in elementary schools. Based on their research findings, Fidalgo et al. (2019) concluded that 3DMP can be used to improve chemistry instruction in elementary schools. A previous study by Maloy et al. (2017) showed that elementary teachers and students find the implementation of 3DMP in history/social studies classes difficult and challenging, but see the benefits for active learning, technology integration, and closer student–teacher relationships. In recent years, there has been some research looking at the usability of 3DMP in the language classroom; however, these studies are sparse. Surveys, such as Zarei et al. (2021), have shown that teachers and students find 3DMP engaging and that it meets the needs of active, innovative, and engaging language teaching and learning environments, but more research is needed in this area before a definitive recommendation for practice can be made. Menano et al. (2019) reached similar conclusions regarding the use of 3DMP in elementary school language arts classrooms. They suggest that 3DMP can promote and enhance multidisciplinarity, higher levels of creativity, and curriculum enrichment in the elementary school art classroom; however, teachers need digital and technical support to use this tool in the classroom. In addition to research examining the use of 3DMP in individual subjects in elementary school, some research suggests that this teaching tool is ideal for achieving transdisciplinarity in the classroom and implementing the STEAM approach in elementary schools (Bower et al., 2018; Stevenson et al., 2019; Togou et al., 2018). It can be concluded that 3DMP brings to education active inclusion of students in the teaching process, multidisciplinary learning and creativity, and enrichment of the curriculum. On the other hand, the use of 3DMP by teachers is influenced by the technical and technological features of 3DMP.
To date, several studies have been conducted examining elementary school teachers’ opinions and perceptions of 3DMP. Bower et al. (2020) identified the following as the main factors for the decline in continuous use of 3DMP in elementary schools: technical problems with 3D printing (accuracy in printing), connectivity of the 3D printer with other devices and networks (Internet, computers, laptops, and tablets), usability problems with the software (difficulty in modeling), and insufficient time for teachers and students to use it in the classroom. According to teachers, improving the technical features of 3D printers, adapting the software for pedagogical purposes, and lowering the price are necessary to make this technology as successful as possible in practice (Kostakis et al., 2015; Maloy et al., 2017). Although there is some research that has contributed to knowledge in the area of teacher opinions about 3DMP (e.g., Novak & Wisdom, 2018; Song, 2018; Yildirim, 2018), previous studies have not identified what factors influence teachers’ decisions to accept and continue to use 3DMP in the elementary classroom. The specific purpose of this study is to investigate elementary teachers’ behavioural intentions regarding the use of 3DMP in their classrooms. To achieve this objective, we selected the research approach described below.

Theoretical framework

Several theoretical models have been used to examine the acceptance and use of technology in education. However, Šumak and Šorgo (2016) point out that none of these models has been developed specifically for educational technologies and their application in education and that one of the most promising models is the Unified Theory of the Acceptance and Use of Technology (UTAUT) model. Venkatesh et al. (2003) developed the UTAUT model based on the major constructs of the Technology Adoption Model (TAM) (Davis, 1989), the Theory of Reasoned Action (TRA) (Sheppard et al., 1988), the Theory of Planned Behavior (TPB) (Ajzen, 1991), the Model of PC utilization (MPCU) (Thompson et al., 1991), the Innovation Diffusion Theory (IDT) (Moore & Benbasat, 1991), and the Motivational Model (MM) (Davis et al., 1992). Each of these theories contributed to the formulation of UTAUT: TRA brings variables that examine attitude toward using the technologies; TAM explains causal relationships between perceived usefulness and perceived ease of use and users' attitudes toward behavioral intentions and actual use of the technological system; TPB explains perceived usefulness; MPCU explains factors related to social factors and facilitating conditions.; and MM bring constructs related to intrinsic and extrinsic motivation.
According to the authors (Venkatesh et al., 2003), the following four constructs are direct predictors of user acceptance and use of information technology: performance expectancy (PE), effort expectancy (EE), social influence (SI), and facilitating conditions (FC). Numerous studies have extended UTAUT to include constructs rooted in other theories or developed for specific reasons. When examining individuals who have already tested a particular technology, Technology Continuance Theory (Liao et al., 2009) and the Expectation-Confirmation Model (ECM) (Bhattacherjee, 2001) are appropriate for assessing willingness to continue using a technology or process. TCT applies to users at any stage of the adoption life cycle, including initial, short-term, and long-term users, and incorporates two key constructs—attitude and satisfaction—into one continuity model. ECM imply that user inclination to continue using any technology is influenced by how satisfied they are with it and how beneficial they view it to be.
UTAUT (and extended versions) have been widely used to examine behavioural intentions, continuance intentions, and acceptance of various technologies, including the 3DMP. Based on a comprehensive systematic literature review of the acceptance of 3D printing technology in different areas of human activity, Ukobitz (2020) concluded that UTAUT is one of the most widely used and appropriate models for this type of research. UTAUT has already been used in research to investigate the acceptance of 3DMP in manufacturing (Schniederjans, 2017), potential customer attitudes toward using 3DMP to make their own clothing (Popov & Koo, 2020), occupational therapists’ acceptance of 3DMP (Slegers et al., 2020), and user acceptance of desktop 3DMP for home manufacturing (Kamel, 2021), to name a few. However, educational research on the acceptance and adoption of 3DMP in educational settings is still sparse. Benham and San, (2020) studied the acceptance of 3DMP by occupational therapy education students. They used the Technology Acceptance Model (TAM) in their study. The study concluded that perceived usefulness, perceived ease of use, attitude toward use, and intention to use were the most important factors influencing the acceptance of 3DMP by students participating in the study. Holzman et al. (2018) conducted a significant analysis and discussion of the determinants influencing high school teachers’ adoption of 3DMP. In their study, they used the UTAUT model enriched by the integration of anxiety. Their results suggest that performance expectancy, facilitating conditions, anxiety, and attitudes toward technology use significantly influence the adoption of 3DMP in the classroom. However, the results of this study suggest that expectancy, effort expectancy, and social influence do not affect behavioural intention to use 3DMP in the classroom.
To our knowledge, no study has examined the factors that influence elementary teachers’ decisions to use 3DMP in the classroom. Hence, the factors that lead elementary teachers to use or not use 3DMP in the classroom remain speculative. This study aims to address this research gap. Therefore, we ask the following question: What factors influence the adoption of 3DMP in the classroom, and to what degree?

Tested model and hypotheses

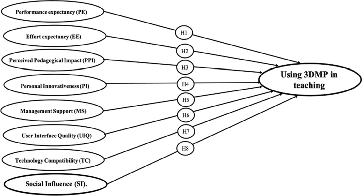
The model in this study was developed based on previous research on technology acceptance. Shin et al. (2011) and Pinpathomrat (2015) suggested that combining two or more constructs from different theoretical models could help researchers better understand what users expect from technology and whether they intend to continue using it. Consistent with this suggestion, in addition to UTAUT (Venkatesh et al., 2003), the Technology Continuance Theory (Liao et al., 2009), and the Expectation-Confirmation Model (ECM) (Bhattacherjee, 2001; Wu & Zhang, 2014) were explored. The tested model in this study is shown in Fig. 1. For each predictor in the model, we argue a separate hypothesis (H1—H8), in the sense that each factor represents a significant predictor of continuance intention (CI) to use 3DMP in the classroom. CI represents behavior that is continued over time and is distinct from the decision to begin using the technology (Yan et al., 2021). The CI (Bhattacherjee, 2001) was used instead of behavioural intentions (Venkatesh et al., 2003) because Montenegrin teachers from selected schools had been given 3DMP and many of them thus had previous first-hand experience with the printers (Table 1.
Fig. 1
Graphic presentation of research model and hypotheses in this study
Full size image
Table 1
Context of the study: Phases 1 to 3 build the context of the study(ADD Q HRE)
Name of the phase:
Time period of the phase:
Phase Description:
1. Public call for a workshop
One month
The public call for a workshop on the use of 3D printing was distributed to all elementary schools in Montenegro. It was indicated in the call that each selected school would be equipped with a 3D printer and printing materials
2. School selection
15 days
Ten schools were selected, based on the total number of students and the number of teachers interested in participating in the workshop (between 25 and 35 participants)
3. Providing schools with 3D printers and workshops
1 day (8 h)
Each school participating in the study was provided with 3D printers. Teachers from each school participated in the workshops, which covered the following areas: Presentation of examples of best practice in the use of 3DMP in the classroom, technical characteristics of 3D printers, connection of printers with other digital devices, software for 3D modelling, preparation of the model and its printing, practical work by teachers on 3D modelling and printing, questions and answers, indication of contacts for future questions and support. Workshops were held by international experts in the field of 3DMP implementation in education

The outcome construct: Continuance Intention (CI)

The Continuance Intention (CI) variable to be used in the model relates to Information Systems Continuance Intention Theory (Bhattacherjee, 2001) and follows the logic that continuity or discontinuity in the use of a particular technology is related to satisfaction with that technology and a number of personal intrinsic and extrinsic factors as listed in Expectation Confirmation Theory (Oliver, 1980) and other theories based on the extended UTAUT (Dolenc et. al., 2022). Continuance intention pertains to a user's intention to sustain or continue using the technology over time, while behavioral intention refers to a user's planned or anticipated actions related to the initial adoption of the technology. We did not find any references directly linking 3D printing to the continuance intentions of teachers, but there are a number of references to the use of other digital technologies or services (e.g., Al-Emran et al., 2020; Chow and Shi, 2014).
The construct “intention to extend 3DMP use” (CI) is composed of four progressive statements (Table 2) on the basis of several previous studies (Anđić et al., 2022c; Kim et al., 2016; Šumak & Šorgo, 2016) and is considered an outcome construct in our study. The ordinal response scale was as follows: Stop using (1), Reduce using (2), Continue using (3), and Increase using (4).
Table 2
Continuance Intention (CI): Frequencies and percentages of valid answers (N = 220)
CI
Value
Continuance intention
N
N%
CI1
3
I will definitely use the 3DMP on a regular basis (twice a month) in the next school year
162
73.6
CI3
1
My intention is to stop the use of 3DMP in teaching
25
11.4
CI4
4
My intention is to increase the use of 3DMP in teaching
23
10.5
CI2
2
My intention is to reduce the use of 3DMP in teaching
10
4.5

The constructs predicting Continuance Intention (CI)

1.
Performance expectancy (PE)
 
Performance expectancy (PE) is the extent to which an individual believes that the use of technology will improve performance (Venkatesh et al., 2003). In our study, PE is defined as teachers’ belief that the use of 3DMP will improve their teaching performance by facilitating instruction, increasing teaching productivity, and improving teaching effectiveness. According to Holzmann et al. (2020), PE is a significant predictor of teachers’ behavioural intention to use 3DMP in the classroom. Therefore, the following hypothesis is proposed:
  • H1: PE statistically significantly predicts teachers’ continuance intention (CI) to use 3DMP in the classroom.
2.
Effort expectancy (EE)
 
Effort expectancy (EE) is defined as a person’s assessment of the extent to which a technology is easy to use (Venkatesh et al., 2003). In the study by Holzmann et al. (2020), no empirical evidence was found to support the influence of EE on secondary school teachers’ willingness to use 3DMP in the classroom. However, previous research that examined the CI of Montenegrin teachers about digital learning tools (Anđić et al., 2022c), affirmed that EE statistically significantly predicts teachers’ CI. In this study, EE was considered as the teachers’ opinions about the ease of using 3DMP in the classroom, the clear and meaningful interaction with the 3D modelling software and with the 3D printers themselves, and the time needed to acquire the skills necessary to comfortably use 3DMP in the classroom. Accordingly, the following hypothesis is proposed:
  • H2: EE statistically significantly predicts teachers’ continuance intention (CI) to use 3DMP in the classroom.
3.
Perceived Pedagogical Impact (PPI)
 
Perceived pedagogical impact (PPI) is described as a teacher’s perception of how technology can support them in translating their pedagogical-didactic principles into classroom practice and contribute to students’ knowledge and skills (Chroustova et al., 2017; Ertmer, 2005). To our knowledge, no studies have been found that have examined the impact of PPI on teachers’ use of 3DMP in the classroom. However, Chroustova et al. (2017) hypothesize that PPI influences teacher decisions to use educational software. PPI is defined in this study as teachers’ beliefs about how using 3DMP in the classroom can affect students’ academic achievement, motivation to learn, active engagement in the instructional process, and the amount of time students spend using computers for instructional purposes. Based on the above, we hypothesize the following:
  • H3: PPI statistically significantly predicts teachers’ continuance intention (CI) to use 3DMP in the classroom.
4.
Personal Innovativeness (PI)
 
Venkatesh and Davis (2000) and Lu et al. (2005) defined personal innovativeness (PI) as a personality trait that represents a person’s enthusiasm for or willingness to accept and try new technologies. Research by previous scholars shows that PI influences teacher decisions to accept and continue using digital instructional technologies (Dutta et al., 2015; Farooq et al., 2017). PI is defined in this study as teachers’ beliefs about how much they enjoy experimenting with new technologies, with a focus on educational technologies.
We hypothesize the following:
  • H4: PI statistically significantly predicts teachers’ continuance intention (CI) to use 3DMP in the classroom.
5.
Management Support (MS)
 
Management support (MS) is defined by Sabherwal et al. (2006), Dwivedi et al. (2017), and Šumak et al., (2017) as the support that management provides to employees in accepting and using technology. Research by the same authors has documented the influence of MS on teacher decisions to accept new technologies. In this study, MS encompasses teachers’ perceptions of how much support they receive from school management and supervisors for implementing 3DMP in the classroom. The following hypothesis is proposed:
  • H5: MS statistically significantly predicts teachers’ continuance intention (CI) to use 3DMP in the classroom.
6.
User Interface Quality (UIQ)
 
The extent to which teachers think that the interface allows them to easily navigate and move across the interface is referred to as User Interface Quality (UIQ) (Šumak et al., 2017). In our research, UIQ considers teacher perception of the quality of the software used for 3D modeling in the classroom, the way it is organized, the type of audio-visual experience it provides to students, and how it can be used to present instructional content. The following hypothesis was formulated:
  • H6: UIQ statistically significantly predicts teachers’ continuance intention (CI) to use 3DMP in the classroom.
7.
Technology Compatibility (TC)
 
Technology Compatibility (TC) is defined as the compatibility of technology with existing software and hardware systems (Yang et al., 2016). Considering that the use of 3DMP in the classroom requires the use of computers on which 3D models are modelled, TC in this study means the compatibility of 3DMP with the computers and software that teachers already use for other purposes.
Therefore, we hypothesised the following:
  • H7: TC statistically significantly predicts teachers’ continuance intention (CI) to use 3DMP in the classroom.
8.
Social influence (SI)
 
The extent to which individuals view the beliefs and opinions of others as essential to deciding whether they should use a particular type of technology is referred to as social influence (Venkatesh et al., 2003). According to Holzmann et al. (2020), social influence has no impact on secondary school teachers’ use of 3D printing technology CI. However, previous research that explored the CI of Montenegrin teachers about digital learning tools (Anđić et al., 2022c) concluded that SI statistically significantly predicts teacher CI. In this study, social influence is considered as teachers’ beliefs about whether their colleagues, students, and students’ parents expect them to use 3DMP in the classroom. With this in mind, the following hypothesis is proposed:
  • H8: SI statistically significantly predicts teachers’ continuance intention (CI) to use 3DMP in the classroom.

Study design

Sampling and Research Sample

In this study, we conducted purposive sampling. The purposive sampling technique is the deliberate choice of a participant based on the characteristics of the participants (Cohen et al., 2002). The main criteria for the inclusion of teachers in this research were that they had received training in the use of 3D printers in teaching and that they worked in those schools equipped with a 3D printer.
Data collection lasted 20 days, in February 2020. A total of 255 teachers completed the survey. We excluded respondents from the sample on a case-by-case basis. In this way, we tried to avoid information leakage. Depending on the circumstances, we excluded data on a case-by-case or list-by-list basis, to prevent leakage of information. This reduced the number of cases in the sample to about 220 respondents. In our sample, female teachers represented 58.8% and male teachers 41.2%. The youngest teacher who participated in the study was 25 years old and the oldest 65 years old. Most participants, 25.9%, were between 36 and 40 years old; 21.8% of participants were 41 to 45 years old; 20.4% were 46 to 50 years old, while other age groups were less represented. Most study participants (32.7%) had 11–15 years of professional experience, followed by a group of teachers with 16–20 years of professional experience (31.4%), then teachers with 6–10 years of professional experience (21.7%), and teachers with less than five years of professional experience (7.5%); the remaining groups were less represented. All participants who took part in this study had attended teacher workshops on the use of 3DMP in the classroom, and all schools were equipped with 3D printers.

Variables in the models

The continuance intention is a unique dependent variable in this study. It is defined as a teacher’s desire to use 3DMP in his or her future teaching. The following variables were the independent variables in this study: performance expectancy, effort expectancy, perceived pedagogical impact, personal innovativeness, management support, user interface quality, technology compatibility, and student expectations (see Fig. 1).

Questionnaire development and validation

In designing the questionnaire, we aimed to collect qualitative and quantitative data using the convergent parallel design. This approach served to gain a comprehensive understanding of the factors influencing teacher decisions to use 3DMP in the classroom and to provide a holistic approach. The questionnaire was divided into the following sections:
1)
demographic factors (gender, age, and years of work experience);
 
2)
constructs measuring opinions about 3DMP. Four items per construct were used to measure EE, TC, PI, SI, MS, and UIQ, and five items per construct were used to measure PE and PPI. A 7-point Likert scale was used, ranging from “strongly disagree” (1) to “strongly agree” (7).
 
3)
Continuance intention (CI) to use 3DMP consists of four progressive statements (Table 2) and is considered an outcome construct in our study. The ordinal scale comprised the following values: stop use (1), reduce use (2), continue use (3), and increase use (4).
 
4)
Open-ended questions were used to collect qualitative data. These questions were designed to allow participants to express any feelings and thoughts about 3DMP that were not included in the closed-ended questions. A total of six of these questions were divided into three organizational concepts: 1) opinions about the technical features of 3D printers; 2) opinions about 3D modeling software; and 3) advantages and disadvantages of 3DMP in the classroom. The open-source application 1KA (https://www.1ka.si/) was used to create and store the questionnaire.
 
Exploratory factorial analysis was used to determine the unidimensionality of the constructs (Table 2) and potential presence of more than one latent variable. Kaiser–Meyer–Olkin tests (KMO) and Bartlett’s tests for sphericity were performed to determine if the data were suitable for factorial analysis (Table 2). A value of 0.8 was set as the threshold. Internal consistency was determined using Cronbach’s alpha. Table 2 shows that all alpha values were greater than 0.8, which is the threshold for highly reliable constructs (Cohen et al. 2007). The questionnaire was initially written in Serbian-Montenegrin before being translated into English. The items in the questionnaire were simultaneously checked by people proficient in both languages.

Data Analysis

The IBM SPSS 24 statistical package was used to analyse the data collected with the questionnaire. Nonparametric tests were used because some variables lacked a normal distribution (with a Kolmogorov-Smirnoff test result of p < 0.05). The Mann–Whitney U test was chosen to determine if there was a significant difference in the participants’ opinions. Binary logistic regression was used to determine the variables that influenced teacher decisions to continue or stop using 3DMP in the classroom. When summing responses to each construct, Spearman’s rank correlation test was used for dichotomous and ordinal data with the following ranges: 0.31—0.50–weakly correlated; 0.51—0.7–strongly correlated; 0.71—0.90– highly correlated. Assumptions of multicollinearity, which can impact the interpretation of results of regression analysis, were checked by inspection of correlation coefficients between predictor variables and VIF (Variable Inflation Factors). It was established that the values of VIF did not exceed the value of 5, which is used as a rule of thumb to proceed with the analysis. Correlations between the variables calculated as Spearman’s rho did not exceed the value of 0.8 assuming high multicollinearity; therefore, no measures were taken (e.g., exclusion of variables) to correct it.
To measure the reliability of the constructs, the Cronbach’s alpha test was chosen with the following ranges: > 0.90–very reliable; 0.80—0.90–reliable; 0.70—0.79– somewhat reliable; and 0.60—0.69– moderately reliable (Cohen et al. 2007). The unidimensionality of the constructs was checked using principal axis factor analysis, and a prior assessment of the data matrix was checked using the KMO and Bartlett’s test. Because all constructs were unidimensional, item sums (referred to as sum [abbreviation of construct]) were used in the correlation analyses.
A thematic analysis approach was used to process the qualitative data. This followed the suggestions of researchers Braun and Clarken, (2006; 2012) and included the following steps: transcribing the data, familiarization with the data, generation of initial codes, searching for themes, reviewing potential themes, defining and naming themes, and writing the report. An inductive coding approach was used in the study. This means that the codes and themes are generated directly from the data itself during the coding process. Inductive thematic analysis is recommended for data processing when data are lacking in a research area and new essential knowledge could be gained by “giving voice to the experiences and meanings of this world as reported in the data” (Fereday & Muir-Cochrane, 2006; Terry et al., 2017).

Results

Part 1: Descriptive statistics -measures of central tendencies and factor loadings

In the first part, measures of central tendencies are given for all constructs considered (except Continuance Intention). All constructs are one-dimensional, so the factor loadings from the Principal Axis Factor Analysis (PAF) are given, as well as the percentage of variance explained, the eigenvalue, and Cronbach’s alpha.

Continuance Intention (CI)

Continuance Intention (CI) is composed of four statements and is considered an outcome construct in our study.
Two hundred and twenty teachers provided answers. Table 2 shows that most teachers will definitely use the 3DMP regularly or are even planning to increase use in the next school year (N = 185; 84.1%). The less optimal news is that ten teachers are planning to reduce the use and 25 (N = 35; 15.9%) even to stop using this technology.

Performance expectancy (PE)

Table 3 shows (factor loadings > 0.9; mode = 7) that teachers view 3DMP as useful and as something that can increase teaching productivity and effectiveness but that does not make this process easier (mode = 5).
Table 3
Performance expectancy: measures of central tendencies and factor loadings
Item
Performance expectancy (PE)
N
Mean
Med
Mode
SD
F1
PE1
I find the 3DMP useful in teaching
229
6.14
7
7
1.25
0.92
PE2
Using the 3DMP increases my productivity while teaching
228
5.81
6
7
1.34
0.94
PE3
Using the 3DMP increases the effectiveness of my teaching
229
5.83
6
7
1.35
0.95
PE4
Using the 3DMP makes it easier to teach
228
4.39
5
5
1.82
0.77
sumPE
  
22.19
23
26
5.01
 
F1 explains 80.5% of the variance (Cronbach’s alpha = 0.90 and eigenvalue 3.22)

Effort Expectancy (EE)

Measures of central tendencies in all three items listed in Table 4 are around the middle of the scale, indicating that acquisition of the skills needed for classroom use may not be smooth for all teachers, although they do not find it very easy to use (Tables 5, 6, 7, 8, 9 and 10).
Table 4
Effort expectancy: measures of central tendencies and factor loadings
EE
Effort Expectancy
N
Mean
Med
Mode
SD
F1
EE1
The 3D printer is easy to use
229
4.73
5
5
1.81
0.91
EE3
My interaction with the 3D printer is clear and understandable
229
3.93
4
5
1.83
0.80
EE2
Acquiring the skills to implement the 3D printer in teaching is simple
229
3.80
4
5
1.48
0.98
SumEE
  
12.46
13
15
4.76
 
F1 explains 80.7% of the variance (Cronbach’s alpha = 0.92 and eigenvalue 3.6)
Table 5
Perceived Pedagogical Impact (PPI) measures of central tendencies and factor loadings
PPI
Perceived Pedagogical Impact
N
Mean
Med
Mode
SD
F1
PPI4
Using the 3DMP in teaching has an impact on students’ active engagement in the teaching process
229
6.28
7
7
1.07
0.66
PPI5
Using the 3DMP in teaching has an impact on the time students spend using the computer for educational purposes
228
5.63
6
7
1.32
0.52
PPI2
The 3DMP has an impact on student motivation
229
5.88
6
7
1.09
0.77
PPI1
Using the 3DMP in teaching has an impact on academic achievement
229
5.62
6
7
1.36
0.85
PPI3
Using the 3DMP in teaching has an impact on student attitudes toward educational technologies
229
4.90
5
5
1.34
0.67
sumPPI
  
28.37
29
31
4.6
 
F1 explains 49.2% of the variance (Cronbach’s alpha = 0.84 and eigenvalue 2.9)
Table 6
Personal Innovativeness: measures of central tendencies and factor loadings
PI
Personal Innovativeness
N
Mean
Med
Mode
SD
F1
PI2
I like to experiment with new teaching materials
229
6.01
6
7
1.13
0.76
PI3
In general, I don’t hesitate to try out new information technologies in teaching
227
5.70
6
7
1.30
0.93
PI4
If I heard about a new form of information technology, I would look for ways to experiment with it
229
5.65
6
7
1.35
0.86
PI1
I like to experiment with new technology
229
5.54
6
5
1.39
0.88
sumPI
  
22.95
24.0
28
4.6
 
F1 explains 74.0% of the variance (Cronbach’s alpha = 0.92 and eigenvalue 3.2)
Table 7
Management support: measures of central tendencies and factor loading
MS
Management Support
N
Mean
Med
Mode
SD
F1
MS1
The head of the school encourages me to use the 3DMP for instruction
30
4.89
5
5
1.35
0.86
MS2
The educational inspector recognizes my efforts in using the 3DMP for instruction
27
4.97
5
5
1.39
0.87
MS3
School management provides most of the necessary help and resources to enable people to use the 3DMP
28
5.01
5
5
1.36
0.92
MS4
School management is aware of the benefits that can be achieved by the use of the 3DMP in teaching
32
5.18
5
5
1.37
0.84
sumMS
  
20
20
20
5.00
 
F1 explains 76.6% of the variance (Cronbach’s alpha = 0.93 and eigenvalue 3.3)
Table 8
User interface quality measures of central tendencies and factor loadings
UIQ
User Interface Quality
N
Mean
Med
Mode
SD
F1
UIQ1
It is easy to navigate through the 3DMP
227
4.66
5
5
1.44
0.90
UIQ2
The user interface of the 3DMP is interactive and well organized
229
4.63
5
5
1.52
0.91
UIQ3
The implementation of the 3DMP in teaching creates an audio-visual experience
228
4.74
5
5
1.44
0.82
UIQ4
The teaching content in the 3DMP is presented in an attractive way
229
5.92
6
7
1.20
0.57
sumUIQ
  
19.93
21
20
4.8
 
F1 explains 65.3% of the variance (Cronbach’s alpha = 0.88 and eigenvalue 2.9)
Table 9
Technology compatibility: measures of central tendencies and factor loadings
TC
Technology Compatibility
N
Mean
Med
Mode
SD
F1
TC4
Using the 3DMP is compatible with the instructions that I usually use in teaching
228
5.70
6
7
1.34
0.85
TC3
Using the 3DMP is compatible with all aspects of my teaching
229
5.45
6
5
1.35
0.92
TC1
The software for the 3DMP is compatible with other devices I use (laptops, tablets, PCs, smart phones and so on)
229
5.36
5
5
1.1
0.81
TC2
Using the 3DMP fits into my lifestyle
229
5.03
5
5
1.45
0.86
sumTC
 
-
21.56
22
20
4.73
-
F1 explains 74.1% of the variance (Cronbach’s alpha = 0.92 and eigenvalue 3.2)
Table 10
Social influence (SI) measures of central tendencies and factor loadings
SI
Social influence and Student Expectations
N
Mean
Med
Mode
SD
F1
SI3
Students expect me to use the 3DMP
228
4.27
4
4
1.82
0.89
SI1
Students’ parents expect me to use the 3DMP
228
3.22
3
1
1.92
0.80
SI4
People who influence my behaviour think that I should use the 3DMP
227
4.78
5
5
1.67
0.90
SI2
Colleagues in my organization who use the 3DMP have more prestige than those who do not
226
4.89
5
5
1.72
0.80
sumSI
 
-
16.69
17
18
6.33
-
F1 explains 72% of the variance (Cronbach’s alpha = 0.91 and eigenvalue 3.2)

Perceived Pedagogical Impact (PPI)

Teachers rate the positive influence of the 3DMP rather high, with the lowest scores given to the impact on motivation to use educational technologies. An encouraging finding is that 3DMP engages students in the learning process.

Personal Innovativeness (PI)

Teachers self-evaluate their innovativeness as rather high. It is interesting to note the difference between teachers’ perceived willingness to try new teaching materials, which scores high, and their perceived willingness to try new technology, which is lower.

Management Support (MS)

Support from management is above the median value of the scale, but not very enthusiastic in the opinions of the teachers.

User Interface Quality (UIQ)

There is a large discrepancy between the opinion that the teaching content is well organized (UIQ4) and other items that are more related to the interface, which may be an incentive to exclude this item from further research using this construct. With the exclusion of item UIQ4, the explained variance increased to 77.1% (eigenvalue = 2.5; Cronbach’s alpha = 0.91). Nonetheless, there is much room for improvement in the interface, which is beyond the teachers’ control.

Technology Compatibility (TC)

All items show measures of central tendencies above the median of the scale, showing that new technology can align with existing teaching habits.

Social influence (Si)

The level of social influence is above the median value of the scale; however, opinions about Student Expectations are lower than the perceived expectations of colleagues and people who influence teacher behaviour.

Part 2: Hypotheses testing -Correlations and regression coefficients between predicting constructs and CIs

The correlations of CI with other constructs are presented in Table 11.
Table 11
Correlations of CI with other constructs
Construct
Stop
Reduce
Same
Increase
Sum
SUMTC (N = 217)
-0.515**
-0.117 (0.87)
0.421**
0.012 (0.859)
0.398**
SUMUIQ (N = 219)
-0.493**
-0.155*
0.394**
0.050 (0.462)
0.415**
SUMPI (N = 216)
-0.474**
-0.117 (0.85)
0.410**
-0.023 (0.741)
0.344**
SUMMS (N = 213)
-0.472**
-0.141*
0.430**
-0.028 (0.681)
0.355**
SUMPE (N = 218)
-0.462**
-0.212**
0.436**
-0.009 (0.898
0.379**
SUMSI (N = 217)
-0.454**
-0.208**
0.439**
-0.015 (0.825)
0.375**
SUMEE (N = 220)
-0.453**
-0.238**
0.411**
0.040 (0.557)
0.413**
SUMPPI (N = 218)
-0.326**
-0.227**
0.315**
0.036 (0.593)
0.321**
** p < 0.001; * p < 0.05; nonsignificant p is provided in parentheses). Spearman’s correlation ranges: s: 0.20—0.30–slightly correlated variables; l: 0.31- 0.50–low correlated; m: 0.51—0.70–moderately correlated; h: 0.71—0.90– highly correlated
It was easy to recognize two patterns. First, correlations between all constructs and CI to stop using 3DMP are slightly stronger than between them and CI to continue use at the same level. All correlations with constructs and CI to increase use are statistically non-significant. The correlations between the constructs and CI to reduce use are significantly negative but of moderate magnitudes. The second pattern is that all correlations from the first case are negative and from the second case positive. The most negative correlation is between TC and CI, and the highest positive correlation is between EE and CI.
The binary logistic regression analysis results revealed that, except for the sumPE construct, the remaining seven factors (constructs) were found to be unimportant determinants for teachers to continue the use of 3DMP, Table 12.
Table 12
Binary logistic regression for those who plan to continue the use of 3DMP (I will definitely use the 3DMP on a regular basis (twice a month) in the next school year.)
 
B
S.E
Wald
df
Sig
Exp(B)
95CIL
95CIU
SUMPE
0.227
0.087
6.744
1
0.009
1.255
1.057
1.490
SUMPPI
-0.154
0.085
3.298
1
0.069
0.857
0.726
1.012
SUMUIQ
0.079
0.073
1.148
1
0.284
1.082
0.937
1.249
SUMSI
0.059
0.056
1.138
1
0.286
1.061
0.952
1.183
SUMMS
0.064
0.064
0.993
1
0.319
1.066
0.940
1.210
SUMTC
0.046
0.097
0.228
1
0.633
1.048
0.866
1.267
SUMEE
0.012
0.071
0.030
1
0.861
1.012
0.881
1.163
SUMPI
0.017
0.098
0.030
1
0.863
1.017
0.840
1.231
Constant
-4.717
1.765
7.141
1
0.008
0.009
  
Except for the sumPPI and sumTC construct, the remaining six constructs were determined to be insignificant predictors of teacher decisions to stop using the 3DMP, according to the results of the binary logistic regression analysis (Table 13).
Table 13
Binary logistic regression for those who plan to abandon use of 3DMP
 
B
S.E
Wald
df
Sig
Exp(B)
95CIL
95CIU
SUMPPI
0.515
0.227
5.173
1
0.023
1.674
1.074
2.611
SUMTC
-0.957
0.478
4.007
1
0.045
0.384
0.150
0.980
SUMPE
-0.363
0.204
3.182
1
0.074
0.696
0.467
1.037
SUMSI
-0.289
0.173
2.789
1
0.095
0.749
0.533
1.051
SUMEE
-0.626
0.444
1.983
1
0.159
0.535
0.224
1.278
SUMPI
0.411
0.325
1.603
1
0.205
1.508
0.798
2.850
SUMMS
-0.071
0.122
0.337
1
0.562
0.932
0.733
1.184
SUMUIQ
-0.046
0.171
0.073
1
0.786
0.955
0.684
1.334
Constant
10.682
4.956
4.647
1
0.031
43579.492
  

Part 3: Qualitative analysis

Qualitative data combined with quantitative give a more complete picture of the factors influencing teacher decisions to use 3DMP in teaching. This also gave the researchers much more information and complete insight into teachers’ perception of 3DMP as a teaching tool. In this study, thematic analysis (Kuckartz, 2014) of teachers’ answers results in the identification of 216 codes, which are classified into three themes: Time, Curriculum and Limited access to 3D printers. These themes and teacher illustrative quotes are presented below.

Theme 1: Time

The theme “Time” contains the greatest number of codes derived from the answers of teachers (89), which are classified into three sub-themes: a) limited time in class; b) long modeling time; and c) long printing time. Under the sub-theme ‘limited time in class’, almost 50% of responses concerned 45 min (regular school class time), insufficient for effective using 3DMP. For example, a teacher (male, 38 years) says: In one school class, students can hardly 3D model a small part of the model, let alone the whole model. If students need to 3D model something simple from scratch, they need at least three school classes; We can print 1 or 2 models during one school lesson. This brings us to the problem of printing other student models. The sub-theme ‘long modeling time’ contains codes related to the long time required for 3D modelling, so the teachers expressed the opinion: Creating a 3D Model in the software that is now available is time-consuming, time that can only be obtained at the expense of extracurricular activities or homework. As can be seen in the narrative, teachers had an idea of how to catch up with the time needed for 3D modeling in class, but when it comes to the time requirements of 3D printing, they again face a time crunch (female, 47 years): If students work in groups, the class usually has 5 groups; each group needs 30 min for printing the small 3D model. So, it takes about 2.5 h to print only the models of students from one class. If a teacher has three or more press departments, he needs about 7 h a day, which is difficult to do. As can be seen from these quotations, teachers believe that the application of 3DMP in teaching is very time-dependent, which complicates the application of this technology in school lessons.

Theme 2: Curriculum

This theme is represented in the teacher’s narrative with seventy-four codes, which are classified into two sub-themes: a) 3DMP as a tool for curriculum enrichment, and b) 3DMP and curriculum limitation. About 25% of teachers believe that the application of 3DMP contributes to the enrichment of the curriculum of subjects, and the usability of knowledge from one school subject to another and leads to interdisciplinarity in the teaching process. One of the teacher statements (female, 55 years) says: If I use 3DMP in chemistry classes, students then apply knowledge from informatics, technology, and mathematics in those classes along with 3DMP, which makes the teaching process transdisciplinary, and in fact, leads to STEM teaching. However, around 30% of teachers consider that the application of 3DMP may jeopardise the implementation of the curriculum prescribed by the competent authorities, an outcome which could be considered bad by the competent authorities. This is another statement from a teacher (male, 29 years): If I decide to use 3DMP in a teaching area, it means that I set aside more hours than prescribed by the curriculum. I can only get these classes if I take them from other teaching areas. I think the education inspectorate would rate this as a bad approach, since curriculum monitoring is a priority. I think that 3DMP will be used most effectively in after-school programs.

Theme 3: Limited access to 3D printers

The topic "Limited access to 3D printers" includes fifty-three codes that teachers mentioned in their answers. Within this topic, the teachers expressed the opinion that each school was equipped with one 3D printer, which is not enough for efficient use. About 25% of teachers expressed the opinion that one 3D printer is not enough in one classroom, and that the optimal number for effective application would be 3 to 5 printers. For example, one of the teachers (female, 46 years) wrote that the following suggestion is to improve the use of 3DMP in teaching: In order to make the best use of the capacity of 3D printers in teaching, it is necessary that each group of students during the class has the opportunity to interact with a 3D printer and print models. So, in ideal conditions, the classroom should have about 4–5 3D printers. As can be seen from the teacher's point of view, for the successful application of 3DMP in teaching, an appropriate number of 3D printers is needed in the school.

Discussion and Implications

This study focused on identifying factors that influence elementary teachers’ intentions to continue using 3DMP in the classroom after testing it in real-world settings. The results of our study suggest that EE has a minor influence on teachers’ CI to use 3DMP. Our results differ from the findings of Holzmann et al. (2020), in which no empirical evidence was found for the influence of EE on secondary school teachers’ use of 3DMP in the classroom. EE is significantly associated with teachers’ CI to reduce regular use of 3DMP, according to binary logistic regression (BLR) results. This result is consistent with the findings of previous studies indicating that teacher CI for the technology used by EE (Venkatesh & Davis, 2000; Wang & Wang, 2009). Our results also show that PPI is statistically significantly related to teacher decisions to use 3DMP regularly in the classroom, but also to the decision by another group of teachers who intend to stop using 3DMP in the classroom. The construct PPI, which considers the influence of 3DMP on students’ active engagement in the teaching process, received the highest response rate. On the other hand, the influence of 3DMP on student attitudes toward educational technologies received the lowest response rate. This result is consistent with previous findings (Chroustova et al., 2017), which found that PPI influences teachers’ intention to use educational technologies and software. Our results suggest that PI is correlated at a low level with teachers’ CI to use 3DMP. According to BLR results, PI was not associated with teacher decisions to use 3DMP regularly (twice per month). Our results differ from the findings of other studies by Šorgo et al. (2021) and Mazman Akar (2019), in which PI did have an impact on teachers’ technology adoption and CI. However, our results align well with those of Cali & Cali (2020). They concluded that PI alone did not show a significant influence on the intention to use 3DMP by owners and individuals in the interest of 3DMP. In our study, MS also correlated to a small extent with teacher CI. These results differ slightly from other studies which concluded that management support had considerable impact on technology adoption and use (Gagne, Koestner, and Zuckerman 2000). These results differ from those of Šumak et al. (2017), who concluded that there was no difference in MS-related responses between teachers who intend to use whiteboards in the classroom and those who do not. TC also correlated to a small degree with teacher CI of 3DMP in the classroom. These results are consistent with previous studies (e.g., Šumak et al., 2016, 2017) that examined teacher decisions to use interactive whiteboards. Compatibility of the 3DMP with the instruction teachers give in their classrooms had the highest response rate in the construct of technology compatibility (TC). This is in line with findings by Holzmann et al. (2020), who concluded that facilitating conditions and technology compatibility are important factors influencing teacher decisions to use 3DMP. Our result shows a low correlation between SSE and teachers’ CI for 3DMP, but this correlation is at the threshold (at the low level). Our results differ slightly from the results of the study by Holzmann et al. (2020), which indicate that SSE does not influence high school teachers’ intention to use 3DMP.
The most striking result of our study was obtained by BLR and shows that only one factor (PE) out of eight has a statistically significant effect on teacher decisions to continue using 3DMP in the classroom. These results contradict the findings of other studies showing the influence of PE on the adoption of digital educational technologies as well as 3DMP among secondary school teachers (Adov et al., 2020; Holzmann et al., 2020; Jevsikova et al., 2021). One possible reason for this opinion among teachers who participated in this study could be the attitude expressed by teachers in the answers to the open-ended questions in this research. They believed that the application of 3DMP in the classroom takes a lot of time and that its application could jeopardise the activities mandated in the curriculum. Future research should resolve these doubts.
Another important finding was obtained through BLR, which showed that PPI and TC had no influence on teacher decisions to stop using 3DMP in the classroom. This contrasts with findings by Chroustova et al. (2017), and Šumak and Šorgo (2016), which confirmed the influence of PPI on teacher decisions to continue using educational technology. This also contrasts with previous observations by Šumak et al. (2017) who showed that TC could influence teacher decisions to adopt technology and use it continuously. Holzmann et al. (2020) examined the factors influencing secondary school teachers’ acceptance of 3DMP and concluded that teachers were more inclined to accept this technology in their classrooms if it were compatible with existing infrastructure. These findings from our study may be of particular importance to policymakers as they plan to implement 3DMP at the elementary level. It is possible that teacher training on the use of 3DMP in specific subjects taught by teachers, with particular attention to how 3DMP can be used in combination with instruction and teaching approaches, would help teachers better appreciate the pedagogical potential of this teaching tool. However, this assumption should be explored in future research.
According to teachers’ opinions expressed in the open-ended question, time constraints were among the main barriers to using 3DMP in the classroom. Our findings are consistent with the results of recent studies by Arslan and Erdogan (2021). They indicate that the use of 3DMP in the classroom can be time-consuming, which affects its use in the classroom. These results suggest that improving 3D modelling software and 3D printers themselves in terms of speed and accuracy could increase their applicability in the elementary classroom. The teachers who participated in this study for the purpose of 3D modeling used Tinkercad software. Future software for educational purposes should therefore be improved and increase efficiency by increasing the ease and speed of its use, especially by elementary school students. These results could help 3DMP developers in the future improvement of this technology for educational purposes. An unexpected finding was that teachers had two opinions about the connection between 3DMP and the curriculum. On the one hand, teachers viewed 3DMP as a learning tool to enrich the curriculum. This is in line with findings from previous research (Chien & Chu, 2018; Holzmann et al., 2020; Pearson, & Dubé, 2021; Weller et al., 2015), who argue that 3DMP requires a fundamentally different logic of thinking and incentives to develop new knowledge and skills, combining knowledge from different subjects, which can lead to enrichment of subject curricula and better implementation of acquired knowledge in everyday life. The results of our research and of the studies mentioned above suggest that 3DMP can contribute to the development of interdisciplinary and vocational skills in students, which, as mentioned in the literature review, is one of the main requirements for modern educational strategies.
From a different perspective, the teachers who participated in our research viewed 3DMP as a barrier to achieving the learning outcomes recommended in the curriculum. The importance of linking curriculum to recommendations for successful use of 3DMP in the classroom has also been highlighted in previous research (Leinonen et al., 2020; Nemorin & Selwyn, 2017). These findings may be of particular importance to policy makers when developing elementary school curricula, as they should keep in mind that 3DMP can be used as a curriculum enrichment tool, but its utility in the classroom is highly dependent on curriculum recommendations. The results of our study show that the limited number of 3D printers in schools and the limited access of teachers and students to this teaching tool also significantly affect its applicability in the classroom. The lack of 3D printers in schools as a limiting factor for the application of this technology in the classroom has been cited in previous research as a major limiting factor for the use of this educational technology in developed countries such as the United States (Brulé & Bailly, 2021). Considering that the availability of technology is one of the basic requirements for its use in education, the data obtained in our research that teachers believe four to five 3D printers to be a desirable number for successful implementation is very important for future schools equipped with this educational technology.

Conclusions

Numerous studies show that 3D modelling and 3D printing are among the emerging educational technologies that could offer educational benefits from elementary school to college. However, the adoption rate of this technology among elementary school teachers is still low, and the factors that influence this decision by teachers have not yet been investigated. This study makes a first attempt to examine the factors that influence elementary teachers’ decision to continue using 3DMP in the classroom after the printers have been donated to the schools and they have been able to test them in their classes. We tested the regression model based on constructs extracted from a range of theories and applied as predictors of adoption and use of a range of digital technologies in education. The results of this study suggest that all eight selected constructs (performance expectancy, effort expectancy, perceived pedagogical impact, personal innovativeness, management support, user interface quality, technology compatibility, social influence, and student expectations) correlate poorly with teacher decisions to continue using 3DMP in the classroom. Our study found that all eight constructs correlated more strongly with teacher decisions to stop using 3DMP in the classroom than with their decisions to use it regularly in the classroom. One of the most interesting findings of this study is that performance expectations were found to be a statistically significant factor in teacher decisions to continue using 3DMP. Perceived pedagogical impact and technology compatibility showed a significant correlation with teacher decisions to stop using 3DMP. The results of the thematic analysis suggest that teachers believe that the time required to integrate 3DMP into the classroom, and the potential risk that implementing 3DMP could lead to a misalignment in the implementation of curriculum activities, together with the accessibility of 3D printers, are among the factors that influence the decision to use this technology in the classroom. Our study raised a number of questions that need further research in the future.
We are aware of the potential limitations of our research. The main limitation lies in the fact that all participants in our study have only recently begun using 3DMP (after having received training) in the elementary classroom. In addition, there are no previous studies that have examined the factors influencing elementary teachers’ decision to use 3DMP in the classroom, making it difficult to discuss and compare results; therefore, other technologies were used as proxies for comparison.

Acknowledgements

This work was supported by the Slovenian Research Agency under the core projects: “Information Systems”, grant no. P2-0057 (Šorgo, Andrej) and Project: Research on the added value of the implementation of new information and communication technologies in Montenegrin and Slovenian education- founded by action Bilateral scientific research cooperation between the Republic of Slovenia and Montenegro.

Declarations

Competing interests

The authors declare that they have no conflict of interest.
Open Access This article is licensed under a Creative Commons Attribution 4.0 International License, which permits use, sharing, adaptation, distribution and reproduction in any medium or format, as long as you give appropriate credit to the original author(s) and the source, provide a link to the Creative Commons licence, and indicate if changes were made. The images or other third party material in this article are included in the article's Creative Commons licence, unless indicated otherwise in a credit line to the material. If material is not included in the article's Creative Commons licence and your intended use is not permitted by statutory regulation or exceeds the permitted use, you will need to obtain permission directly from the copyright holder. To view a copy of this licence, visit http://creativecommons.org/licenses/by/4.0/.

Publisher's Note

Springer Nature remains neutral with regard to jurisdictional claims in published maps and institutional affiliations.
Title
Exploring Factors Affecting Elementary School Teachers’ Adoption of 3D Printers In Teaching
Authors
Anđić Branko
Andrej Šorgo
Christoph Helm
Robert Weinhandl
Vida Lang
Publication date
03-11-2023
Publisher
Springer US
Published in
TechTrends / Issue 6/2023
Print ISSN: 8756-3894
Electronic ISSN: 1559-7075
DOI
https://doi.org/10.1007/s11528-023-00909-y
go back to reference Adov, L., Pedaste, M., Leijen, Ä., & Rannikmäe, M. (2020). Does it have to be easy, useful, or do we need something else? STEM teachers’ attitudes towards mobile device use in teaching. Technology, Pedagogy and Education, 29(4), 511–526.
go back to reference Ajzen, I. (1991). The theory of planned behavior. Organizational Behavior and Human Decision Processes, 50(2), 179–211.
go back to reference Al-Emran, M., Al-Maroof, R., Al-Sharafi, M. A., & Arpaci, I. (2020). What impacts learning with wearables? An integrated theoretical model. Interactive Learning Environments, 1–2. https://doi.org/10.1080/10494820.2020.1753216
go back to reference Anđić, B., Šorgo, A., Stešević, D., & Lavicza, Z. (2022). The factors which influence the continuance intention of teachers in using the interactive digital identification key for trees in elementary school science education. EURASIA Journal of Mathematics, Science and Technology Education, 18(8), em2140.
go back to reference Anđić, B., Lavicza, Z., Ulbrich, E., Cvjetićanin, S., Petrović, F., & Maričić, M. (2022a). Contribution of 3D modelling and printing to learning in primary schools: a case study with visually impaired students from an inclusive Biology classroom. Journal of Biological Education, 1–17. https://doi.org/10.1080/00219266.2022.2118352
go back to reference Anđić, B., Ulbrich, E., Dana-Picard, T. N., Cvjetićanin, S., Petrović, F., Lavicza, Z., & Maričić, M. (2022b). A Phenomenography Study of STEM Teachers’ Conceptions of Using Three-Dimensional Modeling and Printing (3DMP) in Teaching. Journal of Science Education and Technology, 1–16. https://doi.org/10.1007/s10956-022-10005-0
go back to reference Arslan, A., & Erdogan, I. (2021). Use of 3D Printers for Teacher Training and Sample Activities. International Journal of Progressive Education, 17(3), 343–360.
go back to reference Benham, S., & San, S. (2020). Student Technology Acceptance of 3D Printing in Occupational Therapy Education. American Journal of Occupational Therapy, 74(3), 7403205060p1-7403205060p7.
go back to reference Bhattacherjee, A. (2001). Understanding information systems continuance: An expectation-confirmation model. MIS Quarterly, 25(3), 351–370.
go back to reference Bower, M., Stevenson, M., Forbes, A., Falloon, G., & Hatzigianni, M. (2020). Makerspaces pedagogy–supports and constraints during 3D design and 3D printing activities in primary schools. Educational Media International, 57(1), 1–28.
go back to reference Bower, M., Stevenson, M., Falloon, G., Forbes, A., & Hatzigianni, M. (2018). Makerspaces in primary school settings: Advancing 21st century and STEM capabilities using 3D design and printing, Macquarie University. https://primarymakers.com/. Accessed Feb 2023
go back to reference Braun, V., & Clarke, V. (2012). Thematic analysis. In: APA Handbook of research methods in psychology, vol. 2: Research designs: Quantitative, qualitative, neuropsychological, and biological. American Psychological Association (pp. 57–71).
go back to reference Braun, V., & Clarke, V. (2006). Using thematic analysis in psychology. Qualitative Research in Psychology, 3, 77–101. https://doi.org/10.1191/1478088706qp063oaCrossRef
go back to reference Brulé, E., & Bailly, G. (2021, May).” Beyond 3D printers”: Understanding long-term digital fabrication practices for the education of visually impaired or blind youth. In Proceedings of the 2021 CHI Conference on Human Factors in Computing Systems (pp. 1–15). https://doi.org/10.1145/3411764.3445403
go back to reference Chen, M., Zhang, Y., & Zhang, Y. (2014). Effects of a 3D printing course on mental rotation ability among 10-year-old primary students. International Journal of Psychophysiology, 2(94), 240.
go back to reference Chien, Y. H., & Chu, P. Y. (2018). The different learning outcomes of high school and college students on a 3D-printing STEAM engineering design curriculum. International Journal of Science and Mathematics Education, 16(6), 1047–1064.
go back to reference Chow, W. S., & Shi, S. (2014). Investigating students’ satisfaction and continuance intention toward e-learning: An Extension of the expectation–confirmation model. Procedia-Social and Behavioral Sciences, 141, 1145–1149.
go back to reference Chroustova, K., Bilek, M., & Šorgo, A. (2017). Validation of theoretical constructs toward suitability of educational software for Chemistry education: Differences between users and nonusers. Journal of Baltic Science Education, 16(6), 873. https://​doi.​org/​10.​33225/​jbse/​17.​16.​873
go back to reference Cohen, L., Manion, L., & Morrison, K. (2002). Research Methods in Education. Routledge.
go back to reference Davis, F. D. (1989). Perceived usefulness, perceived ease of use, and user acceptance of information technology. MIS Quarterly, 13(3), 319–339.
go back to reference Davis, F. D., Bagozzi, R. P., & Warshaw, P. R. (1992). Extrinsic and intrinsic motivation to use computers in the workplace 1. Journal of Applied Social Psychology, 22(14), 1111–1132.
go back to reference Dolenc, Kosta, Šorgo, Andrej, Ploj Virtič, Mateja. (2022). Perspectives on lessons from the COVID-19 outbreak for post-pandemic higher education: continuance intention model of forced online distance teaching. European Journal of Educational Research,11 (1), 163–177. https://pdf.eu-jer.com/EU-JER_11_1_163.pdf, https://doi.org/10.12973/eu-jer.11.1.163. Accessed Jan 2023
go back to reference Dutta, D. K., Gwebu, K. L., & Wang, J. (2015). Personal innovativeness in technology, related knowledge and experience, and entrepreneurial intentions in emerging technology industries: A process of causation or effectuation? International Entrepreneurship and Management Journal, 11(3), 529–555.
go back to reference Dwivedi, Y. K., Rana, N. P., Jeyaraj, A., Clement, M., & Williams, M. D. (2017). Re-examining the Unified Theory of Acceptance and Use of Technology (UTAUT): Towards a Revised Theoretical Model. Information Systems Frontiers, 21(3), 719–734. https://doi.org/10.1007/s10796-017-9774-yCrossRef
go back to reference Ertmer, P. A. (2005). Teacher pedagogical beliefs: The final frontier in our quest for technology integration? Educational Technology Research and Development, 53(4), 25–39. https://doi.org/10.1007/bf02504683CrossRef
go back to reference European Commission. (2018). Proposal for a COUNCIL RECOMMENDATION on Key Competences for Lifelong Learning. Brussels. [Online]. Available: https://ec.europa.eu/education/sites/education/files/recommendation-key-competences-lifelong.learning.pdf [Accessed on 11th November 2021]
go back to reference Farooq, M. S., Salam, M., Jaafar, N., Fayolle, A., Ayupp, K., Radovic-Markovic, M., & Sajid, A. (2017). Acceptance and use of lecture capture system (LCS) in executive business studies: Extending UTAUT2. Interactive Technology and Smart Education, 14(4), 329–348. https://doi.org/10.1108/ITSE-06-2016-0015
go back to reference Fereday, J., & Muir-Cochrane, E. (2006). Demonstrating rigor using thematic analysis: A hybrid approach of inductive and deductive coding and theme development. International Journal of Qualitative Methods, 5(1), 80–92.
go back to reference Fidalgo, P., Santos, I. M., Menano, L., & Thormann, J. (2019). Using 3D printing for curriculum enhancement. In EdMedia+ Innovate Learning (pp. 32-35). Association for the Advancement of Computing in Education.
go back to reference Ford, S., & Minshall, T. (2019). Invited review article: Where and how 3D printing is used in teaching and education. Additive Manufacturing, 25, 131–150.
go back to reference Gallardo-Echenique, E. E., de Oliveira, J. M., Marqués-Molias, L., Esteve-Mon, F., Wang, Y., & Baker, R. (2015). Digital competence in the knowledge society. MERLOT Journal of Online Learning and Teaching11(1). https://jolt.merlot.org/vol11no1/abstracts.htm
go back to reference Hansen, A. K., Langdon, T. R., Mendrin, L. W., Peters, K., Ramos, J., & Lent, D. D. (2020). Exploring the Potential of 3D-printing in Biological Education: A Review of the Literature. Integrative and Comparative Biology, 60(4), 896–905. https://doi.org/10.1093/icb/icaa100CrossRef
go back to reference Holzmann, P., Schwarz, E. J., & Audretsch, D. B. (2020). Understanding the determinants of novel technology adoption among teachers: The case of 3D printing. The Journal of Technology Transfer, 45(1), 259–275.
go back to reference Huleihil, M. (2017). 3D printing technology as innovative tool for math and geometry teaching applications. In IOP Conference Series: Materials Science and Engineering. IOP Publishing.
go back to reference Ilomäki, L., Paavola, S., Lakkala, M., & Kantosalo, A. (2016). Digital competence–an emergent boundary concept for policy and educational research. Education and Information Technologies, 21(3), 655–679.
go back to reference Jevsikova, T., Stupurienė, G., Stumbrienė, D., Juškevičienė, A., & Dagienė, V. (2021). Acceptance of distance learning technologies by teachers: Determining factors and emergency state influence. Informatica, 32(3), 517–542.
go back to reference Kafyulilo, A., Fisser, P., & Voogt, J. (2015). Factors affecting teachers’ continuation of technology use in teaching. Education and Information Technologies, 21(6), 1535–1554. https://doi.org/10.1007/s10639-015-9398-0CrossRef
go back to reference Kamel, A. (2021). 3D Printing in the Era of the prosumer: The role of technology readiness, gender, and age in user acceptance of desktop 3D printing in american households. Doctoral dissertation, Rollins College.
go back to reference Kim, K., Hwang, J., Zo, H., & Lee, H. (2016). Understanding users’ continuance intention toward smartphone augmented reality applications. Information Development, 32(2), 161–174.
go back to reference Kostakis, V., Niaros, V., & Giotitsas, C. (2015). Open source 3D printing as a means of learning: An educational experiment in two high schools in Greece. Telematics and Informatics, 2(1), 118–128. https://doi.org/10.1016/j.tele.2014.05.001CrossRef
go back to reference Kwon, S. H., Lee, Y. J., & Kwon, Y. J. (2020). An active learning approach to investigate the ecosystem of tide flats using 3D modeling and printing. Journal of Biological Education, 54(1), 88–97. https://doi.org/10.1080/00219266.2018.1546760CrossRef
go back to reference Leinonen, T., Virnes, M., Hietala, I., & Brinck, J. (2020). 3D printing in the wild: Adopting digital fabrication in primary school education. International Journal of Art & Design Education, 39(3), 600–615.
go back to reference Liao, C., Palvia, P., & Chen, J. L. (2009). Information technology adoption behavior life cycle: Toward a Technology Continuance Theory (TCT). International Journal of Information Management, 29(4), 309–320. https://doi.org/10.1016/j.ijinfomgt.2009.03.004CrossRef
go back to reference Maloy, R., Kommers, S., Malinowski, A., & LaRoche, I. (2017). 3D modeling and printing in history/social studies classrooms: Initial lessons and insights. Contemporary Issues in Technology and Teacher Education, 17(2), 229–249.
go back to reference Menano, L., Fidalgo, P., Santos, I. M., & Thormann, J. (2019). Integration of 3D printing in art education: A multidisciplinary approach. Computers in the Schools, 36(3), 222–236.
go back to reference Ministry of Education of Montenegro (2019): Bulletin of Montenegrin Ministry of Education 2019; Retrieved October 11. 2022. from: www.mps.gov.me
go back to reference Moore, G. C., & Benbasat, I. (1991). Development of an instrument to measure the perceptions of adopting an information technology innovation. Information Systems Research, 2(3), 192–222.
go back to reference Nemorin, S., & Selwyn, N. (2017). Making the best of it? Exploring the realities of 3D printing in school. Research Papers in Education, 32(5), 578–595.
go back to reference Novak, E., & Wisdom, S. (2018). Effects of 3D printing project-based learning on preservice elementary teachers’ science attitudes, science content knowledge, and anxiety about teaching science. Journal of Science Education and Technology, 27(5), 412–443.
go back to reference Pearson, H. A., & Dubé, A. K. (2021). 3D printing as an educational technology: theoretical perspectives, learning outcomes, and recommendations for practice. Education and Information Technologies, 1–28. https://doi.org/10.1007/s10639-021-10733-7
go back to reference Popov, D., & Koo, S. (2020). Use of 3D Printing Technology to Create Personal Fashion: UTAUT and Need for Uniqueness. Journal of Fashion Business, 24(6), 1–17.
go back to reference Roblek, V., Meško, M., & Podbregar, I. (2021). Mapping of the Emergence of Society 5.0: A Bibliometric Analysis. Organizacija, 54(4), 293–305.
go back to reference Schniederjans, D. G. (2017). Adoption of 3D-printing technologies in manufacturing: A survey analysis. International Journal of Production Economics, 183, 287–298.
go back to reference Schola Europaea (2018). Key competences for lifelong learning in the European Schools. (n.d.). Retrieved November 17, 2021, from https://www.eursc.eu/BasicTexts/2018-09-D-69-en-1.pdf
go back to reference Sheppard, B. H., Hartwick, J., & Warshaw, P. R. (1988). The theory of reasoned action: A meta-analysis of past research with recommendations for modifications and future research. Journal of Consumer Research, 15(3), 325–343.
go back to reference Slegers, K., Kouwenberg, K., Loučova, T., & Daniels, R. (2020). Makers in healthcare: The role of occupational therapists in the Design of DIY Assistive Technology. In Proceedings of the 2020 CHI Conference on Human Factors in Computing Systems (pp. 1–11). https://doi.org/10.1145/3313831.3376685
go back to reference Song, M. J. (2018). Learning to teach 3D printing in schools: How do teachers in Korea prepare to integrate 3D printing technology into classrooms? Educational Media International, 55(3), 183–198.
go back to reference Stansell, A., & Tyler-Wood, T. (2016). Digital fabrication for STEM projects a Middle school example. In 2016 IEEE 16th International Conference on Advanced Learning Technologies (ICALT) (pp. 483-485). IEEE.
go back to reference Stevenson, M., Bower, M., Falloon, G., Forbes, A., & Hatzigianni, M. (2019). By design: Professional learning ecologies to develop primary school teachers’ makerspaces pedagogical capabilities. British Journal of Educational Technology, 50(3), 1260–1274.
go back to reference Šumak, B., & Šorgo, A. (2016). The acceptance and use of interactive whiteboards among teachers: Differences in UTAUT determinants between pre- and post-adopters. Computers in Human Behavior, 64, 602–620. https://doi.org/10.1016/j.chb.2016.07.037CrossRef
go back to reference Šumak, B., Pušnik, M., Heričko, M., & Šorgo, A. (2017). Differences between prospective, existing, and former users of interactive whiteboards on external factors affecting their adoption, usage and abandonment. Computers in Human Behavior, 72, 733–756.
go back to reference Terry, G., Hayfield, N., Clarke, V., & Braun, V. (2017). Thematic analysis. The SAGE Handbook of Qualitative Research in Psychology, 2, 17–37.
go back to reference Thompson, R. L., Higgins, C. A., & Howell, J. M. (1991). Personal computing: Toward a conceptual model of utilization. MIS Quarterly, 15(1), 124–143.
go back to reference Togou, M. A., Lorenzo, C., Lorenzo, E., Cornetta, G., & Muntean, G. M. (2018). Raising students’ interest in STEM education via remote digital fabrication: an Irish primary school case study. In International Conference on Education and New Learning Technologies (EduLearn), Mallorca, Spain. https://doi.org/10.21125/edulearn.2018.0756
go back to reference Ukobitz, D. V. (2020). Organizational adoption of 3D printing technology: a semisystematic literature review. Journal of Manufacturing Technology Management. https://doi.org/10.1108/JMTM-03-2020-0087/full/html
go back to reference Venkatesh, V., & Davis, F. (2000). A theoretical extension of the technology acceptance model: Four longitudinal field studies. Management Science, 46(2), 186–204. https://doi.org/10.1287/mnsc.46.2.186.11926CrossRef
go back to reference Venkatesh, V., Morris, M. G., Davis, G. B., & Davis, F. D. (2003). User Acceptance of Information Technology: Toward a Unified View. MIS Quarterly, 27(3), 425. https://doi.org/10.2307/30036540CrossRef
go back to reference Vones, K., Allan, D., Lambert, I., & Vettese, S. (2018). 3D-printing ‘Ocean plastic’–Fostering childrens’ engagement with sustainability. Materials Today Communications, 16(1), 56–59. https://doi.org/10.1016/j.mtcomm.2018.04.001CrossRef
go back to reference Wang, W.-T., & Wang, C.-C. (2009). An empirical study of instructor adoption of web- based learning systems. Computers & Education, 53, 761–774. https://doi.org/10.1016/j.compedu.2009.02.021CrossRef
go back to reference Weller, C., Kleer, R., & Piller, F. T. (2015). Economic implications of 3D printing: Market structure models in light of additive manufacturing revisited. International Journal of Production Economics, 164, 43–56. https://doi.org/10.1016/j.ijpe.2015.02.020CrossRef
go back to reference Witt, D. (2015). Plastics Take Center Stage in 3-D Printing Surge: The “overnight sensation” of additive manufacturing is developing over the long term. Plastics Engineering, 71(9), 36–39.
go back to reference Wu, B., & Zhang, C. (2014). Empirical study on continuance intentions towards E-Learning 2.0 systems. Behaviour & Information Technology, 33(10), 1027–1038. https://doi.org/10.1080/0144929x.2014.934291CrossRef
go back to reference Yan, M., Filieri, R., & Gorton, M. (2021). Continuance intention of online technologies: A systematic literature review. International Journal of Information Management, 58, 102315.
go back to reference Yang, H., Yu, J., Zo, H., & Choi, M. (2016). User acceptance of wearable devices: An extended perspective of perceived value. Telematics and Informatics, 33(2), 256–269. https://doi.org/10.1016/j.tele.2015.08.007CrossRef
go back to reference Yildirim, G. (2018). Teachers’ opinions on instructional use of 3D printers: A case study. International Online Journal of Educational Sciences10(4)
go back to reference Zarei, N., James, I., & Mesgar, M. (2021). The Use of 3D Printing Technology in the English Language Classroom. Horizon Journal of Human & Social Sciences Research, 3(1), 15–26.

Premium Partner

    Image Credits
    Neuer Inhalt/© ITandMEDIA, Nagarro GmbH/© Nagarro GmbH, AvePoint Deutschland GmbH/© AvePoint Deutschland GmbH, AFB Gemeinnützige GmbH/© AFB Gemeinnützige GmbH, USU GmbH/© USU GmbH, Ferrari electronic AG/© Ferrari electronic AG