Skip to main content
Top

The role of injection rate in enhancing capillary trapping in saline aquifer systems

  • Open Access
  • 01-11-2025
  • Research Article
Published in:

Activate our intelligent search to find suitable subject content or patents.

search-config
loading …

Abstract

This study delves into the role of injection rates in enhancing capillary trapping of carbon dioxide in saline aquifers, a critical method for reducing atmospheric carbon dioxide levels. Through pore-scale displacement experiments using a 2D micromodel, the research examines how varying injection rates and initial saturation levels influence the immobilization of carbon dioxide. The findings reveal that lower injection rates, where capillary forces dominate, lead to higher trapping efficiency, while higher rates reduce trapping due to increased viscous forces. The study also highlights the effectiveness of the brine-alternating-carbon dioxide (BAC) injection technique in improving trapping efficiency. Additionally, the research compares the results with existing literature, validating the experimental data and emphasizing the importance of optimizing injection rates for effective carbon dioxide storage. The conclusions drawn from this study provide valuable insights into the mechanisms of capillary trapping, offering practical recommendations for enhancing the efficiency of carbon dioxide storage in saline aquifers.

Publisher's Note

Springer Nature remains neutral with regard to jurisdictional claims in published maps and institutional affiliations.
\(N_{ca}\)
Capillary number
V
Darcy velocity
\(C_{trap}\)
Capillary trapping capacity
\(\textrm{ScCO}_2\)
Supercritical carbon dioxide
\(\mu \text {l/min}\)
Microliters per minute
\(\phi\)
Porosity
\(k\)
Permeability
EG
Experimental group
\(\sigma\)
Interfacial tension
\(\mu\)
Viscosity
\(\text {cP}\)
Centipoise
\(\text {g/cm}^3\)
Grams per cubic centimeter
IFT
Interfacial tension
\(\text {mN/m}\)
Millinewton per meter
\(P_{c}\)
Capillary pressure
\(L\)
Length of the porous section
\(D\)
Diameter of the porous section
WAG
Water-alternating-gas
BAC
Brine-alternating-carbon
\(R^2\)
Goodness-of-fit measure
\(P_{nw}\)
Non-wetting phase pressure
\(P_{w}\)
Wetting phase pressure

1 Introduction

The dramatic increase in greenhouse gases in the atmosphere is accelerating global warming. The emission of anthropogenic carbon dioxide (\(\textrm{CO}_2\)) from the burning of fossil fuels is a major contributor to climate change. Geological storage of \(\textrm{CO}_2\) is a feasible approach for reducing atmospheric \(\textrm{CO}_2\) levels by storing it in porous rock formations. \(\textrm{CO}_2\) can be sequestered underground in depleted oil and gas reservoirs (Kou et al. 2022), unmineable methane coal bed reservoirs (Bachu 2007), and deep saline aquifers (Guo et al. 2022). Saline aquifers are considered one of the most promising solutions for sequestrating \(\textrm{CO}_2\) due to their large storage capacity (Metz et al. 2005; Muharrik et al. 2018; Hong 2022). The effectiveness of supercritical \(\textrm{CO}_2\) (\(\textrm{ScCO}_2\)) storage in a sandstone aquifer depends on its immobilization, which occurs through both physical and chemical trapping mechanisms (Izadpanahi et al. 2024). Physical trapping, such as structural and capillary trapping mechanisms, allows for the storage of large volumes of \(\textrm{ScCO}_2\), whereas chemical trapping through dissolution and mineralization provides more permanent storage but with a comparatively lower capacity (Zapata et al. 2022; Al Hameli et al. 2022; Teng et al. 2018).
Physical trapping is primarily responsible for the trapping of \(\textrm{ScCO}_2\) during the early stages of injection over timescales ranging from years to decades. When \(\textrm{ScCO}_2\) is injected into a brine-saturated aquifer, it migrates upward due to buoyancy forces, displacing the resident formation fluid. The mobile \(\textrm{ScCO}_2\) is retained beneath the caprock by structural trapping and the displaced formation fluid imbibes back into the pore spaces after the injection stops (Wang et al. 2023). The presence of two immiscible phases in the pores creates capillary forces between them, which immobilize a fraction of injected \(\textrm{ScCO}_2\) and prevent the upward migration of the mobile phase (Sun et al. 2023; Emami-Meybodi et al. 2015). The capillary trapping mechanism is strongly influenced by the injection rate, injection technique such as continuous or water-alternating-gas (WAG), and the initial saturation of \(\textrm{ScCO}_2\) within the formation (Shahid et al. 2025; Krevor et al. 2015; Baban et al. 2023; Lenormand et al. 1983). Previous numerical and experimental studies have investigated the capillary trapping of \(\textrm{ScCO}_2\) in geological formations at core and pore scale, and a summary of their methodologies and key findings is presented in Table 1.
Table 1
Summary of previous studies on \(\textrm{CO}_2\) capillary trapping
Author
Methodology
Findings
Pentland et al. (2011)
Used X-ray micro-CT imaging at 6 \(\upmu\)m/pixel resolution on sand packs and Berea sandstone to quantify trapped \(\textrm{ScCO}_2\) and construct capillary trapping curves
Demonstrated a strong correlation between initial and residual \(\textrm{CO}_2\) saturation. Constructed IR curves that show trapped \(\textrm{CO}_2\) increasing with higher initial saturation
Iglauer et al. (2011a)
X-ray micro-CT imaging of \(\textrm{ScCO}_2\) in sandstone at storage conditions
Capillary trapping captured 25% of pore space and confirmed safe storage by pore-scale immobilization
Iglauer et al. (2011b)
Capillary trapping capacity quantified in sand packs and consolidated sandstones
Maximum trapping capacity is 11% at 22% and optimal porosity enhances secure storage
Wildenschild et al. (2011)
Tested three non-wetting fluids (air, octane, Soltrol 220) on glass bead packs using 14.9-\(\upmu\)m-resolution X-ray imaging; studied effects of interfacial tension, viscosity, and flow rate on trapped non-wetting phase area
Concluded that higher initial non-wetting phase saturation leads to higher residual saturation; \(\textrm{CO}_2\) trapping efficiency depends on fluid properties and injection rate
Shi et al. (2011)
Performed drainage and imbibition core flooding experiment on Berea sandstone using X-ray imaging (350 \(\upmu\)m resolution); examined residual saturation of \(\textrm{CO}_2\) after brine imbibition
Measured residual \(\textrm{CO}_2\) saturation between 23 and 37%. Confirmed effectiveness of capillary trapping using coarse-resolution X-ray imaging data
Wildenschild et al. (2011)
Performed experiments on Berea sandstone with porosity 0.22 and permeability 914 mD at \(50^{\circ }\)C and 9 MPa using water as the displacing fluid to investigate capillary trapping
Observed significant capillary trapping (50–72% of \(\textrm{CO}_2\) was trapped post-drainage), supporting the use of IR relationships for \(\textrm{ScCO}_2\)-brine systems
Akbarabadi and Piri (2013)
Conducted steady- and unsteady-state core flooding experiments on Berea and Nugget sandstone under reservoir conditions using CT imaging
Reported residual \(\textrm{CO}_2\) saturations in the 31–45% range. Found initial saturation more influential than brine injection rate on residual trapping
Li et al. (2015)
Core flooding using X-ray micro-CT and medical CT imaging on Berea cores under \(\textrm{ScCO}_2\)-brine conditions
Capillary trapping ranged 11.5–31% residual saturation. Up to 75% of initial \(\textrm{CO}_2\) remained post-brine injection. Initial saturation impacted trapping more than brine flow rate
Kimbrel et al. (2015)
Pore-scale micro-CT imaging of glass bead media with varying fluid properties
Trapping efficiency is influenced by capillary number, viscosity ratio, and Bond number; optimal trapping is achieved by adjusting fluid properties
Edlmann et al. (2019)
Cyclic \(\textrm{CO}_2\)–brine injection experiments using high-pressure rig and numerical modeling
Residual trapping increases over cycles, reducing injectivity; injection strategy must consider progressive trapping
Øren et al. (2019)
Micro-CT imaging and pore-scale modeling in Paaratte Sandstone using analogue fluids
Quasi-static pore-scale physics accurately predicts capillary trapping; IR curve validated; contact angle impacts trapping
Mat Razali et al. (2022)
Core flooding experiments under reservoir conditions for carbonate depleted gas field
Formation damage from fines migration and salt precipitation; critical injection rate identified to prevent injectivity loss
Wang et al. (2025)
Pore-scale modeling on \(\textrm{CO}_2\) wettability impact in Ketton carbonate rock
Wettability and flow rate influence cluster morphology and dissolution; hydrophilic conditions favor higher dissolution
Current study
Micromodel BAC displacement experiments with direct visualization of \(\textrm{proxyScCO}_2\) trapping under varied injection rates and initial saturations.
Injection rate and initial saturation strongly influence capillary trapping of \(\textrm{proxyScCO}_2\) and capacity, while BAC enhances trapping by modifying cluster morphology and connectivity.
It is widely accepted that capillary trapping is a function of the injection rate of \(\textrm{ScCO}_2\). As the injection rate changes, the dominant forces influencing the displacement of \(\textrm{ScCO}_2\) and brine within the rock pores shift between capillary and viscous forces (Hu et al. 2017; Krevor et al. 2015; Lenormand et al. 1988). The determination of the dominant force is governed by the capillary number (\(N_{ca}\)), which represents the ratio of viscous forces to capillary forces. It is mathematically defined in Equation 1.
$$\begin{aligned} N_{ca}=\frac{\mu V}{\sigma } \end{aligned}$$
(1)
where \(\mu\) is the dynamic viscosity of the injected phase, V is the Darcy velocity, and \(\sigma\) is the interfacial tension between \(\textrm{ScCO}_2\) and brine. Lenormand et al. (1983, 1988) identified a threshold capillary number of \(10^{-5}\) that distinguishes whether displacement is dominated by capillary or viscous forces. When the capillary number is below \(10^{-5}\), capillary forces govern the displacement, whereas values above this threshold indicate viscous force dominance. This threshold enables investigation into the influence of capillary number on residual saturation, typically by varying the injection rate while keeping the dynamic viscosity and interfacial tension constant (Vizika et al. 1994).
Fluid flow in porous media is influenced by several reservoir parameters, including fluid density and viscosity, interfacial tension, pore structure, permeability, porosity, and flow rate (Cheng et al. 2022; Ismail et al. 2017; Bhatti et al. 2020). Capillary pressure (\(P_c\)), defined as the pressure difference between the non-wetting and wetting phases, arises from interfacial tension and can be expressed as \(P_c = P_{\text {nw}} - P_{\text {w}}\). It depends on interfacial tension (\(\sigma\)), contact angle (\(\theta\)), and pore radius (r), given by \(P_c = 2\sigma \cos \theta / r\). Thus, capillary pressure increases with interfacial tension and wettability (\(\cos \theta\)) but decreases with pore size.
Fig. 1
Schematic illustration of brine–\(\textrm{CO}_2\) interface showing the balance of brine and \(\textrm{CO}_2\) pressures that generate capillary pressure in porous media
Full size image
The brine is displaced by the injected \(\textrm{ScCO}_2\) in brine-saturated aquifers. After injection ceases, the wetting phase imbibes into the pores, trapping part of the \(\textrm{CO}_2\) by capillary forces and preventing upward migration (Wang et al. 2023; Sun et al. 2023; Emami-Meybodi et al. 2015). An illustration of the brine–\(\textrm{CO}_2\) interface and the pressure balance across pores is shown in Figure 1. Many studies have conducted experimental investigations on the capillary trapping of \(\textrm{ScCO}_2\) mainly using core flooding in cores and sand packs, where trapping was typically determined indirectly from produced fluid measurements or overall saturation data, as summarized in Table 1. However, only a limited number of studies have explicitly addressed the influence of injection rate on capillary trapping at the pore scale in saline aquifers.
It is well established that the efficiency of capillary trapping is directly related to the volume of trapped \(\textrm{ScCO}_2\). This trapped volume is influenced by injection techniques such as continuous, cyclic, and WAG injection (Afzali et al. 2018; Rasheed et al. 2020). The WAG injection technique has been widely implemented for enhanced oil recovery (EOR) projects (Chen and Reynolds 2018; Aoun et al. 2024; Awag et al. 2023; Shehryar et al. 2025). However, its implementation for \(\textrm{ScCO}_2\) storage in the saline aquifers has not been extensively explored. The volume of trapped \(\textrm{CO}_2\) was found to increase significantly with the implementation of the WAG approach (Li et al. 2021). The study was conducted within the framework of EOR, wherein Li et al. (2021) examined the efficiency of different injection strategies for achieving simultaneous \(\textrm{CO}_2\) storage and oil recovery in ultra-low-permeability core samples. Three injection strategies were assessed, namely gas continuous flooding, water-alternating-gas (WAG) injection, and cyclic gas injection, through core flooding experiments performed under both immiscible and miscible conditions. The study was performed under a limited range of brine injection rates, leaving a room for further in-depth investigation in this regard. In this study, the WAG is referred to as brine-alternating-\(\textrm{CO}_2\) (BAC) injection.
Based on the aforementioned studies, it is evident that the efficiency of \(\textrm{ScCO}_2\) capillary trapping can be improved by optimizing the injection rate, applying the WAG injection technique, and gaining a deeper understanding of the influence of initial \(\textrm{ScCO}_2\) saturation. However, experimental investigations at the pore scale on the influence of these factors on \(\textrm{ScCO}_2\) capillary trapping in saline aquifers have not been rigorously reported and, therefore, remain poorly understood. This is particularly important, as the majority of \(\textrm{CO}_2\) storage projects are implemented in saline aquifers, where injection rate and technique are critical factors influencing sequestration efficiency (Bachu 2015; Jiang et al. 2015).
In this study, the impact of injection rate and initial saturation of \(\textrm{ScCO}_2\) on capillary trapping in saline aquifers was investigated by using the WAG injection technique. To achieve these objectives, pore-scale displacement experiments were conducted on a two-dimensional (2D) micromodel with a pore network resembling heterogeneous sandstone rock at different injection rates. The range of injection rates was selected to encompass both capillary-dominated and viscous-dominated flow regimes, enabling the study of capillary trapping under the influence of each condition. Subsequently, the capillary trapped saturation of \(\textrm{ScCO}_2\) at different injection rates was measured. In addition, the impact of initial \(\textrm{ScCO}_2\) saturation on capillary trapping behavior and trapping capacity was also evaluated. The findings of this study offer new insights into the pore-scale mechanisms of \(\textrm{ScCO}_2\) capillary trapping in saline aquifers, which are essential for the effective design of \(\textrm{CO}_2\) storage projects. In contrast to previous core and sand pack flooding studies that evaluated \(\textrm{ScCO}_2\) trapping indirectly, this work uses a 2D micromodel to directly visualize and quantify the effects of injection rate and initial saturation, which advances the understanding of capillary trapping in saline aquifers. Furthermore, by implementing BAC injection technique, the study reveals how alternate slugs of brine and \(\textrm{ScCO}_2\) displacement enhances capillary trapping through cluster disconnection and morphology changes, offering pore-scale mechanistic insights not accessible in conventional core-scale experiments.

2 Materials and methods

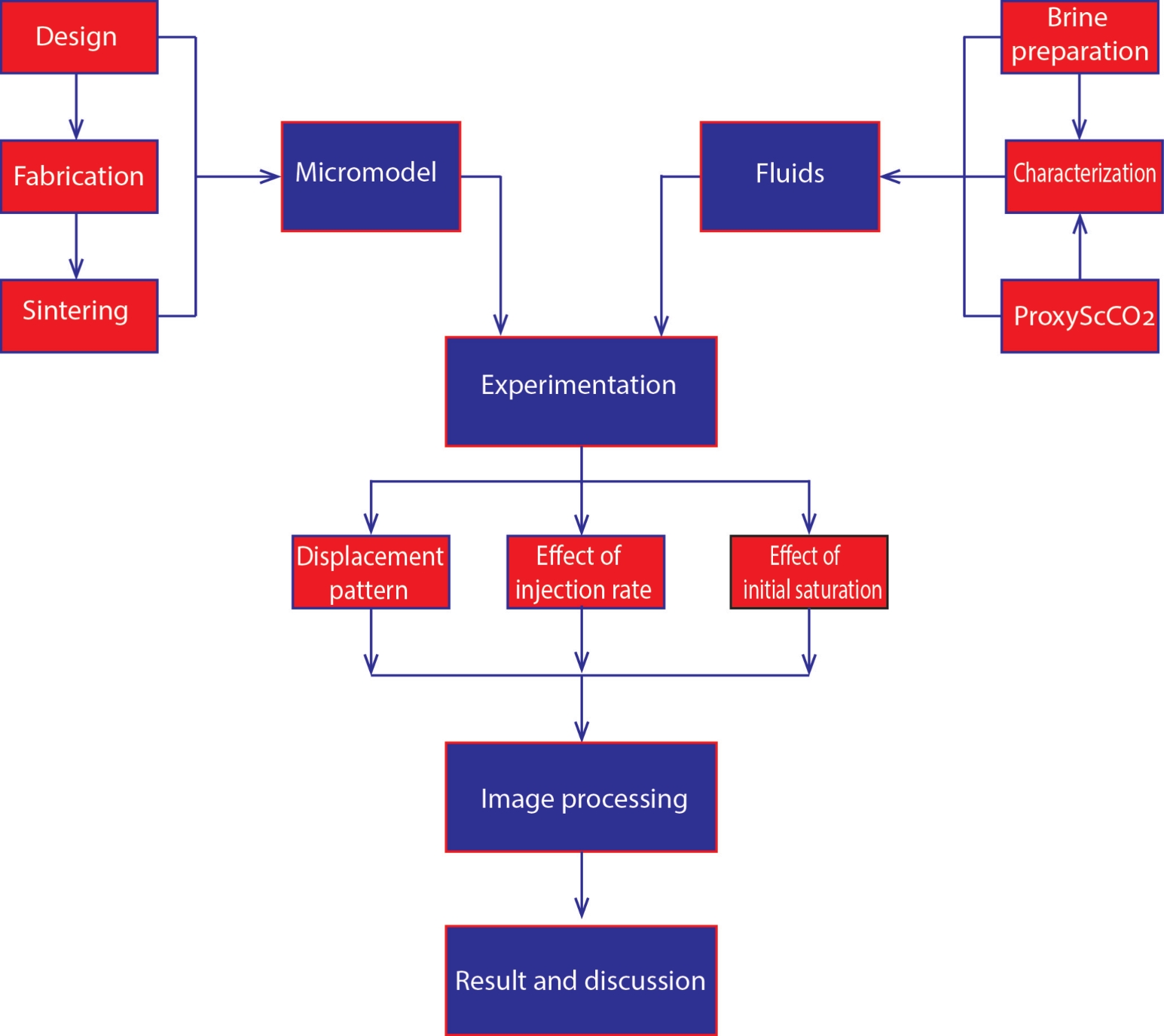
In this study, a two-dimensional micromodel was employed to simulate porous media for conducting BAC displacement experiments by using brine and silicone oil as proxy fluid of \(\textrm{ScCO}_2\). The displacement processes were continuously recorded and subsequently processed into grayscale image sequences. These images were analyzed to quantify the phase saturations of supercritical \(\textrm{CO}_2\) (\(\textrm{ScCO}_2\)) and brine. A schematic representation of the experimental workflow is presented in Figure 2.
Fig. 2
Workflow diagram outlining the key stages of this study, including micromodel fabrication, fluid preparation and characterization, displacement experiments with BAC injection, and image processing
Full size image

2.1 Fluids

Performing experimental studies in a laboratory on the behavior of \(\textrm{ScCO}_2\) under ambient conditions is difficult. Controlling high pressure and temperature to maintain the supercritical conditions of \(\textrm{CO}_2\) that exist in geological formations is particularly challenging in a laboratory-scale experimental setup. Using proxy fluids in the porous medium under reservoir conditions is a common practice in laboratory-scale studies (Kimbrel et al. 2022; Hu et al. 2020). Hence, silicone oil sourced from Sigma-Aldrich, with physical properties similar to \(\textrm{ScCO}_2\) was used as a proxy fluid in this study. The proxy fluids used in previous experimental studies are listed in Table 2. From here on, the silicone oil is referred to as \(\textrm{proxyScCO}_2\).
Table 2
Summary of proxy fluids for \(\textrm{ScCO}_2\) in experimental studies, along with their key physical properties as reported in the literature
Proxy Fluid
Density (gm/\({\textrm{cm}}^3\))
Viscosity (cP)
Methanol/ethylene glycol mixture Agartan et al. (2015)
0.967
Propylene glycol Agartan et al. (2015)
1.034
Silicone oil Hu et al. (2020)
0.94
9.70
Silicone oil Wang et al. (2010)
0.82
7.42
Soltrol Kimbrel et al. (2022)
0.85
4.82
Soltrol Trevisan et al. (2014)
0.85
4.95
The brine used in this study consists of sodium chloride (NaCl) at a concentration of 6000 ppm. The NaCl brine solution was prepared using deionized water as the solvent. The NaCl solute, supplied by Sigma-Aldrich, has a purity of 99.8% and a molecular weight of 58.44 g/mol. To differentiate between the colors of brine and silicone oil during the BAC displacement experiments, Brilliant Blue FCF dye (Sigma-Aldrich) was added to the brine solution. The properties of brine and silicone were measured in the laboratory: Brine viscosity was measured using RST Touch Series rheometers by AMETEK Brookfield and the viscosity of silicon oil was measured using the Anton Paar SVM 3000 Stabinger Viscometer. The interfacial tension was measured by using a force tensiometer (KRUSS). Table 3 presents the physical properties of \(\textrm{proxyScCO}_2\) and brine used in this study.
Table 3
Physical properties of brine and \(\textrm{proxyScCO}_2\) used in this study
Fluid
Viscosity (cP)
Density (g/\({\textrm{cm}}^3\))
Temperature (\(^\circ\)C)
IFT (mN/m)
Brine
0.76
1.02
25
23
\(\textrm{proxyScCO}_2\)
9.7
0.94
25
 
* IFT referred to the interfacial tension between brine and the silicone oil

2.2 Micromodel

The 2D micromodel was designed using OpenPNM. The pore morphology was created using coupled Delaunay Voronoi triangulation within a boundary of 35 mm by 10 mm. The micromodel was etched using a wet etching technique on a 10 mm thick glass plate with a length of 55 mm and a width of 30 mm, as shown in Figure 3. A photoresist layer was patterned to define the pore structure, and the exposed regions of the glass substrate were etched using hydrofluoric acid to produce channels of the desired depth and geometry. This method enables precise control over pore features and is widely employed for constructing micromodels that replicate the heterogeneity of reservoir rocks (Karadimitriou et al. 2013; Massimiani et al. 2023). To seal the micromodel, the etched glass plate was bonded to a second glass plate by sintering at a softening temperature of \(700^o\)C in a furnace.
The etched micromodel was placed under a microscope, as illustrated in Figure 4, to identify the average pore space radius, standard deviation of the pore space radius, and model porosity. This process was performed by injecting brine into the micromodel. This step was taken to differentiate between the glass and the pore space during image processing. The pore throats in the etched micromodel have an average radius of 16.33 \(\mu\)m and a standard deviation of 231.98 \(\mu\)m, representing a heterogeneous sandstone. This value resembles that of heterogeneous sandstone (Karadimitriou et al. 2013; Gunda et al. 2011). The porosity (\(\phi\)) is approximately 0.4, calculated using Equation 2 Joseph et al. (2013):
$$\begin{aligned} \phi = \frac{NPixel_{brine}}{NPixel_{brine} + NPixel_{glass}} \end{aligned}$$
(2)
where \(NPixel_{brine}\) is the total number of pixels occupied by brine and \(NPixel_{glass}\) is the total number of pixels occupied by glass. Additionally, the pore volume (PV) of the micromodel was approximately 7 \(\upmu\)l and this was estimated by multiplying the size of the pixel by the \(N_{brine}\).
Fig. 3
Schematic of the micromodel and pore network geometry used for fluid injection
Full size image

2.3 Experimentation

The diagram of the experimental setup used in this study is shown in Figure 4. The fluid displacement system consists of a micromodel—described in the previous section—a NE-1000 syringe pump for injecting silicone oil and brine, and a microscope equipped with a camera to capture images of the displacement process. The micromodel was assembled and mounted horizontally on the microscope stage. Its inlet was connected to the brine and \(\textrm{proxyScCO}_2\) supply pumps, while the outlet was connected to a fluid drainage container maintained at atmospheric pressure.
Fig. 4
Illustration of the experimental setup for a fluid displacement experiment in a 2D micromodel system. The system includes two syringe pumps, H for brine and I for \(\textrm{proxyScCO}_2\) injection; fluid reservoirs; P = brine reservoir, O = \(\textrm{proxyScCO}_2\) reservoir, N = bypassed fluid container, M = outlet fluid container flow control valves labeled A-G, nJ = a micromodel positioned on Q = microscope stage, L = microscope and K = a computer for visualization and recording of fluid displacement in the micromodel
Full size image
The micromodel was cleaned with acetone and deionized water prior to the experiment. This cleaning procedure was performed to remove any particles or debris that could compromise the accuracy and efficiency of the displacement process. Brine was then injected using a syringe pump along the flow path controlled by valves CFH, as shown in Figure 4, at a flow rate of 50 \(\upmu\)L/min. Injection continued until the micromodel was fully saturated with brine to replicate the conditions of a saline aquifer. All experiments were conducted at ambient temperature (approximately \(25^o\)C) and atmospheric pressure.
After the micromodel was fully saturated with brine, the next phase of the experiment—the BAC injection technique—was conducted. In this phase, \(\textrm{proxyScCO}_2\) and brine were alternately injected into the 2D micromodel over two complete cycles. Each cycle consisted of the injection of one pore volume (1 PV) of \(\textrm{proxyScCO}_2\), followed by 1 PV of brine. In the first cycle, 1 PV of \(\textrm{proxyScCO}_2\) was injected at a flow rate of 0.29 \(\upmu\)L/min, followed by 1 PV of brine at the same flow rate. The second cycle repeated this sequence using the same injection parameters. Both injection cycles were visualized and recorded in real time using the microscope, as illustrated in Figure 4. Subsequently, the experiment was repeated using the same procedure at higher flow rates of 2.89 \(\upmu\)L/min, 28.92 \(\upmu\)L/min, and 96.41 \(\upmu\)L/min.
Table 4 summarizes the injection rate used for each cycle, with each rate corresponding to a specific \(N_{ca}\) value. The Darcy velocity (V) was computed using the relation \(V = \frac{Q}{A}\), where Q is the volumetric flow rate and A is the average cross-sectional area of pores in the micromodel. The values of \(N_{ca}\) shown in the parentheses were calculated using Equation 1. In Table 4, each pair of injection cycles is grouped as a single experimental group (EG), as indicated in the table. These groupings align with the procedures outlined in the preceding paragraph for their respective experiment categories.
Table 4
Injection rates (\(\upmu\)l/min) and log[\(N_{ca}\), (in parentheses) used in each cycle. Columns are grouped by experimental categories EG1–EG4. BAC1 and BAC2 represent BAC cycles 1 and 2, respectively
EG
EG1
EG2
EG3
EG4
BAC1: \(\textrm{ScCO}_2\)
0.29 (\(-\)5.94)
2.89 (\(-\)4.94)
28.92 (\(-\)3.94)
96.41 (\(-\)3.42)
BAC1: Brine
0.29 (\(-\)7.05)
2.89 (\(-\)6.05)
28.92 (\(-\)5.05)
96.41 (\(-\)4.52)
BAC2: \(\textrm{ScCO}_2\)
0.29 (\(-\)5.94)
2.89 (\(-\)4.94)
28.92 (\(-\)3.94)
96.41 (\(-\)3.42)
BAC2: Brine
0.29 (\(-\)7.05)
2.89 (\(-\)6.05)
28.92 (\(-\)5.05)
96.41 (\(-\)4.52)

2.4 Image processing

The recorded video was converted to an image sequence, which resulted in approximately more than 100 image sequences and this is true for all EG. The processes of conversion were assisted by ImageJ. The image sequence is a RGB (Red, Green and Blue) image and this image was converted to grayscale because the image processing tool works well with grayscale images (Łuczak 2024; Yasin et al. 2024). The post-processing of the image was done using MATLAB (Matrix Laboratory).
The video captured by the microscope consisted of brine, \(\textrm{proxyScCO}_2\), and micromodel. Based on the building material, the micromodel made of glass reflected as a bright image (approaching a zero value of the grayscale image). \(\textrm{ProxyScCO}_2\) and brine have similar grayscale readings. Hence, blue dye was added to brine to create a signal intensity difference between \(\textrm{proxyScCO}_2\) and brine. The three phases were subsequently separated by analyzing the grayscale intensity of the image. Each phase is characterized by a certain range of pixel intensities. By leveraging the different grayscale intensities, we created a binary image that indicates two regions, which are solid and pore space. This was done using a micromodel that was filled only with brine; see Figure 5(a). This brine and micromodel image was split using the adaptive thresholding technique. As a result, the image as shown in Figure 5(b) was created. This thresholding technique is available in MATLAB. Figure 5(b) shows a binary image where the white region represents the pore space and the black region represents the micromodel.
Fig. 5
Illustration of (a) grayscale image of the micromodel filled with brine and (b) binary image of pore space with value of 1 in white color and black color with value of zero showing solid
Full size image
The constituents, such as \(\textrm{proxyScCO}_2\), brine, and solid, of the converted grayscale image were separated from each other using a median filter and adaptive thresholding shown in Figure 6. The same procedure was followed for all EG mentioned in Table 4. The finalized segmented images of \(\textrm{proxyScCO}_2\) were then used to calculate the saturation of the trapped \(\textrm{proxyScCO}_2\). The saturation of trapped \(\textrm{proxyScCO}_2\) (\(S_{t_{CO_2}}\)) was calculated using Equation 3:
$$\begin{aligned} S_{t_{CO_2}}=\frac{NPixel_{ScCO_2}}{NPixel_{porespace}} \end{aligned}$$
(3)
Fig. 6
Illustration of segmented image of (a) only brine (gray regions), with \(\textrm{proxyScCO}_2\) and solid phases represented in black, and (b) \(\textrm{proxyScCO}_2\) only (gray region), with brine and solid phases represented in black
Full size image
where \(NPixel_{ScCO_2}\) is the total number of pixels occupied by the trapped \(\textrm{proxyScCO}_2\) and \(NPixel_{porespace}\) is the total number of pixels that are part of the porespace.

3 Results and discussions

This section presents the experimental observations of capillary trapping behavior of \(\textrm{proxyScCO}_2\) during BAC injection in a micromodel. The results show that injection rate significantly influences the extent of \(\textrm{ScCO}_2\) immobilization. At lower brine injection rates, capillary forces dominate the displacement process, leading to the formation of large, disconnected blobs of trapped \(\textrm{proxyScCO}_2\), with a maximum saturation of 0.64. Conversely, at higher injection rates, increased viscous forces interfere with the trapping mechanism, reducing the trapped \(\textrm{proxyScCO}_2\) saturation to 0.37.
To evaluate the dynamics of \(\textrm{proxyScCO}_2\) saturation changes during BAC injection, a series of displacement experiments were conducted at four different brine injection rates, represented by log(\(\textrm{N}_{ca}\)) values of (a) \(-\)7.05, (b) \(-\)6.05, (c) \(-\)5.05, and (d) \(-\)4.52. The saturations were monitored over time to observe the displacement behavior of both \(\textrm{proxyScCO}_2\) and brine. This approach enables a direct comparison of capillary-dominated versus viscous-dominated regimes and provides insight into the effect of injection conditions on the saturation evolution of both fluids. The results of these observations are illustrated in Fig. 7.
Fig. 7
Variation in \(\textrm{proxyScCO}_2\) and brine saturation over injection time for BAC cycle 1 at four different log(\(\textrm{N}_{ca}\)) [(a): \(-\)7.05, (b): \(-\)6.05, (c): \(-\)5.05, (d): \(-\)4.52). At different injection times, there are four inset images label as A, B, C, and D. The images show the displacement of \(\textrm{proxyScCO}_2\) by brine in the micromodel. Saturation of \(\textrm{proxyScCO}_2\) is shown by the red color, while saturation of brine is demonstrated by the blue color in images
Full size image
The initial \(\textrm{proxyScCO}_{2}\) saturation is 0.696 (point A); after about 100 s of injection of brine, it decreased to 0.566 (point B), followed by an increase to 0.617 (point C) as shown in Figure 7(a). Finally, the \(\textrm{proxyScCO}_{2}\) saturation plateaus at 0.617 until point D for about 4000 s, despite the brine being continuously injected into the micromodel. Interestingly, the reduction in the \(\textrm{proxyScCO}_{2}\) saturation from point A to C varied according to the log(\(\textrm{N}_{ca}\)) value. As the log(\(\textrm{N}_{ca}\)) value increases to \(-\)4.52, a significant amount of \(\textrm{proxyScCO}_{2}\) exits the micromodel, which stipulates the displacement mechanism change from capillary fingering to viscous fingering. This can be observed in the inset photograph for points B and C in Figure 7(d). This observation is in agreement with the finding concluded by Lenormand et al. (1983) and Wang et al. (2013). As mentioned earlier, the \(\textrm{proxyScCO}_2\) and brine saturations illustrate the plateau value from points C to D, Figure 7(a). This means that the \(\textrm{proxyScCO}_2\) has reached the trapped saturation and observation is supported by the inset photograph for points C and D where the saturation topology of \(\textrm{proxyScCO}_2\) in red color does not show any sudden change, despite the brine having invaded the micromodel for about 4000 s ( \(\approx\) 67 min). Similarly, the other subplots of Figure 7(b), (c), and (d) show a plateau for \(\textrm{proxyScCO}_2\) from point C to D. However, the duration of time for a plateau is different because the flow rate for every EG is different. The similar findings can also be observed in the BAC cycle 2 shown in Figure 8.
Fig. 8
Variation in \(\textrm{proxyScCO}_2\) and brine saturation over injection time for BAC cycle 2 at four different log(\(\textrm{N}_{ca}\)) [(a): \(-\)7.05, (b): \(-\)6.05, (c): \(-\)5.05, (d): \(-\)4.52). At different injection times, there are four inset images labeled as A, B, C, and D. The images show the displacement of \(\textrm{proxyScCO}_2\) by brine in the micromodel. Saturation of \(\textrm{proxyScCO}_2\) is shown by the red color, while saturation of brine is demonstrated by the blue color in images
Full size image

3.1 Effect of brine injection rate on \(\textrm{ScCO}_2\) capillary trapping

Capillary trapping of \(\textrm{proxyScCO}_2\) is strongly influenced by the brine injection rate during BAC displacement experiments. At higher injection rates, viscous forces dominate over capillary forces, resulting in the formation of small \(\textrm{proxyScCO}_2\) droplets and, consequently, lower trapping efficiency. In contrast, at lower injection rates, capillary forces dominate, leading to the entrapment of larger \(\textrm{proxyScCO}_2\) droplets and enhanced capillary trapping. Figure 9 presents the saturation of trapped \(\textrm{proxyScCO}_2\) at four different log(\(\textrm{N}_{ca}\)) values: \(-7.05\) (point A), \(-6.05\) (point B), \(-5.05\) (point C), and \(-4.52\) (point D). As shown in Figure 7, a distinct plateau in \(\textrm{proxyScCO}_2\) saturation is observed for all cases, particularly between points C and D in Figure 9. This plateau indicates that any image within this interval can be used to compute the trapped saturation. Therefore, the image from the final time frame was selected to calculate the saturation of trapped \(\textrm{proxyScCO}_2\) using Equation 3.
The relationship between the log(\(\textrm{N}_{ca}\)) and the trapped ScCO2 saturation indicates a nonlinear relation, where point B shows the highest trapped saturation. The value slightly drops from point B to point A, and the trapped saturation value significantly drops from point B to point D. This stipulates that the capillary number influences the trapped saturation, and since the other parameters in Equation 1 are constant for this study, the primary parameter that influences the trapped saturation is the brine flow rate. However, further studies on log(\(\textrm{N}_{ca}\)) are recommended to strengthen the claims in Figure 9, as studies indicate that log(\(\textrm{N}_{ca}\)) can be as low as \(-8.00\) (Wang et al. 2013; Cao et al. 2016).
Varied flow rates impacted the saturation distributions across the micromodel, as evidenced by the inset photograph in Figure 9. The labels A to D in the inset photograph correspond to the same labels on the graph. At log(\(\textrm{N}_{ca}\)) < \(-6.00\), the saturation topology shows large clusters of trapped \(\textrm{proxyScCO}_2\) (inset photographs A and B, red color). In contrast, at log(\(\textrm{N}_{ca}\)) > \(-5.00\), smaller clusters of trapped \(\textrm{proxyScCO}_2\) are observed (inset photographs C and D, red color). This indicates that variations in capillary number influence the size of trapped \(\textrm{proxyScCO}_2\) clusters. Lenormand et al. (1983, 1988) concluded that flows at log(\(\textrm{N}_{ca}\)) above \(-5.00\) are dominated by viscous forces, while those below are governed by capillary forces. Therefore, it can be inferred that capillary-dominated flow leads to the formation of large trapped \(\textrm{CO}_2\) clusters, whereas viscous-dominated flow results in smaller clusters. These findings are consistent with the studies by Vizika et al. (1994) and Delshad et al. (1986), which also highlight the influence of capillary number on non-wetting phase trapping in porous media. Their work supports the observed trend that capillary number is a key factor controlling trapped \(\textrm{proxyScCO}_2\) saturation.
Fig. 9
Relationship between log(\(\textrm{N}_{ca}\)) and trapped saturation of \(\textrm{proxyScCO}_2\) during brine injection and comparison with Vizika et al. (1994) and Delshad et al. (1986). The images labeled as A, B, C, and D show the distribution of \(\textrm{proxyScCO}_2\) in red color and brine in blue color for different log(\(\textrm{N}_{ca}\)) values
Full size image
Figure 10a shows the effect of capillary number on the trapping capacity [C\({\text {trap}} = \phi S{\text {(nw)r}}\)], which is the fraction of the total volume of the porous medium that can be occupied by the trapped saturation of \(\textrm{ScCO}_{2}\) (Iglauer et al. 2009). As the log(\(N_{ca}\)) increases from \(-\)7.05 (0.29 \(\upmu\)L/min) to \(-\)5.05 (28.92 \(\upmu\)L/min), the capillary trapping capacity of \(\textrm{ScCO}_{2}\) decreases from 0.246 to 0.179. With a further decrease of log (\(N_{ca}\)) to \(-\)4.52 (96.41 \(\upmu\)L/min), the capillary trapping capacity decreases to 0.148.
Fig. 10
Effect of (a) log(\(N_{ca}\)) and (b) initial saturation of \(\textrm{proxyScCO}_{2}\) on its trapping capacity
Full size image
At an injection rate of 96.41 \(\upmu\)L/min, the capillary trapping capacity is 0.148, which indicates that at high injection rates, the capillary trapping capacity of \(\textrm{ScCO}_{2}\) is relatively low. As the injection rate decreases to 28.92 \(\upmu\)L/min, the capillary trapping capacity of \(\textrm{ScCO}_{2}\) increases to 0.179, showing a slight improvement. However, as the injection rate continues to decrease to 2.89 \(\upmu\)L/min, the capillary trapping capacity of \(\textrm{ScCO}_{2}\) increases to 0.257. This implies that a moderate flow rate can improve the capillary trapping capacity of \(\textrm{ScCO}_{2}\). At the lowest injection rate of 0.29 \(\upmu\)L/min, the capillary trapping capacity of \(\textrm{ScCO}_{2}\) reduces to 0.246, indicating a slight decrease in the capillary trapping capacity of \(\textrm{ScCO}_{2}\) from its peak value.
High injection rates can negatively impact the capillary trapping capacity of \(\textrm{ScCO}_{2}\) and reducing injection rates to an optimal value can significantly improve the capillary trapping capacity of \(\textrm{ScCO}_{2}\) as illustrated in Figure 10a. Figure 10b illustrates the relationship between capillary trapping capacity \(\textrm{C}_{trap}\) and initial saturation of \(\textrm{proxyScCO}_{2}\). The capillary trapping capacity is calculated using Equation 4. This equation is used to calculate the trapping capacity of \(\textrm{proxyScCO}_{2}\) for initial saturation of \(\textrm{proxyScCO}_{2}\) greater than 0.403 (Iglauer et al. 2009).
$$\begin{aligned} C_{trap} = 0.03296 +0.0120\times S_{(nw)i} \end{aligned}$$
(4)
where \(\textrm{C}_{trap}\) is the trapping capacity and \({\textrm{S}}_{(nw)i}\) is the initial saturation of the non-wetting phase. The relationship between trapping capacity and initial saturation of \(\textrm{proxyScCO}_{2}\) is linear; the trapping capacity of \(\textrm{proxyScCO}_2\) increases as its initial saturation increases. The \(\textrm{C}_{trap}\) increases from 0.0413 to 0.043 as the initial saturation of \(\textrm{proxyScCO}_2\) increases from 0.695 to 0.86.
The Knudsen number was calculated for both \(\textrm{proxyScCO}_2\) and brine to assess the validity of continuum assumptions in the micromodel. The molecular mean free path, approximated by intermolecular spacing, is on the order of 0.3-\(-\)0.5 nm for both fluids. With an average pore diameter of 16.33 \(\mu\)m, the Knudsen numbers are approximately \(3 \times 10^{-5}\) for \(\textrm{proxyScCO}_2\) and \(2 \times 10^{-5}\) for brine. These values are far below the 0.01 threshold for slip flow, confirming that the flow lies firmly within the continuum regime. Accordingly, the micromodel flow behavior can be reliably described by classical Darcy flow without invoking slip flow or Knudsen-type corrections.
Figure 11 demonstrates the relationship between \(\textrm{C}_{trap}\) and initial saturation of \(\textrm{proxyScCO}_{2}\), comparing data from literature with the experimental data obtained in this study (Iglauer et al. 2009; Caubit et al. 2004; Jerauld 1997). The \(\textrm{C}_{trap}\) increases as the initial saturation of \(\textrm{proxyScCO}_{2}\) increases due to IFT between fluids. This aligns with the findings of Iglauer et al. (2009), where capillary trapping is emphasized as a secure mechanism for \(\textrm{proxyScCO}_{2}\) storage in porous rock. The experimental data from this study (red squares) are validated by the experimental data from the literature, confirming that the \(\textrm{ScCO}_{2}\) trapping capacity is consistent with the literature. The differences between the experimental data and Iglauer et al. (2009) the data at the same initial saturation of \(\textrm{proxyScCO}_{2}\) were analyzed through regression analysis. The measure of total variability accounted for by the model was used to assess the goodness of fit by using the goodness of fit (\(\textrm{R}^{2}\)). The value of (\(\textrm{R}^{2}\)) for the linear regression appeared to be 0.918, indicating a good fit of the model.
The comparison with the results of Iglauer et al. (2009) shows the importance of validating and reinforcing the reliability of the experimental results of this study. This comparison of increasing \(\textrm{C}_{trap}\) to prior studies and relating it to the increase in the saturation of the \(\textrm{proxyScCO}_{2}\) to its initial saturation also suggests the secure mechanism of capillary trapping in saline aquifers for \(\textrm{ScCO}_{2}\) storage. Moreover, the consistency between the values characterizing the \(\textrm{proxyScCO}_{2}\) trapping capacity plotted as red squares vs. literature data shown as black squares is also acknowledged, which appears as a strong support for the conclusions made in this study. To compare the differences noted above, regression analysis was performed, and its high determination coefficient (\(\textrm{R}^{2}\)) = 0.918 also supports the outcome of the experiment. This rigorous comparative analysis not only enhances the validity of the current study but also helps to extend the knowledge based on the \(\textrm{ScCO}_{2}\) capillary trapping mechanisms into the existing research findings.
Fig. 11
Relationship between trapped \(\textrm{proxyScCO}_{2}\) saturation and initial \(\textrm{proxyScCO}_{2}\) saturation. Blue circles represent data from Iglauer et al. (2009), and purple triangles and green asterisk represent data from Jerauld (1997) and Caubit et al. (2004), respectively, showing a trend of increasing \(\textrm{C}_{trap}\) with initial saturation of \(\textrm{ScCO}_{2}\) up to a saturation limit. Red squares represent experimental data from this work, demonstrating good agreement with the literature
Full size image

3.2 Effect of BAC injection cycles on capillary trapping of \(\textrm{proxyScCO}_{2}\)

The trapped saturation of \(\textrm{ProxyScCO}_{2}\) depends on the initial saturation of \(\textrm{ProxyScCO}_{2}\). In this case, higher initial saturation means that more volume of \(\textrm{ProxyScCO}_{2}\) can be immobilized during brine injection. Nonetheless, flow rates rise as log(\(N_{ca}\)) increases so the effectiveness in trapping \(\textrm{ProxyScCO}_{2}\) decreases because viscous forces overcome capillary forces. In BAC cycle 2, the initial saturation of \(\textrm{ProxyScCO}_{2}\) is higher, and the trapped saturation of \(\textrm{ProxyScCO}_{2}\) is higher, but it follows a similar displacement pattern as in BAC cycle 1. Figure 12 illustrates the impact of BAC injection cycles on \(\textrm{ScCO}_{2}\) trapping efficiency during the injection of \(\textrm{ScCO}_{2}\) and brine. The data show that for capillary-dominated flow, the \(\textrm{ScCO}_{2}\) trapping saturation is higher compared to the flow where viscous forces were dominated over capillary forces. The trapped saturation of \(\textrm{ScCO}_{2}\) in BAC cycle 2 is higher than in BAC cycle 1 during the injection of brine at capillary numbers (log(\(N_{ca}\))) of \(-\)4.52, \(-\)5.05, \(-\)7.05, and \(-\)6.05. This variation in the capillary trapping saturation for BAC cycles 1 and 2 is due to the initial \(\textrm{ScCO}_{2}\) saturation in the micromodel. Table 5 summarizes the initial saturation of \(\textrm{ScCO}_{2}\) before brine injection for four capillary numbers (log(\(N_{ca}\))) of \(-\)7.05, \(-\)6.05, \(-\)5.05, and \(-\)4.52. The initial saturation of \(\textrm{ScCO}_{2}\) in BAC cycle 1 is higher than the initial saturation of \(\textrm{ScCO}_{2}\) in BAC cycle 2 for all capillary numbers. The values in brackets in Figure 12 show the percentage difference in trapped saturation between BAC cycles 1 and 2 at different log(\(N_{ca}\)). The values of these parameters describe the change of \(\textrm{ProxyScCO}_{2}\) trapped saturation in BAC cycle 2 compared to that in cycle 1, which shows the change of the trapped \(\textrm{ProxyScCO}_{2}\) saturation under the same circumstances between the two cycles of the experiment.
At log(\(N_{ca}\)) = \(-\)6.05, the percentage difference of 8.21% reveals that the trapped saturation in BAC cycle 2 is relatively 8.21% higher than the trapped saturation in cycle 1. Likewise, at log(\(N_{ca}\)) = \(-\)4.52, the increase in trapped saturation percentage difference of (8.19%) represented a considerably higher stratification in cycle 2. These differences are due to variations in initial \(\textrm{ProxyScCO}_{2}\) saturation and demonstrate how BAC cycle-to-cycle conditions can influence the effectiveness of capillary trapping.
Fig. 12
Effect of initial \(\textrm{ProxyScCO}_{2}\) saturation on capillary trapping of \(\textrm{ProxyScCO}_{2}\) represented by the relationship between log(\(N_{ca}\)) and capillary trapped saturation of \(\textrm{ProxyScCO}_{2}\) for two BAC injection cycles. The numbers in parentheses represent the percentage difference for two cycles, highlighting changes in trapped saturation between cycles
Full size image
Fig. 13
Relationship between \(\textrm{ProxyScCO}_{2}\) trapped saturation and initial saturation under different capillary numbers. Red-colored data points represent experimental measurements of this study: squares for log(\(N_{ca}\)) = \(-\)7.05, triangles for log(\(N_{ca}\)) = \(-\)6.05, asterisk for log(\(N_{ca}\)) = \(-\)5.05, and cross for log(\(N_{ca}\)) = \(-\)4.52. Green circular points show the dataset from Krevor et al. (2015). The black dashed line represents a trendline summarizing the relationship between initial and trapped saturation
Full size image
The influence of initial \(\textrm{ProxyScCO}_{2}\) saturation on capillary trapped saturation of \(\textrm{ProxyScCO}_{2}\) after brine injection is an important factor for predicting the efficiency of \(\textrm{ProxyScCO}_{2}\) capillary trapping in saline aquifers (Land 1968). Higher initial \(\textrm{ProxyScCO}_{2}\) saturation generally leads to higher capillary trapping, as there is more \(\textrm{ProxyScCO}_{2}\) available to be trapped in the pore space (Krevor et al. 2015).
Table 5
Initial saturation of \(\textrm{proxyScCO}_2\) for BAC injection cycles 1 and 2, respectively
log(\(\textrm{N}_{ca}\))
\(-\)7.05
\(-\)6.05
\(-\)5.05
\(-\)4.52
BAC1: Initial saturation
0.70
0.73
0.75
0.86
BAC2: Initial saturation
0.76
0.78
0.81
0.87
The observed increase in \(\textrm{proxyScCO}_2\) saturation aligns with the findings of Krevor et al. (2015) and Al Mansoori et al. (2009) who reported that the capillary trapping efficiency improves with increasing initial saturation of \(\textrm{ScCO}_{2}\). Figure 13 compares the effect of initial saturation of \(\textrm{proxyScCO}_{2}\) on its capillary trapping in this study with findings of Krevor et al. (2015). Figure 13 shows that capillary trapping of \(\textrm{proxyScCO}_2\) increases with higher initial saturation of \(\textrm{proxyScCO}_2\) and lower capillary numbers, highlighting the significant influence of these factors on trapping efficiency.
This study was focused on capillary trapping of \(\textrm{CO}_2\) as the primary trapping technique of interest for injection rate. Other trapping mechanisms, such as solubility trapping, significantly influence two-phase flow behavior in sandstone saline aquifers. This study was aimed at isolating and examining the effect of injection rate on capillary trapping, as this mechanism is particularly relevant for the conditions under investigation. Nonetheless, solubility trapping must be evaluated to comprehensively comprehend the trapping behavior in actual saline aquifer systems. Subsequent investigations will broaden this research to encompass a more thorough examination of other trapping mechanisms. The results show that \(\textrm{ScCO}_2\) capillary trapping in the micromodel depends strongly on injection rate and initial saturation, with capillary forces favoring larger trapped clusters at low rates and viscous forces reducing trapping at higher rates. BAC injection further enhances trapping by promoting brine imbibition and cluster fragmentation, providing direct pore-scale evidence of mechanisms that are not observable in core-scale studies.
This study is limited by the use of a 2D micromodel and a proxy fluid for \(\textrm{ScCO}_2\), which cannot fully reproduce the mineralogical variability and thermophysical properties of actual reservoirs. In addition, the laboratory pressure and temperature conditions, together with inherent scale effects, restrict the direct applicability of the results, as pore-scale trapping behavior may differ under true reservoir conditions. Long-term processes such as dissolution, mineralization, and potential remobilization were also not assessed. Future work should therefore emphasize experiments and simulations under in situ reservoir conditions, supported by upscaling approaches and long-term evaluations of storage stability to strengthen confidence in permanent \(\textrm{CO}_2\) sequestration.

4 Summary and conclusions

This study used a 2D micromodel to conduct two-phase displacement experiments to study the impact of the injection rate of \(\textrm{ScCO}_{2}\) and the brine and improve the understanding of how the brine injection rate and initial saturation of \(\textrm{ScCO}_{2}\) affect the capillary trapping of \(\textrm{ScCO}_{2}\) in saline aquifers. Our research explored the influence of capillary number on \(\textrm{ScCO}_{2}\) capillary trapping. The results of this experimental study showed that, while reducing the capillary number usually increases the saturation of trapped \(\textrm{ScCO}_{2}\) as the capillary forces dominate over viscous forces, our results show that there is a threshold capillary number beyond which a further reduction in capillary number leads to decreased trapping saturation of \(\textrm{ScCO}_{2}\). Results indicated that the trapping capacity of \(\textrm{ScCO}_{2}\) improves as the injection rate is decreased to an optimum value, which is due to the fact that the saturation of \(\textrm{ScCO}_{2}\) improves at an injection rate where capillary forces dominate over viscous forces. Furthermore, the experiment was continued for the second BAC cycle, which produces the same displacement pattern but with improved trapping efficiency. Additionally, the effect of the injection rate of brine and the initial saturation of \(\textrm{ScCO}_{2}\) on capillary trapping capacity was analyzed. These investigations help us to understand how the injection rate of \(\textrm{ScCO}_{2}\) and brine and the initial saturation of \(\textrm{ScCO}_{2}\) impact its capillary storage in saline aquifers, with the following key findings emerging from two-phase displacement experiments:
  • Based on these observations, we can conclude that the injection rate of \(\textrm{ScCO}_{2}\) and brine using the BAC injection technique impacts the displacement pattern; furthermore, at high injection rates, \(\textrm{ScCO}_{2}\) flows in small blobs, whereas at low flow rates, it flows in large droplets. \(\textrm{ScCO}_{2}\) trapping saturation increases as the flow rate decreases, but once the flow rate falls below a certain optimum value, it decreases.
  • The BAC injection cycle influences the trapping efficiency of \(\textrm{ScCO}_{2}\). Our results showed that \(\textrm{ScCO}_{2}\) trapping saturation improves in the second BAC injection cycle. This is due to the fact that capillary trapping of \(\textrm{ScCO}_{2}\) increases with initial saturation. However, there are some scenarios where trapping saturation decreased in the second BAC cycle. The trapping saturation of \(\textrm{ScCO}_{2}\) reduced at lower capillary numbers, where capillary forces dominated over viscous forces.
  • While excessively high injection rates negatively affect the capillary trapping capacity of \(\textrm{ScCO}_{2}\), reducing the injection rate to an optimal range significantly improves the capillary trapping capacity, with moderate injection rates achieving the highest capacity.
  • It can be concluded that the injection rate of brine has a remarkable impact on the capillary trapping of \(\textrm{ScCO}_{2}\). High injection rates lead to a relatively low trapping capacity. The optimal injection rate to improve the capillary trapping capacity of \(\textrm{ScCO}_{2}\) lies between 2.89 and 28.92 \(\upmu\)L/min (log(\(N_{ca}\)) = \(-\)6.05 to \(-\)5.05). Furthermore, decreasing the injection rate from high to moderate values can significantly improve the trapping capacity of \(\textrm{ScCO}_{2}\), emphasizing the importance of optimizing injection rates to enhance the capillary trapping capacity of \(\textrm{ScCO}_{2}\).

Declarations

Conflict of interest

The authors of this manuscript declare that they have no conflict of interest that could influence the research presented in this article. We affirm that there are no financial or personal relationships with other individuals or organizations that could inappropriately influence our work or its interpretation.

Conflict of interest

The authors declare no conflict of interest.
Open Access This article is licensed under a Creative Commons Attribution-NonCommercial-NoDerivatives 4.0 International License, which permits any non-commercial use, sharing, distribution and reproduction in any medium or format, as long as you give appropriate credit to the original author(s) and the source, provide a link to the Creative Commons licence, and indicate if you modified the licensed material. You do not have permission under this licence to share adapted material derived from this article or parts of it. The images or other third party material in this article are included in the article’s Creative Commons licence, unless indicated otherwise in a credit line to the material. If material is not included in the article’s Creative Commons licence and your intended use is not permitted by statutory regulation or exceeds the permitted use, you will need to obtain permission directly from the copyright holder. To view a copy of this licence, visit http://creativecommons.org/licenses/by-nc-nd/4.0/.

Publisher's Note

Springer Nature remains neutral with regard to jurisdictional claims in published maps and institutional affiliations.
Title
The role of injection rate in enhancing capillary trapping in saline aquifer systems
Authors
Muhammad Shahid
Akhmal Sidek
Atif Ismail
Rizwan Younas
Sajid Khan
Muhammad Muhammad
Publication date
01-11-2025
Publisher
Springer Berlin Heidelberg
Published in
Experiments in Fluids / Issue 11/2025
Print ISSN: 0723-4864
Electronic ISSN: 1432-1114
DOI
https://doi.org/10.1007/s00348-025-04134-6
go back to reference Afzali S, Rezaei N, Zendehboudi S (2018) A comprehensive review on enhanced oil recovery by water alternating gas (wag) injection. Fuel 227:218–246
go back to reference Agartan E, Trevisan L, Cihan A, Birkholzer J, Zhou Q, Illangasekare TH (2015) Experimental study on effects of geologic heterogeneity in enhancing dissolution trapping of supercritical \({\rm CO}_2\). Water Resour Res 51(3):1635–1648
go back to reference Akbarabadi M, Piri M (2013) Relative permeability hysteresis and capillary trapping characteristics of supercritical \({\rm CO}_2\)/brine systems: An experimental study at reservoir conditions. Adv Water Resour 52:190–206
go back to reference Al Hameli F, Belhaj H, Al Dhuhoori M (2022) \({\rm CO}_2\) sequestration overview in geological formations: Trapping mechanisms matrix assessment. Energies 15(20):7805
go back to reference Al Mansoori S, Iglauer S, Pentland CH, Bijeljic B, Blunt MJ (2009) Measurements of non-wetting phase trapping applied to carbon dioxide storage. Energy Procedia 1(1):3173–3180
go back to reference Aoun AE, Pu H, Rasouli V, Tomomewo O, Khetib Y, Ameur MCB (2024) Enhanced oil recovery through alternating gas re-injection to reduce gas flaring in the bakken. Energy 290:130103
go back to reference Awag M, Mackay E, Ghanbari S (2023) Impact of interphase component transfer on \({\rm CO}_2\) distribution and ph during \({\rm CO}_2\) injection in the subsurface. Carbon Capture Sci Technol 8:100132
go back to reference Baban A, Keshavarz A, Amin R, Iglauer S (2023) Residual trapping of \({\rm CO}_2\) and enhanced oil recovery in oil-wet sandstone core-a three-phase pore-scale analysis using nmr. Fuel 332:126000
go back to reference Bachu S (2007) Carbon dioxide storage capacity in uneconomic coal beds in alberta, canada: Methodology, potential and site identification. Int J Greenhouse Gas Control 1(3):374–385
go back to reference Bachu S (2015) Review of \({\rm CO}_2\) storage efficiency in deep saline aquifers. Int J Greenhouse Gas Control 40:188–202
go back to reference Bhatti AA, Ismail A, Raza A, Gholami R, Rezaee R, Nagarajan R, Saffou E (2020) Permeability prediction using hydraulic flow units and electrofacies analysis. Energy Geosci 1(1–2):81–91
go back to reference Cao SC, Dai S, Jung J (2016) Supercritical \({\rm CO}_2\) and brine displacement in geological carbon sequestration: Micromodel and pore network simulation studies. Int J Greenhouse Gas Control 44:104–114
go back to reference Caubit C, Bertin H, Hamon G (2004) Three-phase flow in porous media: wettability effect on residual saturations during gravity drainage and tertiary waterflood. In: SPE Annual Technical Conference and Exhibition?, p. 90099. SPE
go back to reference Chen B, Reynolds AC (2018) \({\rm CO}_2\) water-alternating-gas injection for enhanced oil recovery: Optimal well controls and half-cycle lengths. Comput Chem Eng 113:44–56
go back to reference Cheng Z, Zhang W, Ning Z, Dou L, Zhan J, Zhao C (2022) Wettability control on imbibition behavior of oil and water in porous media. Physics of Fluids 34(7)
go back to reference Delshad M, Bhuyan D, Pope G, Lake L (1986) Effect of capillary number on the residual saturation of a three-phase micellar solution. In: SPE Improved Oil Recovery Conference?, p. 14911. SPE
go back to reference Edlmann K, Hinchliffe S, Heinemann N, Johnson G, Ennis-King J, McDermott C (2019) Cyclic \({\rm CO}_2\)-textscH\(_2\)O injection and residual trapping: implications for \({\rm CO}_2\) injection efficiency and storage security. Int J Greenhouse Gas Control 80:1–9
go back to reference Emami-Meybodi H, Hassanzadeh H, Green CP, Ennis-King J (2015) Convective dissolution of \({\rm CO}_2\) in saline aquifers: Progress in modeling and experiments. Int J Greenhouse Gas Control 40:238–266
go back to reference Gunda NSK, Bera B, Karadimitriou NK, Mitra SK, Hassanizadeh SM (2011) Reservoir-on-a-chip (roc): A new paradigm in reservoir engineering. Lab Chip 11(22):3785–3792
go back to reference Guo R, Dalton L, Crandall D, McClure J, Wang H, Li Z, Chen C (2022) Role of heterogeneous surface wettability on dynamic immiscible displacement, capillary pressure, and relative permeability in a \({\rm CO}_2\)-water-rock system. Adv Water Resour 165:104226
go back to reference Hong WY (2022) A techno-economic review on carbon capture, utilisation and storage systems for achieving a net-zero \({\rm CO}_2\) emissions future. Carbon Capture Sci Technol 3:100044
go back to reference Hu R, Wan J, Kim Y, Tokunaga TK (2017) Wettability impact on supercritical \({\rm CO}_2\) capillary trapping: Pore-scale visualization and quantification. Water Resour Res 53(8):6377–6394
go back to reference Hu Y, Patmonoaji A, Zhang C, Suekane T (2020) Experimental study on the displacement patterns and the phase diagram of immiscible fluid displacement in three-dimensional porous media. Adv Water Resour 140:103584
go back to reference Iglauer S, Wülling W, Pentland CH, Al-Mansoori SK, Blunt MJ (2011) Capillary-trapping capacity of sandstones and sandpacks. SPE J 16(04):778–783
go back to reference Iglauer S, Paluszny A, Pentland CH, Blunt MJ (2011) Residual CO\(_2\) imaged with x-ray micro-tomography. Geophys Res Lett 38(21)
go back to reference Iglauer S, Wülling W, Pentland CH, Al Mansoori SK, Blunt MJ (2009) Capillary trapping capacity of rocks and sandpacks. In: SPE Europec Featured at EAGE Conference and Exhibition?, p. 120960. SPE
go back to reference Ismail A, Yasin Q, Du Q, Bhatti AA (2017) A comparative study of empirical, statistical and virtual analysis for the estimation of pore network permeability. J Nat Gas Sci Eng 45:825–839
go back to reference Izadpanahi A, Blunt MJ, Kumar N, Ali M, Tassinari CCG, Sampaio MA (2024) A review of carbon storage in saline aquifers: Mechanisms, prerequisites, and key considerations. Fuel 369:131744
go back to reference Jerauld G (1997) General three-phase relative permeability model for prudhoe bay. SPE Reserv Eng 12(04):255–263
go back to reference Jiang L, Liu Y, Song Y, Yang M, Xue Z, Zhao Y, Zhao J, Zhang Y, Suekane T, Shen Z (2015) Application of x-ray ct investigation of \({\rm CO}_2\)-brine flow in porous media. Exp Fluids 56:1–10
go back to reference Joseph J, Gunda NSK, Mitra SK (2013) On-chip porous media: Porosity and permeability measurements. Chem Eng Sci 99:274–283
go back to reference Karadimitriou N, Musterd M, Kleingeld P, Kreutzer M, Hassanizadeh S, Joekar-Niasar V (2013) On the fabrication of pdms micromodels by rapid prototyping, and their use in two-phase flow studies. Water Resour Res 49(4):2056–2067
go back to reference Kimbrel EH, Herring AL, Armstrong RT, Lunati I, Bay BK, Wildenschild D (2015) Experimental characterization of nonwetting phase trapping and implications for geologic \({\rm CO}_2\) sequestration. Int J Greenhouse Gas Control 42:1–15
go back to reference Kimbrel EJ, Wildenschild D, Herring AL, Armstrong RT (2022) The effect of original and initial saturation on residual nonwetting phase capillary trapping efficiency. Int J Greenhouse Gas Control 120:103758
go back to reference Kou Z, Zhang D, Chen Z, Xie Y (2022) Quantitatively determine \({\rm CO}_2\) geosequestration capacity in depleted shale reservoir: A model considering viscous flow, diffusion, and adsorption. Fuel 309:122191
go back to reference Krevor S, Blunt MJ, Benson SM, Pentland CH, Reynolds C, Al-Menhali A, Niu B (2015) Capillary trapping for geologic carbon dioxide storage-from pore scale physics to field scale implications. Int J Greenhouse Gas Control 40:221–237
go back to reference Land CS (1968) Calculation of imbibition relative permeability for two-and three-phase flow from rock properties. Soc Petrol Eng J 8(02):149–156
go back to reference Lenormand R, Zarcone C, Sarr A (1983) Mechanisms of the displacement of one fluid by another in a network of capillary ducts. J Fluid Mech 135:337–353
go back to reference Lenormand R, Touboul E, Zarcone C (1988) Numerical models and experiments on immiscible displacements in porous media. J Fluid Mech 189:165–187
go back to reference Li X, Akbarabadi M, Karpyn Z, Piri M, Bazilevskaya E (2015) Experimental investigation of carbon dioxide trapping due to capillary retention in saline aquifers. Geofluids 15(4):563–576
go back to reference Li D, Saraji S, Jiao Z, Zhang Y (2021) \({\rm CO}_2\) injection strategies for enhanced oil recovery and geological sequestration in a tight reservoir: An experimental study. Fuel 284:119013
go back to reference Łuczak D (2024) Machine fault diagnosis through vibration analysis: Time series conversion to grayscale and rgb images for recognition via convolutional neural networks. Energies 17(9):1998
go back to reference Massimiani A, Panini F, Marasso SL, Cocuzza M, Quaglio M, Pirri CF, Verga F, Viberti D (2023) 2d microfluidic devices for pore-scale phenomena investigation: A review. Water 15(6):1222
go back to reference Mat Razali NZ, Mustapha KA, Kashim MZ, Misnan MS, Md Shah SS, Abu Bakar ZA (2022) Critical rate analysis for \({\rm CO}_2\) injection in depleted gas field, sarawak basin, offshore east malaysia. Carbon Management 13(1):294–309
go back to reference Metz B, Davidson O, De Coninck H, Loos M, Meyer L (2005) IPCC Special Report on Carbon Dioxide Capture and Storage. Cambridge: Cambridge University Press
go back to reference Muharrik M, Izumi R, Suekane T (2018) Influence of buoyancy, capillary, and viscous forces on three-dimensional pore scale fingering structure of immiscible two-phase flow in a porous medium. In: AIP Conference Proceedings, vol. 1984. AIP Publishing
go back to reference Øren P, Ruspini LC, Saadatfar M, Sok R, Knackstedt M, Herring A (2019) In-situ pore-scale imaging and image-based modelling of capillary trapping for geological storage of \({\rm CO}_2\). Int J Greenhouse Gas Control 87:34–43
go back to reference Pentland CH, El-Maghraby R, Iglauer S, Blunt MJ (2011) Measurements of the capillary trapping of super-critical carbon dioxide in berea sandstone. Geophys Res Lett 38(6)
go back to reference Rasheed Z, Raza A, Gholami R, Rabiei M, Ismail A, Rasouli V (2020) A numerical study to assess the effect of heterogeneity on \({\rm CO}_2\) storage potential of saline aquifers. Energy Geosci 1(1–2):20–27
go back to reference Shahid M, Sidek A, Younas R, Ameen HFM, Ismail A, ALBajalan AR, Yahya MN (2025) The impact of brine salinity on CO₂ capillary trapping efficiency in sandstone saline aquifers using a two-dimensional micromodel. Physics of Fluids 37(7)
go back to reference Shehryar M, Raza A, Glatz G, Kamal MS, Mahmoud M, Mahboob A, Alafnan S (2025) Review of eor-based techniques for enhancing sweep efficiency in carbon geo-storage. Petroleum
go back to reference Shi J-Q, Xue Z, Durucan S (2011) Supercritical \({\rm CO}_2\) core flooding and imbibition in berea sandstone-ct imaging and numerical simulation. Energy Procedia 4:5001–5008
go back to reference Sun G, Sun Z, Fager A, Crouse B (2023) Pore-scale analysis of CO\(_2\)-brine displacement in berea sandstone and its implications to CO\(_2\) injectivity. In: E3S Web of Conferences, vol. 367, p. 01011. EDP Sciences
go back to reference Teng Y, Wang P, Liu Y, Jiang L, Wang D (2018) A spectrophotometric method for measuring dissolved \({\rm CO}_2\) in saline water. Exp Fluids 59:1–8
go back to reference Trevisan L, Cihan A, Fagerlund F, Agartan E, Mori H, Birkholzer JT, Zhou Q, Illangasekare TH (2014) Investigation of mechanisms of supercritical \({\rm CO}_2\) trapping in deep saline reservoirs using surrogate fluids at ambient laboratory conditions. Int J Greenhouse Gas Control 29:35–49
go back to reference Vizika O, Avraam D, Payatakes A (1994) On the role of the viscosity ratio during low-capillary-number forced imbibition in porous media. J Colloid Interface Sci 165(2):386–401
go back to reference Wang S, Lee M, Park MK, Kim J-M (2010) Box experiments on monitoring the \({\rm CO}_2\) migration in a homogeneous medium using electrical resistivity survey. Geosci J 14:77–85
go back to reference Wang Y, Zhang C, Wei N, Oostrom M, Wietsma TW, Li X, Bonneville A (2013) Experimental study of crossover from capillary to viscous fingering for supercritical \({\rm co}_{2}\)-water displacement in a homogeneous pore network. Environmental Sci Technol 47(1):212–218
go back to reference Wang H, Kou Z, Ji Z, Wang S, Li Y, Jiao Z, Johnson M, McLaughlin JF (2023) Investigation of enhanced \({\rm CO}_2\) storage in deep saline aquifers by wag and brine extraction in the minnelusa sandstone, wyoming. Energy 265:126379
go back to reference Wang J, Yang Y, Zhang Q, Wang Q, Song H, Sun H, Zhang L, Zhong J, Zhang K, Yao J (2025) Pore scale modeling of wettability impact on \({\rm CO}_2\) capillary and dissolution trapping in natural porous media. Adv Water Resour 201:104982
go back to reference Wildenschild D, Armstrong RT, Herring AL, Young IM, Carey JW (2011) Exploring capillary trapping efficiency as a function of interfacial tension, viscosity, and flow rate. Energy Procedia 4:4945–4952
go back to reference Yasin Q, Liu B, Sun M, Sohail GM, Ismail A, Majdanski M, Golsanami N, Ma Y, Fu X (2024) Automatic pore structure analysis in organic-rich shale using fib-sem and attention u-net. Fuel 358:130161
go back to reference Zapata Y, Kristensen MR, Huerta N, Brown C, Kabir CS, Reza Z (2022) Well-based monitoring of \({\rm CO}_2\) geological sequestration operations in saline aquifers: Critical insights into key questions. Carbon Capture Sci Technol 5:100079

Premium Partners

    Image Credits
    in-adhesives, MKVS, Ecoclean/© Ecoclean, Hellmich GmbH/© Hellmich GmbH, Krahn Ceramics/© Krahn Ceramics, Kisling AG/© Kisling AG, ECHTERHAGE HOLDING GMBH&CO.KG - VSE, Schenker Hydraulik AG/© Schenker Hydraulik AG