Zum Inhalt

FloBP: a model-driven approach for developing and executing IoT-enhanced business processes

  • Open Access
  • 28.02.2024
  • Regular Paper
Erschienen in:

Aktivieren Sie unsere intelligente Suche, um passende Fachinhalte oder Patente zu finden.

search-config
loading …

Abstract

Der Artikel stellt FloBP vor, einen neuartigen modellgetriebenen Ansatz zur Integration von IoT-Technologien in Geschäftsprozesse, der Effizienz und Produktivität insgesamt steigert. Es befasst sich mit der Komplexität der Kombination von IoT-Geräten mit Geschäftsprozessmanagement (BPM), indem es eine strukturierte Methodik vorschlägt, die Prinzipien des modellgetriebenen Engineerings (MDE) nutzt. FloBP ermöglicht die Entwicklung von IoT-gesteigerten Geschäftsprozessen durch die Erstellung eines Platform Independent Model (PIM) und eines Platform-Specific Model (PSM), die dann automatisch in ausführbaren Code umgewandelt werden. Der Ansatz betont die Zusammenarbeit zwischen Experten aus verschiedenen Bereichen, einschließlich IoT-Modellierung, Business Engineering und IoT-Anwendungsentwicklung, um eine kohärente und effiziente Integration der IoT-Fähigkeiten in Geschäftsprozesse sicherzustellen. Der Artikel diskutiert auch die Herausforderungen und Vorteile dieses interdisziplinären Ansatzes und hebt das Potenzial für verbesserte operative Effizienz, verbesserte Kundenerfahrung und die Entdeckung neuer Geschäftschancen hervor. Zusätzlich präsentiert der Artikel eine Fallstudienbewertung, um die Effektivität und Anwendbarkeit des FloBP-Ansatzes zu validieren und seine praktische Anwendbarkeit in realen Szenarien zu demonstrieren.
Communicated by Alfonso Pierantonio.
Arianna Fedeli, Fabrizio Fornari, Andrea Polini, Barbara Re, Victoria Torres, and Pedro Valderas have contributed equally to this work.

Publisher's Note

Springer Nature remains neutral with regard to jurisdictional claims in published maps and institutional affiliations.

1 Introduction

An Internet of Things (IoT)-enhanced Business Process (BP) refers to integrating IoT technologies and devices into various aspects of a business’s operations and workflows to optimise efficiency, improve productivity, and enable new capabilities of the organization [1]. These devices can either be sensors (e.g. temperature sensor, camera, heart rate sensor) that provide BPs with real-time data to make more informed decisions [2], or actuators (e.g. air conditioners, heating, watering systems, security systems), that are used as digitised physical resources that join processes as artificial actors, to automate and improve the execution of some of the tasks included in the process [3, 4]. For instance, in logistics, IoT sensors can be incorporated into shipping containers offering real-time tracking and monitoring of location, temperature, and humidity. These data can be transmitted to the central system as goods progress through the supply chain, and business processes can be used to take decision on the shipping. For instance activating climate control systems (IoT actuator) to adjust the temperature in case it goes over a specified threshold and depending on the shipped goods [5].
With IoT-enhanced BPs, organisations can access invaluable insights into their operations, enabling them to identify crucial patterns and trends. Making data-driven decisions based on these insights can enhance efficiency, reduce costs, elevate the customer experience, and foster innovation. This convergence of IoT technologies and BPs can empower organisations to remain agile, optimise their operations, and gain a competitive advantage in the ever-evolving digital landscape [6].
Integrating the domains of IoT and Business Process Management (BPM) poses inherent challenges due to their different abstraction levels and characteristics that need to be handled by different experts’ competencies, resulting in the high complexity and costs [2]. IoT devices, generally handled by IoT application developers, exhibit high heterogeneity in terms of communication protocols, interaction paradigms, and computing and storage capabilities. This heterogeneity complicates the integration process, requiring solutions to address interoperability and standardization issues. On the other hand, business modellers asked to design processes seek to abstract from the intricate technical aspects of IoT. They aim at focusing on higher-level functionalities and outcomes, avoiding the burden of managing the different dimensions of IoT devices’ heterogeneity [79]. Overcoming these challenges requires innovative approaches to enable a coherent convergence of holistic disciplines such as the IoT and BPM, empowering organisations to leverage the benefits of IoT technologies without compromising the agility and efficiency of their BPs [6, 10].
Contribution. To reduce the overall complexity of modelling and development of IoT-enhanced BPs, we propose FloBP, a model-driven engineering (MDE) approach [11] that aims to handle the interdisciplinary nature of IoT and the BPM domains. Tackling the problem from an interdisciplinary perspective requires handling the intrinsic difficulty in developing these solutions [12, 13]. By fostering collaboration and knowledge sharing between experts, it is possible to streamline the overall solution development process to develop scalable, reusable IoT solutions that meet customer demands while avoiding duplication of effort and ensuring efficient utilisation of resources.
To achieve this, FloBP builds over two different approaches, presented in [5, 14]. The first one, FloWare [14], proposes a model-driven strategy to explicitly model the IoT domain knowledge through a predefined Feature Model structure to derive a platform-independent model (PIM). This PIM allows the representation of functionalities and devices that could be involved in developing an IoT application for a given context. From this knowledge, different configurations can be applied based on the customer’s requirements, and a platform-specific model (PSM) can be obtained through refinements. Finally, automatic code generation permits the development of code artefacts representing basic IoT applications inside the FloWare Platform,1 which incorporates the Low-Code Development environment Node-RED2 to execute the developed artefacts directly. The Node-RED tool allows the interconnection of heterogeneous devices and services to develop IoT applications. Thanks to the availability of a visual editor, Node-RED enables the easy creation of IoT applications through the interconnection of asynchronous visual components incorporated in the palette. It is worth noting that, in this approach, the development of the behaviour of the IoT application is left to the IoT developer. On the other hand, the work proposed in [5] poses guidelines to model the behaviour of the IoT application. In detail, this work permits the modelling and development of IoT-enhanced BPs at the modelling level without introducing complexity to the notation, focusing on incorporating real-world data for informed decision-making, automating and improving tasks, and adapting to the physical execution environment. It also provides a microservices infrastructure to support the deployment and execution of the IoT-enhanced BPs independently of the underlying IoT device technology.
In this study, we enhanced the recommended guidelines for incorporating PIM information into BPMN models to delineate IoT-enhanced BPs. Specifically, BPMN constructs have been reinterpreted to encompass IoT devices outlined in the PIM, treating them as process actors within an IoT-enhanced BP. Additionally, the proposed microservice infrastructure has been expanded to enable Node-RED flows to introduce events from the physical environment into the BPMN engine, supporting the execution of IoT-enhanced BPs. Furthermore, a new microservice has been introduced to furnish this engine with IoT device configurations specified in the PSM, facilitating interaction with IoT devices during runtime. As a result, FloBP intends to provide support from the design to developing and deploying customised IoT-enhanced BPs.
In detail, the significant contributions of this paper are the following:
  • A modelling approach that redefines the structuring of Feature Model diagrams proposed in [14] to permit a more effective integration and usage of this knowledge to model IoT-enhanced BPs. This allows the modeller to represent the sensing of different aspects of the IoT as BP elements, relieving him/her from acquiring deep technical expertise in IoT devices and systems. To not increase the complexity of the BP modelling task, we analyse the constructs provided by the BPMN metamodel and define a proposal to specify IoT devices and pull interactions without modifying its metamodel. In addition, we apply the Separation of Concerns (SoC) design principle to permit different experts to contribute to the different development phases and steps of the solution. The SoC ensures that each expert can focus on their respective areas, fostering collaboration within an interdisciplinary team.
  • A microservices architecture is designed to streamline the integration of business processes with the physical world. It accomplishes this by establishing a robust framework that fosters a seamless connection between the created models and the underlying IoT technologies. By emphasising a high degree of decoupling, this architecture enables efficient integration of IoT devices, even when diverse technologies support them. This flexibility ensures that various IoT devices can seamlessly interact with the overall system, promoting interoperability and scalability. It leverages the power of modelling tools and platforms to automate and optimise the development process, improving productivity and reducing time-to-market.
A methodology in line with the Design Science Research (DSR) guideline is used for this approach. DSR aims to develop practical solutions that professionals in their field can use. More concretely, solutions—or design artefacts—can be constructs, models, methods, or instantiations [15, 16]. In this paper, our solution is a tool-supported MDE approach for modelling and developing IoT-enhanced BPs. According to the DSR [15], this solution can be categorised as an approach since it provides actionable instructions of a conceptual nature.
Outline. The DSR methodology, as described in [16], involves six activities. The first activity is problem identification and motivation, which is presented in Sect. 2. The second activity is the design and development of the artefact to support the defined objectives. Section 3defines objectives of the contribution, while Sect. 4 and 5 explain the modelling approach for interdisciplinary teams in developing IoT-enhanced BPs. We followed an action-research development approach [17], iteratively studying the problem, applying actions, and analysing the results to meet our goals. The fourth activity is the demonstration, where the developed artefact solves instances of the problem. We utilise the tools supporting the MDE approach to develop examples and demonstrate its feasibility, such as the motivation example shown in Sect. 6. In the evaluation activity, we observe and measure how well the artefact solves the problem. A controlled subject-based experiment [15] was conducted to evaluate the effectiveness of our solution, following the guidelines proposed in [18]. The experiment is presented in Sect. 7. We also analyse state-of-the-art concerning integrating the IoT domain inside BPs in Sect. 8, where we compare our solution with existing ones. Lastly, this paper satisfies the sixth step of DSR in Sect. 9, as it communicates results, limitations, and conclusions to the research community.

2 Motivation and challenges

The FloBP approach aims to enhance the utilisation of IoT devices in various private and public spaces within business processes, aiming to improve efficiency (in terms of time, cost, sustainability, etc.). This approach facilitates the integration of IoT devices to optimise their usage and maximise benefits. To this end, in this work, we illustrate our approach proposal through a running scenario from the IoT domain, precisely the necessity to transform a typical canteen into a smart canteen.
Such a transformation can enhance the overall sustainability of the involved processes, i.e. by managing and controlling environmental parameters inside the canteen, as well as permitting automatic management functionalities such as reservation and access control for users, the management of dishes and foods, the management and reduction of waste, and many others [19]. Introducing smart devices to enhance the already provided functionalities and to develop new ones also improves the quality and performance of the services, reduces costs and resource consumption, and engages more effectively and actively with its members by automating various aspects of the smart canteen [20].
To better explain the problem, we will consider the part of a smart canteen scenario in which different IoT devices can be integrated into the processes supporting food distribution and those managing the canteen hall.
Smart Canteen Food Distribution. Different factors raise the need to transform the traditional food-providing functionality into a smart one. For example, the food supply in the canteen is performed by various operators who manage the customer’s order, prepare the correct dish, and allow payment. This leads to long queues and waiting times that could be too long to be able to pick up your meal, which translates into less time available to consume it. In addition, the general monitoring and cleaning of the canteen area must also be carried out. Managers are in charge of monitoring the level of waste bins and environmental cleanliness and have to intervene promptly when necessary. However, these activities can become challenging to achieve when the canteen reaches high volumes of concurrent customers, and integrating IoT devices into the canteen processes to make them more effective seems to be a profitable direction.
Upon arrival at the canteen, users need to be authenticated. If the software system identifies them as subscribers who have made food reservations, a barrier allows them to access the canteen. Subsequently, the food is served on the tray. Users must then proceed with the payment, which is securely stored in the system once completed. Finally, users can take their food and sit in the canteen hall. If a user takes the food before making the payment, s/he is stopped and asked to proceed with the payment before leaving. The whole process can be supported and use different informative systems the operators use. To make it more effective, different IoT devices could be included in supporting BP activities. These devices will not operate in an isolated and detached way; they must be integrated within the whole canteen process and coordinated to obtain the required functionalities. Integrating IoT devices inside the overall process strictly depends on the customer’s requirements. Various types of devices can be utilised to fulfil different functionalities. For instance, when accessing the canteen, authentication can be accomplished through various options, such as employing a smart card placed in an RFID scanner, a fingerprint scanner, a camera-based solution, or even a retina scanner. This preference is reflected in the overall BP, which could need to be adapted or enhanced according to the IoT devices chosen.
Developing these solutions requires engaging different stakeholders, each with their unique areas of expertise, throughout the entirety of the development process [2123]. Typically, to model these solutions business engineers who specialise in articulating the precise requirements that BPs must fulfil are involved. They use high-level modelling languages such as the Business Process Model and Notation (BPMN) [24]. If we want these processes to be executable, the process must be deployed in a process engine, and the IoT devices must also be set up and configured. However, business engineers may not have the knowledge and skills to manage the IoT technology required to interact with the IoT devices that participate in the process (e.g. temperature sensors, luminosity controllers, proximity sensors, and alarms). Note that each IoT device may require managing different technologies (e.g. MQTT, Zigbee, Bluetooth, or CoAP) to interact with the process and produce a different type of data that needs to be correctly elaborated. This could produce errors in modelling and developing BPs, which can be reflected in a not optimised solution. On the other hand, IoT experts could fulfil this task as they possess expertise in supporting the introduction of IoT devices inside an application. However, they may not be aware of the underlying BPs or even understand the definitions of the notations. Finally, for the IoT solution development, IoT Application Developers are responsible for the development, deployment, and configuration of IoT devices [23]. Such aspects could have a relevant impact on the supported BPs [25].
Handling this problem with an interdisciplinary approach can yield more effective and efficient IoT-enhanced BPs, resulting in various benefits for organisations. These benefits include improved operational efficiency, enhanced customer experience, and the discovery of new business opportunities. Additionally, an interdisciplinary approach can help reduce the complexity of building customised solutions and increase the reusability of developed artefacts. By fostering collaboration between experts, organisations can identify and address potential technical, operational, and business challenges, ensuring that the IoT system aligns with the organisation’s strategic goals. Overcoming these challenges is essential for organisations and IoT application developers [26, 27].
Considering the challenges mentioned above, we intended to derive and validate a model-driven development process that can support the interdisciplinary nature of IoT-enhanced BPs, fostering the separation of concerns and the smooth cooperation of different stakeholders, bringing different expertise.
Extensive research has been conducted to define development methodologies and technologies for IoT applications. In particular, in the MDE domain, several approaches have been proposed to permit abstracting from the heterogeneity of IoT devices [28] or to crystallise and reuse the IoT knowledge acquired in different contexts [14] and that provide IoT platforms portability [29]. Furthermore, as highlighted in [3032], innovative approaches have been explored for developing emergent configurations modelled as domain objects to define the actors, the IoT environment, and the runtime interaction between devices and the application. These configurations involve a collection of entities temporarily cooperating to achieve specific user goals, ultimately automating the formation of the most suitable emergent architecture, and considering runtime adaptations caused by context dynamic changes. This is achieved by intelligently considering the heterogeneity of independently developed IoT components, services, and applications. Despite these advancements, integrating IoT solutions into existing business processes is still challenging as illustrated above.

3 The FloBP approach

FloBP has been conceived following the MDE principles that aim to mitigate development challenges by elevating multiple models to primary development artefacts to derive IoT-enhanced BPs [11]. By adopting an MDE approach, enterprises can use the acquired knowledge and experience to optimise their software development processes. This, in turn, improves the stability and maintainability of the delivered solutions and provides customers with a faster development process [33].
Fig. 1
Overview of the proposed MDE approach
Bild vergrößern
The FloBP approach, in line with MDE practices, consists of three main phases aiming at producing different artefacts: the Platform Independent Model (PIM), the Platform-Specific Model (PSM), and the Code. Each phase encompasses multiple steps to be carried out by different actors, as depicted in Fig. 1 within the Modelling Layer. To construct the PIM, it is necessary to ensure consistency among elements in the feature diagram and those in the BP diagram. Model transformations are used to keep aligned and consistent with the information reported in different diagrams. Within the context of the model-driven process, the model-to-model technique facilitates the mapping of declarations that explicitly specify the relationships between elements in the source and target models [34]. These mapping declarations encompass mapping rules, which delineate the relationships among the characteristics or attributes of these elements. This is detailed in Sect. 4.2, where a specific mapping between feature model elements and business process artefacts is provided. A PSM must be generated from the PIM to enable code derivation successively. In particular, this generation needs appropriate model transformations that enrich the PIM with platform-specific details. Finally, a Model-to-Code transformation is necessary to automatically generate executable software artefacts from a PSM representation. Overall, we automate code derivation for IoT solutions, reducing the manual coding required, which can significantly accelerate the development process [34].
Moreover, particular attention is given to the Physical and Infrastructure Layers, which detail the microservices structure built for the deployment and runtime execution of the generated software artefacts.
Platform Independent Model
IoT Modelling Experts are in charge of reaching extensive knowledge regarding the possible solution concerning the IoT domain under consideration. This knowledge is modelled and sent to Business Engineers, which can exploit it to develop the IoT-enhanced BP.
To achieve the mentioned objectives, two model kinds are used to separate the concerns related to representing several aspects of the final solution.
Step 1—Feature Model Design. The Feature Model serves as the first model and represents a broad range of IoT elements, including their families, domain features, and dependencies. It employs a cross-tree structure to capture the relationships between features [35]. In this approach, an extended version of the feature model structure proposed by the FloWare approach [14] accommodates the heterogeneity and variability aspects of the IoT devices involved. In detail, a focus is posed on the operations that IoT devices can perform. An IoT Modelling Expert, well-versed in designing and representing specific IoT domains using modelling languages such as Feature Models, is engaged in this phase. By leveraging the feature model, a comprehensive IoT Domain Knowledge is derived, focusing on the available IoT systems and devices relevant to the specific IoT solution.
Step 2—IoT-enhanced BP Design. The IoT domain knowledge obtained from the feature model is successively elaborated and utilised in the modelling editor to guide the Business Engineer in making informed decisions during the modelling process. In detail, in developing the BP, particular emphasis is put on the IoT devices involved and their corresponding operations within the model. Indeed, the BP can trigger on-demand IoT device operations inserted on it, explicitly demanding an IoT device to act. For example, the BP may require the IoT device to open a window, defined as an on-demand interaction between the BP and the physical world, i.e. the IoT device involved in that operation. In such a way, FloBP permits the derivation of a truly operational IoT-enhanced BP. Additionally, autonomous interactions between the BP and the physical world can be modelled as high-level event-driven communication. High-level events related to IoT devices can trigger the BP when activated. An example of such an event could be the “room too cold” event detected by a temperature sensor, which can trigger the BP when it comes true. This interaction is considered an autonomous event-driven communication, as the IoT devices autonomously inject data without an explicit request by a process. Once terminated, the resulting IoT-enhanced BP is deployed inside the BPMN Engine, a microservice able to execute at runtime the developed model.
Platform-Specific Model The decisions made during the BP modelling, specifically regarding the selected IoT systems, devices and their operations, are automatically reflected inside the feature model as chosen features in the tree. This provides a comprehensive structure of the expert’s decisions based on the business requirements, referred to as the Step 3—Feature Model Configuration. However, technology-dependent information about IoT devices, i.e. how to communicate with them and others, is still missing. In this sense, further refinement is necessary to allow communication between the BP and the IoT devices.
Step 4—Feature Model Refinement. To enrich the selected features with technology-dependent details, the involvement of an IoT Application Developer is crucial. The IoT Application Developer is responsible for providing specific information about each IoT device involved in the BP, such as the technical aspects required for deployment in the physical world. This includes details about device connectivity, data types produced by the devices, and other relevant information. Once the IoT Application Developer refines the necessary information, a refined Feature Model at the PSM phase is obtained. This model represents the technological configuration of the solution in charge and is saved in the Config Server, a microservice dedicated to this purpose.
Code Artefacts The refinement of the feature model enables Step 5—IoT Application Templates, where the automatic generation of code artefacts serves as IoT application templates to support the autonomous injection of high-level events inside the BP. These code artefacts are developed based on the information provided in the Platform-Specific Model, including device types, communication methods, and data types associated with the IoT devices. These templates are represented as flows within the FloWare Platform, which incorporates the Node-RED tool, an extensively used low-code development engine for facilitating the handling of IoT device data and the development of IoT applications.
Step 6—High-Level Event Flows. The IoT devices have no capability of elaborating their data to produce high-level information, i.e. the room is too hot. At the same time, business engineers should be leveraged by handling this type of information, as they just need to use this to develop the process. To achieve this, a software platform is required to convert the raw data collected from devices into actionable high-level information. This platform would bridge the gap between low-level data and valuable insights, empowering businesses to develop and optimise their processes effectively.
In our approach, this is demanded by automatic templates generated inside the FloWare Platform1, an IoT platform that incorporated the Node-RED tool2, which uses a low-code programming language to develop event-driven IoT applications easily. These templates serve as a base for processing data generated by IoT devices and assist the IoT Application Developer in modelling and managing those high-level events previously defined in the IoT-enhanced BP. Whenever an event occurs, the high-level event result is sent to the BPMN engine, which triggers the starting or continuation of the IoT-enhanced BP execution.
In the following, we discuss in detail the FloBP approach using the smart canteen scenario from Sect. 2, emphasising the involvement of various actors in this interdisciplinary activity. Section 4 describes the platform-independent IoT-enhanced BPs Modelling activity and actors involved, including Steps 1 and 2 of Fig. 1 and the actors involved in modelling BPs with IoT capabilities while remaining platform-agnostic. In Sect. 5, we discuss the transformative Steps 3 and 4 required for platform-specific IoT-enhanced BPs Modelling and Code Artefacts Development. It also provides an overview of developing code artefacts seamlessly integrating IoT capabilities into BPs, covering Steps 5 and 6.

4 Platform-independent IoT-enhanced BPs modelling

In this section, we will discuss the modelling of IoT-enhanced BPs, represented by the Platform Independent Model-related steps, in particular, covering in detail Steps 1 and 2 of the FloBP approach, as illustrated in Fig. 1. Section 4.1 focuses on knowledge modelling concerning a specific IoT scenario, while Sect. 4.2 illustrates the modelling of IoT-enhanced BPs. The approach is described using the smart canteen scenario introduced in Sect. 2.

4.1 Feature model design

The digitisation of processes, such as those implemented in a smart canteen, involves the deployment of sensors and actuators, followed by including the corresponding data into the BP flow. For effective implementation, digitisation must consider the unique characteristics of each deployment context [7]. This means a particular application scenario comprises various solutions that share many similarities but must be customised to meet specific needs. Organisations that provide Internet of Things (IoT)-based solutions are well aware of this challenge and constantly seek strategies to leverage their knowledge and experience from previous deployment scenarios, enabling them to reuse valuable insights [26, 36].
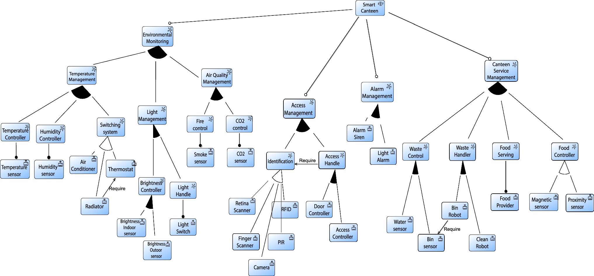
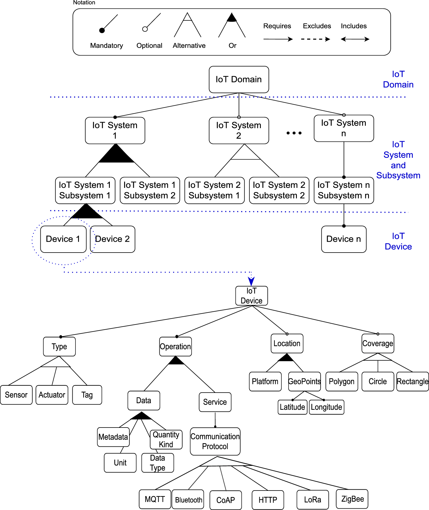
We have described this necessity in detail in the FloWare approach [14], discussing how an organisation specialising in a specific IoT domain needs to categorise the overall IoT software and hardware solutions offered. We synthesised this concept with the term crystallised IoT knowledge to indicate the possibility of representing the entire experience and awareness that a given enterprise acquired in a specific IoT application context. This knowledge can then be used to satisfy each customer’s necessities specifically. In FloWare [14], feature models have been selected to represent such knowledge. Feature Model Structure. The feature model structure leverages feature models to manage the inherent heterogeneity arising from the target IoT domain and the utilised devices, thus crystallising the knowledge about the variability of functionalities made available in specific solutions and the devices required to provide these functionalities. This structure is built upon the well-known IoT-Lite3 ontology [37], which describes an IoT Domain as a collection of Systems which can be decomposed into Sub-Systems. Each Sub-System is supported by one or more IoT Devices, which needs to be described through several pieces of information.
The proposed structure, reported in Fig. 2, proposes as the root of the model the considered IoT Domain, that is then directly linked with the IoT Systems possibly relevant for the same domain. At its turn, an IoT system can be decomposed and linked to one or more IoT Subsystems, each representing a specific functionality provided by the system. The IoT Modelling Experts are responsible for including, defining, and characterising these systems and subsystems, as well as the needed IoT Devices that will constitute the last layer of the tree structure. All the features are linked through unique relationships that establish their mandatory or optional selection.
Fig. 2
IoT device feature model structure (The IoT device structure (bottom part of the figure) is applied for each IoT device inserted inside the model.)
Bild vergrößern
Fig. 3
Feature model representing the Smart Canteen IoT Domain
Bild vergrößern
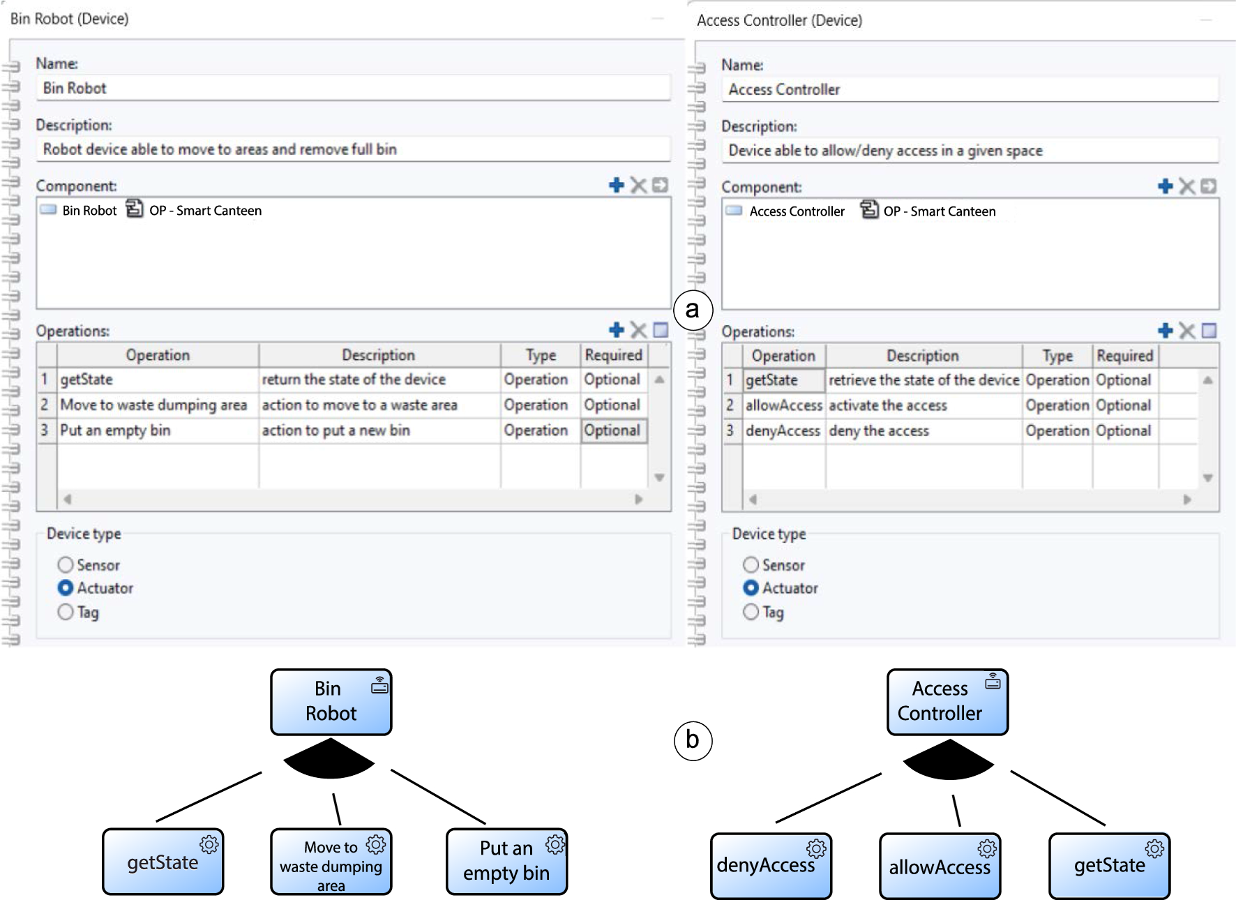
Fig. 4
Detail of information for the Bin Robot and the Access Controller devices (a) and the generated operations in a feature model form (b)
Bild vergrößern
In the FloBP approach, we extended this structure, as reported in Fig. 2, providing detailed information regarding IoT devices and their operations. This is needed to permit its effective usage in the modelling of the BP, as detailed in Sect. 4.2. The IoT device data structure requires the mandatory specification of the device Type, i.e. sensor, actuator, or tag and the Operations the device can perform. Due to the highly heterogeneous nature of the IoT domain, IoT devices can employ one or more communication methods to transmit their data. To effectively represent this variability, each operation necessitates the specification of the Service, which denotes the Communication Protocol utilised by the operation. Examples of such protocols include MQTT, Bluetooth, CoAP, HTTP, LoRa, or ZigBee. Furthermore, the schema accommodates optional information related to the device’s Location and Coverage. The Location indicates the physical placement of the device, while the Coverage defines the operational range of the device.
To fully support this modelling step, we provided a customised version of the FloWare Tool as a library deployed inside the ADOxx metamodelling platform4 that can be used to design the presented feature models. The equipped library can cover all the steps, from the feature model design to its configuration, permitting the generation of artefacts describing different aspects of the IoT application. Thanks to a graphical interface, the resulting platform makes it easy to design and configure all the needed details to derive complete knowledge regarding all the IoT elements involved in a given scenario.
Feature Model Design (Step 1). The first step of the approach asks the IoT Modelling Experts to represent the considered IoT domain through a feature model using the previously described structure. The result of this modelling activity applied inside the FloWare Tool is reported in Fig. 3. The model’s root represents the IoT domain, in our case, the Smart Canteen, and it is linked with the systems that can be included in this domain. For example, the Environmental Monitoring system represents the range of possibilities for monitoring the entire Smart Canteen, including the kitchen, eating hall, and others. Each system can then be decomposed into several IoT subsystems, representing, more specifically, the functionalities that can be developed. For example, in the case of the Temperature Management subsystem, it is possible to monitor environmental values related to the temperature and humidity and to activate systems that can impact those environmental values (e.g. radiators). This is done by modelling the IoT devices in the last layer of the feature model and linking them to the related subsystem. Then, for each device, it is possible to include different information: the name, a brief description, the Device Type (i.e. sensor, actuator or tag), and the device’s operations, as reported in Fig. 4a. The specification of such information will result in the generation of a feature model fragment that will be successively configured by the BP modeller as specified in Sect. 4.2. Figure 4b reports the generated feature models for the two devices considered. All the information inserted inside the feature model is then saved inside a Feature Model DB and sent to the BPMN editor to allow BP modelling activities with IoT-related modelling elements. In such a way, the knowledge of IoT experts is transferred to be used by BP experts.

4.2 IoT-enhanced BP design

Once IoT devices and their functionalities have been modelled, we need to describe how they participate in the processes of an organisation. To do so, we propose using BPMN since it is a well-known and accepted standard by business process experts in academia and industry. The notation provides an intuitive and easy way to represent the semantics of complex processes. BPMN is not only used by process designers, who are experts in the usage of the notation to define processes, but also by other process stakeholders such as customers, marketing professionals, or finance employees who need to analyse them [22, 38, 39]. In addition, BPMN is the most used and preferred modelling language to face the integration of BPs and IoT [1, 6].
IoT-enhanced BP Characteristics. To effectively model IoT-enhanced BPs using the BPMN-based approach proposed in this paper, it is important to understand the key characteristics that need to be considered, as reported in [5].
These characteristics are as follows:
  • Flow of Coordinated Tasks. As traditional BPs, IoT-enhanced BPs require a well-defined flow of coordinated tasks to achieve their goals. As illustrated in the motivating scenario in Sect. 2, these tasks can include user identification, dish dispensing, or payment registration, which need to be executed in a specific logical sequence.
  • Participation of IoT Devices. The IoT devices participating in the BP can automatically execute some of the tasks included in a process. For instance, the dispensing of dishes could be automatically done by a robot. Thus, we need to consider IoT devices as actors in the process.
  • Interaction between the BP and IoT Devices. The interaction between the BP and the IoT devices can follow two modalities:
    • On-demand Interaction: In this type of interaction, the BP explicitly decides when and how to interact with IoT devices based on its business logic. For example, the BP may request an access control device to grant access to a university member, or can ask a robot to dispense dishes, or can activate an alarm.
    • Autonomous Interaction: IoT devices can autonomously inject data into the BP without an explicit request. For instance, a finger scanner can automatically inform the BP when a user touches it, or a proximity sensor can inform the BP about detecting an object. This type of interaction is characterised by the IoT devices independently providing data to the BP and in their activation.
To effectively model IoT-enhanced Business Processes using BPMN, following specific modelling guidelines as proposed in [5] is essential. In the FloBP approach, these guidelines have been expanded to include the predefined feature model structure introduced earlier. It is important to note that this approach does not modify the BPMN metamodel but adheres to it. This ensures that any commercial BPMN engine can successfully execute models created using these guidelines, providing compatibility and interoperability. The conceptual mapping between each feature model element and the BPMN components is presented in Table 1. In detail, an IoT system reported within the feature model; it is associated with a Pool BPMN element, which represent the boundaries of a participant in a collaborative process. A IoT Device element is conceptually mapped to a BPMN Lane, within the IoT system Pool. Finally, a device IoT operation is mapped to a Service Task included in the IoT device Lane, representing the automated or manual service that needs to be executed as part of the business process.
Furthermore, to support the modelling of IoT-enhanced BPs, we developed and made publicly available the IoT-enhanced BP web tool.5 This tool extends the general BPMN tool editor, including the IoT domain knowledge derived from the feature model to guide the Business Engineers with a knowledge of all the IoT systems, IoT Devices and their operations that could be involved in the process.
Table 1
Conceptual one-to-one mapping between the feature model and the BPMN elements, with a description
Feature Model element
BPMN element
Description
IoT System
Pool
An IoT system, defined as a high-level functionality that can be inserted inside the solution, is represented through a Pool element in the BPMN notation
IoT Device
Lane
An IoT device is represented through a Lane element in the BPMN notation
IoT Operation
Service Task
An IoT operation, performed by an IoT device, is represented through a Service Task BPMN element
Fig. 5
Some snapshots of the supporting web BPMN modeller. a Allows the selection of an IoT system in a pool (guideline 1), b allows choosing the IoT device required in a lane (guideline 2), c allows selecting the operation for that device as an on-demand interaction (guideline 3), and d defining a high-level event as an autonomous interaction (guideline 4)
Bild vergrößern
As illustrated in Fig. 5, the BPMN modeller has been extended to support and assist Business engineers during the BP modelling process with different mechanisms (e.g. popovers) to ensure they apply the following guidelines properly.
1.
Pools to represent IoT systems. BPMN proposes using Pools to represent organisational entities participating in a process. Thus, we propose using Pools to represent IoT systems, reported in the considered feature model, which allows us to organise the participation of IoT devices in the process according to the IoT system they belong to. Other pools that gather other actors unrelated to the IoT domain or represent external entities can also be included, as done in standard BPMN modelling. Figure 5a shows the editor support provided to the modeller to insert a pool. The editor proposes to the modeller a list of IoT systems (among the ones reported in the feature model in Fig. 3) when a pool is selected.
 
2.
Lanes to represent IoT Devices. According to good practices in BPMN, lanes should be used to represent the actors participating in a process. Thus, each IoT device that participates in the process is specified by a lane within the pool representing the IoT system to which the device belongs. Figure 5b shows the editor support for this guideline. In particular, the editor suggests to the modeller a list of IoT devices related to the Lane previously inserted. This list is filtered to show only those IoT devices that belong to the IoT system associated with the pool. Note that the pool of this figure is associated with the Access Management IoT system, and the list of IoT devices provided corresponds with the ones reported in the feature diagram for this specific functionality.
 
3.
Service Tasks to represent IoT operations. In BPMN, the tasks within a lane define the actions of the actor represented by the lane. According to the standard, service tasks are those carried out by software. Therefore, in the case of IoT devices, we think that such tasks are the best option to represent their actions. Thus, each IoT device’s action required by the BP is defined as a Service Task in the corresponding lane. This supports on-demand interactions between the BP and the IoT devices (i.e. when the BP executes one of these tasks, it explicitly demands an IoT device act). Figure 5c shows the editor support for including an IoT operation in the BPMN model. Inserting a Service Task into a lane related to an IoT device produces a list of the operations an IoT device can perform. The operation selection from the popover list is left to the modeller, and the Service Task element will be named with the name of the selected operation. In the example in figure, the operations of the Finger Scanner, which is the IoT device associated with the lane, are shown.
 
4.
Message Flows to represent IoT devices-Physical World interactions. An autonomous interaction occurs when an IoT device automatically injects some data into the BP without an explicit request by the BP. This type of interaction can be considered an event-driven communication between the physical world in which IoT devices operate and the BP. The BP is interested in the events that occur in the physical world and is waiting for the occurrence of these events. BPMN provides the message start event and the message intermediate catch event to define that a process must wait for the reception of an event to either be started or to continue its execution after pausing it, respectively. Thus, autonomous interactions between IoT devices and the BP are represented through message flows drawn between a collapsed pool representing the Physical World in which IoT devices operate and the rest of the pools that comprise the IoT-enhanced BP. Each message flow is labelled with the name of the IoT device that injects the data into the process and is connected to a message event that receives these data. Figure 5d shows how a modeller can define this interaction. In detail, the editor allows expressing the name, selecting the IoT device involved from a list, the operations available for the chosen IoT device, and writing the condition that must be satisfied to trigger an event. In this snapshot, the condition indicates that the “FullBin” event should be injected into the BP when the IoT device’s operation getBinValue returns a value equal to full.
 
IoT-enhanced BP Design (Step 2). The possibility to choose between various IoT devices and systems to be incorporated within the required solution, as outlined in the Smart Canteen feature model, is closely aligned with the specific needs and preferences of customers in that particular scenario. Figure 6 describes an exemplary IoT-enhanced BP that effectively defines and optimises food distribution within the smart canteen as presented in Sect. 2.
Fig. 6
BPMN model that describes the dispensing of dishes in the Smart Canteen. The IoT devices involved and their on-demand (service tasks) and autonomous (message flows) interactions are depicted in blue
Bild vergrößern
As we can see, three pools represent the IoT systems involved in this process: the Access Management, the Canteen Service Management, and the Alarm Management. These pools comply with the IoT systems defined inside the feature model in Fig. 3. In addition, there is a pool that contains some Software Systems that participate in the process (Information System and Email System), a collapsed pool that represents the external entity that processes the Payment, and a collapsed pool that represents the Physical World. Note how several message flows arise from this last pool to describe the autonomous interaction of the IoT devices with the BP.
The food delivery process starts when a Finger Scanner injects a Finger Reading event into the BP. Then, the Information System retrieves the subscriber information corresponding to the received reading. The process terminates if the user is not identified as a service subscriber or a reservation has not been made. Otherwise, the Access Controller device is requested to allow the user to access the canteen, and the Information System loads the dishes of the reservation. Once the full reservation is loaded, the Food Provider device is requested to dispense the corresponding dishes. Afterwards, the BP waits for one of the following two circumstances: either an external Payment Entity confirms the payment, then the Information System registers it, and the process finishes, or the user takes the food before paying. If the second case is observed, the “Tray is taken from the desk” event is automatically injected by a Proximity Sensor. The event is activated when it detects that the tray with the food is taken from the dispensing desk without paying, and a Light Alarm is activated. At this point, the BP waits for one of these two other events. Either the user puts the tray again in the dispensing desk (this is processed through the Tray is back on the desk event, and then the BP stops the Light Alarm and waits again for the payment), or in case no other event is observed for 5 min the BP stops the Light Alarm. Consequently, the Information System stores that missing payment and a reminder payment email is sent to the user by the Email System. Afterwards, the process finishes. We also included the management of a full bin in the BPMN model. A Bin Sensor detects that a bin is full, and through the BinFull event, it injects an event into the BP to inform about this issue. Then, the BP requests a Bin Robot to move the full bin to a dumping waste area and to bring an empty bin.
Management of High-Level Events. In the FloBP approach, the abstract representation of events injected into the BP from the physical world is evident. However, specific details about how these events are generated from the physical world have not been presented. For instance, the FullBin event is generated when the Bin Sensor detects that the bin is full and needs to be changed. Similarly, the Tray is back on the desk event is injected into the model when the user places the tray back on the desk, but only if the Alarm is on. This is because the event-triggering logic and autonomous interaction with IoT devices are not directly handled by the BP engine that executes the BPMN model. Instead, we have applied the Separation of Concerns (SoC) principle and delegated this responsibility to the IoT devices. It is important to note that IoT devices typically lack the computing capabilities to generate high-level events directly. For example, a Bin Sensor can provide real-time data on the bin’s level but may not be able to interpret these data at a higher level of abstraction. To address this challenge, we have chosen to delegate the management of the event-triggering logic, including the autonomous interaction of IoT devices, to the FloWare Platform. This platform leverages Node-RED flows, responsible for interacting with IoT devices and generating the high-level events required by the BP at runtime. This approach is further explained in detail in Sect. 5 of the paper.
Note that Business Engineers are those who better know the business requirements that must drive the definition of this event-triggering logic. Thus, the BPMN editor we developed to support the proposed modelling approach (presented below) provides Business Engineers with a user interface to (1) define the conditions that trigger the high-level events included in the BPMN model and (2) send these definitions to the FloWare platform that can support them. In this way, Business Engineers can completely define an IoT-enhanced BP considering the sequence of tasks, the on-demand interaction with IoT devices, and the autonomous interaction defined in terms of conditional events.
The web tool presented in this section supports automatically generating a preliminary feature model PSM from BPMN models. It allows the automatic generation of a preliminary feature model PSM for each scenario. Each PSM includes a selection of features according to the IoT devices required by each scenario. Additionally, it is worth noting that the web tool checks the rules defined in the feature model. We explained above that the feature model could introduce constraints that, for instance, make some specific IoT devices mandatory. Thus, when the web tool generates a preliminary feature model PSM, it checks whether these constraints are satisfied. If a constraint is not satisfied, the tool provides a visual error to the user, requiring them to take action to fix the problem.
Fig. 7
Smart Canteen Feature Model Selection. For exemplification purposes, in this figure, only the selected features appear
Bild vergrößern
Fig. 8
Feature Model Refinement step: (a) Detail on the Bin Robot operations selected, and (b) the refinement of its specific information
Bild vergrößern

5 Platform-specific IoT-enhanced BPs modelling and development

Once the whole BP has been modelled, the result is an IoT-enhanced BP in which all the elements involved in the scenario are reported, and the model also specifies how the various elements interact with each other. In this section, we will detail Steps 3 and 4 of the approach to derive a Platform-Specific Model artefact to perform on-demand requests to the Physical World. Then, we will continue through Steps 5 and 6, presenting the code artefact phase.
Feature Model Configuration (Step 3). In this step, the choice of IoT systems, IoT devices, and operations to be included in the BP results in the automatic execution of a feature model configuration on the starting feature model. Indeed, this is illustrated in Fig. 7, where the BP process decisions are reflected as the feature model configuration, with the corresponding selected features highlighted in green. Also, the operations of each IoT device included in the IoT-enhanced BP are automatically selected. As illustrated in Fig. 6, taking as an example the Bin Robot device, the IoT-enhanced BP includes the Move to waste dumping area and the Put an empty bin. This selection is reported inside the feature model, as shown in Fig. 8a. If a constraint is violated, the system notifies the user that the configuration is not permissible.
Feature Model Refinement (Step 4). At this point, the refinement of the feature model information is necessary to allow the BP to communicate with the IoT devices to request to perform operations. The IoT Application Developer is the actor involved in this step and must include technological information for each device operation selected within the model. This Feature Model Refinement step is illustrated in Fig. 8b, where the operations’ details are included. As shown, the expert must select the type of communication protocol related to that operation. Once selected, it is necessary to add specific information, as in the case of the Move to waste dumping area. In this case, selecting the HTTP protocol requires specifying the Address, Port, and Method to reach the device. In contrast, the Put an empty bin operation can be reached through the MQTT protocol. In this case, parameters such as the Server Broker, the Topic, the Quality of Service (QoS), and the Port need to be inserted. In addition, for each operation, it is necessary to select the data type that the operation can retrieve, defined as Data Type. This allows the automatic and correct elaboration of the operations data retrieved. In this case, both operations retrieve a Boolean data type, a true/false response to the requested operation.
After refining all the elements inserted inside the IoT-enhanced BP and consequently selected inside the feature model configuration, a Platform-Specific Model is obtained. This model, comprehensive of all the configurations inserted, is sent to the Config Server and stored.
IoT Application Templates (Step 5). Once the Feature Model refinement is completed, the FloWare tool elaborates that data and automatically generates IoT application templates to be deployed directly within the FloWare platform. This developed software is integrated with the Node-RED tool, a widely used software for developing event-driven IoT solutions. These templates are developed as interconnected visual components to set primitive data processing streams of IoT devices and display that data through a dashboard. A detailed explanation of how these templates were generated is deferred to [14]. In this approach, we extend those, allowing the IoT Application Developer to handle the high-level events modelled directly inside the IoT-enhanced BPs.
Fig. 9
High-Level Events automatically generated inside the FloWare Platform
Bild vergrößern
High-level Event Flows (Step 6). Figure 9 shows the templates related to the events previously described in Sect. 4.2. Each high-level event to be developed is automatically generated inside a group that presents a comment node (in white in the figure) in which the device involved and the entire event description and the condition are reported. This could guide the IoT Application Developer to know which event must be developed. Different nodes are automatically provided for each flow. First, a node to retrieve the device information is generated. In this case, different nodes can be used, depending on the Communication Protocol used by that device. For example, in Fig. 9, both the HTTP protocol (the green node) and the MQTT one (the violet node) are generated following the configuration retrieved. Indeed, each node specialises in performing a precise task and needs specific information to be inserted. The only information necessary to use those nodes (e.g. the port, address, topic, and others) is the one already provided inside the Feature Model PSM configuration, which is automatically translated and inserted inside the correspondent one. The IoT device name and the operation name (e.g. getValue, getState, and others) are indicated as a visual label in the component itself. The data received are then read and formatted from its data type into JSON format through a specific node. Then, different nodes allow graphical visualisation of the IoT device data using various widgets on a dashboard. A function node analyses the received value and checks if it meets the event condition. Additional nodes, to set the event message, send the HTTP request to BPMN Model, and wait for the response, are used to set event message parameters for injecting the event into the IoT-enhanced BP.
The result of this activity for developing high-level events modelled in the BP is reported in Fig. 9. Figure 9a presents the FingerReading event. This event represents the scenario where the user tries to scan his/her finger to access the canteen through the Finger Scanner device. Through the getValue operation, the high-level event retrieves the IoT device data and injects the event inside the BP when the retrieved data is different than null.
Figure 9b illustrates the FullBin event. This event is associated with the Bin Sensor, an IoT device that aims to control the bin level in the canteen. The event is injected into the BP when the condition is equal to full. Since the bin sensor itself cannot directly understand whether the bin is full or not, it communicates this information in a Boolean format, specifically as a true or false value. These data information is considered during the feature model configuration stage, as depicted in Fig. 8. To enable the BP to respond appropriately when the bin is full, the IoT application developer is responsible for developing the necessary function. This function should evaluate the received Boolean value from the Bin Sensor and trigger the relevant actions or workflows within the BP when the condition indicates that the bin is indeed full.
In Fig. 9c, a more complex high-level event called Tray is back on the desk is presented. This event is triggered when a user attempts to take food without paying and, upon being alerted by an alarm, decides to put the tray back on the desk. The event is associated with two components: the Proximity Sensor and the Light Alarm, as previously depicted in the BP diagram shown in Fig. 6. In this event, the proximity sensor retrieves data using the getValue operation, while the light alarm utilises the getState operation. Both operations exchange data through the MQTT protocol, represented as the violet components in the diagram. The received values are analysed in real time. The condition “getValue==full” is satisfied when the proximity sensor detects a presence and sends a true value. Simultaneously, if the getState operation of the light alarm device meets the condition “getState==on” and its value is true, indicating that the light alarm is already activated, the event can be injected into the BP. Once these conditions are met, all the necessary parameters are set to send a message to the corresponding IoT-enhanced BP. At this point, the BP continues its execution, stopping the Visual Alarm by requesting the related operation and prompting the user again for payment.
Overall, once the developed event occurs, it sends a message to the BP, signalling its occurrence. It is, therefore, the task of the BP to manage the verified event and the whole process in general.

6 Supporting architecture prototype

Previous sections have introduced an MDE approach to developing IoT-enhanced BP through BPMN and feature models. By following the different steps proposed by this approach (see Fig. 1), different software artefacts are produced. These artefacts are deployed into a microservice architecture proposed to execute the IoT-Enhanced BP they implement. Microservices [40] propose an architectural style where applications are decomposed into small independent building blocks (the microservices), each focused on a single business capability. Microservices communicate with each other with lightweight mechanisms, and they can be deployed and evolved independently, which leads to more agile developments and technological independence between them [41].
The generated software artefacts and the microservices in which they are deployed are the following:
  • One or more BPMN models which define the business processes to be supported. They are deployed into a BPMN Engine microservice that executes them.
  • A Feature Model PSM, which is deployed into a Config Server microservice that is in charge of interpreting it and providing the configuration data that is required to interact with the IoT devices.
  • A set of Node-RED flows that manage the autonomous interaction of IoT devices (i.e. event triggering) and are deployed into the FloWare Platform as a high-level events Manager microservice.
According to [42], a way of preliminary evaluating the proposal of a new architecture is through developing a prototype. Next, we introduce a realisation of the architectural solution presented in this paper as a prototype involving mapping technology choices onto the solution concepts. In addition, we used this implementation to perform a preliminary evaluation in which the hypothesis that we wanted to validate was the following:
H1: The proposed architectural solution is suitable for executing an IoT-enhanced BP from (1) the IoT configuration defined in the feature model, (2) the task logic defined in the BPMN model, and (3) the high-level managed by Node-RED flows.

6.1 Proof of concept implementation

We performed a proof-of-concept implementation to support the motivating example presented in this paper. Figure 10 graphically illustrates the realisation of the proposed architecture. The technological decisions we took to create this implementation were the following:
  • The Config Server was implemented as a Spring Boot6 application in Java. A MySQL7 DBMS was used to store the configuration data of each operation. This application was deployed into a Linux system. It published a REST API, which provided endpoints to (1) receive the Feature Model PSM through a POST HTTP connection and store the operation data in the database; and (2) provide these data for each operation through GET HTTP connections.
  • The BPMN Engine was implemented with a Camunda8 engine that was deployed into a Windows system. The Camunda Engine provides a REST API with several endpoints that allow, among other tasks, the deploy a BPMN model into the engine and the injection of an event into a process. Camunda was endowed with an IoT module implemented in Java that oversees the execution of IoT device operations. This module was bound to each Service Task included in a BPMN model. Thus, Camunda delegated the execution of each Service Task to this module, which consumed the REST API of the Config Server to know the data of the operations and used these data to request the operation execution to the corresponding IoT Device.
  • The high-level event Sender was supported by the FloWare Platform, which was installed in a Windows system. This platform includes the Node-RED tool that was used to execute the flows that were configured to monitor the state of the IoT devices, check the conditions defined by the Business Engineers, and inject the corresponding events into a process by using the Camunda REST API when required.
  • IoT devices were emulated through dockerized apps. Each IoT device was developed as a Java application that implemented the operations defined in the feature model. In addition, to allow interaction with them, they provide a REST API implemented with Spring, or the MQTT-based Mosquitto9 messaging broker, or both. Each application was deployed into a docker10 package, so they have their IP address.
Fig. 10
Microservice architecture implemented as a proof of concept
Bild vergrößern

6.2 Testing the prototype

Once the prototype was implemented, we evaluated its performance by executing the motivating example. To do so, we deployed the BPMN models in Fig. 6 into the Camunda engine. Also, the Feature Model PSM shown in Figs. 7 and 8 was deployed into the Config Server. Finally, every defined Node-RED flow, as presented in Fig. 9, was deployed into the high-level event Sender microservice.
According to the BPMN model presented, the business process must start when a “Finger Reading” is obtained (see Fig. 6). In addition, other events such as “Full Bin”, “Tray is Taken from the Desk”, and “Tray is Back on the Desk”, must also be injected into the BPMN engine from the physical world to complete the execution of the processes. The high-level event Sender must inject these events by executing the Node-RED flows. In a real scenario, these flows would monitor the state of IoT devices to decide whether or not to inject the corresponding events. In this testing experiment, these flows were connected to the emulated IoT devices, which were manually configured to generate the data needed to trigger the events so we could test the execution processes.
To analyse the correct execution of the processes, we made each emulated IoT device log the execution of each operation. After the execution of each process was completed, we analysed the generated logs to check that operations were executed as defined in the BPMN model. As a representative example, Fig. 11 shows the logs obtained for executing the dish dispensing process.
Fig. 11
Logs obtained in the execution of the dish dispensing process. Format: Container ID | Date & Time [Container IP] –> Operation Message
Bild vergrößern
To start the process of dish dispensing, we made the Finger Scanner publish a reading of a subscriber into a queue defined in its internal Mosquitto broker. Then, a Node-RED flow subscribed to this queue got the reading and injected the “Finger Reading” event into Camunda. At this point, Camunda executed all the tasks defined in the model until it must wait for the payment: (1) Get Subscriber Info, (2) Load Food Order, (3) Allow Access, and (4) Serve Food. Then, we made the Bin Sensor that detected a bin was full so that a Node-RED flow could inject the corresponding event into Camunda. The engine executed the tasks to (5) Move the bin to a waste dumping area and (6) Put an empty one. Afterwards, we made the Proximity Sensor of the dispensing desk to publish the detection of an object moving away. Then, the event “Tray is Taken from the Desk” was injected into Camunda by a Node-RED flow, and Camunda (7) Turned the light alarm on. Afterwards, we made the Proximity Sensor to publish the detection of an object, a Node-RED flow injects the “Tray is back on the desk” event into Camunda, and the BPMN engine (8) Turned the alarm off. Finally, we generated the event of Payment done that is produced by an external entity, and Camunda asks for (9) Registering the payment, which finished the process.
Conclusions. According to the generated logs, we could conclude that the realisation of the proposed architecture successfully executed the motivating examples. This means that (1) the BP Engine interacted adequately with the Config Server to ask for the data required to execute operations; (2) the BP Engine adequately interacted with the IoT devices to execute the operations according to the logic defined in the BPMN models; and (3) the high-level event Sender correctly analysed the data produced by the IoT devices to inject high-level events into the BP Engine; Thus, we could conclude that the hypothesis H1 has been validated.

7 Case study evaluation

In this section, we evaluate the proposed FloBP approach from the perspective of the three different roles considered in it, i.e. the IoT Modelling Expert, the Business engineer, and the IoT application developer. To this end, we propose to validate the following hypothesis:
The proposed FloBP approach and the supporting infrastructure allow an effective collaboration to construct and deploy an IoT-enhanced BP, the flow of coordinated tasks, the IoT devices participating in the BP, and the interactions that the process must have with IoT devices.
To do so, we arranged a usability experiment where participants were asked to define the corresponding model according to the role played. To this end, we provided them with the infrastructure implementing the proposed architecture and asked them to work on the Smart Canteen Food Distribution scenario, presented in Sect. 2. We applied a case study-based evaluation by following the research methodology practices provided by [18]. These practices describe how to conduct and report case studies and recommend how to design and plan the case studies before performing them. Next, we introduce the experiment by describing its participants, design, execution, analysis of the results, discussions of the results, and validity threats.

7.1 Participants

A total of 20 subjects participated in the experiment, plus the authors who played the role of IoT Modelling Experts. The number of recruited participants was designed to facilitate their distribution into two balanced groups of ten participants. Each group played the role of a specific developer (i.e. business engineers and IoT application developers). It is good to note that the authors played the role of IoT Modelling Experts and created the initial feature model required to develop the Smart Canteen scenario, which is reported in Fig. 3.
In particular, we formed the following two groups:
1.
10 participants between 28 and 54 years old (4 female and 6 male) were members of the VRAIN Institute at the Universitat Politècnica de València, Spain. These participants had experience in BPMN modelling, so they played the role of business engineers.
 
2.
10 participants between 25 and 36 years old (2 female and 8 male) from the PROS Laboratory at the University of Camerino, Italy. They had to play the role of IoT Application Developers, so they were experienced in the IoT domain.
 
The participants of each group we recruited in such a way we can guarantee that members of the same group have a similar profile. However, to be sure and detect possible shortcomings, we propose they fill in a questionnaire with some questions related to their experience and background. In addition, as we explain further, the training sessions during the experiment were used to teach participants the technology required to apply our approach, which they had not experienced. These sessions were also used to reinforce some basic notions we consider opportune from analysing the questionnaire results.

7.2 Design

To perform usability experiments, it is necessary to clarify how usability can be measured (affected variables). According to the standard ISO 9241-11 (1999),11 the main affected variables concerning usability requirements are (1) effectiveness, (2) efficiency, and (3) user acceptance. To measure effectiveness and efficiency, we based on [43]. The effectiveness was measured as the grade of task completion obtained when comparing a task’s result with a predefined master result. The efficiency was measured as the time needed to complete a task. Inspired by [44], this time was compared with the time obtained by an expert on the modelling approach when performing the same task. Regarding user acceptance, it was measured through a NASA-TLX questionnaire [45]. Thus, the instruments that were used to experiment are as follows:
  • A demographic questionnaire: a set of questions to know the level of the users’ experience in Business Process modelling, BPMN, feature modelling, IoT, and microservices.
  • Work description: the description of the activities that the subjects should carry out, i.e. using our MDE approach to define, deploy and execute the corresponding part of the IoT-enhanced process that supports the running scenario, i.e. the smart canteen.
  • A NASA-TLX questionnaire: it was used to evaluate the perceived mental/physical/temporal demand, performance, effort and frustration on a 100-point scale with 5-point steps. This questionnaire was extended with an additional open question.
  • A time form: it was defined to capture the start and completion times of the proposed activities.

7.3 Execution

We organised two one-day workshops (one in Spain and another in Italy) with two sessions of two hours each. In both workshops, during the first session, participants were asked to complete a demographic questionnaire to capture their backgrounds. Then, they were trained in our MDE approach, introducing the modelling languages used at each stage of the MDE process and the tools provided to create and configure the different artefacts required during the process. The objective of this training part was to provide participants with an overview of the whole process, i.e. which artefacts are produced and consumed along the process and who is responsible for their creation, edition/configuration, and deployment.
In the second session, participants were asked, according to the role played by each one, to create the model that supports the scenario of the smart canteen, writing down the starting and ending times of the task.
To perform the experiment, the feature model representing the Smart Canteen scenario reported in Fig. 3 was used. It is important to note that the definition of this model does not contain low-level details, such as communication protocol, etc., about the real devices being used in the different scenarios. This means this model exists as a single instance that can be successively updated and is used to build one or more business process models. Business modellers (i.e. participants of Group 1) were provided with this feature model and were asked to perform their corresponding development tasks. Then, the artefacts developed by Group 1 were provided to participants of Group 2 to complete the development process. In particular, the tasks and the roles assigned in this session were the following:
1.
Business Process model (BPMN model). This task was asked to be performed by Business Engineers (Group 1). In this case, this model was created by taking as input the feature model provided. Different business process tasks and events were linked to different IoT devices described in the provided feature model. This model is finally deployed into the BPMN engine to be ready for its execution. Once this is completed, a preliminary feature model low-level definition is built automatically. This model contains just the IoT devices required for the execution of the BPMN model defined previously by the BP modeller.
 
2.
Feature Model Refinement and High-level Events definition. This task was asked to be performed by IoT Application Developers (Group 2) based on the BPMN model created by business engineers. From this model, a preliminary feature model selection was automatically generated. The refinement of this model included the configuration of all the IoT-specific device data that was required to work with the selected devices. It was deployed into the Config Server so the running instances of the BPMN model could invoke it. Then, Node-RED Flow Templates were built automatically and included the flows required between IoT devices to run the scenario modelled in the BPMN model properly. These flow templates needed to be completed to support all the high-level events required by the BPMN process to start or complete its tasks. Once flows were defined, they were deployed inside the FloWare Platform.
 
Once each development task was completed, each participant was asked to fill in the NASA-TLX questionnaire to obtain their feedback, which complemented our notes on observing their behaviour throughout the session.

7.4 Analysis of the results

Effectiveness. We measured the effectiveness as the grade of task completion in such a way the different asked models and artefacts were completed if it was logically and syntactically correct. To facilitate this evaluation, a master model was used as a reference point. The models created for each participant were independently evaluated by two of us to reduce subjectivity. Next, both corrections were analysed together, and an agreed mark was decided for each model by the two evaluators. For task 1, we obtained grades between 60% and 100%, obtaining an average mark of 81%. For task 2, we obtained grades between 70% and 100%, obtaining an average mark of 86%. Thus, we can consider that our MDE approach is effective enough to support the design and execution of IoT-enhanced BPs.
Regarding Task 1, all the participants of Group 1 were able to perform the proposed modelling task. They correctly used the developed web tool to create the BPMN model required by the motivating example. The most significant problems we detected were related to using pools or lanes since some participants initially defined IoT devices as independent pools. They forgot that IoT devices must be created as lanes of a previously created pool that represents the FloWare system in which the IoT device was classified. Other participants created a duplicated pool representing the same IoT system, including only one lane associated with a different IoT device in each pool. The correct solution was creating a unique pool with tool lanes associated with the two IoT devices. Once we reminded participants of the correct use of pools and lanes in our modelling approach, they found the organisation of IoT devices in IoT systems beneficial to create IoT-enhanced BPs when many devices are available. Another modelling problem we detected was that some participants created specific lanes or pools to model the IoT Devices that trigger the high-level events instead of defining them in a message flow connected to the Physical World pool. We use this modelling solution since it facilitates including not only events triggered by a unique IoT device but also complex events in which several IoT devices or other context conditions must be considered, as we demonstrated in our previous work [5, 25]. However, due to the suggestions of some participants, we plan to investigate whether our modelling solution can be adapted to use separate pools to represent high-level events instead of using only one Physical World pool. As far as the deployment of the BPMN model into the BPMN engine of the microservice architecture (see Fig. 10), no significant issues were detected since this task was automatically done by the web tool we provided participants with.
Regarding Task 2, all participants in Group 2 completed the required task. They were able to successfully configure the IoT devices required for the dishware dispensing process using the capability model and create the necessary Node-RED flows to support the high-level events defined in the BPMN model. Participants generally found the support provided by the FloWare platform to be helpful. However, some participants suggested integrating tools for working with Node-RED streams and feature models into one tool. Using separate tools allows us to translate the configuration of the IoT scenario through feature models to any IoT platform, with all the advantages of maintenance and evolution that this approach brings. Creating a new tool to integrate with the feature model editor would be a complex task and may not provide the benefits above. Nonetheless, we plan to study this option as part of our future work thoroughly.
Efficiency. It was measured by comparing the times obtained by participants in the performance of the proposed task with the times taken by expert users such as us. Table 2 gathers these times and shows that the efficiency obtained was 0.75 for Task 1 and 0.73 for Task 2, which are quite acceptable values considering that the better efficiency is 1.
Table 2
Results of the efficiency
Subjects
Task 1
Task 2
Experts
22,18
12,10
Average(Experts)
20
11
Participants
23,25,20,20,27,25,35,25,30,28
10,15,15,20,15,20,15,15,10,15
Average(Participants)
26.50
15
Efficiency
0.75
0.73
Times in minutes
User Acceptance. The results of the NASA-TLX questionnaire are shown in Table 3. In this questionnaire, the highest scores represent the worst results. Thus, mental load (Men.L), physical/temporal demand (Phy. D, Temp. D), effort (Effort), and frustration (Frust) are rated between very low (value 0) and very high (value 100); and the performance (Perf) is rated between very good (value 0) and very bad (value 100). Table 3 shows the average (Avg), the median (Med), the standard deviation (SD), the best result (Best), and the worst result (Worst).
To compare tasks, the NASA-TLX proposes calculating a pondered global workload for each task [45]. To facilitate the interpretation of this global score, [46] presents a descriptive analysis of over 1000 global NASA-TLX scores from over 200 publications. This analysis obtained an average global score of 48.74. The minimum and maximum scores were 8 and 80, respectively. As shown in Table 3, the global workload obtained for each task is lower than the average obtained in this analysis, which lets us consider the results good.
From a general point of view, although Task 2 obtained slightly better results than Task 1, both tasks were ranked with acceptable values in the analysed factors. The obtained values lead us to consider that participants felt comfortable enough when creating an IoT-enhanced BP through BPMN, feature models, and Node-RED flows. The performance was the best-valued factor in both tasks, indicating that participants found the proposed development environment valuable and efficient. The mental load was also the worst-valued aspect in both tasks. It is an expected result if we consider the mental effort participants made during the experiment to properly understand both the new MDE approach we presented and the scenario we asked them to develop.
Table 3
NASA-TLX results
Param.
Task 1
Task 2
 
Avg
Med
SD
Best
Worst
Avg
Med
SD
Best
Worst
Men.L
26.50
22.50
19.30
10
75
22.50
17.50
18.89
5
65
Phy.D
8.50
5.00
11.07
5
40
20.50
5.00
27.83
5
75
Temp.D
23.50
17.50
21.09
5
75
19.50
10.00
17.23
5
50
Perf.
17.50
12.50
18.45
5
65
12.50
7.50
10.07
5
35
Effort
23.50
17.50
19.73
10
75
18.00
17.50
14.94
5
50
Frust.
21.50
15.00
20.55
5
75
18.50
10.00
19.44
5
55
Global
22.24
28.22

7.5 Discussion of the results

The results obtained in this experiment allow us to accept the proposed hypothesis and conclude that the presented model-driven approach allows an effective collaborative development to create IoT-enhanced Business Processes in an interdisciplinary way.
As we have explained in the previous sections, the participants of each group, which plays a different development role, could perform their development activities without the need to participate in the development of the other software artefacts. For instance, Business Engineers were able to create the BPMN model required by the Smart Canteen scenario without participating in creating the initial feature model that includes the abstract representation of IoT devices. In the same way, IoT App Developers could configure the IoT devices required by this model and create the Node-RED flows that support high-level events without participating in the creation of the BPMN model.
Also, note that the analysis of the previous subsection has introduced the main results obtained for the proposed development activities individually and independently. However, during the experiment, we also evaluated that the proposed development environment worked fine during the collaborative development.
The web tool that supports the creation of BPMN models and the customised FloWare platform were integrated to interchange the software artefacts that were required to create an IoT-enhanced BP according to the proposed model-drive approach (See Fig. 1). The web tool could import the feature model with the abstract descriptions of IoT devices created with the customised FloWare platform and generate a preliminary feature selection based on the modelled process. This feature selection was loaded by the customised FloWare platform to be completed with the corresponding IoT device configuration. In the same way, the web tool could send the high-level events defined in the process to the customised FloWare platform to be supported by Node-RED flows. The environment worked successfully in general, and only some minor bugs affecting communication among the tools were detected and fixed accordingly.
Finally, the proposed solution can facilitate further maintenance and evolution of an IoT-enhanced BP. The decoupling of the supporting software artefacts and the independence provided to developers can contribute to this issue. However, these challenges require a more precise evaluation.

7.6 Threats to validity

The various threats that could affect the results of this experiment and the measures that we took were the following:
Validity of conclusions. This validity concerns the relationship between the treatment and the outcome. The random heterogeneity of subjects threatened our experiment. This threat appears when some users within a user group have more experience than others. As commented above, we recruit participants so that members of the same group have similar profiles. This helps to minimise the heterogeneity of subjects. In addition, this threat was also minimised with (1) the demographic questionnaire that allowed us to evaluate the knowledge and experience of each participant beforehand and detect possible shortcomings and (2) the training sessions in which all subjects participated to have a similar background in the technologies required to perform the proposed tasks. In these training sessions, we taught participants the technology required to apply our approach, and we also reinforced some basic notions we consider opportune from the analysis of the questionnaire results.
Internal validity. Our experiment was threatened by the hypothesis guessing threat when people might try to figure out the purpose and intended result of the experiment and are likely to base their behaviour on their guesses. We minimised this threat by hiding the goal of the experiment (i.e. the hypotheses to be validated were not shared with the participants). We also introduced some subjectivity when grading the created solutions by comparing them with a master one. To reduce this problem, each solution was evaluated twice. In addition, some participants asked for clarifications during the experiment regarding using our model-driven approach. We answered all these questions by clarifying notions already introduced in the case study presentation or training sessions. We were cautious not to introduce any help about the solution they needed to develop. Despite this, this may be considered a threat to this experiment.
External validity. This type of validity concern is related to conditions that may limit our ability to generalise the experiment’s results to industrial practice. This treatment is reduced by making the experimental environment more realistic. Thus, we provided participants with an experimental setting representative of industrial practice. Note that participants of Group 1, to create a BPMN model, could use the IoT-enhanced BP web tool that is an extended version of BPMN.io,12 one of the most used open-source BPMN modellers. Instead, participants of Group 2 used the customised FloWare Modelling Tool to derive the feature model configuration and apply technological information inside that, and the FloWare platform, integrated with the Node-RED tool, for developing event-driven IoT solutions. In addition, participants did not face the development of a toy example, but they were proposed to support an example based on a real scenario [19].
Several works face the necessity of modelling BPs by including IoT elements, the so-defined IoT-enhanced Business Processes [1]. In the following, we discuss existing works that seek to include IoT concepts within BPs by extending the existing BPMN metamodel or using the original BPMN notation. Finally, we discuss the above-analysed works and compare them with this work.
BPMN Metamodel Extensions Different works aim to extend the original BPMN notation with new concepts to model requirements imposed by IoT systems and devices. Some of these works focus on extending the event element of the BP. In detail, in [47], authors introduce an extended BPMN metamodel to model and execute IoT event stream processing units within BPs. They add tasks for event stream specification and event stream processing, allowing the management of IoT stream events and parameters. Similarly, in [48], the authors extend the event elements of BPMN to support IoT devices introducing new attributes, such as device ID and sensor data, to model events involving IoT devices. Another approach [49] proposes a multi-level framework for real-time monitoring and response to real-world events using IoT technology. They introduce a new event annotation element to specify the binding points between external events and the BP model. In [50], the authors extend event and task BPMN elements to represent IoT input technologies and physical objects, combining the business model with a decision model to analyse changing environments and make decisions accordingly. The work in [51] introduces a three-layer architecture for IoT-aware BP execution. They extend BPMN with data variables to enrich the models with data obtained from physical objects and specify the influence of IoT devices on the process.
To explicitly represent IoT-specific elements, [52] extends BPMN with new classes: Sensor Device, Sensor Service, and Handler. These extensions allow for modelling and designing IoT-enhanced BPs. In [53], the authors extend event BPMN with elements for representing context data of devices and introduce the SenSoMod ontology to separate concerns about IoT sensors and their relationships. For modelling complex cyber-physical systems, [54] introduces an extension to BPMN, specialising service tasks as physical tasks and cyber tasks for activities like monitoring and control. The approach in [55] introduces new elements, such as PhysicalEntity, SensingTask, and ActuatingTask, to model interactions between IoT devices and BPs. It relies on the jBPM toolkit for deployment.
In the context of Industry 4.0, [56] proposes a process modelling language and method tailored to this domain. New BPMN elements such as IoT Device, IoT Data, and Private/Public/Hybrid clouds are presented in a conveyor belt industry case study. In [57], the WSN task concept is introduced to represent the generic meta-abstraction actions of a Wireless Sensor Network. They extend the BPMN metamodel with a meta-abstraction perspective to represent sensors, actuators, and control systems. In detail, BPMN pools represent WSN elements, while Service Tasks were enriched with additional elements to represent the meta-abstraction action and tag elements proposed. Code generation executes the parts of the BP model that cannot be executed in a process engine. The authors of [58] extend the BPMN metamodel to represent physical entities and their interaction with devices. They introduce concepts such as PhysicalObject, SensingTask, ActuatingTask, SensingAssociation, and ActuatingAssociation.
In [59], authors propose adding IoT-related concepts and elements to BPMN, including IoT events, devices, data, event gateways, and event sub-processes. Different ontologies are used to model these concepts. The work in [60] extends BPMN by providing additional attributes to tasks, task groups, and sub-processes. These attributes reference external models and model the interactions between the BP and the sensor network. In [61], an extension of the BP representation is provided through annotation elements. These elements support the specification of service tasks related to IoT devices and retrieve information using ontologies. The focus of this work is representing IoT-enhanced BPs for simulation-based analysis of complex systems for developing digital twins. Finally, [62] discusses extending the BPMN metamodel with IoT elements for handling sensors, actuators, and sensor groups. The approach focuses on modelling rather than execution or technology details.
Approaches Using the Standard BPMN metamodel In contrast, other studies propose to use the original BPMN constructs to model IoT-enhanced BPs. In this case, the BPMN notation is often used to construct a non-executable modelling artefact that needs to be transformed into another language or technology to be executed.
Specifically targeting Guard-Stage-Milestone (GSM) technology, in [63], the authors propose a method for monitoring cross-organisational BPs using smart objects. The proposed approach involves creating BP models following the BPMN standard and generating declarative extended GSM specifications from them semi-automated. These GSM specifications are then implemented and executed on smart objects, with a dedicated infrastructure required for each object. In [64], the authors investigate the suitability of BPMN for modelling wireless sensor network (WSN) applications. The authors examine the capabilities of BPMN in representing the unique characteristics of WSNs, such as data aggregation, energy consumption, and routing. They compare BPMN with other modelling techniques commonly used in WSNs, such as Petri nets and state charts, and evaluate its ability to capture the WSN requirements, concluding that BPMN is a suitable technique for modelling WSN applications. Then, Java and C# codes are generated to be deployed on the Mote Runner WSN platform, the run-time environment for mote-class wireless sensor networks. In [65], the author’s suggestion is to incorporate smart objects into the BP through the use of jBPM, which is a software suite that complies with BP Model and Notation (BPMN) standards. This suite allows for creating application logic by combining local and remote service tasks using the BPMN workflow model. To achieve this integration, a Java-based programming framework is an intermediary between the smart objects and the BP definition, generating all the necessary components. This implies that the technical support is only limited to the jBPM technology to interact with the Java framework. The concept and software prototype for integrating smart devices, such as smartphones and smartwatches, as resources in BPs are presented in [66]. The authors argue that using smart devices can enhance BP performance and increase employee satisfaction. In this case, devices are represented as resources (pool) in a BPMN model and use service tasks, defined in the paper as smart device tasks, to manage them. The integration with any IoT-related technology is allowed thanks to the External Service Task component, which interacts with any other functionalities implemented outside of the model. In [67] propose to define BPs at the process layer using standard BPMN and achieve the integration between IoT devices and BPs at the technical level through the Bosch IoT Things service. They suggest using BPMN tasks to represent the activities performed by IoT devices and BPMN events to capture the triggering of events by these devices. The existing BPMN gateways can model decision points or alternative paths based on IoT device inputs. Even though the authors do not explicitly mention the deployment process of the BPMN models that integrate IoT devices, we can infer that the deployment of the BPMN models, once created and defined, is strictly related to the Bosch IoT Things service as a platform to execute the BPs involving IoT devices. Finally, in [68], BPMN is used to model the behaviour of IoT devices within a BP by defining the activities and events that occur, as well as the order in which they occur. IoT devices are represented as tasks within the BPMN model, and their interactions with other tasks and events can be defined using various BPMN elements. However, the IoT devices integration is limited only to devices for which the Callas programming language and its virtual machine are available. This does not allow a technology-independent solution.
Table 4
Comparison of the analysed works
Paper
Modelling
Development
Deployment
N.
BPMN As-Is
IoT-Modelling Level
Context Data
SoC
Interdisciplinary Team
MDE Based
Technology Independent
Execution Support
[47]
\(\checkmark \)
Extended process engine
\(\checkmark \)
[48]
\(\checkmark \)
[49]
-
 
\(\checkmark \)
\(\checkmark \)
[50]
\(\checkmark \)
\(\checkmark \)
\(\checkmark \)
[51]
\(\checkmark \)
[52]
\(\checkmark \)
Extended process engine
\(\checkmark \)
[53]
\(\checkmark \)
\(\checkmark \)
\(\checkmark \)
[54]
\(\checkmark \)
[55]
\(\checkmark \)
[56]
\(\checkmark \)
[57]
\(\checkmark \)
Specific code generated
\(\checkmark \)
[58]
\(\checkmark \)
[59]
\(\checkmark \)
\(\checkmark \)
\(\checkmark \)
[60]
\(\checkmark \)
\(\checkmark \)
\(\checkmark \)
[62]
\(\checkmark \)
[61]
\(\checkmark \)
\(\checkmark \)
[63]
\(\checkmark \)
\(\checkmark \)
Prop. Infrastructure
\(\checkmark \)
[64]
\(\checkmark \)
\(\checkmark \)
Mote Runner Prop
\(\checkmark \)
[65]
\(\checkmark \)
\(\checkmark \)
jBPM toolkit
\(\checkmark \)
[66]
\(\checkmark \)
\(\checkmark \)
\(\checkmark \)
\(\checkmark \)
[67]
\(\checkmark \)
\(\checkmark \)
[68]
\(\checkmark \)
\(\checkmark \)
Callas
\(\checkmark \)
FloBP
\(\checkmark \)
\(\checkmark \)
\(\checkmark \)
\(\checkmark \)
\(\checkmark \)
\(\checkmark \)
\(\checkmark \)
\(\checkmark \)
–: not supported; \(\checkmark \): supported
Comparison and Discussion As a summary, Table 4 presents the most important characteristics of the above-introduced approaches regarding the development of IoT-enhanced BPs compared with the one proposed in this work.
We compared the analysed approaches in three macro-areas: Modelling, Development, and Deployment. In terms of Modelling, we considered the following characteristics: BPMN As-Is, as the possibility to use the BPMN metamodel and its elements without additional changes; IoT-Modelling Level, whether the modelling approach incorporates IoT devices and/or their interactions; Context Data, as the support for managing context data at the modelling level; Separation of Concerns, as the ability to separate different concerns within the overall solution; Interdisciplinary Team, as the involvement of multiple professional actors and their collaboration within the approach. MDE Based, whether the approach is based on MDE.
Regarding the Development aspect, we examined the characteristic of Technology Independent, as The ability to execute IoT-enhanced BP models without being dependent on a specific engine or proprietary solution. Lastly, for the Deployment aspect, we analysed the characteristic of Execution Support, ensuring that the execution of IoT-enhanced BPs is supported.
The analysis reveals that some approaches suggest Extend the BPMN metamodel to include new IoT elements, preventing the use of numerous BPMN engines available for executing BPs. This implies that most BPMN-based approaches that extend the metamodel cannot guarantee Technology Independence, as they become incompatible with existing engines. To execute processes, providing specific Execution Support is necessary, as in the case of [47, 52] where an existing process engine is extended to support their new constructs, and [57], which generates code to execute the part of the BP model that cannot be executed in a process engine. However, these solutions provide execution platforms that are extremely coupled with a specific technology, which results in difficulty to be maintained and evolve with the changing technology requirements. Integrating IoT concepts into BP modelling can increase cognitive complexity and hinder effective stakeholder communication. In addition, studies [69, 70] have identified challenges in the excessive extension or enrichment of BP models with IoT information that can undermine the effectiveness of communication mechanisms among stakeholders. On the other hand, approaches using BPMN metamodel As-Is offer benefits such as maintaining the simplicity of the notation and compatibility with existing BPMN engines for execution. All the approaches that do not extend the metamodel provide execution support for deploying IoT-enhanced BPs through common engines. Indeed, many of these approaches transform BPMN models into other languages or technologies for execution and integration with IoT devices, resulting in a strong dependence on specific technologies.
Most of the presented approaches integrate IoT devices or their interaction at the Modelling Level. This allows an accurate representation of the entire process as they consider the behaviour of the IoT device’s data to perform operations. Approaches that do not explicitly model IoT devices rely on external components for establishing connections. Some use external event annotators [4749]. In contrast, others extend the BPMN model with data variables retrieved from IoT devices [51]. Furthermore, few of these approaches consider Context Data description at the modelling level, especially the processing of low-level sensor data to obtain high-level information suitable for BPs. The design and comprehension of processes involving many IoT devices and low-level data manipulation can lead to high complexity.
Several approaches employ the Separation of Concerns design principle to address the integration of IoT in modelling proposals. These approaches propose frameworks that separate the BPMN modelling concern from IoT integration. For instance, [50] combines an extended BPMN model with a Decision Model to define decisions based on IoT data. In [53], a sensor model is combined with a BPMN extension to represent sensors, context, and their relationships. [59] proposes semantic description using ontologies to integrate BPs and IoT elements. Finally, [60] links a functional model based on a sensor ontology to import device data with BPMN models, ensuring the separation of concerns between these domains.
None of the above-described approaches considers the Interdisciplinary Team necessary to develop IoT-enhanced BPs. In managing different contexts, such as the IoT and the BP ones, we believe it is necessary to clarify actors and the various tasks they should perform explicitly. This way, different experts with unique backgrounds can manage multiple aspects of IoT-enhanced BPs.
Finally, only in [61] an MDE methodology supports the development of IoT-enhanced BPs. The authors propose an MDE approach that extends the BPMN metamodel to simulate digital twins through IoT-enhanced BPs. Different modelling phases are highlighted to reach the simulation aspect, retrieving device data to automatically reconfigure the simulation BP models and making the digital twin continuously coherent and compliant with its physical counterpart.
FloBP. Our approach uses the original primitives of BPMN to specify IoT-enhanced BPs. Still, unlike other approaches, our models can be deployed and executed in any BPMN-compliant engine, regardless of the technology used by IoT devices. This technological flexibility is possible because our proposal relies on a microservice architecture, where microservices are intermediaries between the BP and IoT devices. Microservices provide a standard way to interact with IoT devices through an API, which can be implemented in different languages and frameworks, depending on the device used. Unlike other approaches, we pay attention to how low-level sensor data can be processed to obtain high-level information data that is more appropriate for the BP. Indeed, we apply the Separation of Concerns principle by combining BPMN and feature models. The IoT devices that participate in the BP and the high-level events that must be managed within the process are represented in the BPMN model by using the standard notation. Thus, the high-level requirements of an IoT-enhanced BP are all defined in one model, which provides a more intuitive and cohesive view to facilitate their analysis. We propose a microservices architecture to support the execution of IoT-enhanced BP models. Overall, the entire approach is based on the MDE methodology. In this sense, we believe it is necessary to provide a level of abstraction in modelling IoT-enhanced BPs and simplify the entire development process. In addition, by applying MDE, we maximise reusability through standardised models (both feature models and BPMN ones), simplifying design processes by incorporating recurring design patterns, i.e. the feature model structure, and promoting better communication among individuals and teams working on the IoT solution by standardising the best practices to use in this application domain.

9 Conclusions and future work

In this work, we have presented FloBP, an interdisciplinary MDE approach that supports the development of IoT-enhanced business processes. The approach follows the Separation of Concerns principle, where expert actors from different domains are involved in each step. We address heterogeneity in both the IoT and BP domains. Initially, we focus on providing a modelling structure that represents the comprehensive knowledge of a specific IoT domain. This knowledge is acquired and modelled using feature models, serving as a foundation for BP modelling. Through BP modelling, we create an IoT-enhanced BP that can interact with IoT devices to perform operations and retrieve results. Additionally, the IoT-enhanced BP can be designed to trigger high-level events based on IoT device data. The decisions within the BP are reflected in the feature model as selected features. Experts then provide the technical information required for these selected features. Once completed, high-level events are automatically generated based on the inserted model information. These high-level events serve as template flows to handle device data and trigger the IoT-enhanced BP when specific events occur.
To support the interdisciplinary development process, we employ a collaborative development environment with various tools. These tools enable professionals to independently fulfil their development responsibilities without direct involvement in other artefact development. However, it is crucial to maintain integrated tools for data interchange necessary during the entire modelling process. A microservices infrastructure provides technological support for the overall approach. The microservice architecture allows each artefact to be developed with a high degree of independence and facilitates the decoupled execution of software components. This architectural approach aligns with the interdisciplinary nature of IoT-enhanced BPs and effectively addresses their concerns. The FloBP approach was extensively discussed within the Smart Canteen scenario, resulting in a successful modelling and development solution. Furthermore, a case-study validation was conducted with users, yielding valuable insights and confirming the effectiveness of the FloBP approach in facilitating the development of IoT-enhanced business processes.
Looking ahead, we have a clear roadmap for further enhancements and advancements. One crucial aspect is simulating the complete IoT-enhanced BP before deploying the IoT solution. This simulation could provide valuable insights into performance, identify potential bottlenecks, and enable optimisation of efficiency. Additionally, we aim to extend the validation of the FloBP approach to involve further experts from both academia and industry, broadening its applicability and ensuring its effectiveness in diverse contexts.

Acknowledgements

The research underlying this paper has been partially supported by the PNRR MUR Project ECS_00000041-VITALITY. Also, this work is part of the RDI Project PID2020-114480RB-I00 funded by MCIN/AEI/1013039/501100011033.
Open Access This article is licensed under a Creative Commons Attribution 4.0 International License, which permits use, sharing, adaptation, distribution and reproduction in any medium or format, as long as you give appropriate credit to the original author(s) and the source, provide a link to the Creative Commons licence, and indicate if changes were made. The images or other third party material in this article are included in the article’s Creative Commons licence, unless indicated otherwise in a credit line to the material. If material is not included in the article’s Creative Commons licence and your intended use is not permitted by statutory regulation or exceeds the permitted use, you will need to obtain permission directly from the copyright holder. To view a copy of this licence, visit http://creativecommons.org/licenses/by/4.0/.

Publisher's Note

Springer Nature remains neutral with regard to jurisdictional claims in published maps and institutional affiliations.

Arianna Fedeli

is a Ph.D. candidate at the University of Camerino (UNICAM) since 2021. She obtained a master’s degree cum laude in Computer Science and a 3-year degree cum laude in Computer Science, both from the University of Camerino. She is a PROcesses and Services Laboratory (PROS Lab) member, where you carry out your activities. Her research interests include model-driven engineering applied to the Internet of Things (IoT) domain. She focuses on using software engineering methodologies to manage reusability and portability while promoting customisation in developing IoT applications that leverage emerging technologies such as IoT cloud platforms, fog computing, and low-code development. Furthermore, her research interests also range in the field of Digital Twins, exploring modelling solutions to improve reusability in this area.

Fabrizio Fornari

is a Research Fellow in Computer Science at the University of Camerino, Italy, since 2022. He obtained his Ph.D. (2018) and M.Sc. (2013) in Computer Science at the University of Camerino. Since 2017, he is a member of the PROcesses and Services Laboratory (PROS Lab), where he conducts his research activities. His research interests cover multiple areas: Formal Methods, Business Process Management, Software Engineering, IoT, and Digital Twins. Some of his research activities focus on the management of business processes, starting from their modeling to the analysis of properties, passing through the definition of solutions based on formal methods, therefore with a solid foundation of theoretical computer science. In recent years, he started focusing on the interplay between Business Processes, IoT and Digital Twins. He also focuses on Model-Driven Engineering approaches that can support the development of IoT and Digital Twin solutions.

Andrea Polini

is a Full Professor at the University of Camerino (UNICAM). His research interests are in the area of Software Engineering in general, particularly in Modeling methods and Quality Assurance strategies for Complex Software Systems. He is a coordinating member of the PROS Lab at UNICAM. Before joining UNICAM, he worked as a researcher at ISTI-CNR in Pisa. His research has always been linked to his participation in EU research projects, and he has been the Project Scientific Leader for the EU Collaborative Project Learn PAd. He is the co-author of more than 100 scientific publications. Andrea Polini got a Phd in Computer Engineering from Scuola Superiore Sant’Anna in Pisa.

Barbara Re

is an Associate Professor of Computer Science at the University of Camerino (UNICAM). She received her Ph.D. in Information Science and Complex Systems from the University of Camerino. Her research interests refer to Business Process Management from modelling to analysis. Particular attention is paid to formal methods as methodological and automatic tools for developing high-quality process-aware information systems. She was involved in multidisciplinary research projects in collaboration with national and international research institutes and companies.

Victoria Torres

is an associate professor at Universitat Politécnica de Valéncia (UPV). She received a PhD degree in computer science from the Universitat Politécnica de Valéncia. Her current research interests include Model-Driven Development, Business Process Modeling, Microservice compositions, and Internet of Things. She publishes her research results and participates in high-level international conferences such as BPM, ER, BPMDS, CAiSE, ME, ICSP and journals such as BISE, SoSym, IST, Information Systems, Computing, and J. Syst. Softw.

Pedro Valderas

is an associate professor in the Department of Information Systems and Computation at the Universitat Politécnica de Valencia. He obtained his Ph.D. in 2008. His research involves web model-driven development, process modelling, end- user development, microservices, and the Internet of Things. He has published several contributions to well-known international conferences such as ER, ICSOC, CAiSE, WWW, RE or RCIS, and scientific journals such as IST, BISE, Transactions on the Web, J. Syst. Softw., or Sosym.
Download
Titel
FloBP: a model-driven approach for developing and executing IoT-enhanced business processes
Verfasst von
Arianna Fedeli
Fabrizio Fornari
Andrea Polini
Barbara Re
Victoria Torres
Pedro Valderas
Publikationsdatum
28.02.2024
Verlag
Springer Berlin Heidelberg
Erschienen in
Software and Systems Modeling / Ausgabe 5/2024
Print ISSN: 1619-1366
Elektronische ISSN: 1619-1374
DOI
https://doi.org/10.1007/s10270-024-01150-8
1.
Zurück zum Zitat Torres, V., Serral, E., Valderas, P., Pelechano, V., Grefen, P.: Modeling of IoT devices in business processes: a systematic mapping study. In: 22nd IEEE Conference on Business Informatics, CBI 2020 1, pp. 221–230 (2020)
2.
Zurück zum Zitat Janiesch, C., Koschmider, A., Mecella, M., Weber, B., Burattin, A., Di Ciccio, C., Fortino, G., Gal, A., Kannengiesser, U., Leotta, F., et al.: The internet of things meets business process management: a manifesto. IEEE Syst. Man Cybern. Mag. 6(4), 34–44 (2020)CrossRef
3.
Zurück zum Zitat ...Beverungen, D., Buijs, J.C.A.M., Becker, J., Ciccio, C.D., van der Aalst, W.M.P., Bartelheimer, C., vom Brocke, J., Comuzzi, M., Kraume, K., Leopold, H., Matzner, M., Mendling, J., Ogonek, N., Post, T., Resinas, M., Revoredo, K., del-Río-Ortega, A., Rosa, M.L., Santoro, F.M., Solti, A., Song, M., Stein, A., Stierle, M., Wolf, V.: Seven paradoxes of business process management in a hyper-connected world. Bus. Inf. Syst. Eng. 63(2), 145–156 (2021)CrossRef
4.
Zurück zum Zitat Zhang, H., Babar, M.A., Tell, P.: Identifying relevant studies in software engineering. Inf. Softw. Technol. 53(6), 625–637 (2011)CrossRef
5.
Zurück zum Zitat Valderas, P., Torres, V., Serral, E.: Modelling and executing iot-enhanced business processes through BPMN and microservices. J. Syst. Softw. 184, 111139 (2022)CrossRef
6.
Zurück zum Zitat Compagnucci, I., Corradini, F., Fornari, F., Polini, A., Re, B., Tiezzi, F.: A systematic literature review on iot-aware business process modeling views, requirements and notations. Softw. Syst. Model. 1–36 (2022)
7.
Zurück zum Zitat De Cremer, D., Nguyen, B., Simkin, L.: The integrity challenge of the internet-of-things (iot): on understanding its dark side. J. Mark. Manag. 33(1–2), 145–158 (2017)CrossRef
8.
Zurück zum Zitat Gupta, B.B., Quamara, M.: An overview of internet of things (iot): architectural aspects, challenges, and protocols. Concurr. Comput. Pract. Exp. 32(21), 4946 (2020)CrossRef
9.
Zurück zum Zitat Feljan, J., Karapantelakis, A., Mokrushin, L., Inam, R., Fersman, E., Azevedo, C., Raizer, K., Souza, R.: Tackling iot complexity. Ericsson Rev. (English ed.) 95(2), 60–69 (2017)
10.
Zurück zum Zitat Chapline, G., Sullivan, S.: Systems engineering for lifecycle of complex systems. Engineering Innovations (NASA) (2010)
11.
Zurück zum Zitat Schmidt, D.C.: Model-driven engineering. IEEE Comput. Soc. 39(2), 25–31 (2006)CrossRef
12.
Zurück zum Zitat Chen, S., Xu, H., Liu, D., Hu, B., Wang, H.: A vision of iot: applications, challenges, and opportunities with China perspective. IEEE Internet Things J. 1(4), 349–359 (2014)CrossRef
13.
Zurück zum Zitat Lee, I.: The Internet of Things for enterprises: an ecosystem, architecture, and IoT service business model. Internet Things 7, 100078 (2019)CrossRef
14.
Zurück zum Zitat Corradini, F., Fedeli, A., Fornari, F., Polini, A., Re, B.: Floware: a model-driven approach fostering reuse and customisation in iot applications modelling and development. Softw. Syst. Model. 1–28 (2022)
15.
Zurück zum Zitat Hevner, A.R., March, S.T., Park, J., Ram, S.: Design science in information systems research. MIS Q. 28(1), 75–105 (2004)CrossRef
16.
Zurück zum Zitat Peffers, K., Tuunanen, T., Rothenberger, M.A., Chatterjee, S.: A design science research methodology for information systems research. J. Manag. Inf. Syst. 24(3), 45–77 (2008)CrossRef
17.
Zurück zum Zitat Avison, D.E., Lau, F., Myers, M.D., Nielsen, P.A.: Action research. Commun. ACM 42(1), 94–97 (1999)CrossRef
18.
Zurück zum Zitat Runeson, P., Höst, M.: Guidelines for conducting and reporting case study research in software engineering. Empir. Softw. Eng. 14(2), 131–164 (2009)CrossRef
19.
Zurück zum Zitat Bagayatkar, T., Pawar, S., Salvi, V., Gawande, K.: Virtual smart canteen system. In: 2022 IEEE International Conference on Signal Processing, Informatics, Communication and Energy Systems (SPICES), vol. 1, pp. 503–508. IEEE (2022)
20.
Zurück zum Zitat Anirudh, A., Pandey, V.K., Sodhi, J., Bagga, T.: Next generation Indian campuses going smart. Int. J. Appl. Bus. Econ. Res. 15(21), 385–398 (2017)
21.
Zurück zum Zitat Motta, R.C., de Oliveira, K.M., Travassos, G.H.: On challenges in engineering iot software systems. In: Proceedings of the XXXII Brazilian Symposium on Software Engineering, pp. 42–51 (2018)
22.
Zurück zum Zitat Nysetvold, A.G., Krogstie, J.: Assessing business process modeling languages using a generic quality framework. Adv. Top. Database Res. 5, 79–93 (2006)CrossRef
23.
Zurück zum Zitat Hadzovic, S., Mrdovic, S., Radonjic, M.: Identification of iot actors. Sensors 21(6), 2093 (2021)CrossRef
24.
Zurück zum Zitat BPMN: Business Process Model and Notation Concepts. http://www.omg.org/spec/BPMN/20100501. Accessed 25 Jan 2023
25.
Zurück zum Zitat Valderas, P., Torres, V., Serral, E.: Towards an interdisciplinary development of iot-enhanced business processes. Bus. Inf. Syst. Eng. 1–24 (2022)
26.
Zurück zum Zitat Vuppalapati, C.: Building Enterprise IoT Applications, 1st edn. CRC Press, Boca Raton (2019)CrossRef
27.
Zurück zum Zitat Kazmi, A., Jan, Z., Zappa, A., Serrano, M.: Overcoming the heterogeneity in the internet of things for smart cities. In: Podnar Žarko, I., Broering, A., Soursos, S., Serrano, M. (eds.) Interoperability and Open-Source Solutions for the Internet of Things, pp. 20–35. Springer, Cham (2017)CrossRef
28.
Zurück zum Zitat Ciccozzi, F., Spalazzese, R.: MDE4IoT: supporting the Internet of Things with model-driven engineering. In: Intelligent Distributed Computing X—Proceedings of the 10th International Symposium on Intelligent Distributed Computing—IDC 2016. Studies in Computational Intelligence, vol. 678, pp. 67–76 (2016)
29.
Zurück zum Zitat Corradini, F., Fedeli, A., Fornari, F., Polini, A., Re, B., Ruschioni, L.: X-iot: a model-driven approach to support iot application portability across iot platforms. Computing 1–25 (2023)
30.
Zurück zum Zitat Alkhabbas, F., Spalazzese, R., Davidsson, P.: Architecting emergent configurations in the internet of things. In: 2017 IEEE International Conference on Software Architecture, ICSA 2017, Gothenburg, Sweden, 3–7 April 2017, pp. 221–224. IEEE Computer Society, USA (2017). https://doi.org/10.1109/ICSA.2017.37
31.
Zurück zum Zitat Alkhabbas, F., Spalazzese, R., Davidsson, P.: Emergent configurations in the internet of things as system of systems. In: 2017 IEEE/ACM Joint 5th International Workshop on Software Engineering for Systems-of-Systems and 11th Workshop on Distributed Software Development, Software Ecosystems and Systems-of-Systems (JSOS), pp. 70–71 (2017). https://doi.org/10.1109/JSOS.2017.6
32.
Zurück zum Zitat Alkhabbas, F., De Sanctis, M., Spalazzese, R., Bucchiarone, A., Davidsson, P., Marconi, A.: Enacting emergent configurations in the iot through domain objects. In: Pahl, C., Vukovic, M., Yin, J., Yu, Q. (eds.) Service-Oriented Computing, pp. 279–294. Springer, Cham (2018)CrossRef
33.
Zurück zum Zitat Gascueña, J.M., Navarro, E., Fernández-Caballero, A.: Model-driven engineering techniques for the development of multi-agent systems. Eng. Appl. Artif. Intell. 25(1), 159–173 (2012)CrossRef
34.
Zurück zum Zitat Beydeda, S., Book, M., Gruhn, V., et al.: Model-Driven Software Development, vol. 15. Springer, Berlin (2005)CrossRef
35.
Zurück zum Zitat Benavides, D., Trinidad, P., Ruiz-Cortés, A.: Automated reasoning on feature models. In: Seminal Contributions to Information Systems Engineering: 25 Years of CAiSE, pp. 361–373 (2013)
36.
Zurück zum Zitat da Cunha, C., Agard, B., Kusiak, A.: Design for cost: module-based mass customization. IEEE Trans. Autom. Sci. Eng. 4(3), 350–359 (2007)CrossRef
37.
Zurück zum Zitat Bermudez-Edo, M., Elsaleh, T., Barnaghi, P., Taylor, K.: Iot-lite: a lightweight semantic model for the internet of things. In: 2016 INTL IEEE Conferences on Ubiquitous Intelligence & Computing, Advanced and Trusted Computing, Scalable Computing and Communications, Cloud and Big Data Computing, Internet of People, and Smart World Congress (uic/atc/scalcom/cbdcom/iop/smartworld), pp. 90–97. IEEE (2016)
38.
Zurück zum Zitat Harmon, P., Wolf, C.: Business Process Modeling Survey. Business Process Trends. http://www.bptrends.com/surveys/Process_Modeling_Survey-Dec_11_FINAL.pdf. Accessed 2023-02-15
39.
Zurück zum Zitat Leopold, H., Mendling, J., Günther, O.: Learning from quality issues of bpmn models from industry. IEEE Softw. 33(4), 26–33 (2015)CrossRef
40.
Zurück zum Zitat Lewis, J., Fowler, M.: Microservices: a definition of this new architectural term. https://martinfowler.com/articles/microservices.html. Accessed 2023-02-21
41.
Zurück zum Zitat Fowler, M.: Microservice Trade-Offs. https://martinfowler.com/articles/microservice-trade-offs.html. Accessed 2023-02-21
42.
Zurück zum Zitat Völter, M.: Software architecture: a pattern language for building sustainable software architectures. In: EuroPLoP, pp. 31–66 (2006)
43.
Zurück zum Zitat Vogel-Heuser, B., et al.: Usability experiments to evaluate uml/sysml-based model driven software engineering notations for logic control in manufacturing automation. J. Softw. Eng. Appl. 7(11), 943 (2014)CrossRef
44.
Zurück zum Zitat Zou, Y., Zhang, Q., Zhao, X.: Improving the usability of e-commerce applications using business processes. IEEE Trans. Softw. Eng. 33(12), 837–855 (2007)CrossRef
45.
Zurück zum Zitat Hart, S.G., Staveland, L.E.: Development of NASA-TLX (Task Load Index): Results of Empirical and Theoretical Research 52, 139–183 (1988)
46.
Zurück zum Zitat Grier, R.A.: How high is high? A meta-analysis of nasa-tlx global workload scores. In: Proceedings of the Human Factors and Ergonomics Society Annual Meeting, vol. 59, pp. 1727–1731. SAGE Publications Sage CA: Los Angeles, CA (2015)
47.
Zurück zum Zitat Appel, S., Kleber, P., Frischbier, S., Freudenreich, T., Buchmann, A.: Modeling and execution of event stream processing in business processes. Inf. Syst. 46, 140–156 (2014)CrossRef
48.
Zurück zum Zitat Chiu, H.-H., Wang, M.-S.: Extending event elements of business process model for internet of things. In: 2015 IEEE International Conference on Computer and Information Technology; Ubiquitous Computing and Communications; Dependable, Autonomic and Secure Computing; Pervasive Intelligence and Computing, pp. 783–788. IEEE (2015)
49.
Zurück zum Zitat Mandal, S., Hewelt, M., Weske, M.: A framework for integrating real-world events and business processes in an iot environment. In: Panetto, H., Debruyne, C., Gaaloul, W., Papazoglou, M., Paschke, A., Ardagna, C.A., Meersman, R. (eds.) On the Move to Meaningful Internet Systems. OTM 2017 Conferences, pp. 194–212. Springer, Cham (2017)
50.
Zurück zum Zitat Yousfi, A., Batoulis, K., Weske, M.: Achieving business process improvement via ubiquitous decision-aware business processes. ACM Trans. Internet Technol. (TOIT) 19(1), 1–19 (2019)CrossRef
51.
Zurück zum Zitat Schönig, S., Ackermann, L., Jablonski, S., Ermer, A.: An integrated architecture for iot-aware business process execution. In: Gulden, J., Reinhartz-Berger, I., Schmidt, R., Guerreiro, S., Guédria, W., Bera, P. (eds.) Enterprise, Business-Process and Information Systems Modeling, pp. 19–34. Springer, Cham (2018)CrossRef
52.
Zurück zum Zitat Cheng, Y., Zhao, S., Cheng, B., Chen, X., Chen, J.: Modeling and deploying iot-aware business process applications in sensor networks. Sensors 19(1), 111 (2018)CrossRef
53.
Zurück zum Zitat Dörndorfer, J., Seel, C.: A framework to model and implement mobile context-aware business applications. Modellierung 2018 (2018)
54.
Zurück zum Zitat Graja, I., Kallel, S., Guermouche, N., Kacem, A.H.: Bpmn4cps: a bpmn extension for modeling cyber-physical systems. In: 2016 IEEE 25th International Conference on Enabling Technologies: Infrastructure for Collaborative Enterprises (WETICE), pp. 152–157. IEEE (2016)
55.
Zurück zum Zitat Meyer, S., Ruppen, A., Magerkurth, C.: Internet of things-aware process modeling: integrating iot devices as business process resources. In: Advanced Information Systems Engineering: 25th International Conference, CAiSE 2013, pp. 84–98. Springer (2013)
56.
Zurück zum Zitat Petrasch, R., Hentschke, R.: Process modeling for industry 4.0 applications: Towards an industry 4.0 process modeling language and method. In: 2016 13th International Joint Conference on Computer Science and Software Engineering (JCSSE), pp. 1–5. IEEE (2016)
57.
Zurück zum Zitat Mottola, L., Picco, G.P., Oppermann, F.J., Eriksson, J., Finne, N., Fuchs, H., Gaglione, A., Karnouskos, S., Montero, P.M., Oertel, N., et al.: Make sense: simplifying the integration of wireless sensor networks into business processes. IEEE Trans. Softw. Eng. 45(6), 576–596 (2017)CrossRef
58.
Zurück zum Zitat Sperner, K., Meyer, S., Magerkurth, C.: Introducing entity-based concepts to business process modeling. In: Business Process Model and Notation: Third International Workshop, BPMN 2011, Lucerne, Switzerland, 21–22 November 2011. Proceedings 3, pp. 166–171 (2011)
59.
Zurück zum Zitat Suri, K., Gaaloul, W., Cuccuru, A., Gerard, S.: Semantic framework for internet of things-aware business process development. In: 2017 IEEE 26th International Conference on Enabling Technologies: Infrastructure for Collaborative Enterprises (WETICE), pp. 214–219. IEEE (2017)
60.
Zurück zum Zitat Gao, F., Zaremba, M., Bhiri, S., Derguerch, W.: Extending bpmn 2.0 with sensor and smart device business functions. In: 2011 IEEE 20th International Workshops on Enabling Technologies: Infrastructure for Collaborative Enterprises, pp. 297–302 (2011)
61.
Zurück zum Zitat Bocciarelli, P., D’Ambrogio, A., Panetti, T.: A model-based framework for iot-aware business process management, vol. 15 (2023)
62.
Zurück zum Zitat Kirikkayis, Y., Gallik, F., Winter, M., Reichert, M.: Bpmne4iot: a framework for modeling, executing and monitoring iot-driven processes. Future Internet 15(3), 90 (2023)CrossRef
63.
Zurück zum Zitat Baresi, L., Meroni, G., Plebani, P.: A gsm-based approach for monitoring cross-organization business processes using smart objects. In: Reichert, M., Reijers, H.A. (eds.) Business Process Management Workshops, pp. 389–400. Springer, Cham (2016)CrossRef
64.
Zurück zum Zitat Caracaş, A., Kramp, T.: On the expressiveness of bpmn for modeling wireless sensor networks applications. In: Business Process Model and Notation: Third International Workshop, BPMN 2011, Lucerne, Switzerland, 21–22 November 2011. Proceedings 3, pp. 16–30 (2011)
65.
Zurück zum Zitat Dar, K., Taherkordi, A., Baraki, H., Eliassen, F., Geihs, K.: A resource oriented integration architecture for the internet of things: a business process perspective. Pervasive Mob. Comput. 20, 145–159 (2015)CrossRef
66.
Zurück zum Zitat Wehlitz, R., Rößner, I., Franczyk, B.: Integrating smart devices as business process resources—concept and software prototype. In: Service-Oriented Computing—ICSOC 2017 Workshops, pp. 252–257 (2018)
67.
Zurück zum Zitat Friedow, C., Völker, M., Hewelt, M.: Integrating iot devices into business processes. In: Advanced Information Systems Engineering Workshops: CAiSE 2018 International Workshops, pp. 265–277 (2018)
68.
Zurück zum Zitat Domingos, D., Martins, F.: Using bpmn to model internet of things behavior within business process. Int. J. Inf. Syst. Proj. Manag. 5(4), 39–51 (2017)
69.
Zurück zum Zitat Melcher, J., Mendling, J., Reijers, H.A., Seese, D.: On measuring the understandability of process models. In: Business Process Management Workshops: BPM 2009 International Workshops, Ulm, Germany, 7 September 2009. Revised Papers 7, pp. 465–476. Springer (2010)
70.
Zurück zum Zitat Zugal, S., Pinggera, J., Weber, B.: Assessing process models with cognitive psychology. Enterprise modelling and information systems architectures (EMISA 2011), pp. 177–182 (2011)
    Bildnachweise
    AvePoint Deutschland GmbH/© AvePoint Deutschland GmbH, ams.solutions GmbH/© ams.solutions GmbH, Wildix/© Wildix, arvato Systems GmbH/© arvato Systems GmbH, Ninox Software GmbH/© Ninox Software GmbH, Nagarro GmbH/© Nagarro GmbH, GWS mbH/© GWS mbH, CELONIS Labs GmbH, USU GmbH/© USU GmbH, G Data CyberDefense/© G Data CyberDefense, Vendosoft/© Vendosoft, Kumavision/© Kumavision, Noriis Network AG/© Noriis Network AG, tts GmbH/© tts GmbH, Asseco Solutions AG/© Asseco Solutions AG, AFB Gemeinnützige GmbH/© AFB Gemeinnützige GmbH, Ferrari electronic AG/© Ferrari electronic AG, Doxee AT GmbH/© Doxee AT GmbH , Haufe Group SE/© Haufe Group SE, NTT Data/© NTT Data, Bild 1 Verspätete Verkaufsaufträge (Sage-Advertorial 3/2026)/© Sage, IT-Director und IT-Mittelstand: Ihre Webinar-Matineen in 2025 und 2026/© amgun | Getty Images