Zum Inhalt

IGA Approximations of Elastic Interfaces and their Defects in an Elastic Medium with Couple Stress

  • Open Access
  • 09.11.2024
  • Original Article
Erschienen in:

Aktivieren Sie unsere intelligente Suche, um passende Fachinhalte oder Patente zu finden.

search-config
loading …

Abstract

Der Artikel geht der Komplexität der Untersuchung von 2-D-Oberflächen mit diskontinuierlichen Verzerrungsmaßnahmen in der Festkörpermechanik nach und konzentriert sich dabei auf Phasengrenzen und Defekte wie Verrenkungen und Disklinationen. Es führt ein Kontinuum-Modell ein, um Singularitäten in Fehlerkernen zu handhaben, und erweitert klassische lineare Elastizitätslösungen. Das Weingartensche Theorem für g.disclinations ist bewiesen und Beziehungen zwischen Dislokationen und g.disclinations werden untersucht. Die Arbeit umfasst auch thermodynamische Erweiterungen, die Paarspannungseffekte beinhalten und Algorithmen modifizieren, die IGA für statische Felder, treibende Kräfte und Defektevolution verwenden. Zahlenbeispiele veranschaulichen die Durchführbarkeit und Genauigkeit des vorgeschlagenen Rahmenwerks bei der Lösung fehlerbedingter Probleme.
A correction to this article is available online at https://doi.org/10.1007/s00366-025-02122-2.

Publisher's Note

Springer Nature remains neutral with regard to jurisdictional claims in published maps and institutional affiliations.

1 Introduction

In solid mechanics many situations arise that require the examination of 2-D surfaces across which a distortion measure is discontinuous. By a distortion we refer to measures akin to a deformation gradient except, in many circumstances involving material defects, such a measure is not the gradient of a tensor field. We refer to a 2-D surface of discontinuity of the elastic distortion measure as a phase boundary, of which grain boundaries are a special case. Particularly interesting situations arise when the phase boundary discontinuity terminates along a curve. If the discontinuity is in the displacement field, the terminating curve is called a dislocation, and if the discontinuity is in the rotation field, the terminating curve is called a disclination. As a generalization of this last concept, the termination of a discontinuity in the elastic distortion is called a g.disclination (cf. [33]). The strain and stress fields of dislocations and disclinations in a linear elastic isotropic setting have been studied by different authors (cf. [11, 26]). However, classical linear elasticity solutions give rise to singularities at the defect cores. To treat this, a continuum model of static and dynamic behaviors of dislocations and g.disclinations is introduced in [1], where these singularities are well-handled. The Weingarten theorem for g.disclinations, which connects g.disclinations represented as fields with the classical characterization of disclinations as defined by Volterra, is proved in [33], with derivation of explicit formula for topological properties of g.disclination configurations. Relationships between the representation of dislocations and (g.)disclinations from the Weingarten point of view and in g.disclination theory are also contained therein. The paper [1] explains the theoretical basis for this work, as pertaining to the couple stress formulation, the kinematic relations and the driving forces. In addition to this, the papers [33, 34] contains necessary extensions to the theory in order to treat compatible surfaces.
Further thermodynamic extensions are added in this work to include the effect of couple stress and the required kinematic relations for the driving forces in defects with couple stress. In addition, the algorithm is modified using IGA to treat the equations for static fields, driving forces, and defect evolution, including the effect of couple stress. This extension has been previously demonstrated for finite strain elasticity in [12] and has been used in the same setting to treat defect-related problems in [32], showing that gradient-elasticity is well suited to treating point and line defects and computing their associated fields. The latter work does not consider disclination defects, and treats dislocations as extended-in-space force vector dipoles and not as a field localized at cores as in the present context. In this context, the work of [6] is notable, which computes disclination fields by a Fast-Furier-Transform method. In the framework presented in this article, the internal stress and couple-stress fields stemming from the presence of dislocation and g.disclination defects are taken into account; this includes compatible boundaries and boundaries representative of strain and rotation discontinuities (as observed at the macroscopic scale). Plasticity stems from the transport of dislocation and g.disclination densities through the material. The motivation to use couple stresses in the model is twofold. First, based on [14, 25] and subsequent work, there is a widely used and successful framework for grain-boundary evolution based on misorientation dependent energy density without any consideration of stresses or elastic deformation. This approach indicates that grain boundary evolution is dependent not on stresses on the boundary, but on the torque/couples acting on it. Second, motivated by the analysis on shear-coupled grain boundary migration performed by [30] and the work done by [29], the inclusion of couple stresses have been shown to model the experimentally observed phenomenon of shear-coupled grain boundary migration attributable to disclination defects.
The current work focuses on the application of g.disclination mechanics with couple stresses through computation for static and time-dependent fields related to defects in elastic solids under the small deformation assumption. The current goal is to show the full implementation of the couple stress g.disclination model, and show that the model is capable of solving many defect related problems.

1.1 Notation and terminology

For the remainder of this document, the summation convention is implied unless stated otherwise. A rectangular Cartesian coordinate system with basis \({\varvec{e}}_{i}\), \(i=1\) to 3 is implied, unless noted otherwise. The notation \(a\hspace{1mm}\dot{=}\hspace{1mm}b\) indicates that a is defined as being equal to b. A dot superimposed on a variable represents a material time derivative. The action of a tensor \({\varvec{A}}\) on vector \({\varvec{b}}\), producing a vector, is denoted as \({\varvec{A}}{\varvec{b}}\). The symbol \({\varvec{A}}{\varvec{D}}\) represents the tensor multiplication of the tensors \({\varvec{A}}\) and \({\varvec{D}}\), which in index notation is \(A_{ik}D_{kj}\), when \({\varvec{A}}\) and \({\varvec{D}}\) are second order tensors. The symbol: represents the trace inner product of two tensors (in index notation this is \(A_{ij}D_{ij}\)). A third order tensor is understood as a linear transformation on vectors to second order tensors. The symbol div represents the divergence, grad the gradient and the combination \(div\,grad\) is the Laplacian. The notation \((\cdot )_{\text {sym}}\) and \((\cdot )_{\text {skw}}\) refers to the symmetric and skew-symmetric part of a second order tensor, respectively. The curl of a second order tensor and the cross product of a tensor and a vector are defined analogously to the vectorial case. For a second order tensor \({\varvec{A}}\), a third order tensor \({\varvec{B}}\) and a vector \({\varvec{v}}\) we have
$$\begin{aligned} \begin{aligned} ({\varvec{A}}\times {\varvec{v}})_{ij}&=e_{jkm}A_{ik}v_{m}, \\ ({\varvec{B}}\times {\varvec{v}})_{ijk}&=e_{kmr}B_{ijr}v_{r}, \\ div({\varvec{A}})_{i}&={\varvec{A}}_{ij,j}, \\ div({\varvec{B}})_{ij}&={\varvec{B}}_{ijk,k}, \\ curl({\varvec{A}})_{ij}&=e_{jmr}{\varvec{A}}_{ir,m}, \\ curl({\varvec{B}})_{ijk}&=e_{jmr}B_{ijr,m}, \end{aligned} \end{aligned}$$
where \(e_{ijk}\) is a component of the Levi-Civita alternating tensor \({\varvec{X}}\). Some of the mathematical symbols used in this work are listed below:
$$\begin{aligned}&{\varvec{S}}: \text {eigenwall tensor (3rd-order)}&\\&\varvec{\varPi }: \text {g.disclination density tensor (3rd-order)}&\\&\varvec{\alpha }: \text {dislocation density tensor (2nd-order)}&\\&{\varvec{U}}^e: \text {elastic distortion tensor (2nd-order)}&\\&{\varvec{Z}}: \text {Compatible part of eigenwall tensor (2nd-order)}&\\&{\hat{{\varvec{U}}}}^{e}: \text {Effective elastic distortion tensor (2nd-order)}&\\&{\varvec{U}}^p: \text {plastic distortion tensor (2nd-order)}&\\&{\varvec{J}}=grad({\varvec{U}}^{e}): \text {gradient of elastic distortion (3rd-order)}&\\&{\varvec{L}}: \text {velocity gradient (2nd-order)}&\\&{\varvec{D}}={\varvec{L}}^{\text {sym}}: \text {rate of deformation tensor (2nd-order)}&\\&\varvec{\varOmega }={\varvec{L}}^{\text {skw}}: \text {rotation tensor (2nd-order)}&\\&\varvec{\sigma }: \text {Cauchy stress tensor (2nd-order)}&\\&\varvec{\varLambda }: \text {couple stress tensor (2nd-order)}&\\&{\varvec{b}}: \text {external body force per unit mass (1st-order)}&\\&{\varvec{K}}: \text {external body moment per unit mass (1st-order)}&\\&{\varvec{F}}^e=grad({\varvec{x}}): \text {elastic distortion tensor (2nd-order)}&\\&{\varvec{W}}=({\varvec{F}}^e)^{-1} : \text {inverse elastic 1-distortion tensor (2nd-order)}&\\&{\varvec{Y}}: \text {inverse elastic 2-distortion tensor (3rd-order)}&\\&\dot{\varvec{\omega }}=-\frac{1}{2}{\varvec{X}}:\varvec{\varOmega }=\frac{1}{2}curl({\varvec{v}}): \text {half of the vorticity vector (1st order)}&\\&{\varvec{M}}= grad(\dot{\varvec{\omega }}): \text {vorticity gradient tensor (2nd-order)}&\\&\rho : \text {mass density}&\\&\psi : \text {free energy per unit mass}&\end{aligned}$$
The normalized difference between two tensor fields, \(\varvec{\sigma }_{A}\) and \(\varvec{\sigma }_{B}\) is denoted \(\delta _{AB}\) and is defined as
$$\begin{aligned} \delta \sigma _{AB}\hspace{1mm}\dot{=}\hspace{1mm}\frac{\vert \varvec{\sigma }_{A}-\varvec{\sigma }_{B}\vert }{\vert \varvec{\sigma }_{A} \vert }, \end{aligned}$$
(1.1)
where \(\vert \cdot \vert\) represents the Frobenius norm of a tensor. This represents a difference between the tensors \(\varvec{\sigma }_{A}\) and \(\varvec{\sigma }_{B}\) and not a difference between any specific components.

2 Finite element solutions for g.disclinations with couple stress

2.1 g.disclination theory

The basic elements of g.disclination theory are summarized from [1, 33], to provide the more relevant ideas behind the definition of g.disclination cores and their properties.
Developed as a generalization of the eigenstrain theory of Kröner, Mura and deWit [11, 18, 19], a g.disclination is a curve that terminates a discontinuity of elastic distortion on a surface. This discontinuity is modeled by an eigenwall field with support in a layer that terminates inside the body, as shown in Fig. 1. In the general case, the continuous elastic 2-distortion field is assumed to be irrotational outside the generalized disclination core and the generalized disclination strength is defined as the second order tensor obtained by integrating the 2-distortion field along any closed curve encircling the core.
Assume we have an arbitrary domain, denoted \(\varOmega\). Further, suppose we are given a tensor field \(\varvec{\varphi }\) defined in \(\varOmega\), that is smooth everywhere except having a discontinuity of constant magnitude across a surface P, shown as a dashed line in Fig. 1a. As shown, this surface of discontinuity terminates inside \(\varOmega\) at a point denoted by C. Choosing an arbitrary point \({\varvec{x}}\) in P allows the definition of \({\varvec{x}}^{+}\) and \({\varvec{x}}^{-}\), points arbitrarily close to \({\varvec{x}}\) but outside P and on opposite sides of it, as shown in Fig. 1b. Choose any contour that joins these points and encircles C, call it \(C_{x^{+}}^{x^{-}}\). Then
$$\begin{aligned} \int _{C_{x^+}^{x^-}}grad(\varvec{\varphi })\, d{\varvec{x}}= \varvec{\varphi }(x^-)-\varvec{\varphi }(x^+)\hspace{1mm}\dot{=}\hspace{1mm}-[\![\varvec{\varphi }]\!]. \end{aligned}$$
To define the layer L, let the thickness of the layer be denoted by l, which leads to the definition
$$\begin{aligned} L=\left\{ {\varvec{y}}\in \varOmega : {\varvec{y}}={\varvec{x}}+h\varvec{\nu }({\varvec{x}}),-\frac{l}{2}\le h \le \frac{l}{2},{\varvec{x}}\in P \right\} , \end{aligned}$$
where \(\nu\) is the unit normal to P. Let \(x^{0}\) be the \(x_1\) coordinate of point C, then the regularized field can be defined as
$$\begin{aligned} {\varvec{R}}({\varvec{x}}) = {\left\{ \begin{array}{ll} f(x_1)\frac{\varvec{\varphi }^{-}({\varvec{x}})-\varvec{\varphi }^{+}({\varvec{x}})}{l}\otimes \varvec{\nu }(x_1) & \text {if }\,{\varvec{x}}\in L \\ \textbf{0} & \text {if}\,{\varvec{x}}\in \varOmega \backslash L, \end{array}\right. } \end{aligned}$$
(2.1)
where \(\varvec{\nu }(x_1)\) is again the normal vector to P and
$$\begin{aligned} f(x_1) = {\left\{ \begin{array}{ll} \frac{x_1-x^0}{r} & \text {if } \,x^0\le x_{1} \le x^0+r, \\ 1 & \text {if}\,x_{1}\ge x^{0}+r \\ 0 & \text {otherwise} \end{array}\right. } \end{aligned}$$
Fig. 1
Regularization of a classical discontinuity
Bild vergrößern
If \(\varvec{\varphi }\) is a 2nd order tensor, a simple calculation shows that
$$\begin{aligned} curl({\varvec{R}})_{ij3}=e_{kab}R_{ijb,a}=e_{3ab}f_{,a}\frac{-[\![\varvec{\varphi }]\!]_{ij}}{l}\nu _{b}. \end{aligned}$$
Keeping in mind that f depends only on \(x_{1}\) and that \(\varvec{\nu }\) by definition points in the 2-direction this becomes
$$\begin{aligned} curl({\varvec{R}})_{ij3}=e_{312}f_{,1}\frac{-[\![\varvec{\varphi }]\!]_{ij}}{l}\nu _{2}=R_{ij2,1}, \end{aligned}$$
and this is non-vanishing only in the core defined before. Now, define a tensor \({\varvec{A}}\) as
$$\begin{aligned} -{\varvec{A}}\hspace{1mm}\dot{=}\hspace{1mm}grad({\varvec{B}})+{\varvec{R}}, \end{aligned}$$
(2.2)
where \(grad({\varvec{B}})\) is to be determined. From this, making use of \(f_{,1}=\frac{1}{r}\), and applying Stokes’ theorem, it can bee seen that
$$\begin{aligned} \int _{{{\mathfrak {C}}}}{\varvec{A}}\cdot d{\varvec{x}}=\int _{A}curl({\varvec{A}})\cdot e_{3} da=\frac{[\![\varvec{\varphi }]\!]_{ij}}{lr} ( lr )=[\![\varvec{\varphi }]\!]_{ij} \end{aligned}$$
for any closed curve \({\mathfrak {C}}\) encircling the core and for any area patch A with boundary \({\mathfrak {C}}\).
Motivated by the above, definition (2.2) is applied to the i-elastic 2-distortion \({\varvec{Y}}\) writing
$$\begin{aligned} {\varvec{Y}}=grad({\varvec{W}})+{\varvec{S}}, \end{aligned}$$
where \({\varvec{W}}\) is the i-elastic 1-distortion (\(({\varvec{F}}^{e})^{-1}\) in the defect-free case) and \({\varvec{S}}\) is the aforementioned eigenwall tensor.
By using that \({\varvec{A}}={\varvec{Y}}\) we recognize that \(-{\varvec{B}}={\varvec{W}}\) and \(-{\varvec{R}}={\varvec{S}}\), black then, considering that g.disclinations are defined as terminations in the eigenwall field, the natural measure for the generalized disclination density is
$$\begin{aligned} curl({\varvec{Y}})=curl(grad({\varvec{W}})+{\varvec{S}})=curl({\varvec{S}})\hspace{1mm}\dot{=}\hspace{1mm}\varvec{\varPi }. \end{aligned}$$
(2.3)
This last expression characterizes the closure failure of integrating \({\varvec{Y}}\) on a closed contour in the body
$$\begin{aligned} \int _{c}{\varvec{Y}}\, d{\varvec{x}}=\int _{a}\varvec{\varPi }{\varvec{n}}\, da, \end{aligned}$$
where a is any area patch with closed boundary contour c. The physical interpretation of this definition for \(\varvec{\varPi }\) is a density of lines threading area a and carrying a tensorial attribute reflecting a jump in \({\varvec{W}}\) across the layer L. The dislocation density is defined as
$$\begin{aligned} \varvec{\alpha } \hspace{1mm}\dot{=}\hspace{1mm}{\varvec{Y}}: {\varvec{X}}= ({\varvec{S}}+grad({\varvec{W}})):{\varvec{X}}=-curl({\varvec{W}})+{\varvec{S}}:{\varvec{X}}. \end{aligned}$$
However, under this previous modification, \(\varvec{\alpha }\) no longer represents a topological object carrying a tensorial attribute and, in fact, for an isolated defect line the magnitude of the displacement jump depends on the choice of the area patch where \(\varvec{\alpha }\) is integrated. However, by defining
$$\begin{aligned} \tilde{\varvec{\alpha }} \hspace{1mm}\dot{=}\hspace{1mm}\varvec{\alpha }-{\varvec{S}}:{\varvec{X}} \end{aligned}$$
(2.4)
we again have a topological-charge carrying object.
Note that with this new definition for \(\tilde{\varvec{\alpha }}\), we no longer have that the dislocation density is divergence free, which is to be interpreted physically as the fact that dislocations can terminate at eigenwalls or phase boundaries.
After the considerations for \(\varvec{\alpha }\), the final step of the procedure, as outlined in [34], is to define \({\varvec{S}}\) in a form that is consistent with (2.1). This is accomplished by considering the i-elastic distortion field of the upper part of the body as \({\varvec{W}}_{1}\) and that of the lower part as \({\varvec{W}}_{2}\), as sketched in Fig. 2. For all disclination problems treated in this work, given a misorientation angle \(\theta\), we assume \({\varvec{W}}_{2}\) to be the identity tensor \({\varvec{I}}\) and \({\varvec{W}}_{1}\) is defined by the rotation tensor given by the angle \(\theta\). Within the small deformation framework we can use the approximations \(cos(\theta )\approx 1\) and \(sin(\theta )\approx tan(\theta )\), then \({\varvec{W}}_{1}\) is given by
$$\begin{aligned} {\varvec{W}}_{1}= \begin{bmatrix} 1 & tan(\theta ) & 0\\ -tan(\theta ) & 1 & 0\\ 0 & 0 & 1 \end{bmatrix}_. \end{aligned}$$
Fig. 2
Sketch of different crystal orientation at both sides of an Eigenwall. Figure adapted from [34]
Bild vergrößern
Then, following (2.1), the eigenwall tensor \({\varvec{S}}\) in the support layer is given by
$$\begin{aligned} {\varvec{S}}=- {\varvec{R}}=f(x_{1})\frac{{\varvec{W}}_{1}-{\varvec{W}}_{2}}{l}\otimes {\varvec{e}}_{2}, \end{aligned}$$
(2.5)
and, due to the definition of f, the g.disclination density tensor \(\varvec{\varPi }\) is non-zero only in the core and is given by
$$\begin{aligned} \varvec{\varPi }=curl({\varvec{S}})=\frac{{\varvec{W}}_{1}-{\varvec{W}}_{2}}{rl}\otimes {\varvec{e}}_{3} . \end{aligned}$$
(2.6)
The general expression for a curvilinear layer for \(\varvec{\varPi }\) can be seen [34].

2.2 Summary of theory

Starting from Eqs. (2.3) and (2.4) we define a tensor \({\varvec{U}}^{e}\) such that \({\varvec{U}}^{e}\hspace{1mm}\dot{=}\hspace{1mm}{\varvec{F}}-{\varvec{I}}\). Now, for the small deformation approximation we carry out a Taylor expansion of \({\varvec{W}}\) about the identity tensor
$$\begin{aligned} {\varvec{W}}({\varvec{F}})={\varvec{W}}({\varvec{I}})+\left( \frac{\partial {\varvec{W}}}{\partial {\varvec{F}}}\right) _{{\varvec{I}}}:({\varvec{F}}-{\varvec{I}})+\ldots \,\,. \end{aligned}$$
Neglecting higher order terms, replacing \({\varvec{F}}={\varvec{U}}^{e}+{\varvec{I}}\) and using that \((\partial _{{\varvec{F}}}{\varvec{W}})_{ijkl}({\varvec{I}})=-{\varvec{I}}^{-1}_{ik}{\varvec{I}}^{-1}_{lj}\) we get the small deformation approximation \({\varvec{W}}\approx {\varvec{I}}-{\varvec{U}}^{e}\). This leads to (2.4) becoming
$$\begin{aligned} \tilde{\varvec{\alpha }}=\varvec{\alpha }-{\varvec{S}}:{\varvec{X}}=-curl({\varvec{W}})=curl({\varvec{U}}^{e}). \end{aligned}$$
Finally, gathering these equations, along with the balance of linear and angular momentum laws for the static case, we have
$$\begin{aligned} \begin{aligned} curl({\varvec{S}})&=\varvec{\varPi }, \\ curl({\varvec{U}}^{e})&=\tilde{\varvec{\alpha }}, \\ -div(\varvec{\sigma })&=\rho {\varvec{b}}, \\ -div(\varvec{\varLambda })+{\varvec{X}}:\varvec{\sigma }&=\rho {\varvec{K}}.\\ \end{aligned} \end{aligned}$$
(2.7)
The balance laws are subject to the following boundary conditions
$$\begin{aligned} \begin{aligned} \varvec{\sigma }\cdot {\varvec{n}}&={\varvec{g}} & \text {on}\,\varGamma _{N}, \\ \varvec{\varLambda }\cdot {\varvec{n}}&={\varvec{h}} & \text {on}\,\varGamma _{N}, \\ {\varvec{u}}&={\varvec{u}}_{0} & \text {on}\,\varGamma _{D}, \end{aligned} \end{aligned}$$
(2.8)
where \(\varGamma _{D}\) and \(\varGamma _{N}\) complementary parts of the boundary.
It has been shown that, in order to correctly predict stresses and compatible deformation of a through twin, and the stress and incompatible deformations of a terminating twin, care must be taken when dealing with the compatible and incompatible parts of \({\varvec{S}}\) [34]. Following the procedure outlined in the mentioned work, we do a Helmholtz type decomposition on the eigenwall tensor \({\varvec{S}}\) to get
$$\begin{aligned} \begin{aligned} {\varvec{S}}&={\varvec{S}}^{\perp }+grad({\varvec{Z}}) & \text {in }\varOmega , \\ div({\varvec{S}}^{\perp })&={\textbf{0}} & \text {in }\varOmega , \\ {\varvec{S}}^{\perp }\cdot {\varvec{n}}&={\textbf{0}} & \text {on }\partial \varOmega , \end{aligned} \end{aligned}$$
(2.9)
After this decomposition is done, (2.7)\(_{2}\) becomes
$$\begin{aligned} curl({\varvec{U}}^{e})=\varvec{\alpha }-({\varvec{S}}^{\perp }+grad({\varvec{Z}})):{\varvec{X}}\end{aligned}$$
which, noting that for any smooth tensor field \({\varvec{A}}\), \(grad({\varvec{A}}):{\varvec{X}}=-curl({\varvec{A}})\), can be rewritten as
$$\begin{aligned} curl({\varvec{U}}^{e}-{\varvec{Z}})=\varvec{\alpha }-{\varvec{S}}^{\perp }:{\varvec{X}}. \end{aligned}$$
(2.10)
The elastic distortion tensor is re-defined as \({\hat{{\varvec{U}}}}^{e}={\varvec{U}}^{e}-{\varvec{Z}}\) and this tensor replaces \({\varvec{U}}^{e}\) in all subsequent calculations, leaving the equation for \(\varvec{\alpha }\)
$$\begin{aligned} curl({\hat{{\varvec{U}}}}^{e})=\varvec{\alpha }-{\varvec{S}}^{\perp }:{\varvec{X}}. \end{aligned}$$
The input for the current scheme are either the pair \(({\varvec{S}},\varvec{\alpha })\) or \((\varvec{\varPi },\varvec{\alpha })\). If \(({\varvec{S}},\varvec{\alpha })\) are prescribed, the first system to solve is
$$\begin{aligned} \begin{aligned} div(grad({\varvec{Z}}))&=div({\varvec{S}}) & \text {in}\,\varOmega \\ grad({\varvec{Z}})\cdot {\varvec{n}}&={\varvec{S}}\cdot {\varvec{n}} & \text {on}\,\partial \varOmega \\ {\varvec{Z}}&={\textbf{0}} & \text {on}\, {\varvec{x}}_{0}, \end{aligned} \end{aligned}$$
(2.11)
where \({\varvec{x}}_{0}\) is a single point in the body.
Next we want to determine \({\varvec{S}}^{\perp }\), which corresponds to the incompatible part of \({\varvec{S}}\). The system to solve is
$$\begin{aligned} \begin{aligned} curl({\varvec{S}}^{\perp })=curl({\varvec{S}})&=\varvec{\varPi } & \text {in}\,\varOmega \\ div({\varvec{S}}^{\perp })&={\textbf{0}} & \text {in}\,\varOmega \\ {\varvec{S}}^{\perp }\cdot {\varvec{n}}&={\textbf{0}} & \text {on}\,\partial \varOmega . \end{aligned} \end{aligned}$$
(2.12)
If, however, the prescribed data is \((\varvec{\varPi },\varvec{\alpha })\), we assume \({\varvec{Z}}={\varvec{I}}\), as we have no additional information on the compatible part of \({\varvec{S}}\), and the first system that must be solved is (2.12). After this process, and regardless of the prescribed inputs, we now have the compatible and incompatible parts of \({\varvec{S}}\) calculated.
The next step is to solve the system for \({\hat{{\varvec{U}}}}^{e}\), namely
$$\begin{aligned} curl({\hat{{\varvec{U}}}}^{e})=\hat{\varvec{\alpha }}\hspace{1mm}\dot{=}\hspace{1mm}\varvec{\alpha }-{\varvec{S}}^{\perp }:{\varvec{X}}. \end{aligned}$$
(2.13)
To solve this, a Helmholtz decomposition is performed on \({\hat{{\varvec{U}}}}^{e}\) writing
$$\begin{aligned} \begin{aligned} {\hat{{\varvec{U}}}}^{e}&=\varvec{\chi }+grad({\varvec{z}}) & \text {in }\varOmega , \\ div(\varvec{\chi })&={\textbf{0}} & \text {in }\varOmega , \\ \varvec{\chi }\cdot {\varvec{n}}&={\textbf{0}} & \text {on }\partial \varOmega \end{aligned} \end{aligned}$$
(2.14)
Then the system induced by (2.13) becomes
$$\begin{aligned} \begin{aligned} -curl(\varvec{\chi })&=\varvec{\alpha }-{\varvec{S}}^{\perp }:{\varvec{X}} & \text {in }\varOmega \\ div(\varvec{\chi })&={\textbf{0}} & \text {in }\varOmega \\ \varvec{\chi }\cdot {\varvec{n}}&={\textbf{0}} & \text {on }\partial \varOmega . \end{aligned} \end{aligned}$$
(2.15)
After this system is solved, we can get the compatible part \(grad({\varvec{z}})\) from the balance of linear momentum equations, which are stated in (2.7).
We are still missing at this stage a constitutive relationship to express \(\varvec{\sigma }\), \(\varvec{\varLambda }\) and the driving forces for the defects, \({\varvec{V}}^{\alpha }\), \({\varvec{V}}^{S}\) and \({\varvec{V}}^{\varPi }\) respectively, as functions of gradients of the displacement and the fields induced by the defects. This will be done in the following section.

2.3 Constitutive relationships from thermodynamics

We use thermodynamics to constrain the constitutive relationships for \(\varvec{\sigma }\), \(\varvec{\varLambda }\) and the velocities \({\varvec{V}}^{\alpha }\), \({\varvec{V}}^{S}\) and \({\varvec{V}}^{\varPi }\). For a fixed body \(\varOmega\) with boundary \(\partial \varOmega\) and unit outward normal \({\varvec{n}}\) we must have
$$\begin{aligned} \dot{\overline{\int _{\varOmega }\rho \, dV}}&= 0, \\ \dot{\overline{\int _{\varOmega }\rho {\varvec{v}}\,dV}}&= \int _{\partial \varOmega }\varvec{\sigma }{\varvec{n}}\, dA + \int _{\varOmega }\rho {\varvec{b}}\, dV, \\ \dot{\overline{\int _{\varOmega }\rho ({\varvec{x}}\times {\varvec{v}})\, dV}}&= \int _{\partial \varOmega }({\varvec{x}}\times \varvec{\sigma }+\varvec{\varLambda }){\varvec{n}}\, dA + \int _{\varOmega }\rho ({\varvec{x}}\times {\varvec{b}}+{\varvec{K}})\, dV. \end{aligned}$$
These statements represent conservation of mass, balance of linear momentum and balance of angular momentum, respectively, and in their statement lays the underlying assumption that the average atomic motion can be adequately represented through the material velocity field and the density field used in the above equations. In this work we will work under the small deformation assumption, which automatically satisfies balance of mass. This is because, after motion, the density at a given point is given by
$$\begin{aligned} \rho =\frac{\rho _{0}}{\vert {\varvec{J}}\vert }, \end{aligned}$$
where \({\varvec{J}}\) is the Jacobian of the deformation gradient and, under the small deformation assumption, \(\vert {\varvec{J}}\vert \approx 1\). With this, these equations can be written in their corresponding local form, namely
$$\begin{aligned} \rho {\dot{{\varvec{v}}}}&= div(\varvec{\sigma })+\rho {\varvec{b}}, \\ {\varvec{0}}&= div(\varvec{\varLambda })-{\varvec{X}}:\varvec{\sigma }+\rho {\varvec{K}}. \end{aligned}$$
Following the assumptions of [24], the external power supplied to the body is expressed as
$$\begin{aligned} P&=\int _{\varOmega }\rho {\varvec{b}}\cdot {\varvec{v}}\, dV+\int _{\partial \varOmega }(\varvec{\sigma }{\varvec{n}})\cdot {\varvec{v}}\, dA\nonumber \\&\quad +\int _{\partial \varOmega }(\varvec{\varLambda }{\varvec{n}})\cdot \dot{\varvec{\omega }}\, dA+\int _{\varOmega }\rho {\varvec{K}}\cdot \dot{\varvec{\omega }}\, dV \end{aligned}$$
(2.16)
$$\begin{aligned}&=\int _{\varOmega }\rho {\varvec{v}}\cdot {\dot{{\varvec{v}}}}+(\varvec{\sigma }:{\varvec{D}}+\varvec{\varLambda }:{\varvec{M}})\, dV, \end{aligned}$$
(2.17)
where, for the second line, conservation of linear momentum and angular momentum and the divergence theorem have been used. Then, by defining the kinetic energy and the free energy of the body as
$$\begin{aligned} K&=\int _{\varOmega }\frac{1}{2}(\rho {\varvec{v}}\cdot {{\varvec{v}}})\, dV, \end{aligned}$$
(2.18)
$$\begin{aligned} F&=\int _{\varOmega }\rho \psi \, dV, \end{aligned}$$
(2.19)
and combining (2.17) with (2.19) we arrive at the expression for mechanical dissipation
$$\begin{aligned} D \hspace{1mm}\dot{=}\hspace{1mm}P-\dot{\overline{K+F}}=\int _{\varOmega }(\varvec{\sigma }:{\varvec{D}}+\varvec{\varLambda }:{\varvec{M}}-\rho \dot{\psi )}\, dV. \end{aligned}$$
(2.20)
With this equation we can get guidance on extracting a constitutive structure for the subsequent theory. This structure stems from assuming the dependencies on the specific free energy function and looking for non-negative mechanical dissipation.
We start by assuming \(\psi\) of the form
$$\begin{aligned} \psi =\psi ({\varvec{U}}^{e},{\varvec{S}},\varvec{\varPi },{\varvec{J}},{\varvec{Z}},\nabla {\varvec{Z}}), \end{aligned}$$
where we have used again the Helmholtz-like decomposition on \({\varvec{S}}\) stated in (2.9). Invoking the chain rule, the material time derivative of \(\psi\) is given by
$$\begin{aligned} {\dot{\psi }}= & (\partial _{{\varvec{U}}^{e}}\psi ):{\dot{{\varvec{U}}}}^{e}+(\partial _{S}\psi ):{\dot{{\varvec{S}}}}\nonumber \\ & +(\partial _{\varvec{\varPi }}\psi ):\dot{\varvec{\varPi }}+(\partial _{{\varvec{J}}}\psi ):{\dot{{\varvec{J}}}}\nonumber \\ & +(\partial _{{\varvec{Z}}}\psi ):{\dot{{\varvec{Z}}}}+(\partial _{\nabla {\varvec{Z}}}\psi ):\nabla {\dot{{\varvec{Z}}}}. \end{aligned}$$
(2.21)
Once again, following [1] (Sect. 5.6) we can write
$$\begin{aligned} \begin{aligned} {\dot{{\varvec{U}}}}^{e}&={\varvec{L}}-\tilde{\varvec{\alpha }}\times {\varvec{V}}^{\alpha }, \\ {\dot{{\varvec{S}}}}&=-\varvec{\varPi } \times {\varvec{V}}^{\varPi }+grad({\varvec{S}}{\varvec{V}}^{S}), \\ \dot{\varvec{\varPi }}&=-curl(\varvec{\varPi } \times {\varvec{V}}^{\varPi }), \\ {\dot{{\varvec{J}}}}&=grad({\varvec{L}})-grad(\tilde{\varvec{\alpha }}\times {\varvec{V}}^{\alpha }). \end{aligned} \end{aligned}$$
(2.22)
To start, we assume there is a potential \({\varvec{p}}\) that satisfies
$$\begin{aligned} \begin{aligned} div(grad({\varvec{p}}))&=(\partial _{{\varvec{Z}}}\psi ), \\ grad({\varvec{p}})\cdot {\varvec{n}}&=0, \end{aligned} \end{aligned}$$
(2.23)
and we assume that \((\partial _{{\varvec{Z}}}\psi )\) satisfies
$$\begin{aligned} \int _{\varOmega } (\partial _{{\varvec{Z}}}\psi ) dV =0, \end{aligned}$$
so the equation is consistent.
Furthermore, we perform a Helmholtz-like decomposition on \((\partial _{\nabla {\varvec{Z}}}\psi )\) leading to
$$\begin{aligned} \begin{aligned} \left( \partial _{\nabla {\varvec{Z}}}\psi \right)&=\varvec{\eta }+grad({\varvec{m}}) & \text {in }\varOmega , \\ div(\varvec{\eta })&=0 & \text {in }\varOmega , \\ \varvec{\eta }\cdot {\varvec{n}}&={\textbf{0}} & \text {on }\partial \varOmega . \end{aligned} \end{aligned}$$
In what follows, the functional form of the mechanical dissipation will be shown. The full details of this calculation are given in Appendix A. Combining the definitions for \({\varvec{p}}\) and \({\varvec{m}}\) with the kinematic relationships shown in (2.22) and Eq. (2.21) leads to
$$\begin{aligned} \begin{aligned} D&=\int _{\varOmega } \left( \sigma _{ij}-(\partial _{{\hat{{\varvec{U}}}}^{e}}\psi )_{ij}+(D_{{\varvec{J}}}^{sym}\psi )_{ijk,k} \right) D_{ij}\, dV \\&\quad -\int _{\varOmega } \left( \frac{1}{2}e_{imk}\varLambda _{ij}+(D_{{\varvec{J}}}^{sym}\psi )_{mkj} \right) \varOmega _{mk,j}\,dV \\&\quad +\int _{\varOmega }\left( (\partial _{\hat{\textbf{U}}^{\textbf{e}}}\psi )_{ij}e_{jml}{\tilde{\alpha }}_{im}-(\partial _{{\varvec{J}}}\psi )_{ijk,k}e_{jml}{\tilde{\alpha }}_{im}\right) V_{l}^{\varvec{\alpha }}\,dV \\&\quad +\int _{\varOmega }\left( (\partial _{{\varvec{S}}}\psi )_{ijk,k}S_{ijm}-p_{ij,kk}S_{ijm}-m_{ij,kk}S_{ijm} \right) V_{m}^{{\varvec{S}}}\,dV \\&\quad -\int _{\varOmega } \left( (\partial _{\varvec{\varPi }}\psi )_{ijk,a}(\delta _{kc}\delta _{am}-\delta _{km}\delta _{ac})\varPi _{ijc}-m_{ij,k}e_{klm}\varPi _{ijl} \right. \\&\quad \left. -(\partial _{{\varvec{S}}}\psi )_{ijk}e_{klm}\varPi _{ijl}+p_{ij,k}e_{klm}\varPi _{ijl} \right) V_{m}^{\varvec{\varPi }}\,dV \\&\quad -\int _{\partial \varOmega } (D_{{\varvec{J}}}^{sym}\psi )_{ijk}D_{ij}n_{k}\,dA \\&\quad +\int _{\partial \varOmega } \left( (\partial _{{\varvec{J}}}\psi )_{ijk}e_{jml}{\tilde{\alpha }}_{im}n_{k} \right) V_{l}^{\alpha }\,dA \\&\quad -\int _{\partial \varOmega } \left( (\partial _{{\varvec{S}}}\psi )_{ijk}S_{ijm}n_{k}-m_{ij,k}S_{ijm}n_{k} \right) V_{m}^{{\varvec{S}}}\,dA \\&\quad +\int _{\partial \varOmega } \left( (\partial _{\varvec{\varPi }}\psi )_{ijk}(\delta _{kc}\delta _{ad}-\delta _{kd}\delta _{ac})\varPi _{ijc}n_{a} \right) V_{d}^{\varvec{\varPi }}\,dA, \end{aligned} \end{aligned}$$
(2.24)
where we defined
$$\begin{aligned} (D_{{\varvec{J}}}^{sym}\psi )\hspace{1mm}\dot{=}\hspace{1mm}\frac{1}{2}\left[(\partial _{{\varvec{J}}}\psi )_{ijk}+(\partial _{{\varvec{J}}}\psi )_{ikj} \right]\,\, \end{aligned}$$
and
$$\begin{aligned} (D_{{\varvec{J}}}^{skw}\psi )\hspace{1mm}\dot{=}\hspace{1mm}\frac{1}{2}\left[(\partial _{{\varvec{J}}}\psi )_{ijk}-(\partial _{{\varvec{J}}}\psi )_{ikj} \right]. \end{aligned}$$
To ensure the dissipation is thermodynamically consistent we require that, in the absence of plasticity as is the case here, the terms in parentheses must vanish, leading to
$$\begin{aligned} \begin{aligned} \sigma _{ij}^{sym}&=\frac{1}{2}((\partial _{{\hat{{\varvec{U}}}}^{e}}\psi )_{ij}+(\partial _{{\hat{{\varvec{U}}}}^{e}}\psi )_{ji}\\&\quad -(D_{{\varvec{J}}}^{sym}\psi )_{ijk,k}-(D_{{\varvec{J}}}^{sym}\psi )_{jik,k}),\\ \varLambda _{ij}^{dev}&=-e_{imk}(D_{{\varvec{J}}}^{sym}\psi )_{mkj}. \end{aligned} \end{aligned}$$
(2.25)
For the present work we will choose a simple form for the free energy function, \(\psi\), such that
$$\begin{aligned} \begin{aligned} (\partial _{{\varvec{U}}^{e}}\psi )_{ij}&={{\mathbb {C}}}_{ijkl}{\hat{U}}^{e}_{kl}={{\mathbb {C}}}_{ijkl}\left( U^{e}_{kl}-Z_{kl}\right) , \\ (\partial _{{\varvec{J}}}\psi )_{ijk}&=\varepsilon Y_{ijk}=\varepsilon \left( J_{ijk}-S_{ijk}\right) . \end{aligned} \end{aligned}$$
(2.26)
The chosen free energy function is thus
$$\begin{aligned} \psi =\frac{1}{2}{\hat{U}}^{e}_{ij}{{\mathbb {C}}}_{ijkl}{\hat{U}}^{e}_{kl}+\frac{1}{2}\varepsilon Y_{ijk}Y_{ijk} \end{aligned}$$
This free energy function is consistent with classical elasticity formulations and satisfies the constrains imposed by equations (2.26).
With this, Eqs. (2.7) and the boundary conditions (2.8) we have all the required components to solve defect problems under the current generalized disclination theory.

2.4 Numerical schemes

Not all the systems shown in (2.7) can be numerically approximated by a standard Galerkin approach. In the following paragraphs the weak forms for each system will be developed.
When the input pair given is the pair \(({\varvec{S}},\varvec{\alpha })\), the first system to solve is (2.11). This system can be solved by a standard Galerkin formulation, its weak form is given by
$$\begin{aligned} \int _{\varOmega }Z_{ij,k}\delta Z_{ijk,k}\, dV=\int _{\varOmega }S_{ijk}\delta Z_{ij,k}\, dV, \end{aligned}$$
and the essential constrain on \(x_0\), a single point in \(\varOmega\). Also note that the boundary condition stated in (2.11)\(_{2}\) is implied in this formulation.
Regardless of the input pair given, the system (2.12) must be solved. Note that \({\varvec{S}}^{\perp }\) is required due to its role in (2.10). The standard Galerkin formulation is not adequate to solve this div-curl system. To proceed, we use the Least Squares finite element formulation, as described in [17] and introduced in defect mechanics in solids in [28] (cf. [34]). The formulation is based on finding the stationary points of
$$\begin{aligned} \int _{\varOmega }\frac{1}{2}\left\| curl({\varvec{S}}^{\perp })-\varvec{\varPi } \right\| ^{2}+\frac{1}{2}\left\| div({\varvec{S}}^{\perp }) \right\| ^{2}\, dV. \end{aligned}$$
(2.27)
Taking the first variation of this functional and making it vanish leads to
$$\begin{aligned} \int _{\varOmega }e_{krm}S^{\perp }_{ijm,r}e_{kln}\delta {\varvec{S}}^{\perp }_{ijn,l}+{\varvec{S}}^{\perp }_{ijk,k}\delta {\varvec{S}}^{\perp }_{ijl,l}\, dV=\int _{\varOmega }e_{krm}\delta {\varvec{S}}^{\perp }_{ijm,r}\varPi _{ijk}\, dV. \end{aligned}$$
In this formulation, the boundary condition \({\varvec{S}}^{\perp }\cdot {\varvec{n}}={\textbf{0}}\) is essential instead of natural. In both these systems we have made used of the decomposition stated in (2.9). If the input pair is \(({\varvec{S}},\varvec{\alpha })\), \(\varvec{\varPi }\) must be replaced by \(curl({\varvec{S}})\) in (2.27), as defined in (2.3).
Now that we have the compatible and incompatible parts of \({\varvec{S}}\) calculated, the next system to solve is (2.15), which is also a div-curl system. As before, this system is solved using the least-squares formulation. The associated weak form is given by
$$\begin{aligned} \int _{\varOmega }e_{jmn}\chi _{in,m}e_{jrs}\delta {\chi }_{is,r}+\chi _{it,t}\delta \chi _{ik,k}\, dV = \int _{\varOmega }-{\hat{\alpha }}_{ij}e_{jkl}\delta \chi _{il,k}\,dV, \end{aligned}$$
again, the boundary condition \(\varvec{\chi }\cdot {\varvec{n}}={\textbf{0}}\) is essential.
The weak form of the balance of momentum equations is developed by invoking the principle of virtual work. We start by multiplying (2.7)\(_3\) by a virtual displacement \(\delta {\varvec{u}}\) and (2.7)\(_4\) by a virtual rotation \(\delta \varvec{\omega }=\frac{1}{2}curl(\delta {\varvec{u}})\). Then, using the divergence theorem yields
$$\begin{aligned} \begin{aligned} \int _{\varOmega } \sigma _{ij}\delta u_{i,j} \, dV&=\int _{\varOmega }b_{i}\delta u_{i} \, dV+\int _{\partial \varOmega }\sigma _{ij}\delta u_{i}n_{j} \, dA,\\ \int _{\varOmega }\varLambda _{ij}\delta \omega _{i,j}+e_{aij}\sigma _{ij}\delta \omega _{a}\, dV&=\int _{\varOmega }K_{i}\delta \omega _{i}\, dV+\int _{\partial \varOmega }\varLambda _{ij}\delta \omega _{i}n_j \, dA. \end{aligned} \end{aligned}$$
Adding both these expressions and noticing that \(\delta \varOmega _{ij}=-e_{ija}\delta \omega _{a}\) from the definition of the axial vector, we arrive at
$$\begin{aligned} & \int _{\varOmega } \sigma _{ij}\delta u_{i,j}+\varLambda _{ij}\delta \omega _{i,j}-\sigma _{ij}\delta \varOmega _{ij}\, dV\\ & \quad =\int _{\varOmega }b_{i}\delta u_{i}+K_{i}\delta \omega _{i}\, dV\\ & \quad \quad +\int _{\partial \varOmega }\sigma _{ij}\delta u_{i}n_{j}+\varLambda _{ij}\delta \omega _{i}n_j \, dA. \end{aligned}$$
Finally, since \(\delta u_{i,j}=\delta \varepsilon _{ij}+\delta \varOmega _{ij}\) and using the boundary conditions stated in (2.8), the weak form of these equations is
$$\begin{aligned} & \int _{\varOmega } \sigma _{ij}\delta \varepsilon _{i,j}+\varLambda _{ij}\delta \omega _{i,j}\, dV\nonumber \\ & \quad =\int _{\varOmega }b_{i}\delta u_{i}+K_{i}\delta \omega _{i}\, dV\nonumber \\ & \quad \quad +\int _{\partial \varOmega }g_{i}\delta u_{i}+h_{i}\delta \omega _{i} \, dA. \end{aligned}$$
(2.28)
Here we pause to note that the term \(\delta \omega _{i,j}\) is equal to \(\delta \omega _{i,j}=\frac{1}{2}e_{irm}\delta u_{m,nj}\), which has two spatial derivatives. Furthermore, recalling (2.25)\(_{2}\) and the definition of \({\varvec{J}}\) we note that the constitutive equation for \(\varvec{\varLambda }\) will also involve two spatial derivatives on u. The appearance of these terms precludes the use of the standard FEM formulation and is the main reason for the use of IGA in this work. To give a further understanding of this method, the following section will present a bird’s eye view of it, focused on the parts necessary to treat the previously shown equations.

2.5 A brief overview of Isogeometric Analysis

A brief introduction of Isogeometric analysis (IGA) is presented below, adapted from [13], with focus on the features important in the context of this work. IGA is an analysis method analogous to FEM, based on representing the geometry of the problem and the associated fields as a combination of the same set of basis functions. In IGA, instead of utilizing Lagrange polynomials as basis functions, non-uniform rational B-splines (NURBS), as an example, are used. IGA has been successfully used to solve an array of problems in mechanics and other disciplines (cf. [8, 9]). For the purpose of this document we will focus on IGA applied to Galerkin’s formulation, but the method can be used for a variety of other formulations.
As the name implies, NURBS are built from B-splines. A short overview of B-splines follows, in order to illustrate some necessary concepts. B-splines’ parametric space is local to “patches”, rather than elements. Patches are subdomains within which the element layout is structured. Patches are partitioned into elements by coordinates called knots, which are then grouped in the so-called knot vector. Thus, in one dimension, the knot vector is a non-decreasing set of coordinates of the form \(\varXi =\lbrace \xi _{1}, \xi _{2},\ldots ,\xi _{n+p+1}\rbrace\) where n is the desired number of basis functions and p is the equivalent of the polynomial order of the functions considered. If the knot vector is equally spaced, it is called uniform.
The basis functions are defined recursively, starting from piecewise constant functions as follows
$$\begin{aligned} N_{i}^{0}(\xi ) = {\left\{ \begin{array}{ll} 1 & \text {if }\,\xi _{i}\le \xi <\xi _{i+1}, \\ 0 & \text {otherwise.} \end{array}\right. } \end{aligned}$$
From these functions, and recalling that i ranges in [1, n], higher degree basis functions can be defined as
$$\begin{aligned} N_{i}^{p}(\xi )=\frac{\xi -\xi _{i}}{\xi _{i+p}-\xi _{i}}N_{i}^{p-1}(\xi )+\frac{\xi _{i+p+1}-\xi }{\xi _{i+p+1}-\xi _{i+1}}N_{i+1}^{p-1}(\xi ) \qquad \quad \text {(no sum).} \end{aligned}$$
The main advantage of these functions over classical polynomial basis functions is that a degree p function is globally \(C^{p-k-1}\) continuous, where k is the number of repeated knots in the span of the function.
To illustrate this definition, an example for a 3rd degree function is developed. Consider a single patch in 1-D, which could be considered, for instance, as a model for a 1-D bar. Now subdivide (mesh) this patch by introducing a knot vector \(\varXi\). For the purpose of illustration, let us represent, a third degree function. To choose the number of required knots, we will also arbitrarily choose to generate 7 basis functions, leading to requiring \(p+n+1=11\) knots in the knot vector. Here we see that the knots act as subdivision (or meshing) of the patch, with the caveat that the degree of the polynomial under consideration imposes a constraint on the minimum number of knots required. As a first choice, let us assume \(\varXi =[0,1,2,3,4,5,6,7,8,9,10 ]\). The result of applying the previously outlined recursive definition leads to the functions seen in Fig. 3.
Fig. 3
3rd degree B-splines on equally spaced knot vector \(\varXi\)
Bild vergrößern
While these functions are \(C^2\) continuous at all points of the domain, they are not suitable for analysis as they all vanish on the boundaries, precluding non-zero values for all linear combinations of the basis functions on said boundaries. To eliminate this limitation, we illustrate the effect of knot repetition. By repeating the first knot \(p+1\) times the functions with support in that knot will change in value and continuity. If you consider these functions as belonging to the infinite parameter space and being compactly supported on the span of the knot vector, the first function with support on this node becomes discontinuous (also referred to as \(C^{-1}\) continuous on the literature), as shown in Fig. 4. The second function with support on that knot becomes \(C^{0}\) continuous, the third one becomes \(C^{1}\) continuous and so on. The same applies for the last node, which will also be repeated \(p+1\) times. As stated before, the rest of the knots must be equally spaced in order to generate suitable functions, which leads to the new knot vector being \(\varXi =[0,0,0,0,2.5,5,7.5,10,10,10,10 ]\). Referring again to Fig. 4, we see that regardless of the knot repetition, we are still generating 7 distinct functions of degree 3. Here we introduce a bit of terminology by calling the difference between two elements of the knot vector a “knot span”. Also, if a knot span has a non-zero value, its called a “non-trivial” knot span. In the same vein, the knot span between two repeated knots is called a “trivial” knot span.
Fig. 4
3rd degree B-splines on non-uniform vector \(\Xi\), with knots repeated on the boundary
Bild vergrößern
As it can be seen, the repetition of knots fundamentally changes the way functions behave. As a last example, Fig. 5 shows the effect of repeating a knot p times inside the patch. As it was hinted at before, the repetition of knots changes the values and continuity of functions with support on the repeated knot. As it is shown in Fig. 5) the function centered at the repeated knot (shown in purple) becomes \(C^{0}\) continuous and interpolatory, while the functions that terminate at that node (shown in light orange and green) are \(C^{0}\) continuous but not interpolatory. Functions defined in further away from the repeated knot (dark orange and light blue) are \(C^{1}\) continuous at the repeated knot, while functions with no support on the repeated internal knot are \(C^{2}\) continuous at that knot.
Fig. 5
3rd degree B-splines on non-uniform vector \(\varXi\), with knots repeated inside the patch
Bild vergrößern
After this characterization of the basis functions, we want to use them to represent both the problem geometry and the fields involved in the problem. Field representation is analogous to its FEA counterpart, where fields are built as linear combinations of the basis functions. Functions in higher dimensions are built from tensor products of these 1-D functions, with each function having its own knot vector.
After this construction, we give a quick overview of geometry interpolation using NURBS. Just as in classical finite elements, the geometry of the problem is constructed as a linear combination of the basis functions. In this case, the interpolation in 2-D is given as
$$\begin{aligned} {\varvec{S}}(\xi ,\eta )=\sum _{i=0}^{n}\sum _{j=0}^{m}N_{i}^{p}(\xi )M_{j}^{q}(\eta ){\varvec{B}}_{ij}, \end{aligned}$$
. where \({\varvec{B}}_{ij}\), the coefficients of the linear combination, are the so-called control points. The linear interpolations of the control points in each direction form the so called control net. The control points are an analog of the nodal coordinates in standard FEA and the functions N and M can be of different order, as implied by p and q. The control net can be though of as a "scaffolding" to construct the actual geometry, as it is not interpolatory on the geometry.
An example that illustrates the interplay between the NURBS, the control net and the geometry can be found on Sect. 2.1.3.2 of [7].

3 Numerical examples

3.1 Preliminary considerations

In the following section we solve a set of numerical examples to show the feasibility of using the proposed framework. All problems are solved in the small deformation setting. All problems are solved in a 2D domain, which is meshed with a quadrilateral mesh. In all examples the horizontal and vertical directions match the vectors \({\varvec{e}}_{1}\) and \({\varvec{e}}_{2}\), respectively. All problems consider material parameters to be \(G=1\) and \(\nu =0.33\). The parameter \(\varepsilon\) is related to G through the relation \(\varepsilon =G\,l^{2}\), where l is a characteristic length of the material. All problems consider a value of \(\varepsilon\) such that \({\varepsilon }/{l^{2}}=G/100\), unless noted otherwise. Most problems are solved on a domain with physical dimensions \(L_{x}\) and \(L_{y}\) equal to \(20\times 20\) lattice units. When an example deviates from these default parameters, the actual values used will be stated in the problem set-up. All problems have been implemented in PETSc ([2, 3, 5]). To implement the required basis functions and spline based meshes for IGA, the library PetIGA was used ([10]).

3.1.1 Single disclination

A single (pure)disclination with a misorientation of \(\theta =5^{\circ }\) is represented by specifying \(\varvec{\varPi }\) and \(\varvec{\alpha }\) in our model. This problem, in the absence of couple stresses, has been computed in [34]. Here, the solution is obtained with couple stresses. In the linear elastic, small deformation, infinitesimal core theory ([11]) the stress of a single straight disclination along the \({\varvec{e}}_{3}\) direction passing through the origin, in the absence of couple stresses, is given by
$$\begin{aligned} \begin{aligned} \sigma _{11}&=\frac{G\varOmega _{3}}{2\pi (1-\nu )} \left[ ln(\rho )+\frac{x_{2}^{2}}{\rho ^{2}} +\frac{\nu }{1-2\nu }\right] , \\ \sigma _{22}&=\frac{G\varOmega _{3}}{2\pi (1-\nu )} \left[ ln(\rho )+\frac{x_{1}^{2}}{\rho ^{2}} +\frac{\nu }{1-2\nu }\right] , \\ \sigma _{12}&=\frac{G\varOmega _{3}}{2\pi (1-\nu )} \left[ \frac{x_{1}x_{2}}{\rho ^{2}} \right] , \end{aligned} \end{aligned}$$
(3.1)
where \(\rho =\sqrt{x_{1}^{2}+x_{2}^{2}}\) and \(\varvec{\varOmega }\) is the Frank vector, given by \(\varOmega _{q}=e_{lqr}({\varvec{W}}_{1}-{\varvec{W}}_{2})_{rl}\), which in this case reduces to
$$\begin{aligned} \varvec{\varOmega }=tan(5^{\circ }){\varvec{e}}_{3}. \end{aligned}$$
There are some analytic solutions for finite-core defects, for instance, [20, 22] have showed such solutions for dislocation fields using the theory of couple stress introduced in [23]. However, these formulations require particular functional forms for the specific free energy function \(\psi\), which would constrain the current formulation. Due to this, comparisons will be carried out against inifinitesimal-core solutions, keeping in mind that there will be differences around the singularity. Furthermore, the available infinitesimal-core solutions do not include couple stress but, as will be shown by the results, couple stress effects manifests mainly around the core.
To solve this problem in the current framework, we specify \(\varvec{\varPi }\) in accordance to (2.6) and (2.5), keeping in mind that \(grad(f)=1/r\,{\varvec{e}}_{1}\) and that \(\varvec{\nu }={\varvec{e}}_{2}\), which leads to
$$\begin{aligned} \varPi _{ij3}= \begin{bmatrix} 0 & tan(\theta ) & 0 \\ -tan(\theta ) & 0 & 0\\ 0 & 0 & 0 \end{bmatrix}. \end{aligned}$$
Since the exact solution is defined for an infinite medium, we match boundary conditions in the numerical solution, meaning that, when solving the balance of linear and angular momentum, equations (2.28), we consider \(g_{i}=\sigma _{ij}n_{j}\) and the components of \(\sigma _{ij}\) are the stresses shown in (3.1), evaluated on the boundary of the body, while \(b_{i}\), \(K_{i}\) and \(h_{i}\) in the aforementioned balance equations are all 0.
The stress for this case is shown in Fig. 6. As can be seen, both pictures are almost indistinguishable, while, with the exception of the vicinity of the defect core, the difference between both field, in the sense of (1.1), is noticeably smaller than \(5\%\). Due to the current framework considering finite-size cores and the analytically solution considering an infinitesimal one, the difference in the vicinity of the core is, expectedly, large.
Fig. 6
Comparison of numerical solution and solution from linear elasticity
Bild vergrößern
An interesting question that arises in an example like this is what the effect of couple stress is in the stress field. To answer this, this same model will be solved varying the parameter \(\varepsilon\) in the following set, \(\varepsilon = \left[0, G/1000, G/100, G/10 \right]\), with appropriate units. The solution for these cases can be seen in Fig. 7, as before, all pictures look indistinguishable from each other, however, in Fig. 8 we can see the graph of \(\sigma _{11}\) on a cut along the x-axis, where it can be appreciated that an increase on the value of \(\varepsilon\) results in an increase of the value and the gradients of the stress around the core, while almost no changes occur on the bulk.
Fig. 7
Comparison of numerical solutions for different values of \(\varepsilon\)
Bild vergrößern
Fig. 8
\(\sigma _{11}\) over a cut along the x-axis for different values of \(\varepsilon\)
Bild vergrößern
Seeing the results for the stress raises the question of what effect does \(\varepsilon\) has on \(grad({\varvec{u}})\). The plot of \(grad({\varvec{u}})\) on a cut along the x-axis can be seen in Fig. 9. It can be observed that increasing the magnitude of \(\varepsilon\) decreases the magnitude of \(grad({\varvec{u}})\). This is consistent with the smoothing effect expected from the addition of the 4th order term to the balance of momentum equation (2.28).
Fig. 9
\(u_{1,1}\) over a cut along the x-axis for different values of \(\varepsilon\)
Bild vergrößern

3.1.2 Ideal symmetric tilt boundary

To showcase the advantages of the couple stress formulation, the next example consists of defining a specific elastic distortion given by
$$\begin{aligned} {\hat{U}}^{e}_{ij}(x,y)=e_{ijk}{\tilde{v}}_{k}(x,y). \end{aligned}$$
This construction represents an infinitesimal rotation field characterized by the vector \({\tilde{v}}_{k}\). In 2-D, \({\tilde{{\varvec{v}}}}\) is of the form \({\tilde{{\varvec{v}}}}=tan(\theta ){\varvec{e}}_{3}\), where \(\theta\) represents the angle of rotation about an axis perpendicular to the plane.
Since \(\hat{\textbf{U}}^{\textbf{e}}\) is skew-symmetric by definition, regardless of the choice for \({\tilde{{\varvec{v}}}}\), then, without couple stress we would have
$$\begin{aligned} \sigma _{ij}={{\mathbb {C}}}_{ijkl}{\hat{U}}^{e}_{kl}=0, \end{aligned}$$
which shows that the classical theory is incapable of picking up any stresses or energy for this set-up. However, grain boundaries do have some small energy, which depends on the misorientation between grains, and such a contribution can be a prediction of a theory with couple stresses as is shown here.
To showcase the effect of including couple stress, for this example we define \({\tilde{{\varvec{v}}}}\) such that it transitions smoothly between two constant values, with the interface being located at the line \(x=0\). For our 2D case, \({\tilde{{\varvec{v}}}}\) must be of the form \({\tilde{{\varvec{v}}}}=\left[0,0,v_{3} \right]^T\) and the smooth transition is modeled as
$$\begin{aligned} {\tilde{{\varvec{v}}}}(x,y)={\varvec{v}}_{0}+\frac{1}{2}\left[1+tanh\left( \frac{x}{0.1}\right) \right]({\varvec{v}}_{1}-{\varvec{v}}_{0}). \end{aligned}$$
(3.2)
We have arbitrarily chosen, \({\varvec{v}}_{0}=\left[0, 0, 1\right]^T\) and \({\varvec{v}}_{1}=\left[0, 0, -1\right]^T\) for this example. This choice represents a symmetric tilt grain boundary. The material parameters are the default stated above and the mesh is arbitrarily divided in 201 elements in each direction. All boundaries will be considered traction and couple stress free. The resulting \({\hat{{\varvec{U}}}}^{e}\) field is shown in Fig. 10, where it can be seen that the elastic distortion rapidly transitions over a small interface.
Fig. 10
Values for \({\hat{U}}^{e}_{12}\), tensor is skew-symmetric
Bild vergrößern
As stated before, under the classical theory \(\varvec{\sigma }\) would vanish. However, under our model stress also depends on the gradient of \(\hat{\textbf{U}}^{\textbf{e}}\), which means that the elastic distortion distribution shown in the picture above actually induces a shear in the body, shown in Fig. 11. No axial stresses are generated, i.e. \(\sigma _{11}=\sigma _{12}=0\).
Fig. 11
Shear stress induced by an inhomogeneous skew-symmetric elastic distortion field
Bild vergrößern
As can be seen in the figure, the transition interface generates a non-zero shear stress throughout its entirety, which averages out to zero. Recalling the expression for \(\varvec{\sigma }\) shown in (2.25)\(_1\) we note that only the derivatives in the x direction of \({\hat{U}}^{e}_{12}\) and \({\hat{U}}^{e}_{21}\) are non-zero. This fact, and the skew-symmetric nature of \({\hat{{\varvec{U}}}}^{e}\), implies that only shear stress can be generated by the prescribed distortion. This was captured by the method, as shown in the previous figures.
Besides inducing a shear stress on the interface, a couple stress is also generated. The only non-zero component of the couple stress caused by \({\hat{{\varvec{U}}}}^{e}\) is shown in Fig. 12.
Fig. 12
Couple stress induced by an inhomogeneous skew-symmetric elastic distortion field
Bild vergrößern
Furthermore, the couple stress formulation allows for the calculation of a phase boundary (grain boundary in this case) energy density of the interface defined by (3.2), which would not be possible in a formulation based on the traditional notion of stress. Recalling the energy function, as defined by (2.26), we can write the energy density as
$$\begin{aligned} \psi =\frac{1}{2}{\hat{U}}^{e}_{ij}{{\mathbb {C}}}_{ijkl}{\hat{U}}^{e}_{kl}+\frac{1}{2}\varepsilon J_{ijk}J_{ijk}. \end{aligned}$$
It can be directly seen that, in the absence of couple stress, the first term in this expression involves the tensor \(\varvec{{{\mathbb {C}}}}\) (with minor symmetries) acting on the skew symmetric tensor \({\varvec{U}}^{e}\), and therefore the product vanishes. This means that the inclusion of couple stress on the formulation is required to capture this boundary energy as well. The aforementioned boundary energy density field is shown in Fig. 13.
Fig. 13
Boundary energy density induced by skew-symmetric distortion
Bild vergrößern

3.1.3 Disconnection on a grain boundary with g.disclinations

A disconnection is defined as a region that connects two parallel grain boundary segments, commonly called terraces, that do not belong to a common plane. Extensive work on this defect configuration has been done by Hirth, Pond and their collaborators [15, 16]. In this work we will model the step between the two terraces as a disclination dipole and a dislocation, and as a pure dislocation, all with equivalent Burgers vector, and compare the results.
Construction of the model for the disconnection involves three distinct steps. Starting from the relaxed configuration shown in Fig. 15a, consider a stretch that brings point D to point C, as seen in Fig. 15b. Then, introduce a clockwise rotation around point A, bringing the segment AC to the segment AB, as seen in Fig. 15c. Finally, a counterclockwise rotation around C brings both boundaries to being parallel and arrives at the final configuration, shown in Fig. 15d.
As proved in [33], the Burgers vector of a g.disclination dipole is given by
$$\begin{aligned} {\varvec{b}}_{dip}=\varvec{\varDelta }\delta {\varvec{r}}, \end{aligned}$$
(3.3)
where \(\delta {\varvec{r}}\) is the vector connecting the negative g.disclination to the positive one and \(\varvec{\varDelta }\) is a second-order tensor that defines the strength of the g.disclination, a sketch of this can be seen in Fig. 14.
Fig. 14
Sketch of a g.disclination dipole. The red dot is a positive disclination with strength \(\varvec{\varDelta }\), the green dot is a negative disclination with strength \(-\varvec{\varDelta }\). The vector \(\delta {\varvec{r}}\) connects the negative disclination to the positive one
Bild vergrößern
The tensor \(\varvec{\varDelta }\) is such that, for a single (g.)disclination and a curve C that encircles the core,
$$\begin{aligned} \varvec{\varDelta }=\int _{C}{\varvec{Y}}\,d{\varvec{x}}=\int _{\varOmega _C}curl({\varvec{Y}}){\varvec{n}}\,dA. \end{aligned}$$
This tensor plays the role of the difference \({\varvec{W}}_1-{\varvec{W}}_2\), as seen in Eq. (2.5). In this 2-D case, this reduces to having \(\varvec{\varPi }\) such as
$$\begin{aligned} \varvec{\varPi }=\frac{\varvec{\varDelta }}{rl}\otimes {\varvec{e}}_{3}, \end{aligned}$$
(3.4)
where r and l are as described in Fig. 1 and the surrounding paragraphs.
Having a way to calculate the Burgers vector of a g.disclination dipole, we can construct a model for the disconnection. We will explore this problem through five different approaches. Following [34], we will construct the disconnection as a g.disclination dipole, with a dislocation located at different positions along the disconnection step. For these configurations, the g.disclinations will represent pure rotations, while the stretch alluded in the previous paragraph and shown in Fig. 15b will be modeled by the dislocation. We will also consider, as a comparison, a single dislocation with equivalent Burgers vector. Furthermore, for this work we will also consider a construction consisting purely of a g.disclination dipole, which means that the dipole will contain both the rotation and the stretch.
Fig. 15
Representation of a disconnection by deformation of a relaxed configuration. Figure reproduced from [34]
Bild vergrößern
The separation of the dipole and the Burgers vector for the dislocation used in the dipole model is adapted following the parameters outlined in [34], for the large deformation case, which is later translated to the small deformation setting in that same work. Doing this, and noting from the reference as well as from Fig. 15 that the disclination misorientation is \(45^{\circ }\), we get that the separation vector \(\delta {\varvec{r}}\) is given by \(\delta {\varvec{r}}\approx 3.585284 \left[ 1,1,0 \right] ^{T}\) and the Burgers vector of the dislocation is thus \({\varvec{b}}_{\text {dis}}=-0.100211{\varvec{e}}_{2}\). The full calculation can be seen in Appendix B. The total Burgers vector for the disconnection is then \({\varvec{b}}={\varvec{b}}_{\text {dis}}+{\varvec{b}}_{\text {dip}}\).
As mentioned before, to realize the construction outlined in Fig. 15, we will explore five different approaches, all topologically equivalent. Four of these were stated in [34], while the fifth is constructed in this work. The first three constructions consist of a disclination dipole and a dislocation with Burgers vector \({\varvec{b}}_{\text {dis}}\), located at different positions along the disconnection step. The fourth construction corresponds to a pure dislocation with Burgers vector \({\varvec{b}}\). Finally, the fifth construction corresponds to modeling the full disconnection by a g.disclination dipole, with no need for a dislocation. To achieve this while keeping results comparable, we keep the separation vector \(\delta {\varvec{r}}\) and redefine a new tensor \(\varvec{\varDelta }^{\prime }\) such that \(\varvec{\varDelta }^{\prime }\delta {\varvec{r}}={\varvec{b}}\). From before we have that \(\varvec{\varDelta }\delta {\varvec{r}}={\varvec{b}}_{\text {dip}}\), then, making use of the linearity of tensor products, we need to determine a second tensor, call it \(\varvec{\varDelta }_{2}\), such that \(\varvec{\varDelta }_{2}\delta {\varvec{r}}={\varvec{b}}_{\text {dis}}\). We construct this second tensor as
$$\begin{aligned} \varvec{\varDelta }_{2}=\frac{({\varvec{b}}_{\text {dis}}\otimes \delta {\varvec{r}})}{\vert \delta {\varvec{r}}\vert ^{2}}, \end{aligned}$$
this constructions leads to the product \(\varvec{\varDelta }_{2}\delta {\varvec{r}}=\frac{({\varvec{b}}_{\text {dis}}\otimes \delta {\varvec{r}})}{\vert \delta {\varvec{r}}\vert ^{2}}\delta {\varvec{r}}={\varvec{b}}_{\text {dis}}\). Finally, the tensor \(\varvec{\varDelta }^{\prime }=\varvec{\varDelta }+\varvec{\varDelta }_{2}\), and this new tensor will generate the g.disclination dipole.
The calculations shown below consider the default material parameters, except that \(\varepsilon =0\). The domain considered is a square of side length L and, in this case, L is 40 lattice units in length, or equivalently, \({L}/{b}=8\). The mesh size is such that \({h}/{b}\approx 0.07\), where h is the side length of a single element of the mesh.
All configurations have the same total Burgers vector, and can be seen in the first column of Fig. 16. We do not observe the same differences in total energy as in [34], most likely indicating that the magnitude of our dislocation is smaller than the one used in said work. We do however observe that the configuration consisting of a g.disclination dipole, either with or without a dislocation, has lower energy than the pure dislocation with the same Burgers vector. The difference between these constructions is also of interest when considering the evolution of defects, because the driving forces experienced by a defect depend on the local stresses acting on it.
Fig. 16
A comparison of the stress field \(\sigma _{11}\) and the total energy for different configurations for the disconnection problem. The red dot represents a positive disclination, the green dot a negative disclination and the yellow star represents a dislocation with Burgers vector pointing in \({\varvec{e}}_{2}\). The dashed red and green dots represent a g.disclination with a strain component. The blue star represents a dislocation with the same total Burgers vector as the rest of the cases. First column adapted from [34]
Bild vergrößern
Having observed the difference in energies it seems natural to ask if these differences will persist on enlarging the size of the domain. The reasoning behind this being that, if all configurations have the same Burgers vector, it seems natural that they behave the same at the macroscopic scale. To test this we will solve the problem with the same configurations shown in the first column of Fig. 16 on successively larger domains, while keeping the total Burgers vector and the ratio h/b fixed.
Fig. 17
Stress field \(\sigma _{11}\) and energy comparison for different domain sizes for two different defect configurations, considering couple stress. For each size the energy of the pure dislocation configuration (blue star) is defined as having a value of 1. \(\delta {\varvec{r}}\) is fixed for all plots and is such that \( {\vert \delta {\varvec{r}}\vert }/{\vert {\varvec{b}}\vert }\approx {\bf 1.0141}\)
Bild vergrößern
Keeping in mind that the differences between the three last configurations shown in Fig. 16 are small, in Fig. 17 we compare the stress fields and the energies of the first and second configurations shown. At each domain size we define the energy of the pure dislocation configuration to be equal to 1. The plot of the energy ratios with respect to the domain size is shown in Fig. 18. Note that the energy of the pure dislocation configuration (denoted \(E_{dis}\) in the plot) is always higher than that of the configuration based on the dipole. It is also of interest that the energy of the dipole configuration seems to grow at a diminishing rate as the domain grows larger, and even for reasonably large domain sizes with respect to the dipole separation, there are significant differences in the total energy of the g. disclination dipole and its dislocation representation.
Fig. 18
Energy ratio for different body sizes, normalized with respect to the pure dislocation configuration \({\vert \delta {\varvec{r}}\vert }/{\vert {\varvec{b}}\vert }\approx {\bf 1.0141}\)
Bild vergrößern
We now want to repeat the results of the first part of this example, namely, the five configurations shown in Fig. 16, but using couple stress, i.e. \(\varepsilon \ne 0\). We will use the same default value for \(\varepsilon\) stated at the beginning of this section.
A comparison of the results of the classical theory and the results with couple stress is shown in Fig. 19. As before, the ratio \({\vert \delta {\varvec{r}}\vert }/{\vert {\varvec{b}}\vert }\) is fixed and equal to \({\vert \delta {\varvec{r}}\vert }/{\vert {\varvec{b}}\vert }\approx {\bf 1.0141}\). All energy results are normalized with respect to the pure dislocation case under the classical theory. The results between both methods are quite similar, but in all cases we observe that the couple stress formulation is capable of picking up an additional energy contribution not resolved by the classical formulation.
Fig. 19
A comparison of the stress field \(\sigma _{11}\) and the total energy for different configurations for the disconnection problem, both under the classical theory and using couple stress. All figures have \({L}/{b}=8\)
Bild vergrößern
To gain additional insight into the difference between both approaches, Fig. 20 shows the non-zero components of the couple stress tensor \(\varvec{\varLambda }\). As is shown, couple stress manifests mainly around the defect cores, especially for the dislocation cases. Note also that for the pure dislocation case the couple stresses are an order of magnitude higher than for the constructions involving dipoles, but it is also concentrated on a smaller area. These fields are responsible for the differences in energy seen in Fig. 19. It is also interesting to note that in the second, third and fourth rows the effect of moving the dislocation can be appreciated, most notably in the \(\varLambda _{32}\) component, this becomes most apparent when comparing these rows to the last one, where said effect is not visible due to it being spread out between both cores. More work needs to be done in order to understand these last results. Particularly, the relationship between dislocations and couple stress needs to be explored further, to more thoroughly understand the effects of these defects in the generation of couple stress and in the energy function \(\psi\).
Fig. 20
Non-zero components of the couple stress field \(\varvec{\varLambda }\) for different configurations for the disconnection problem
Bild vergrößern

3.1.4 The through twin

A flat twin boundary can be represented in the current framework by an eigenwall field \({\varvec{S}}\) with support in a layer along the interface and given by \({\varvec{S}}={\varvec{a}}\otimes {\varvec{n}}\otimes {\varvec{n}}\), where \({\varvec{a}}\) is a vector parallel to the interface plane, and whose magnitude is determined by the amount of shearing involved across the interface, and \({\varvec{n}}\) is the unit normal vector to the interface. This configuration can be seen in Fig. 21. It has been shown, for instance in [34], that in the classical elasticity theory, a through twin induces a compatible elastic distortion. This can be seen directly, as, if \(\varvec{\alpha }={\textbf{0}}\) the elastic distortion satisfies
$$\begin{aligned} -curl({\varvec{U}}^{e})={\varvec{S}}:{\varvec{X}}, \end{aligned}$$
but, due to the symmetry in the second and third indices of \({\varvec{S}}\), this means \(curl({\varvec{U}}^{e})={\textbf{0}}\). Under the classical theory of elasticity, this implies, for a traction free boundary, \(\varvec{\sigma }\equiv {\textbf{0}}\). However, since under the present framework stress depends no only on the gradient of the elastic distortion but on the second gradient as well, a boundary energy density can be resolved, and an associated stress field can be calculated.
Fig. 21
Eigenwall field prescribed in a layer that does not terminate in the body. Figure reproduced from [34]
Bild vergrößern
Fig. 22
Boundary energy density induced by a through twin
Bild vergrößern
Fig. 23
Shear stress induced by a through twin boundary
Bild vergrößern
The aforementioned energy density can be seen in Fig. 22 and the corresponding shear stress in Fig. 23. For this example, the vector \({\varvec{a}}\) is taken equal to \({\varvec{e}}_{1}\). As stated before, in direct contrast with the classical theory, the introduction of couple stress permits resolving an associated energy in this configuration. All parameters involved in the computation of these values are the default stated in Sect. 3.1, additionally, the eigenwall’s thickness is taken as 0.4 lattice units (Fig. 23).

3.1.5 Driving forces on a dislocation

The full form of (2.24) allows for the calculation of driving forces in defects, by requiring that mechanical dissipation is non-negative and vanishes in the elastic case. In particular, for dislocations the driving forces can be expressed as
$$\begin{aligned} V_{l}^{\varvec{\alpha }}=\left( (\partial _{U^{e}}\psi )_{ij}-(\partial _{{\varvec{J}}}\psi )_{ijk,k}\right) e_{jml}\alpha _{im}. \end{aligned}$$
(3.5)
Evaluating this expression allows for calculation of the driving force on a defect core, stemming from different sources.
As a starting test, we start by calculating the instantaneous driving force on a single fixed dislocation centered on the body, with no applied loads on the bulk or the boundary. The components of this field can be seen in Figs. 24 and 25. The velocity fields vary in the dislocation core and are symmetric about both axes. Integrating these values in a patch C that encircles the core leads to
$$\begin{aligned} & \int _{C}V_{1}^{\alpha }\,dA=1.798\times 10^{-13} \approx 0,\\ & \quad \quad \int _{C}V_{2}^{\alpha }\,dA=1.636\times 10^{-13} \approx 0. \end{aligned}$$
As expected, the driving force on the core integrates to \({\textbf{0}}\), indicating that under no external effects, the dislocation would remain at its current position, if the motion of the dislocation is assumed to be governed by the integral of the velocity on the core.
Fig. 24
Driving force on a single dislocation, x direction
Bild vergrößern
Fig. 25
Driving force on a single dislocation, y direction
Bild vergrößern
The presented formulation can also be used to calculate the instantaneous interaction between defects. Setting up two dislocation cores on the \(y=0\) line, separated by a given distance of d lattice units, as shown in Fig. 26, permits the calculation of the driving force on one dislocation due to the presence of another. Setting the Burgers vector to \(+1\) for both cores and \(d=0.6\) lattice units yields the graphs seen in Fig. 27 and Fig. 28.
Fig. 26
Two positive dislocation cores along the x-axis
Bild vergrößern
Fig. 27
Driving force on a pair of dislocations, x direction
Bild vergrößern
Fig. 28
Driving force on a pair of dislocations, y direction
Bild vergrößern
As it can be seen in Fig. 27b, the driving force on the x axis is no longer symmetric in each core. Integrating the driving forces on a patch C that encircles the left core yields
$$\begin{aligned} \int _{C}V_{1}^{\alpha }\,dA=-0.3819, \quad \quad \quad \int _{C}V_{2}^{\alpha }\,dA=-1.2895\times 10^{-13} \approx 0. \end{aligned}$$
The same calculation for the right core yields
$$\begin{aligned} \int _{C}V_{1}^{\alpha }\,dA=0.3819, \quad \quad \quad \int _{C}V_{2}^{\alpha }\,dA=-3.4249\times 10^{-13} \approx 0. \end{aligned}$$
This last result shows, as was expected, that 2 defect cores of equal sign will repel each other. In the same vein, if the defect cores had opposite signs, they would attract. This can be seen by looking at Eq. (3.5). Assume the left core were to have a negative Burgers vector, then its values for \(\alpha _{im}\) will be of opposite sign, and therefore the sign of \(V_m^{\alpha }\) for that core will flip. On the other hand, the dislocation core on the right would have opposite signs on \((\partial _{U^e}\psi )_{ij}\) and \((\partial _{J}\psi )_{ijk}\), flipping the sign on the velocity on that core as well and therefore leading to attraction.
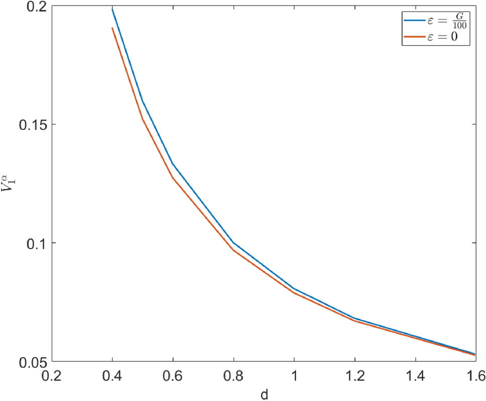
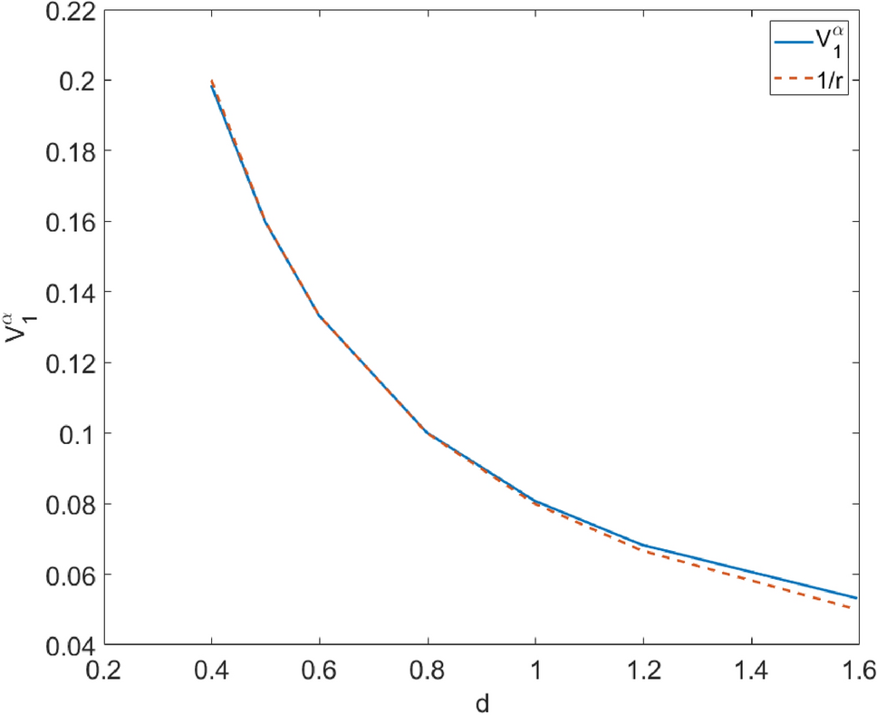
This driving force depends on the distance between cores, and an important result in defect mechanics is the Peach-Koehler force (see [27]), from which it can be deduced that, for this configuration, the relationship between \(V_{1}^{\alpha }\) and r is given by \(V_{1}^{\alpha } \propto 1/r\). By repeating the previous case while altering the separation between cores d and noting the integral of the driving force of one core leads to the plot shown in Fig. 29.
Fig. 29
Driving force vs. separation for two dislocation cores
Bild vergrößern
The dashed line shown in the figure corresponds to a line given by \({\beta }/{r}\), where \(\beta\) is a constant chosen by a least-squares fit on the data. As it can be seen, there is good agreement between the calculated values and the 1/r line, with the mean quadratic error between both curves is \(2.28\times 10^{-6}\), showing we have a good fit.
It is of interest to note that the addition of couple stress permits the calculation of an additional component affecting the driving force, arising from the gradient of the elastic distortion. This extra contribution manifests in a slight increase of the driving force, when compared to the classical theory. This difference is plotted in Fig. 30.
Fig. 30
Driving force for different values of \(\varepsilon\)
Bild vergrößern
Note that we observe that, regardless of the distance between the cores, the driving force considering couple stress is greater than the the classical theory value.

3.1.6 Driving forces on a through twin

In a similar manner to the dislocation, an expression for the driving forces on an eigenwall can be derived from (2.24), again by requiring mechanical dissipation to be non-negative. The resulting expression corresponds to
$$\begin{aligned} V_m^{{\varvec{S}}}=\left( (\partial _{{\varvec{S}}}\psi )_{ijk,k}-p_{ij,kk}-m_{ij,kk}\right) S_{ijm}V_{m}^{{\varvec{S}}}. \end{aligned}$$
(3.6)
The natural extension for the free energy function to include effects from elastic curvature is stated in (2.26), which is recalled below
$$\begin{aligned} \psi =\frac{1}{2}{\hat{U}}^{e}_{ij}{{\mathbb {C}}}_{ijkl}{\hat{U}}^{e}_{kl}+\frac{1}{2}\varepsilon Y_{ijk}Y_{ijk}. \end{aligned}$$
In the small deformation setting this can be written as
$$\begin{aligned} \psi =\frac{1}{2}{\hat{U}}^{e}_{ij}{{\mathbb {C}}}_{ijkl}{\hat{U}}^{e}_{kl}+\frac{1}{2}\varepsilon (S-J)_{ijk}(S-J)_{ijk}. \end{aligned}$$
With this energy function, and noting that Eqs. (2.23) and the definition of \({\hat{{\varvec{U}}}}^{e}\) imply that \(p_{ij,kk}\) equates to \(-{{\mathbb {C}}}_{ijkl}{\hat{U}}^{e}_{kl}\), Eq. (3.6) can be evaluated.
Evaluating the previous expression on the configuration shown in Fig. 21, as described in Sect. 3.1.4 leads to the values plotted on Fig. 31. The x component of \({\varvec{V}}^{{\varvec{S}}}\) is not plotted, as it is identically equal to 0.
Fig. 31
Driving force on a through, y direction
Bild vergrößern
As is to be expected, and is hinted by the symmetry seen in Fig. 31b, integrating these values on a patch C that encircles the through twin results in
$$\begin{aligned} \int _{C}V_{1}^{{\varvec{S}}}\,dA=0, \quad \quad \quad \int _{C}V_{2}^{{\varvec{S}}}\,dA=6.4843\times 10^{-16} \approx 0. \end{aligned}$$
This shows that in the absence of other defects or external loads, the eigenwall will remain in place. Following this base case, the driving force associated to a pair of eigenwalls in close proximity is to be calculated. A diagram of this configuration can be seen in Fig. 32. The separation of the twins, center-to-center, is 1 lattice unit.
Fig. 32
Two eigenwalls in close proximity. Figure adapted from [34]
Bild vergrößern
Fig. 33
Driving force on a pair of eigenwalls, y direction
Bild vergrößern
Looking carefully at Fig. 33b, it can be noted that both curves are not symmetric, but only slightly. As before, integrating the driving forces in a patch that encloses only the bottom eigenwall fields leads to the following
$$\begin{aligned} \int _{C}V_{1}^{{\varvec{S}}}\,dA=0, \quad \quad \quad \int _{C}V_{2}^{{\varvec{S}}}\,dA=-1.1297\times 10^{-4} \end{aligned}$$
It is interesting that, while twins do interact with one another, they do so only very slightly. This is likely due to the interaction between the twins being mediated by the gradient of the elastic distortion, i.e. the curvature, through the expression \(\varepsilon {\varvec{J}}\). So, it is not unexpected to observe such minute effects, as the curvature’s magnitude is much smaller than classical stress.
In light of the previous plot, and keeping in mind the observations in [4, 21, 30], it is also worth studying the effect of applying a constant shear on the boundary of a body containing a twin. The described setup is shown in Fig. 34, the value of the shear applied on the boundary is G/1000 and the twin parameters remain the same (Fig.35).
Fig. 34
A single through twin with applied shear. Figure adapted from [34]
Bild vergrößern
Fig. 35
Driving force on a through twin subject to shear, y direction
Bild vergrößern
The calculated driving force is shown in Fig. 35. Integrating, as before, in a patch C encircling the twin boundary, it can be seen that this does induce an upwards pointing driving force in the twin, the corresponding values are
$$\begin{aligned} \int _{C}V_{1}^{{\varvec{S}}}\,dA=0, \quad \quad \quad \int _{C}V_{2}^{{\varvec{S}}}\,dA=0.0090 \end{aligned}$$
The effect is still small, but about two orders of magnitude larger than the interaction of the two twin boundaries shown in Fig. 33. With this driving force it is possible to evolve the through twin by using Eq. (2.22)\(_{2}\) and then calculate the plastic deformation combining (2.22)\(_{1}\) and (2.4).

4 Conclusion and future work

A model for generalized disclination dynamics is presented. Stress, couple stress and driving force fields associated to a given defect configuration can be explicitly calculated. Couple stress was considered in the thermodynamic formulation, and thermodynamically consistent constitutive relations where derived. A framework based on isogeometric analysis to solve the associated \(4^\text {th}\) order equations was implemented in the PETSc suite, an MPI-based software suite to efficiently solve linear systems in parallel.
By solving several static problems (including instantaneous driving forces for defect evolution) we have shown that the present couple stress model produces well behaved solutions for a variety of defect configurations involving dislocations and disclinations. More importantly, this formulation can resolve non-singular energy, stress and driving forces arising from defect interaction with themselves and with applied loads that cannot be resolved using a classical formulation. The formulation involving couple stresses and (incompatible) up to second elastic distortion gradients becomes essential to fundamentally deal with defect kinematics related to interfacial mechanics of grain and phase boundaries.
In the future, the framework can be used to model several interesting defect mechanics problems involving g.disclinations, dislocations and phase boundaries. Further exploration of problems in defect dynamics and evolution is the immediate next step of research to pursue. The study of physical and numerical aspects of stress and energy in so-called impotent or zero-stress everywhere defect configurations is also a matter to be studied further. Couple stress theory can resolve fields associated to said distributions and provide insight not available under classical formulations, as was demonstrated for the symmetric tilt boundary and the through-twin, in stress for the former and stress, energy and driving forces for the latter.

Declarations

Conflict of interest

The authors declare no Conflict of interest.
Open Access This article is licensed under a Creative Commons Attribution 4.0 International License, which permits use, sharing, adaptation, distribution and reproduction in any medium or format, as long as you give appropriate credit to the original author(s) and the source, provide a link to the Creative Commons licence, and indicate if changes were made. The images or other third party material in this article are included in the article's Creative Commons licence, unless indicated otherwise in a credit line to the material. If material is not included in the article's Creative Commons licence and your intended use is not permitted by statutory regulation or exceeds the permitted use, you will need to obtain permission directly from the copyright holder. To view a copy of this licence, visit http://creativecommons.org/licenses/by/4.0/.

Publisher's Note

Springer Nature remains neutral with regard to jurisdictional claims in published maps and institutional affiliations.
Download
Titel
IGA Approximations of Elastic Interfaces and their Defects in an Elastic Medium with Couple Stress
Verfasst von
Esteban Zegpi
Hugo Casquero
Yongjie Jessica Zhang
Amit Acharya
Publikationsdatum
09.11.2024
Verlag
Springer London
Erschienen in
Engineering with Computers / Ausgabe 6/2024
Print ISSN: 0177-0667
Elektronische ISSN: 1435-5663
DOI
https://doi.org/10.1007/s00366-024-02070-3

Appendix A Constitutive calculations

In this section, the full calculation for the mechanical dissipation will be worked out. Mechanical dissipation is stated in (2.20). We start by combining (2.21) and (2.22), which becomes
$$\begin{aligned} \begin{aligned} {\dot{\psi }}&=(\partial _{{\varvec{U}}^{e}}\psi )_{ij}({\varvec{L}}-\tilde{\varvec{\alpha }}\times {\varvec{V}}^{\varvec{\alpha }})_{ij}\\&\quad +(\partial _{{\varvec{S}}}\psi )_{ijk}\left( -\varvec{\varPi }\times {\varvec{V}}^{\varvec{\varPi }}+grad({\varvec{S}}{\varvec{V}}^{{\varvec{S}}})\right) _{ijk} \\&\quad +(\partial _{\varvec{\varPi }}\psi )_{ijk}\left( -curl(\varvec{\varPi }\times {\varvec{V}}^{\varvec{\varPi }})\right) _{ijk}\\&\quad +(\partial _{{\varvec{J}}}\psi )_{ijk}\left( grad({\varvec{L}})-grad(\tilde{\varvec{\alpha }}\times {\varvec{V}}^{\varvec{\alpha }})\right) _{ijk} \\&\quad +(\partial _{{\varvec{Z}}}\psi )_{ij}{\dot{{\varvec{Z}}}}_{ij}+(\partial _{\nabla {\varvec{Z}}}\psi )_{ijk}\nabla {\dot{{\varvec{Z}}}}_{ijk}. \end{aligned} \end{aligned}$$
We lack kinematic relationships for \({\varvec{Z}}\) and \(\nabla {\varvec{Z}}\). To solve this, as was stated in Sect. 2.3, first we assume there exists a potential \({\varvec{p}}\) such that
$$\begin{aligned} \begin{aligned} div(grad({\varvec{p}}))&=(\partial _{{\varvec{Z}}}\psi ) & \text {in }\varOmega , \\ grad({\varvec{p}})\cdot n&=0 & \text {on }\partial \varOmega . \end{aligned} \end{aligned}$$
Now, we integrate the energy function over the whole body, getting
$$\begin{aligned} \begin{aligned} \int _{\varOmega }{\dot{\psi }}\,dV&=\int _{\varOmega }(\partial _{{\varvec{U}}^{e}}\psi )_{ij}({\varvec{L}}-\tilde{\varvec{\alpha }}\times {\varvec{V}}^{\varvec{\alpha }})_{ij}\\&\quad +(\partial _{{\varvec{S}}}\psi )_{ijk}\left( -\varvec{\varPi }\times {\varvec{V}}^{\varvec{\varPi }}+grad({\varvec{S}}{\varvec{V}}^{{\varvec{S}}})\right) _{ijk} \\&\quad +(\partial _{\varvec{\varPi }}\psi )_{ijk}\left( -curl(\varvec{\varPi }\times {\varvec{V}}^{\varvec{\varPi }})\right) _{ijk}\\&\quad +(\partial _{{\varvec{J}}}\psi )_{ijk}\left( grad({\varvec{L}})-grad(\tilde{\varvec{\alpha }} \times {\varvec{V}}^{\varvec{\alpha }})\right) _{ijk} \\&\quad +(\partial _{{\varvec{Z}}}\psi )_{ij}{\dot{{\varvec{Z}}}}_{ij}+(\partial _{\nabla {\varvec{Z}}}\psi )_{ijk}\nabla {\dot{{\varvec{Z}}}}_{ijk}\,dV. \end{aligned} \end{aligned}$$
(A.1)
We can rewrite the term associated with \({\varvec{Z}}\) using the divergence theorem, getting
$$\begin{aligned} \begin{aligned} \int _{\varOmega }(\partial _{{\varvec{Z}}}\psi )_{ij}{\dot{{\varvec{Z}}}}_{ij}\,dV&=\int _{\varOmega }p_{ij,kk}{\dot{{\varvec{Z}}}}\,dV\\&=\int _{\varOmega }(p_{ij,k}{\dot{{\varvec{Z}}}})_{,k}\,dV-\int _{\varOmega }p_{ij,k}{\dot{{\varvec{Z}}}}_{ij,k}\,dV \\&=\int _{\varOmega }(p_{ij,k}{\dot{{\varvec{Z}}}})_{,k}\,dV\\&\quad -\int _{\varOmega }(p_{ij}{\dot{{\varvec{Z}}}}_{ij,k})_{,k}\,dV+\int _{\varOmega }p_{ij}{\dot{{\varvec{Z}}}}_{ij,kk}\,dV\\&=-\int _{\partial \varOmega }p_{ij}{\dot{{\varvec{Z}}}}_{ij,k}n_{k}\,dV+\int _{\varOmega }p_{ij}{\dot{{\varvec{Z}}}}_{ij,kk}\,dV. \end{aligned} \end{aligned}$$
(A.2)
Also, recalling that \({\varvec{Z}}\) is given by (2.9), we can write \(div({\dot{{\varvec{S}}}})=div(grad({\dot{{\varvec{Z}}}}))\), then the previous statement becomes
$$\begin{aligned} \begin{aligned} \int _{\varOmega }(\partial _{{\varvec{Z}}}\psi )_{ij}{\dot{{\varvec{Z}}}}_{ij}\,dV&=-\int _{\partial \varOmega }p_{ij}{\dot{{\varvec{Z}}}}_{ij,k}n_{k}\,dV\\&\quad +\int _{\varOmega }p_{ij}{\dot{{\varvec{S}}}}_{ijk,k}\,dV. \end{aligned} \end{aligned}$$
For \(\nabla {\varvec{Z}}\), we do a Helmholtz-like decomposition to write
$$\begin{aligned} \begin{aligned} (\partial _{\nabla {\varvec{Z}}}\psi )&=\varvec{\eta }+grad({\varvec{m}}) & \text {in }\varOmega , \\ div(\varvec{\eta })&={\textbf{0}} & \text {in }\varOmega , \\ \varvec{\eta }\cdot {\varvec{n}}&={\textbf{0}} & \text {on }\partial \varOmega . \end{aligned} \end{aligned}$$
From this we get that \(div(\partial _{\nabla {\varvec{Z}}}\psi )=div(grad({\varvec{m}}))\), then the part of the dissipation associated to \(\nabla {\varvec{Z}}\) becomes
$$\begin{aligned} \begin{aligned} \int _{\varOmega }(\partial _{\nabla {\varvec{Z}}}\psi )_{ijk}{\dot{Z}}_{ij,k}\,dV&=\int _{\varOmega }\left( (\partial _{\nabla {\varvec{Z}}}\psi )_{ijk}{\dot{Z}}_{ij} \right) _{,k}\,dV\\&\quad -\int _{\varOmega }(\partial _{\nabla {\varvec{Z}}}\psi )_{ijk,k}{\dot{Z}}_{ij}\,dV \\&=\int _{\partial \varOmega }(\partial _{\nabla {\varvec{Z}}}\psi )_{ijk}{\dot{Z}}_{ij}n_{k}\,dA\\&\quad -\int _{\varOmega }m_{ij,kk}{\dot{Z}}_{ij}\,dV. \end{aligned} \end{aligned}$$
Moving derivatives twice in the last term leads to
$$\begin{aligned} \begin{aligned} \int _{\varOmega }(\partial _{\nabla {\varvec{Z}}}\psi )_{ijk}{\dot{Z}}_{ij,k}\,dV&=\int _{\partial \varOmega }(\partial _{\nabla {\varvec{Z}}}\psi )_{ijk}{\dot{Z}}_{ij}n_{k}\,dA\\&\quad -\int _{\varOmega }m_{ij,kk}{\dot{Z}}_{ij}\,dV \\&=\int _{\partial \varOmega }(\partial _{\nabla {\varvec{Z}}}\psi )_{ijk}{\dot{Z}}_{ij}n_{k}\,dA\\&\quad -\int _{\partial \varOmega }m_{ij,k}{\dot{Z}}_{ij}n_{k}\,dA \\&\quad +\int _{\partial \varOmega }m_{ij}{\dot{Z}}_{ij,k}n_{k}\,dA-\int _{\varOmega }m_{ij}{\dot{Z}}_{ij,kk}\,dV. \end{aligned} \end{aligned}$$
(A.3)
Plugging (A.2) and (A.3) into (A.1) leads to
$$\begin{aligned} \begin{aligned} \int _{\varOmega }{\dot{\psi }}\,dV&=\int _{\varOmega } (\partial _{{\varvec{U}}^{e}}\psi )_{ij}L_{ij} \,dV\\&\quad -\int _{\varOmega }(\partial _{{\varvec{U}}^{e}}\psi )_{ij}e_{jml}{\tilde{\alpha }}_{im}V^{\varvec{\alpha }}_{l} \,dV \\&\quad -\int _{\varOmega } (\partial _{{\varvec{S}}}\psi )_{ijk}e_{klm}\varPi _{ijl}V^{\varvec{\varPi }}_{m} \,dV \\&\quad +\int _{\partial \varOmega }(\partial _{{\varvec{S}}}\psi )_{ijk}\left( S_{ijm}V^{{\varvec{S}}}_{m}\right) _{,k} \,dV\\&\quad -\int _{\varOmega }(\partial _{\varvec{\varPi }}\psi )_{ijk}e_{kab}(e_{bcd}\varPi _{ijc}V_{d}^{\varvec{\varPi }})_{,a} \,dV \\&\quad +\int _{\varOmega }(\partial _{{\varvec{J}}}\psi )_{ijk}L_{ij,k} \,dV \\&\quad -\int _{\varOmega }(\partial _{{\varvec{J}}}\psi )_{ijk}(\tilde{\varvec{\alpha }}\times {\varvec{v}}^{\varvec{\alpha }})_{ij,k} \,dV\\&\quad -\int _{\partial \varOmega }p_{ij}{\dot{Z}}_{ij,k}n_{k} \,dA\\&\quad +\int _{\varOmega }p_{ij}{\dot{S}}_{ijk,k} \,dV \\&\quad +\int _{\partial \varOmega }(\partial _{\nabla {\varvec{Z}}}\psi )_{ijk}{\dot{Z}}_{ij}n_{k} \,dA \\&\quad -\int _{\partial \varOmega } m_{ij,k}{\dot{Z}}_{ij}n_{k} \,dA+\int _{\partial \varOmega }m_{ij}{\dot{Z}}_{ij,k}n_{k} \,dA\\&\quad -\int _{\varOmega }m_{ij}{\dot{Z}}_{ij,kk} \,dV. \end{aligned} \end{aligned}$$
Now, using the divergence theorem again and recalling that, due to the Helmholtz decompositions we have that \({\varvec{S}}^{\perp }\cdot {\varvec{n}}={\textbf{0}}\) and \(\varvec{\eta }\cdot {\varvec{n}}={\textbf{0}}\) we get to
$$\begin{aligned} \begin{aligned} \int _{\varOmega }{\dot{\psi }} \,dV&=\int _{\varOmega }(\partial _{{\varvec{U}}^{e}}\psi )_{ij}L_{ij} \,dV\\&\quad -\int _{\varOmega }(\partial _{{\varvec{U}}^{e}}\psi )_{ij}e_{jml}{\tilde{\alpha }}_{im}V_{l}^{\varvec{\alpha }} \,dV\\&\quad -\int _{\varOmega }(\partial _{{\varvec{S}}}\psi )_{ijk}e_{klm}\varPi _{ijl}V_{m}^{\varvec{\varPi }} \,dV \\&\quad +\int _{\partial \varOmega }(\partial _{{\varvec{S}}}\psi )_{ijk}S_{ijm}V_{m}^{{\varvec{S}}}n_{k} \,dA-\int _{\varOmega }(\partial _{S}\psi )_{ijk,k}S_{ijm}V_{m}^{{\varvec{S}}} \,dV \\&\quad -\int _{\varOmega }(\partial _{\varvec{\varPi }}\psi )_{ijk}e_{kab}(e_{bcd}\varPi _{ijc}V_{d}^{\varvec{\varPi }})_{,a} \,dV \\&\quad + \int _{\varOmega }(\partial _{{\varvec{J}}}\psi )_{ijk}L_{ij,k} \,dV \\&\quad -\int _{\partial \varOmega }(\partial _{{\varvec{J}}}\psi )_{ijk}(\tilde{\varvec{\alpha }}\times {\varvec{V}}^{\varvec{\alpha }})_{ij}n_{k} \,dA \\&\quad + \int _{\varOmega }(\partial _{{\varvec{J}}}\psi )_{ijk,k}(\tilde{\varvec{\alpha }}\times {\varvec{V}}^{\varvec{\alpha }})_{ij} \,dV \\&\quad -\int _{\varOmega }p_{ij}{\dot{S}}_{ijk} \,dV + \int _{\partial \varOmega }m_{ij}{\dot{S}}_{ijk}n_{k} \,dA \\&\quad - \int _{\varOmega }m_{ij}{\dot{Z}}_{ij,kk} \,dV. \end{aligned} \end{aligned}$$
Plugging values for \({\dot{{\varvec{S}}}}\), using that \(div({\dot{{\varvec{S}}}})=div(grad({\dot{{\varvec{Z}}}}))\) using the divergence theorem one more time and doing some algebra we arrive at
$$\begin{aligned} \begin{aligned} \int _{\varOmega }{\dot{\psi }} \, dV&=\int _{\varOmega }(\partial _{{\varvec{U}}^{e}}\psi )_{ij}L_{ij} + (\partial _{{\varvec{J}}}\psi )_{ijk}L_{ij,k} \,dV \\&\quad -\int _{\varOmega }\left( (\partial _{{\varvec{U}}^{e}}\psi )_{ij}e_{jml}{\tilde{\alpha }}_{im} - (\partial _{{\varvec{J}}}\psi )_{ijk,k}e_{jml}{\tilde{\alpha }}_{im} \right) V_{l}^{\varvec{\alpha }} \,dV \\&\quad -\int _{\varOmega }\left( (\partial _{{\varvec{S}}}\psi )_{ijk,k}S_{ijm}-p_{ij,kk}S_{ijm}-m_{ij,kk}S_{ijm} \right) V_{m}^{{\varvec{S}}}\,dV \\&\quad +\int _{\varOmega }\left( (\partial _{\varvec{\varPi }}\psi )_{ijk,a}(\delta _{kl}\delta _{am}-\delta _{km}\delta _{al})-m_{ij,k}e_{klm}\right. \\&\left. \quad -(\partial _{{\varvec{S}}}\psi )_{ijk}e_{klm}+p_{ij,k}e_{klm} \right) \varPi _{ijl}V_{m}^{\varvec{\varPi }}\,dV \\&\quad +\int _{\partial \varOmega }\left( (\partial _{{\varvec{S}}}\psi )_{ijk}S_{ijm}n_{k}-m_{ij,k}S_{ijm}n_{k} \right) V_{m}^{{\varvec{S}}}\,dA \\&\quad -\int _{\partial \varOmega }\left( (\partial _{\varvec{\varPi }}\psi )_{ijk}(\delta _{kl}\delta _{ad}-\delta _{kd}\delta _{al})\varPi _{ijl}n_{a} \right) V_{d}^{\varvec{\varPi }}\,dA \\&\quad -\int _{\partial \varOmega }\left( (\partial _{{\varvec{J}}}\psi )_{ijk}e_{jml}{\tilde{\alpha }}_{im}n_{k} \right) V_{l}^{\varvec{\alpha }} \,dA. \end{aligned} \end{aligned}$$
Recalling the definitions used in Sect. 2.3, we can write \((\partial _{{\varvec{J}}}\psi )=(D_{{\varvec{J}}}^{sym}\psi )+(D_{{\varvec{J}}}^{skw}\psi )\) and then note that, since \({\dot{u}}_{i,jk}={\dot{u}}_{i,kj}\)
$$\begin{aligned} \begin{aligned} (\partial _{{\varvec{J}}}\psi ):{\varvec{J}}&=\left( (D_{{\varvec{J}}}^{sym}\psi )+(D_{{\varvec{J}}}^{skw}\psi ) \right) :({\dot{u}}_{i,jk}-{\dot{U}}^{p}_{ij,k}) \\&=(D_{{\varvec{J}}}^{sym}\psi ){\dot{u}}_{i,jk}-(\partial _{{\varvec{J}}}\psi )_{ijk}{\dot{U}}^{p}_{ij,k}. \end{aligned} \end{aligned}$$
The equation for mechanical dissipation, given in (2.20), reads
$$\begin{aligned} \begin{aligned} D=\int _{\varOmega }T_{ij}D_{ij} - \frac{1}{2}\varLambda _{ij}e_{imk}\varOmega _{mk,j} - \rho {\dot{\psi }} \,dV, \end{aligned} \end{aligned}$$
combining this with the previous expression for the integral of \({\dot{\psi }}\), the equation for \((\partial _{{\varvec{J}}}\psi ):{\varvec{J}}\) and doing some algebra leads to
$$\begin{aligned} \begin{aligned} D&=\int _{\varOmega }\left( \sigma _{ij}-\rho (\partial _{{\hat{{\varvec{U}}}}^{e}}\psi )_{ij}+\rho (D_{{\varvec{J}}}^{sym}\psi )_{ijk,k} \right) D_{ij} \,dV \\&\quad -\int _{\varOmega }\left( \frac{1}{2}e_{imk}\varLambda _{ij} + \rho (D_{{\varvec{J}}}^{sym}\psi )_{mkj} \right) \varOmega _{mk,j} \,dV \\&\quad +\rho \int _{\varOmega }\left( (\partial _{\hat{\textbf{U}}^{\textbf{e}}}\psi )_{ij}e_{jml}{\tilde{\alpha }}_{im} -(\partial _{{\varvec{J}}}\psi )_{ijk,k}e_{jml}{\tilde{\alpha }}_{im} \right) V_{l}^{\varvec{\alpha }} \,dV \\&\quad +\rho \int _{\varOmega }\left( (\partial _{{\varvec{S}}}\psi )_{ijk,k}S_{ijm} - p_{ij,kk}S_{ijm} - m_{ij,kk}S_{ijm} \right) V_{m}^{{\varvec{S}}} \,dV \\&\quad -\rho \int _{\varOmega }\left( (\partial _{\varvec{\varPi }}\psi )_{ijk,a}(\delta _{kl}\delta _{am}-\delta _{km}\delta _{al})-m_{ij,k}e_{klm}\right. \\&\quad \left. -(\partial _{{\varvec{S}}}\psi )_{ijk}e_{klm}+p_{ij,k}e_{klm} \right) \varPi _{ijl}V_{m}^{\varvec{\varPi }} \,dV \\&\quad -\rho \int _{\partial \varOmega }(D_{{\varvec{J}}}^{sym}\psi )_{ijk}D_{ij}n_{k} \,dA \\&\quad +\rho \int _{\partial \varOmega }\left( (\partial _{{\varvec{J}}}\psi )_{ijk}e_{jml}{\tilde{\alpha }}_{im}n_{k} \right) V_{l}^{\varvec{\alpha }} \,dA \\&\quad -\rho \int _{\partial \varOmega }\left( (\partial _{{\varvec{S}}}\psi )_{ijk}S_{ijm}n_{k}-m_{ij,k}S_{ijm}n_{k} \right) V_{m}^{{\varvec{S}}} \,dA \\&\quad +\rho \int _{\partial \varOmega }\left( (\partial _{\varvec{\varPi }}\psi )_{ijk}(\delta _{kl}\delta _{am}-\delta _{km}\delta _{al})\varPi _{ijl}n_{a} \right) V_{m}^{\varvec{\varPi }}\,dA. \end{aligned} \end{aligned}$$
In this last step we made use of the fact that \((\partial _{{\hat{{\varvec{U}}}}^{e}}\psi )\) must be symmetric to ensure invariance of energy under rotations (see Section 5.6 in [1]) and we split \(L_{ij}\) into its symmetric and anti-symmetric parts, namely \(L_{ij}=D_{ij}+\varOmega _{ij}\).
The expression for the mechanical dissipation allows us to extract thermodynamically consistent constitutive relationships by requiring that, in the absence of plasticity, dissipation must vanish. Furthermore, it also allows us to determine functional forms of the “driving forces” \({\varvec{V}}^{{\varvec{S}}}\), \({\varvec{V}}^{\varvec{\varPi }}\) and \({\varvec{V}}^{\varvec{\alpha }}\), by requiring that dissipation satisfies \(D\ge 0\).

Appendix B Burgers vector calculation for disconnection

In the following paragraphs we will show the complete procedure for the construction of the disclination dipole, adapting the procedure outlined in [34] for our small deformation case. The construction process outlined in the mentioned work, for large deformations, is as follows. First, construct a set of vectors between the points A, B, C, and D from Fig. 15, following the pairs explained in the construction around said figure. These vectors can be seen in Fig. 36a. The total Burgers vector corresponds to \({\varvec{q}}\), the stretch to join C and D, i.e. the Burgers vector of the dislocation, corresponds to the vector \({\varvec{p}}\), the vector connecting the dipole is \({\varvec{t}}\), and so on.
Fig. 36
Burgers vector diagram for a disconnection, for large deformations. Figure adapted from [34]
Bild vergrößern
In accordance with (3.3), the burgers vector of the dipole becomes \({\varvec{u}}=\varvec{\varDelta } \, {\varvec{t}}\) and then the total Burgers vector, for the large deformation case, is given by \({\varvec{q}}={\varvec{u}}+{\varvec{p}}\).
Following the example shown in [34], we can determine the dipole separation vector, \({\varvec{t}}\), with the parameters stated in the example shown there. We start by noting that \(\vert {\varvec{q}}\vert =5\), that \({\varvec{p}}=2{\varvec{e}}_{2}\) and that the misorientation of the disclinations is equal to \(45^{\circ }\). This last parameter conditions \({\varvec{t}}\) to be of the form \({\varvec{t}}=a\left[1,1,0 \right]^T\) and \(\varvec{\varDelta }\), again, in the large deformation setting, to be
$$\begin{aligned} \varvec{\varDelta }= \begin{bmatrix} cos(\theta )-1 & -sin(\theta ) & 0\\ sin(\theta ) & cos(\theta )-1 & 0\\ 0 & 0 & 0 \end{bmatrix}_. \end{aligned}$$
We also need to use that, as mentioned in Sect. 3.1.3, the Burgers vector of a disclination dipole is \({\varvec{b}}=\varvec{\varDelta }{\varvec{t}}\), where \({\varvec{t}}\) corresponds to the dipole separation vector. Then, by solving \(\vert {\varvec{u}}+{\varvec{p}}\vert =\vert \varDelta \,{\varvec{t}}+2{\varvec{e}}_2 \vert =5\) we get that \({\varvec{t}}\) is given by \({\varvec{t}}\approx 3.585284 \left[1,1,0 \right]^T\). Now we know the separation of the dipole, and we can work out the equivalent set-up for the small deformation setting.
To achieve this, we refer to Fig. 37. In the small deformation setting, rotations become a straight angle projection, as shown in Fig. 37b. Note that this means that the Burgers vector for the disclination dipole is different, and therefore the Burgers vector of the dislocation must be modified to maintain the condition \(\vert {\varvec{q}}\vert =5\). This is reflected in Fig. 37 by renaming vectors \({\varvec{p}}\) and \({\varvec{u}}\) to \({\varvec{p}}^{\prime }\) and \({\varvec{u}}^{\prime }\).
Fig. 37
Burgers vector diagram for a disconnection, for small deformations. Figure adapted from [34]
Bild vergrößern
To calculate the new Burgers vector for the dislocation, \({\varvec{p}}^{\prime }\), we can write \({\varvec{q}}={\varvec{u}}^{\prime }+{\varvec{p}}^{\prime }\), and recalling the previous definitions we have \({\varvec{q}}=\varvec{\varDelta }\,{\varvec{t}}+c{\varvec{e}}_2\). Noting that, in the small deformation setting, the tensor \(\varvec{\varDelta }\) is
$$\begin{aligned} \varvec{\varDelta }= \begin{bmatrix} 0 & -tan(\theta ) & 0\\ tan(\theta ) & 0 & 0\\ 0 & 0 & 0 \end{bmatrix}_. \end{aligned}$$
With this, we can determine the constant c by solving \(\vert {\varvec{q}}\vert =\vert \varvec{\varDelta }{\varvec{t}}+c{\varvec{e}}_{2}\vert =5\). Solving this, the new vector \({\varvec{p}}^{\prime }\) is given by \({\varvec{p}}^{\prime }\approx -0.100211{\varvec{e}}_{2}\). This Burgers vector for the dislocation will be the one used in all subsequent calculations.
1.
Zurück zum Zitat Acharya A, Fressengeas C (2015) Continuum mechanics of the interaction of phase boundaries and dislocations in solids. In: Differential Geometry and Continuum Mechanics, pages 123–165
2.
Zurück zum Zitat Amestoy PR, Guermouche A, L’Excellent JY, Pralet S (2006) Hybrid scheduling for the parallel solution of linear systems. Parallel Comput 32(2):136–156MathSciNetMATH
3.
Zurück zum Zitat Balay S, Abhyankar S, Adams MF, Brown J, Brune P, Buschelman K, Dalcin L, Eijkhout V, Gropp WD, Karpeyev D, Kaushik D, Knepley MG, May DA, McInnes LC, Mills RT, Munson T, Rupp K, Sanan P, Smith BF, Zampini S, Zhang H, Zhang H (2019) PETSc users manual. Technical Report ANL-95/11 - Revision 3.11, Argonne National Laboratory
4.
Zurück zum Zitat Bainbridge DW, Choh HL, Edwards EH (1954) Recent observations on the motion of small angle dislocation boundaries. Acta Metallurgica 2(2):322–333MATH
5.
Zurück zum Zitat Balay S, Gropp WD, McInnes LC, Smith BF (1997) Efficient management of parallelism in object oriented numerical software libraries. In E. Arge, A. M. Bruaset, and H. P. Langtangen, editors, Modern Software Tools in Scientific Computing, pages 163–202. Birkhäuser Press
6.
Zurück zum Zitat Berbenni S, Taupin V, Fressengeas C, Capolungo L (2016) A fast fourier transform-based approach for generalized disclination mechanics within a couple stress theory. Generalized Continua as Models for Classical and Advanced Materials, pages 47–75
7.
Zurück zum Zitat Cottrell JA, Hughes TJR, Bazilevs Y (2009) Isogeometric Analysis: Towards integration of CAD and FEA. John Wiley and Sons Ltd
8.
Zurück zum Zitat Casquero H, Liu L, Zhang YJ, Reali A, Kiendl J, Gomez H (2017) Arbitrary-degree T-splines for isogeometric analysis of fully nonlinear Kirchhoff-Love shells. Comput-Aided Des 82:140–153MathSciNetMATH
9.
Zurück zum Zitat Casquero H, Zhang YJ, Bona-Casas C, Dalcin L, Gomez H (2018) Non-body-fitted fluid-structure interaction: Divergence-conforming B-splines, fully-implicit dynamics, and variational formulation. J Comput Phys 374:625–653MathSciNetMATH
10.
Zurück zum Zitat Dalcin L, Collier N, Vignal P, Côrtes AMA, Calo VM (2016) Petiga: a framework for high-performance isogeometric analysis. Comput Methods Appl Mech Eng 308:151–181MathSciNetMATH
11.
Zurück zum Zitat deWit R (1973) Theory of disclinations: II. continuous and discrete disclinations in anisotropic elasticity. J Res Natl Bureau Standards, 77:49–100
12.
Zurück zum Zitat Garikipati K (2003) Couple stresses in crystalline solids: origins from plastic slip gradients, dislocation core distortions, and three-body interatomic potentials. J Mech Phys Solids 51(7):1189–1214MathSciNetMATH
13.
Zurück zum Zitat Hughes TJR, Cottrell JA, Bazilevs Y (2005) Isogeometric analysis: CAD, finite elements, NURBS, exact geometry and mesh refinement. Comput Methods Appl Mech Eng 194(39):4135–4195MathSciNetMATH
14.
Zurück zum Zitat Herring C (1951) Surface tension as a motivation for sintering. The Physics of Powder Metallurgy, pages 143 – 178
15.
Zurück zum Zitat Hirth JP, Pond RC, Hoagland RG, Liu XY, Wang J (2013) Interface defects, reference spaces and the Frank-Bilby equation. Progress Mater Sci 58(5):749–823MATH
16.
Zurück zum Zitat Hirth JP, Pond RC, Lothe J (2006) Disconnections in tilt walls. Acta Materialia 54(16):4237–4245MATH
17.
Zurück zum Zitat Jiang B (1998) The least-squares finite element method. Springer
18.
Zurück zum Zitat Kröner E, Lagoudas DC (1992) Gauge theory with disclinations. Int J Eng Sci 30(1):47–53MathSciNetMATH
19.
Zurück zum Zitat Kinoshita N, Mura T (1971) Elastic fields of inclusions in anisotropic media. Physica Status Solidi (a), 5(3):759–768
20.
Zurück zum Zitat Lazar M (2012) Non-singular dislocation loops in gradient elasticity. Phys Lett A 376(21):1757–1758MathSciNetMATH
21.
Zurück zum Zitat Li CH, Edwards EH, Washburn J, Parker ER (1953) Stress-induced movement of crystal boundaries. Acta Metallurgica 1(2):223–229MATH
22.
Zurück zum Zitat Lazar M, Po G (2015) The non-singular green tensor of gradient anisotropic elasticity of Helmholtz type. Euro J Mech - A/Solids 50:152–162MathSciNetMATH
23.
Zurück zum Zitat Mindlin RD (1964) Micro-structure in linear elasticity. Arch Rational Mech Anal 16(1):51–78MathSciNetMATH
24.
Zurück zum Zitat Mindlin RD, Tiersten HF (1962) Effects of couple-stresses in linear elasticity. Arch Rational Mech Anal 11(1):415–448MathSciNetMATH
25.
Zurück zum Zitat Mullins WW (1956) Two-dimensional motion of idealized grain boundaries. J Appl Phys 27(8):900–904MathSciNetMATH
26.
Zurück zum Zitat Nabarro FRN (1985) The development of the idea of a crystal dislocation. University of Tokyo Press
27.
Zurück zum Zitat Peach M, Koehler JS (1950) The forces exerted on dislocations and the stress fields produced by them. Phys. Rev. 80:436–439MathSciNetMATH
28.
Zurück zum Zitat Roy A, Acharya A (2005) Finite element approximation of field dislocation mechanics. J Mech Phys Solids 53(1):143–170MATH
29.
Zurück zum Zitat Taupin V, Capolungo L, Fressengeas C (2014) Disclination mediated plasticity in shear-coupled boundary migration. Int J Plasticity 53:179–192MATH
30.
Zurück zum Zitat Thomas SL, Chen K, Han J, Purohit PK, Srolovitz DJ (2017) Reconciling grain growth and shear-coupled grain boundary migration. Nat Commun 8(1):1764MATH
31.
Zurück zum Zitat Toupin RA (1964) Theories of elasticity with couple-stress. Arch Rational Mech Anal 17(2):85–112MathSciNetMATH
32.
Zurück zum Zitat Wang Z, Rudraraju S, Garikipati K (2016) A three dimensional field formulation, and isogeometric solutions to point and line defects using Toupin’s theory of gradient elasticity at finite strains. J Mech Phys Solids 94:336–361MathSciNetMATH
33.
Zurück zum Zitat Zhang C, Acharya A (2018) On the relevance of generalized disclinations in defect mechanics. J Mech Phys Solids 119:188–223MathSciNetMATH
34.
Zurück zum Zitat Zhang C, Acharya A, Puri S (2018) Finite element approximation of the fields of bulk and interfacial line defects. J Mech Phys Solids 114:258–302MathSciNetMATH