Zum Inhalt

Nonlinear constitutive piezoelectric cantilever beam with tip mass for energy harvesting, and sensing applications

  • Open Access
  • 06.11.2025
  • Research
Erschienen in:

Aktivieren Sie unsere intelligente Suche, um passende Fachinhalte oder Patente zu finden.

search-config
loading …

Abstract

Diese Studie konzentriert sich auf die nichtlineare Dynamik piezoelektrischer Freischwinger mit Spitzenmasse und untersucht ihr Potenzial für Energy-Harvesting- und Sensing-Anwendungen. Die Forschung untersucht das in diesen Systemen beobachtete Erweichungsverhalten und den Einfluss der Spitzenmasse auf ihre Leistung. Anhand analytischer Modelle und numerischer Simulationen untersucht die Studie, wie unterschiedliche Parameter wie das Verhältnis der Spitzenmasse und die Anregungsamplitude die Reaktion des Strahls und die erzeugte Spannung beeinflussen. Die Ergebnisse zeigen, dass die hinzugefügte Spitzenmasse die Resonanzfrequenzen verschiebt und die Amplituden des Strahls verringert, während das nichtlineare Erweichungsverhalten fortbesteht. Die Effizienz der Spannungserzeugung wird ebenfalls analysiert und zeigt, dass höhere Spitzenmassenverhältnisse zu steileren Spannungs-Amplitudencharakteristika führen, was auf eine höhere Effizienz hindeutet. Die Studie schließt mit Einblicken in die Auswirkungen elektrischer Randbedingungen und dem Potenzial für zukünftige Forschungen zur Entwicklung von Modellen für moderate oder große Oszillationen.

Publisher's Note

Springer Nature remains neutral with regard to jurisdictional claims in published maps and institutional affiliations.

1 Introduction

Since the last two or three decades, piezoelectric materials have started playing a key role in the development of modern active designs. Typical applications of piezoceramic materials in structural engineering include, but are not limited to, active vibration suppression [1, 2], shape control & morphing [3, 4], structural health monitoring [5, 6], or energy harvesting [79]. The latter technology utilizes the interaction of external factors with transducers to generate energy. This effect can be induced by, for example, heat radiation [10] or light [11], but the most common mechanism is converting mechanical ambient vibrations into electrical energy [12, 13]. This energy can then be used to power electronic devices or can be stored in high-efficiency capacitors for later use.
The operating principle of the piezoelectric energy harvester mechanism is based on the direct effect. When the transducer is subjected to the deformation, opposite charges are generated on its poles. When connected to an external closed circuit, the current flow is induced. Therefore, the piezoelectric material can be considered as a power source. The piezoelectric effect was first documented by the Curie brothers in natural minerals such as quartz and Rochelle salt at the end of 19th century. Subsequently, ceramic materials exhibiting strong piezoelectric effect were developed. Among these, lead zirconate titanate (PZT) is the most widely used due to its superior energy conversion performance.
Another group of materials exhibiting piezoelectric effect are piezopolymers, which offer piezoelectric performance along with much higher flexibility compared to piezoceramics. These can be either natural polymers such as polysaccharides or proteins, or synthetic plastics. Among the latter, polyvinylidene fluoride (PVDF) is the most popular because of its remarkable piezo properties, making it highly suitable for sensor applications. These two classes of materials can be merged into a ceramic-polymer composite, which has high electromechanical coupling coefficients while maintaining flexibility, low density and high strength of polymers [14].
Recently, a new generation of piezoelectric-based materials has emerged. To increase the efficiency of energy harvesting, novel magneto-electro-elastic materials (MEE composites) have been introduced [1518]. These materials feature both piezoelectric and piezomagnetic characteristics, enabling the conversion of energy among magnetic, electric and mechanical forms. For energy harvesting applications, an operating principle of these materials is to scavenge electrical power from inductive electro-magnetic field. MEE composites exhibit significantly improved magneto-electric properties versus single-phase materials.
There are various structural designs of energy harvesters that take advantage of the electromechanical properties of piezoelectric materials. One of the most common configurations is a beam, typically a cantilever, subjected to base excitation [12, 13]. Generally, it consists of a continuous substrate (host) covered with piezoelectric material and a tip mass at the free end. This mass serves two important roles. First, it enhances deformation, which in turn improves electrical output performance. Second, it helps tuning the natural frequency of the harvester to match the predominant ambient excitation frequency, allowing the harvester to operate in the near-resonance zone. This maximizes the mechanical strain within the piezoelectric material, thereby increasing energy output.
Analytical models of cantilevers can be broadly categorized into two fundamental groups: linear and nonlinear. Linear models, which assume a linear relationship between load and deflection, simplify calculations but may be inaccurate for large deformations. Nonetheless, they are still widely used [1921]. More advanced models incorporate nonlinearities to improve accuracy.
Crespo da Silva and Glynn proposed an analytical model of an Euler-Bernoulli cantilever including nonlinearities up to the third order and with the mid-line inextensibility condition imposed [22]. This model was later extended by relaxing the inextensibility constraint [23]. Nayfeh and Pai further contributed by formulating a model that accounts for shear deformations in the beam [24]. Yoo et al. demonstrated the applicability of the Absolute Nodal Coordinate Formulation (ANCF) in analyzing the nonlinear dynamics of cantilevers undergoing relatively large-amplitude oscillations [25]. Thomas et al. proposed a reduced-order model for the nonlinear vibrations of rotating cantilever beams, revealing both hardening and softening structural behaviours [26]. Farokhi et al. introduced a geometrically exact model, validated experimentally, to describe extreme nonlinear motions of cantilevers [27]. Next, active cantilever designs were studied within a nonlinear framework. Tan et al. developed a novel distributed parameter model that incorporates geometric nonlinearity [28]. Choudhary et al. explored various geometries of unimorph and bimorph active cantilevers with uniform or tapered profiles. Their studies considered full or partial piezoelectric layer coverage, tip mass, and other design modifications [29].
Early research on mathematical formulation of structures with piezoelectric materials assumed partially independent interactions between the mechanical and electrical domains. This approach postulated the contribution of the piezoelectrically induced load to the stress resultant while neglecting the reverse interaction of the displacement field on the electrical domain [30, 31]. This mathematical model provided a framework for straightforward analysis of the simultaneous actuating and sensing functionalities of the structure and, despite its significant simplifications, is still in use [28, 32, 33].
More advanced analytical models are based on a two-way piezoelectric-to-mechanical coupled theory, which accounts for bi-directional interactions between the mechanical and electrical domains [3436]. The reported results show that two-way coupling effects significantly improves the prediction of structural deflection, stress distribution, and electrical output signals. In particular, for surface bonded actuators, the magnitude of difference between the uncoupled and coupled theories depends on the actuator to the host structure thickness ratio [34]. An increase in this quotient rapidly increases the discrepancy between the theories. Furthermore, the stress deviation between predictions from the coupled and uncoupled theories varies especially at the top or bottom surface of the piezoelectric layers.
Parallel to the progress in the development of coupled field models, it was observed that the linear properties of piezoelectrics provided a reasonable description of material behaviour mostly under low levels of applied loads. However, numerous experimental studies have shown that these models become inaccurate as the electric field and stress/strain levels increase [37, 38]. The discrepancies observed between analytical predictions and the actual transducers behaviour have prompted the development of nonlinear models of active material response.
In general, two primary research areas can be identified regarding a mathematical description of the nonlinearities in piezoelectrics. The first area considers irreversible nonlinearities, while the second addresses reversible ones, typically by introducing load dependent electric/piezoelectric coefficients or higher-order polynomials in the constitutive equations [39, 40].
A consistent formulation of constitutive equations for piezoelectric materials was presented by Joshi [41]. The analysis was based on the Maxwell’s equations of electromagnetism and the elastic stress equations of motion. In the derivation the Taylor series of the thermodynamic function was expanded to include second- and third-order terms in strain, electric displacement, and entropy.
Next, Wagner and Hagedorn [42] proposed an electric enthalpy function that included arbitrary strain and electric field terms up to the fourth power. By differentiating this function, third-order nonlinear constitutive equations were derived. The higher order terms in the governing equations were identified by examining jumps observed in the forward and backward frequency sweep response curves. Birman et al. [43] proposed an enthalpy function resulting in constitutive equations with quadratic terms for both electric field and strain, as well as their products. Shahabi et al. [44] proposed a modified thermodynamic potential function to obtain the stress constitutive equation as a function of odd powers of strain, up to the fifth order, while keeping the electric displacement linear. The recorded frequency response curves from the experimental tests on cantilever bimorph revealed minor softening behaviour of the system, and the relevant nonlinear model parameters were identified.
A modified expression for the thermodynamic potential was postulated by Stanton [45], Leadenham and Erturk [46] and next updated by Tan et al. [47]. Authors proposed an electric enthalpy density function in the strain magnitude, rather than the strain itself. With this approach the terms proportional to second-order nonlinearities in constitutive relations are present; meanwhile the third order terms have been neglected. Very similar second-order constitutive equations were used by Yasin and Kapuria [48] and Chattaraj et al. [49] to study the influence of piezoelectric nonlinearity on active vibration suppression. The numerical simulations showed the linear model significantly overestimated the control voltage necessary to achieve an assumed deflection or settling time.
Although there is rather an extensive body of literature discussing the dynamic properties of active cantilevers within geometrically nonlinear framework, the topic of active rotors with nonlinear piezoelectric material constitutive properties has received relatively minor attention. To address this potential gap a system of a rotating hub and nonlinear material bimorph is considered. Furthermore, to enhance the generality of the formulation, the studied structure takes into account a tip mass, which alters the dynamic performance of the system. To the best authors knowledge this kind of design hasn’t been studied in the literature yet.
The conceptual model of the rigid hub and cantilever bimorph developed by the authors is adopted [50, 51], and extended by considering an additional point mass attached to the tip blade. The active material data used in calculations is based on experimental results reported in the literature. The numerical analysis of the structure is performed for relatively small oscillations, so any possible geometrical nonlinearities can be disregarded. In this approach the isolated nonlinear effects coming from the constitutive equations of the PZT layers are exposed. The dynamic performance of the structure is studied considering an impact of tip mass, hub angular velocity and torque excitation on its mechanical and electrical response.
The possible applications of the studied designs include, but are not limited to, sensors in wireless autonomous devices like tires pressure monitoring systems [52, 53], wind turbines [54] or micro scale systems [21].
The paper is organized as follows: in the next section a structural model of the hub-piezoelectric bimorph with a tip mass is presented. Next, the system of governing equations is derived by virtue of the Hamilton’s principle and reduced to a single mode by the Galerkin’s method. To enhance generality of the formulation and facilitate the solution procedure the derived equations are transformed to a dimensionless notation. In the Sect. 4. the equations are solved numerically to study the system performance in vicinity of the fundamental resonance frequency. The paper ends with concluding remarks.

2 Structural model of the hub-active beam system

The system under study consists of a thin elastic bimorph clamped to a rigid, non-deformable rotating hub (see Fig. 1). On either side of the blade’s steel core, two identical layers of piezoceramic material (Fig. 1b), poled in the thickness direction (z), are embedded.
Fig. 1
Rotating hub-bimorph structure with tip mass. a General view of the structure; b bimorph cross-section by plane \(\alpha\); c planar view of the rotor and coordinates for temporary position description
Bild vergrößern
It is assumed that the piezoceramic layers extend along the entire length of the substrate, with electrodes placed on the top and bottom surfaces of each active layer. This configuration represents a classical sensor/actuator design with active piezoelectric materials operating in ’3-1’ mode. To ensure the formulation’s generality, the transducers can be connected either in parallel or in series, depending on the wiring scheme. Additionally, a concentrated lumped mass M is attached to the blade tip to enhance its transverse deformations. It is assumed the gravity center of this mass coincides with the attachment point, and its rotary inertia is not considered.
The hub of radius \(R_0\) is driven by torque \(T_z(t)\) supplied to the shaft which rotates the structure about fixed vertical axis OZ. The blade chord is parallel to the rotor axis Z, thus beam bending plane xz (local coordinate system) coincides with the rotor plane XY (i.e. the blade undergoes lead-lag bending). Finally, it’s assumed the beam is span-wise uniform and its profile is neither tapered nor pretwisted.

3 Equations of motion

The governing equations of the rotating electro-mechanical structure are derived according to the extended Hamilton’s principle of the least action
$$\begin{aligned} \delta J=\int _{t_{1}}^{t_{2}} \big ( \delta T-\delta U + \delta W_\textrm{nc} \big ) \,\textrm{d}t=0, \end{aligned}$$
(1)
where J is the action, T is the kinetic energy, U is the potential energy and the summand \(\delta W_\textrm{nc}\) denotes the variation of work done by non-conservative forces, such as damping, external forces and moments. This stationary condition for problem variables leads to governing equations of the system and corresponding boundary conditions.

3.1 Kinetic energy

The kinetic energy of the system is given by
$$\begin{aligned} T = & \frac{1}{2}J_{{{\text{hub}}}} \dot{\psi }^{2} - b_{1} \dot{w}_{0} \dot{\psi }(R_{0} + x) + \frac{1}{2}b_{1} \left( {\dot{u}_{0}^{2} + \dot{w}_{0} ^{2} } \right) - b_{4} \dot{w}_{0}^{\prime } \dot{\psi } \\ & \quad + \frac{1}{2}b_{4} \left[ {(\dot{w}_{0}^{\prime } )^{2} + \dot{\psi }^{2} } \right] + b_{1} (R_{0} + x)u_{0} \dot{\psi }^{2} + \frac{1}{2}b_{1} \dot{\psi }^{2} (R_{0} + x)^{2} \\ & \quad + \frac{1}{2}b_{1} \left( {u_{0}^{2} + w_{0}^{2} } \right)\dot{\psi }^{2} + \frac{1}{2}b_{4} (w_{0}^{\prime } )^{2} \dot{\psi }^{2} + b_{1} (w_{0} \dot{u}_{0} - u_{0} \dot{w}_{0} )\dot{\psi } \\ & \quad + \frac{1}{2}M\dot{w}_{0} (x = l) \\ \end{aligned}$$
(2)
where the variables \(w_0(x,t)\) and \(u_0(x,t)\) are beam axis point displacements in transverse and axial directions, respectively, and they are expressed in the local frame xyz.
The variable \(\psi (t)\) represents the angular coordinate of the blade if considered as a rigid body which is equivalent to the hub rotation angle (see also Fig. 1). The symbol \(J_\textrm{hub}\) is mass moment of inertia of the hub. The coefficients \(b_1\) and \(b_4\) are cross-section axial and rotary mass inertias, respectively. Their closed form expressions are given in Appendix B. The step-by-step derivation of these relations is presented in former authors papers [50, 55] so it’s not repeated here for brevity.

3.2 Potential energy

The total potential energy U of the active beam consists of summands representing the substrate and active material layers
$$\begin{aligned} U=U_s+U_p \end{aligned}$$
(3)
Accounting for the slender beam assumption and uniform cross-section along the span the potential energy of the core layer \(U_s\) due to bending is
$$\begin{aligned} U_s = \frac{1}{12} c_s b h_s^3 \int _{0}^{l}(w_0^{\prime \prime })^2\,\textrm{d}x \end{aligned}$$
(4)
where \(c_s\) is longitudinal elastic stiffness of the substrate, b and \(h_s\) are its width and height, respectively (see Fig. 1 for reference); l is the beam length.
For piezoceramic layers the potential energy is calculated as a volumetric integral of the electric enthalpy density function H
$$\begin{aligned} U_p=\int _{V_p} H \,\textrm{d}V_p = b \left( \int _{0}^{l}\int _{-\frac{h_s}{2}-h_p}^{-\frac{h_s}{2}}\!\!\! H\,\textrm{d}z \,\textrm{d}x + \int _{0}^{l}\int _{\frac{h_s}{2}}^{\frac{h_s}{2}+h_p} \!\!\!H\,\textrm{d}z \,\textrm{d}x \right) \end{aligned}$$
(5)
Referring to the outcomes of the laboratory tests on active materials dynamic behaviour reported in literature [45, 56] the nonlinear constitutive model of piezoceramics proposed and verified experimentally by Leadenham and Erturk [46] is used. According to this research the electric enthalpy density function H for PZT-5A piezoceramics is given by
$$\begin{aligned} H = \frac{1}{2}c_p \varepsilon _{xx}^2 + \frac{1}{3} c_{111} \varepsilon _{xx}^3 \text {sgn}(\varepsilon _{xx}) - \frac{1}{2}E_3^2 \epsilon _{33} - E_3 e_{31} \varepsilon _{xx} - \frac{1}{2} E_3 e_{311} \varepsilon _{xx}^2 \text {sgn}(\varepsilon _{xx}) \end{aligned}$$
(6)
where symbol \(\varepsilon _{xx}\) represents longitudinal strain and \(c_p\) and \(c_{111}\) are linear/nonlinear elastic stiffness constants while \(e_{31}\) and \(e_{311}\) are linear/nonlinear piezoelectric coefficients, respectively. Finally, \(E_3\) is an electric field along transducer poling direction, \(\epsilon _{33}\) is an electric permittivity.
The adopted enthalpy density expression (6) is a third order polynomial function of the strain magnitude. In this approach the second order terms multiplied by a sgn() function arise in the resulting governing equations and they are capable to predict the nonlinear behaviour of the structure. In contrast to common Duffing-type nonlinearities the proposed formulation predicts fully linear and inclined backbone curve on the frequency response characteristics of the material. Again, the detailed presentation how these equations are derived can be found in former authors papers [50, 55].

3.3 Work done by non-conservative forces

The complete expression for variation of the virtual work \(\delta W_\textrm{nc}\) done by non-conservative forces yields
$$\begin{aligned} \begin{aligned} \delta W_\textrm{nc} =&\;T_z(t) \delta \psi (t)- \ b_1(l-x)\left[ R_0+\tfrac{1}{2}(l+x)\right] \dot{\psi }^2 \delta u_0 \\& \quad - \int _{0}^{l} \left[ c_1 w_0\text {sgn}(w_0)+c_2 w_0^2\right] \text {sgn}(\dot{w}_0)\delta w_0 \,\textrm{d}x - c_\textrm{h}\delta \dot{\psi }(t)- \frac{\dot{\lambda }}{R}\delta \lambda \end{aligned} \end{aligned}$$
(7)
The first term in Eq. (7) results from the work performed by the driving torque supplied to the hub. The second term corresponds to the work done by the axial stress originating from the centrifugal load \(\sigma (x) = \int _{x}^{l}\rho \omega ^2 (R_0+x)\,\textrm{d}x = \rho (l-x)[R_0+\tfrac{1}{2}(l+x)]\omega ^2\) and the change of length due to the bending deformation. This is one of the three approaches, kinematically equivalent, to account for the effects related to the rotation of an elastic structure and change in system’s energy [50].
Structural damping loads are introduced via the third and fourth terms. The first of them is the virtual work done by beam structural damping forces, which according to Wagner and Hagedorn model [38, 46], involves linear and nonlinear terms proportional to the problem variable \(w_0(x,t)\) rather than its velocity; whereas for the hub the classical viscous damping model is assumed. The final term in Eq. (7) represents the Joule heat dissipation by load resistance R wired to transducers’ poles.
It should be noted the axial displacement \(u_0(x,t)\) in Eq. (2) in the case of an inextensible beam assumption can be replaced by
$$\begin{aligned} u_0(x,t) = -\frac{1}{2}\int _{0}^{x} (w_0^{\prime })^2\,\textrm{d}x \end{aligned}$$
(8)
based on structural kinematic relations [24].

4 Governing equations

Considering the energies formulas Eqs. (2), (6) and virtual work of non-conservative loads Eq. (7) when inserted into Eq. (1) and integrated with respect to time one obtains a set of equations governing the dynamics of the hub-bimorph setup in terms of three independent problem variables
  • displacement \(w_0\)
    $$\begin{aligned} \begin{aligned}&b_1 \ddot{w}_0 - 2 b_1 \dot{u}_0 \dot{\psi }(t)- b_1 w_0 \dot{\psi }(t)^2 - b_1(R_0+x)\ddot{\psi }(t)+ b_4 w_0^{\prime \prime }\dot{\psi }(t)^2 -b_4 \ddot{w}_0^{\prime \prime } \\&+ \left[ c_1 w_0\text {sgn}(w_0)+c_2 w_0^2\right] \text {sgn}(\dot{w}_0) + k_1 w_0^{\prime \prime \prime \prime } \\&+ k_2 \left[ (w_0^{\prime \prime \prime })^2 + w_0^{\prime \prime } w_0^{\prime \prime \prime \prime } \right] {{\,\textrm{sgn}\,}}\!\left( w_0^{\prime \prime }\right) - \theta _2 V(t) w_0^{\prime \prime \prime \prime } {{\,\textrm{sgn}\,}}\left( w_0^{\prime \prime }\right) - (N_x w_0^\prime )^\prime = 0; \end{aligned} \end{aligned}$$
    (9)
    where
    $$\begin{aligned} N_x = \frac{1}{2} b_1 (l-x) (2 R_0 + l + x) \dot{\psi }(t)^2 \end{aligned}$$
    (10)
    is the axial force due to rotation,
  • electric domain equation
    $$\begin{aligned} \begin{aligned} C \dot{V}(t) + \frac{1}{R} V(t) + \int _0^l \dot{w}_0^{\prime \prime } \left[ \theta _1 + \theta _2 w_0^{\prime \prime }{{\,\textrm{sgn}\,}}\!\left( w_0^{\prime \prime }\right) \right] \, \,\textrm{d}x=0; \end{aligned} \end{aligned}$$
    (11)
    where \(V(t)=\dot{\lambda }\) is the voltage across transducer poles
  • the hub equation
    $$\begin{aligned} \begin{aligned}&J_\textrm{hub}\ddot{\psi }(t)+ (B_{22} + b_4 l)\ddot{\psi }(t)-c_\textrm{h}\dot{\psi }(t)\hspace{50mm} \\& \quad + \int _0^l \Big \lbrace b_1 (R_0+x) \left[ 2u_0\ddot{\psi }(t)+ 2\dot{u}_0\dot{\psi }(t)- \ddot{w}_0\right] - b_{4} \ddot{w}_0^{\prime } \Big \rbrace \,\textrm{d}x \\& \quad - \frac{1}{2} b_1 \int _0^l (l-x) (2 R_0 + l + x) \frac{\,\textrm{d}}{\,\textrm{d}t} {\left[ \dot{\psi }(t)\, (w_0^{\prime })^2\right] }\, \,\textrm{d}x \\& \quad + b_4 \int _0^l \frac{\,\textrm{d}}{\,\textrm{d}t}{\left[ \dot{\psi }(t)(w_0^{\prime })^2\right] }\, \,\textrm{d}x + b_1 \int _0^l \frac{\,\textrm{d}}{\,\textrm{d}t}{\left[ \dot{\psi }(t)\, w_0^2\right] }\, \,\textrm{d}x = T_{z}(t) \end{aligned} \end{aligned}$$
    (12)
    The derived continuous-lumped mathematical model is represented by a set of three nonlinear integro-differential equations. The first two equations govern the mechanical (transverse motion) and electrical (current) behaviour of the bimorph, while the third one describes the dynamics of the hub. The Eqs. (9) and (11) are coupled through the nonlinear electro-mechanical coupling coefficient \(\theta _2\); notably, the linear coupling coefficient \(\theta _1\) is absent. This is due to the fact that the active layers span the full length of the specimen, as considered in this study. If the piezoelectric layers covered only a portion of the cantilever, the linear coupling term would be present as well.
It is important to note that both of these equations include quadratic terms of the transverse displacement (or its derivatives) multiplied by the \(\text {sgn}()\) function. As mentioned previously, this ensures the correct sign of the variable \(w_0\) nonlinear terms, independently of their positive/negative value. Further analysis of the Eq. (9) shows that the second term represents Coriolis force (the axial displacement coordinate \(u_0\) is replaced according to the Eq. (8) at the later solution steps).
Finally, upon studying the (9)–(12) system, it becomes evident that the rotation of the structure, represented by the variable \(\psi (t)\), influences the beam’s transverse displacement but does not directly affect the electrical domain. The last three integral terms in Eq. (12) are nonlinear and arise from the kinematics of the rotational motion.
To simplify the solution procedure and provide a more general formulation and final results, the derived governing electro-mechanical equations have been converted into a non-dimensional form. For this purpose, a dimensionless span coordinate, \(\eta = x/l\), with \(\eta \in \langle 0,1\rangle\), is introduced, as well as a dimensionless time variable \(\tau = \omega _0 t\), where t represents physical time and \(\omega _0 = \sqrt{{k_1}/{b_1 l^4}}\) is the fundamental frequency of the non-rotating and mechanically equivalent passive beam.
The reformulated system of governing equations is then transformed into an ordinary differential form by separating the time and space variables \(w_0(\eta ,\tau )=W(\eta )q_1(\tau )\). By making this assumption the structural response is approximated by a single (first) mode, so the analysis is valid in vicinity of the fundamental system frequency. Finally, the Galerkin method is applied to Eq. (9) using the trial function \(W(\eta )\), which corresponds to a purely mechanical Euler-Bernoulli beam with a tip mass. For detailed expressions of these functions in relation to the tip mass-to-beam mass ratio, please refer to Appendix A.
After mathematical manipulations the system of Eqs. (9)–(12) yields:
$$\begin{aligned} \begin{aligned}&\ddot{q}_1 + \alpha _{12} \ddot{\psi }(\tau ) + \left[ \alpha _{11} + \alpha _{13} \dot{\psi }(\tau )^2 \right] q_1 + \alpha _{14} q_1 \dot{q}_1 \dot{\psi }(\tau ) \\& \quad +\!\left[ \!c_1 \alpha _{15} q_1 {{\,\textrm{sgn}\,}}(q_1) + c_2 \alpha _{16} q_1^2\right] \!{{\,\textrm{sgn}\,}}(\dot{q}_1)\!+\!\alpha _{17} q_1^2 {{\,\textrm{sgn}\,}}(\!q_1\!)\!+\!\alpha _{18} V_0 \beta q_1 q_2 {{\,\textrm{sgn}\,}}(\!q_1\!) \!= 0 \\&\alpha _{31} V_0 \beta ^2 \dot{q}_2 + \frac{V_0}{R} q_2 + \alpha _{32} \beta \dot{q}_1 + \alpha _{33} \beta q_1 \dot{q}_1 {{\,\textrm{sgn}\,}}(q_1) \!= 0 \\&\left( \alpha _{h0} + J_\textrm{hub} + \alpha _{h2} q_1^2 \right) \ddot{\psi }(\tau ) + \alpha _{h1} \ddot{q}_1 + \alpha _{h3} q_1 \dot{q}_1 \dot{\psi }(\tau ) + c_h \dot{\psi }(\tau ) \!= \mu \end{aligned} \end{aligned}$$
(13)
In the above the coordinate \(q_1(\tau )\) represents beam motion while \(q_2(\tau )\) is an electric coordinate corresponding to dimensionless voltage; \(V_0\) is a unity scaling factor \(V(t)=V_0 \cdot q_2(\tau )\). The coordinate \(\psi (\tau )\) is the rotation angle of the hub. The coefficients \(\alpha _{ij}\) are the Galerkin projection ones; their closed form expressions are given in Appendix C.
Studying the obtained system of state equations (13) one observes these three are cross-coupled ones by the beam coordinate \(q_1(\tau )\) which is contributing to the governing equation of the hub Eq. \((13)_3\) and to the electrical domain equation \((13)_2\).
To the needs of further studies the Eq. (13)3 righthand side dimensionless driving torque \(\mu\) is represented as sum of two terms, namely a constant and a periodic one
$$\begin{aligned} \mu =\mu (\tau ) = \mu _0 + \mu _A \sin \omega \tau \end{aligned}$$
(14)
where \(\mu _A\) and \(\omega\) are driving torque amplitude and frequency, respectively. The condition \(\mu _0\ne 0\) transits the system from zero mean value oscillations to the case of full rotation with superposed \(\omega\) periodic oscillations. As stated before the coefficient \(\beta\) represents the electrodes connection set-up: for connected in-series piezoceramic transducers \(\beta =\tfrac{1}{2}\), for parallel connected poles \(\beta =1\).

5 Numerical simulations

Numerical simulations were performed for the structure with active material data reported in [46]; details are given in Table 1 (note also Fig. 1 for denotations).
Table 1
Material and geometric parameters of the structure
Length
l
26.7
mm
Width
b
3.16
mm
PZT layer thickness
\(h_p\)
0.265
mm
PZT density
\(\rho _p\)
7800.0
kg/\(\hbox {m}^3\)
PZT linear stiffness
\(c_p\)
66.0
GPa
PZT nonlinear stiffness
\(c_{111}\)
− 60.0
TPa
PZT linear coupling
\(e_{31}\)
− 11.6
C/\(\hbox {m}^2\)
PZT nonlinear coupling
\(e_{311}\)
− 20.0
kC/\(\hbox {m}^2\)
Permittivity
\(\epsilon _{33}\)
14.6
nF/m
Substrate layer thickness
\(h_s\)
0.125
mm
Substrate density
\(\rho _s\)
8500.0
kg/\(\hbox {m}^3\)
Substrate stiffness
\(c_s\)
100.0
GPa
Hub radius ratio
\({\tilde{R}}=\frac{R_0}{l}\)
0.01
Capacitance
C
9.929 \(\cdot \beta ^2\)
nF
First order damping
\(c_1\)
1.4 \(\times 10^1\)
N/m
Second order damping
\(c_2\)
4.0\(\times 10^5\)
N/\(\hbox {m}^2\)
Factor \(\beta =(\tfrac{1}{2},1)\) for series or parallel connected poles, respectively
The set of ODEs (13) was solved numerically and then system responses were plotted. The first step was to reformulate the governing equations (13) by separating the second order derivatives since both \(\ddot{q}_1\) and \(\ddot{\psi }(\tau )\) are present in Eqs. \((13)_1\) and \((13)_3\). This was done by a custom Fortran procedure using classical determinant method (also known as Cramer’s Rule). Next, this new formulation was codified into a system of first-order ODEs by introducing four phase space coordinates \(q_1\), \(\dot{q}_1\), \(q_2\), \(\dot{\psi }\), following the classical approach used for the numerical integration of differential equations. All numerical simulations were run using AUTO software-a publicly available package for continuation and bifurcation problems [13]. In the numerical simulations the pseudo-arc length continuation method with the predictor corrector steps were used. The numerical error of the procedure, solution convergence as well as the adjustable step size were maintained within the accepted limits by adopting the default package settings. The frequency response plots and other bifurcation diagrams were prepared by varying a selected parameter (which is treated as a free bifurcation parameter) around the first natural frequency on the basis of one mode reduction, and assuming that the system is exited by harmonic torque composed of constant and periodic terms imposed to the hub, note Eq. (14). As far as not stated otherwise, the resistance R is set to \(10^6 \Omega\).

5.1 Stationary rotor case

We begin the analysis by studying the forced vibrations of the periodically oscillating system performing swinging around initial angular position \(\psi (t=0)\) without full rotation. This implies that the average (mean) value of the excitation torque is zero (\(\mu _0=0\)), and oscillations around the rest position are induced only by the \(\omega\) periodic component of the torque with an amplitude \(\mu _{A}\).
The first set of results presents resonance curves (Fig. 2) for various amplitudes, with the system operating without a tip mass. The maximum beam’s response (\(\max q_1\), Fig. 2 a) demonstrates a strongly nonlinear behaviour, regardless of the excitation amplitude. Even for very small excitations (\(\mu _A=2 \times 10^{-9}\), black curve), the system exhibits softening behaviour, with parts of the response curve representing unstable solutions (the stability of the system is evaluated automatically by the AUTO calculating the Floquet multipliers for a given set of parameters). These trends continue with increasing excitation amplitudes, as represented by the blue, green, and red curves, corresponding to magnitudes of \(\mu _{A}=5 \times 10^{-9}\), \(\mu _{A}=7 \times 10^{-9}\), and \(\mu _{A}=1 \times 10^{-8}\), respectively.
Fig. 2
Resonance curves around the first natural frequency for tip mass \(m_t=0\) and various amplitudes of external excitation: \(\mu _{A}=2 \times 10^{-9}\) (black), \(\mu _{A}=5 \times 10^{-9}\) (blue), \(\mu _{A}=7 \times 10^{-9}\) (green), \(\mu _{A}=1 \times 10^{-8}\) (red); mean angular velocity \(\Omega _h=0\), \(\beta =1\); a beam response \(q_1\) and b generated maximal voltage \(q_2\). (colour figure online)
Bild vergrößern
Examining these characteristics and the profiles of the backbone curves, one observes a significant deviation from classical plots. Unlike Duffing-type oscillators, the backbone curve is linear, rather than parabolic. This is a direct result of the adopted formulation of the constitutive relations, which involves terms proportional to second-order nonlinearities, with no other higher-order ones.
An analogous behaviour is observed in the voltage generated by the active layers, as shown in Fig. 2 b. An increase in excitation magnitude leads to a proportional increase in the maximum value of the \(q_2\) coordinate, whilst maintaining the softening characteristic of the response. The discussed plot represents the electric boundary condition of PZT layers connected in parallel (\(\beta =1\)), but when the poles are connected in series, qualitatively similar characteristics are observed.
Finally it can be concluded, that since the oscillations are very small (noting that the coordinate \(q_1\) is dimensionless and expressed relative to the beam’s length-Fig. 2 a), the omission of any possible geometric nonlinearities in the conceptual analysis and mathematical formulation of the beam’s kinematics is fully justified.
Fig. 3
Resonance curves for the beam coordinate \(q_1\) and electrical coordinate \(q_2\) (diagrams a and b, respectively) around the first natural frequency for tip mass \(m_t=0\) (black), \(m_t=0.05\) (blue), \(m_t=0.1\) (green), \(m_t=0.5\) (red), \(m_t=1.0\) (purple), \(m_t=2.0\) (orange); \(\Omega _h=0\), \(\mu _{A}=1 \times 10^{-8}\) and \(\beta =1\) in all simulations. (colour figure online)
Bild vergrößern
The direct impact of the tip mass on the beam’s dynamics is shown in Fig. 3. Consistent with results reported for regular, mono-material beams (see [5759]), the added tip mass leads to a reduction in the fundamental frequency, thus the response curves are shifted to the left towards smaller \(\omega\) values. Cases corresponding to the relative tip mass values \(m_t\) (tip mass with respect to beam mass): \(m_t=0\) black line, \(m_t=0.05\) blue line, and \(m_t=0.1\) green line are presented in Fig. 3 a, and the corresponding natural frequencies are \(\omega _0=3.516\), \(\omega _0=3.208\), and \(\omega _0=2.968\). Furthermore, on the right plots for three other tip mass cases are collected: \(m_t=0.5\), \(\omega _0=2.016\) (red line); \(m_t=1.0\), \(\omega _0=1.557\) (purple line); and \(m_t=2.0\), \(\omega _0=1.158\) (orange line). Qualitatively similar response is observed in electrical domain–\(q_2\) coordinate in Fig. 3 b.
Studying the plotted characteristics it can be observed that the resonance response decreases progressively as the added tip mass is increased. This is a totally expected behaviour, since the excitation remains constant (\(\mu _A=1\times 10^{-8}\)) for all studied designs.
Fig. 4
Resonance curves around the first natural frequency for tip mass \(m_t=0.5\) and various amplitudes of external excitation: \(\mu _{A}=2 \times 10^{-9}\) (black), \(\mu _{A}=5 \times 10^{-9}\) (blue), \(\mu _{A}=7 \times 10^{-9}\) (green), \(\mu _{A}=1 \times 10^{-8}\) (red), \(\Omega _h=0\), \(\beta =1\); a beam response \(q_1\) and b generated maximal voltage \(q_2\). (colour figure online)
Bild vergrößern
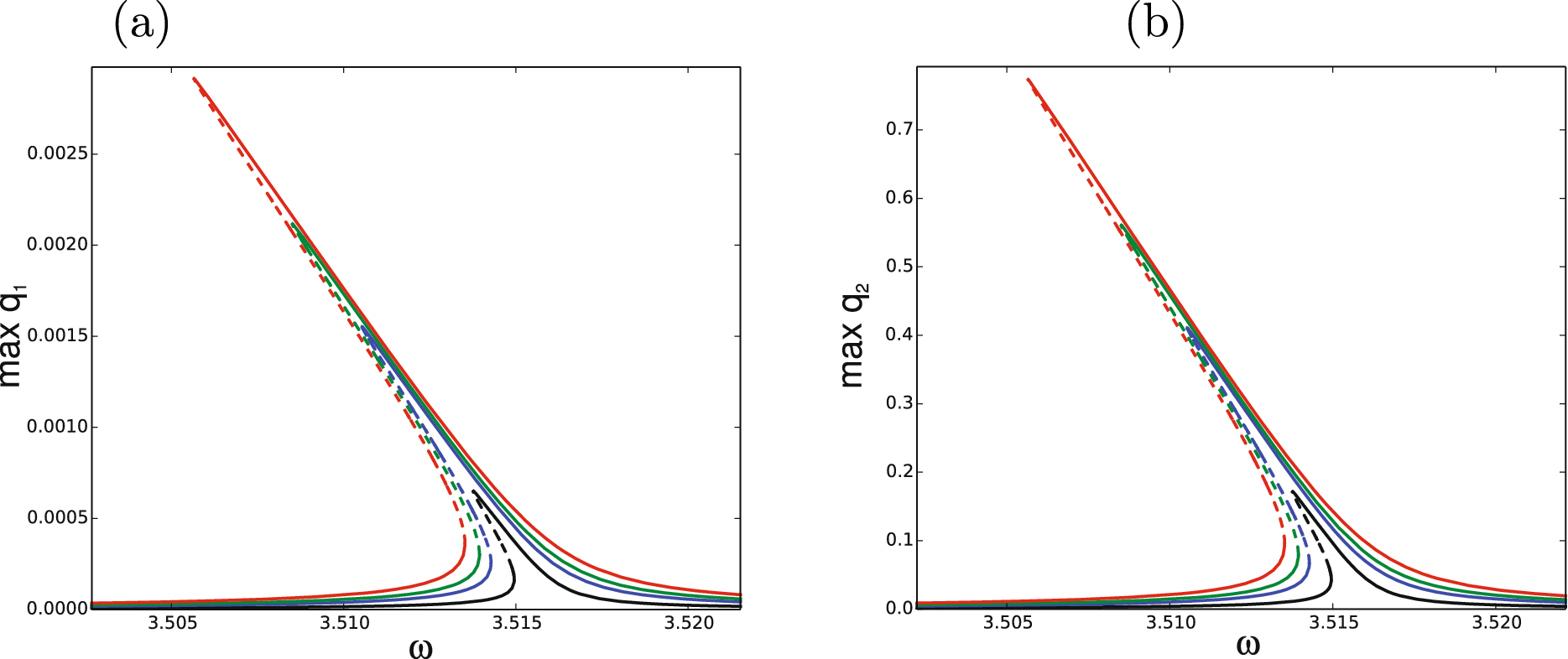
To examine more closely the response of the system with the tip mass, resonance curves for the arbitrary chosen design case \(m_t=0.5\) were computed. Four different amplitudes of excitation torque \(\mu _A\) were considered, and the results are presented in Fig. 4. Both the beam’s response (Fig. 4 a) and the generated voltage (Fig. 4 b) are in qualitative agreement with the previous results for the discussed case \(m_t=0\) (Fig. 2). The softening effect, along with a linear backbone curve, is observed, regardless of the excitation magnitude. Furthermore, both mechanical and electrical responses grow proportionally to the excitation torque. Similar results were obtained for other \(m_t\) values; therefore, they are not presented here for the sake of brevity.
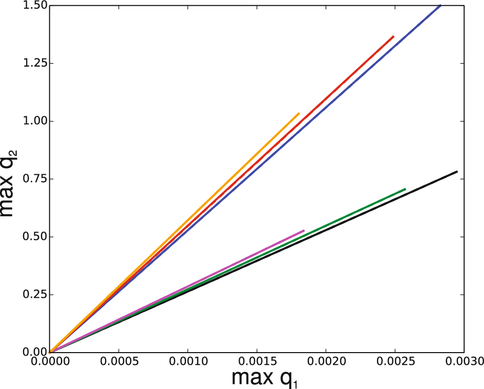
Fig. 5
Maximum voltage \(q_2\) against amplitude of the beam response \(q_1\) for resonance in the vicinity of the first natural frequency and various tip mass ratios. Plot (a)—sweeping frequency \(\omega\) and keeping fixed excitation torque \(\mu _{A}=1 \times 10^{-8}\): \(m_t=0\) (black), \(m_t=0.05\) (blue), \(m_t=0.1\) (green), \(m_t=0.5\) (red), \(m_t=1.0\) (purple), \(m_t=2.0\) (orange). Plot (b)–varied amplitude of excitation \(\mu _A\) while the frequency \(\omega\) is tuned to the fundamental resonance: \(m_t = 0\) \(\omega =3.51\) (black), \(m_t=0.1\) \(\omega =2.96\) (blue), \(m_t = 0.5\) \(\omega =2.01\) (green), \(m_t = 1.0\) \(\omega =1.55\) (red), \(m_t = 2.0\) \(\omega =1.15\) (purple); \(\Omega _h\) = 0 in all simulations. (colour figure online)
Bild vergrößern
As we are interested in maximising the system’s performance in terms of energy harvesting, the impact of the tip mass ratio \(m_t\) on the generated voltage is further investigated. In Fig. 5a, we present the direct relationship between the coordinate \(q_2\) (generated voltage) and the maximum beam displacement \(q_1\) for different tip mass ratios \(m_t\) (represented by different coloured lines), while scanning the excitation frequency \(\omega\). This means that for each frequency \(\omega\) within the specified range, both \(q_1\) and \(q_2\) are calculated, and a corresponding point is plotted. To ensure comparability of the results, all simulations were conducted with the same excitation magnitude \(\mu _{A}=1 \times 10^{-8}\). While studying the graph, one observes that the larger tip mass ratio leads to greater efficiency in electrical output (see the cases \(m_t=1.0\) or \(m_t=2.0\) shown by purple and orange lines). This conclusion is drawn from the steeper slope of the plotted line as the tip mass increases. Meanwhile, the response amplitudes decrease, since the excitation magnitude remains constant, which is fully expected, and consistent with the results shown in Fig. 3. Although the differences in slope may not seem particularly significant here, it is important to remember that the system operates within the domain of very small oscillations. Therefore, we might expect more substantial differences if the structure was to vibrate with moderate or large oscillations. However, this scenario is not considered in the present model and will be examined in future studies.
The above observations are confirmed by the results presented in Fig. 5b. These characteristics were plotted for different excitation magnitudes \(\mu _{A}\), while tuning the excitation frequency \(\omega\) to the fundamental resonance. As the latter depends on the added tip mass, \(\omega\) is different for each curve. Similar to the characteristics in Fig. 5a, the lines corresponding to higher \(m_t\) ratio (red, purple, orange) are steeper, indicating the greater efficiency in electrical output generation.
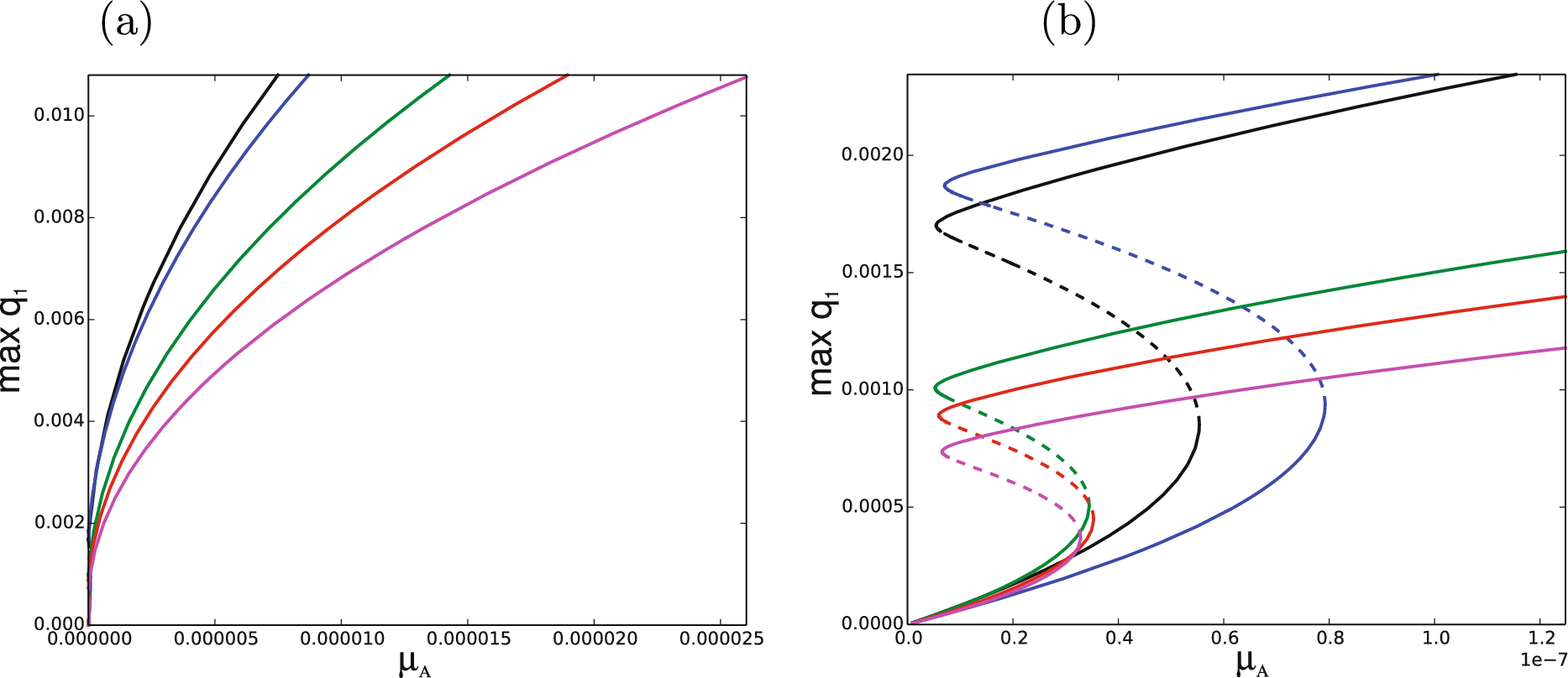
To gain a deeper understanding of the nonlinear effects in the system under study, the torque excitation amplitude, \(\mu _A\), is varied across a low range of values. At the same time, the excitation frequency is fixed at the resonant value specific to each design case, \(m_t\) (see Fig. 3 for reference). The upper limit of \(\mu _A\) is set to ensure the beam’s response remains sufficiently small, so as not to violate the assumed linear strain–displacement relationship (i.e., within approximately 1% of the beam length). The results of these simulations are presented in the bifurcation diagram in Fig. 6.
Fig. 6
Bifurcation diagram of \(q_1\) coordinate against amplitude of external excitation \(\mu _A\) around the first natural frequency for different tip mass \(m_t\) cases and resonance excitation frequency: \(m_t=0, \omega =3.51\) (black); \(m_t=0.1, \omega =2.96\) (blue); \(m_t=0.5, \omega =2.01\) (green); \(m_t=1.0, \omega =1.55,\) (red); \(m_t=2.0, \omega =1.15\) (purple); \(\Omega _h=0\); a full view of beam response \(q_1\) and b zoom for very small values of bifurcation parameter \(\mu _A\). (colour figure online)
Bild vergrößern
An examination of the graph reveals a very rapid initial increase in the maximal tip displacement, \(q_1\), as the excitation amplitude, \(\mu _A\), increases. However, for relatively light tip masses, the system’s sensitivity to the applied excitation is greater and gradually decreases as the tip mass gets heavier; for reference, compare the blue curve (\(m_t=0.1\)) with the purple curve (\(m_t=2.0\)). This is evident from the difference in slopes of the respective curves. This observation can be easily explained, as the same excitation torque will have a greater impact on a lighter structure compared to a heavier one.
Additional nonlinear effects occur at very small torque excitation amplitudes. A magnified part of the diagram in Fig. 6a, showing a clipped fragment with \(\mu _A\) in the range \((0, 1.2 \times 10^{-7})\), is presented in Fig. 6b. For all the studied design cases, whether for light or heavy tip masses, the \(q_1\) responses have turning points where amplitude jumps occur, and typical unstable solutions are observed between these limits. The relation of the \(\mu _A\) upper threshold values with respect to the parameter \(m_t\) is non-monotonic. Initially, as tip mass is increased, the abscissa of the limit point also increases, but after some treshold is passed it starts decreasing. However, the abscissa of the lower threshold points is constant and independent of the tip mass (\(\mu _A\approx 0.65 \times 10^{-8}\)). Consequently, the upper and lower attractor solutions coexist and the width of the unstable zone depends on the tip mass.
To examine the impact of tip mass in greater detail, bifurcation diagrams were also computed for significantly larger excitation amplitudes, \(\mu _A\). Two limit designs were directly compared, corresponding to the cases \(m_t=0\) and \(m_t=1.0\). The results are shown in Fig. 7. For sufficiently large oscillations, the added mass generates a bifurcation point (red curve), leading to a new branch that loses stability as the excitation increases further. This effect, observed in both the beam’s response (Fig. 7a) and generated voltage (Fig. 7b), is not explored in detail in this paper but should be considered when developing the analytical model with geometrical nonlinearities.
Fig. 7
Bifurcation diagrams of system responses against amplitude of external excitation \(\mu _A\) around the first natural frequency for: \(m_t=0, \omega =3.51\) (black) and \(m_t=1.0, \omega =1.55\) (red); a beam response \(q_1\) and b generated maximal voltage \(q_2\). (colour figure online)
Bild vergrößern

5.2 Forced oscillations in full rotation operating mode

To study the dynamics of the hub-bimorph structure operating in full rotation the torque component \(\mu _0\) in Eq. (14) must attain a non zero value.
Firstly, we examine the impact of the mean angular velocity, \(\Omega _h\), by varying the mean torque, \(\mu _0\), applied to the hub. Bifurcation diagrams of the beam response, \(q_1\), against the mean angular hub velocity, considering both positive and negative values of \(\mu _0\), are presented in Fig. 8. The diagrams are computed for five different tip masses. In each simulation, the excitation frequency, \(\omega\), is set close to the relevant resonant frequency.
The obtained solutions are represented by two distinct families of continuous curves, corresponding to large and small oscillations, respectively. Large oscillations are represented by isolated curves in the upper part of Fig. 8a. For clarity, the non-resonant attractor set shown in the lower part of Fig. 8a is enlarged and presented separately in Fig. 8b.
From these plots, one may conclude that heavier tip masses result in smaller response amplitudes, though this also depends on the selected excitation frequency, which may alter this trend. This specific case is illustrated for a relative tip mass \(m_t=0.1\) (blue curve), which is located above the black curve corresponding to the design without a tip mass. Furthermore, for sufficiently big \(\Omega _h\) the high amplitude responses disappear and only the lower attractor solutions are present. This can be easily explained by the action of centrifugal forces, which contribute to beam stiffening.
Fig. 8
Bifurcation diagrams of beam responses against angular velocity \(\Omega _h\) around the first natural frequency for tip mass and excitation frequency parameters: \(m_t=0, \omega =3.51\) (black), \(m_t=0.1, \omega =2.96\) (blue), \(m_t=0.5, \omega =2.01\) (green), \(m_t=1.0, \omega =1.55,\) (red),\(m_t=2.0, \omega =1.15\) (purple); a beam response \(q_1\) and b zoom of the lower curves; \({\mu _A=1\times 10^{-8}}\) in all simulations. (colour figure online)
Bild vergrößern
The corresponding electric voltage responses, \(q_2\), were computed for the same parameters, with the results presented in Fig. 9a and b. The behaviour of these curves closely aligns with the beam displacements shown in Fig. 8.
Fig. 9
Bifurcation diagrams of electrical response \(q_2\) against mean angular velocity around the first natural frequency for selected tip mass ratios and fixed excitation frequency close to resonance: \(m_t=0 \omega =3.51\) (black), \(m_t=0.1 \omega =2.96\) (blue), \(m_t=0.5 \omega =2.01\) (green), \(m_t=1.0 \omega =1.55\) (red), \(m_t=2.0 \omega =1.15\) (purple); a generated maximal voltage \(q_2\) and b zoom of the lower attractor curves, c generated maximal voltage \(q_2\) against maximal beam displacement \(q_1\) while \(\Omega _h\) varied, d zoom of \(q_2\) against \(q_1\) for non-resonant attractor; \({\mu _A=1\times 10^{-8}}\) in all simulations. (colour figure online)
Bild vergrößern
The direct relationship between the generated voltage, \(q_2\), and the beam displacement, \(q_1\), for different tip mass values and varying angular velocities is depicted in Fig. 9c. The upper lines correspond to the isolated curves shown in Fig. 9a, while the lower lines, starting from the origin of the coordinate system, represent the non-resonant attractor solutions shown in Fig. 8b. The lower set of lines is enlarged and presented as a separate plot in Fig. 9d.
Studying these graphs, it can be concluded that the larger tip mass ratio leads to greater electrical output. This is inferred from the steeper slope of the plotted lines as the tip mass increases, although these differences are not highly pronounced. This conclusion is consistent with the findings for non-rotating structures, as presented in Fig. 5.
Finally, the effect of mean angular velocity on the system’s response is illustrated by aggregating the frequency response characteristics for three different angular velocities: \(\Omega _h=0\), \(\Omega _h=0.5\), and \(\Omega _h=1.0\), and for two tip mass ratios, \(m_t=0\) and \(m_t=0.1\) (Fig. 10). The curves located near \(\omega =3.5\) correspond to the design with the tip mass of \(m_t=0\), while those near \(\omega =3.0\) relate to the case with the tip mass \(m_t=0.1\). Black, blue, and green lines represent \(\Omega _h=0\), \(\Omega _h=0.5\), and \(\Omega _h=1.0\), respectively. It is evident that increased angular velocity amplifies the centrifugal force, which in turn increases the stiffness of the beam. As a result, the resonance curves shift towards higher frequencies, irrespective of the added mass.
Fig. 10
Resonance curves around the first natural frequency for tip mass \(m_t=0\) (curves close to \(\omega =3.5\)) and \(m_t=0.1\) (curves close to \(\omega =3.0\)) and for various values of mean angular velocity \(\Omega _h=0\) (black), \(\Omega _h=0.5\) (blue), \(\Omega _h=1.0\) (green); \(\mu _{A}=1 \times 10^{-8}\) in all simulations; a beam response \(q_1\) and, b generated maximal voltage \(q_2\). (colour figure online)
Bild vergrößern

5.3 Impact of electric boundary conditions—in series versus parallel connection of transducer poles

The aim of next simulations is to compare the system’s performance under two different electrical boundary conditions, where the transducer poles are connected either in series or in parallel. These two configurations correspond to assigning the parameter \(\beta\) values of 0.5 or 1.0, respectively.
Fig. 11
Resonance curves around the first natural frequency for tip mass \(m_t=0\) for parallel \(\beta =1\) (black) and series \(\beta =0.5\) (blue) circuit connection; \(\mu _{A}=1 \times 10^{-8}\) in both simulations; a beam response \(q_1\), b zoom of the tip of resonance curves, c generated maximal voltage \(q_2\), d generated maximal voltage \(q_2\) against maximal beam displacement \(q_1\). (colour figure online)
Bild vergrößern
The reference study was conducted for the structure oscillating about its initial position (that is without full rotation) and without a tip mass. The results are presented in Fig. 11, where black curves represent the parallel configuration and blue curves represent the in series configuration.
Regarding the beam displacement amplitudes, \(q_1\), the difference between the two configurations is minimal, as shown in Fig. 11a. Barely any difference is observed, and only within a very narrow zone near the resonance peaks, as seen in Fig. 11b. The amplitudes are slightly larger for the parallel connection (black line) compared to the series connection (blue line). In contrast to the behaviour of \(q_1\), the response of \(q_2\) coordinate shows a significant difference between the two configurations. The amplitudes for the transducers connected in series (\(\beta =0.5\), blue line in Fig. 11c) are considerably larger. However, the difference is not by a factor of 2, as might be expected from a simple analysis of an isolated electrical circuit. Furthermore, the slope of the backbone curve differs fundamentally, which is clearly due to the difference in response magnitude.
Fig. 12
Resonance curves around the first natural frequency for tip mass for parallel \(\beta =1\) and series \(\beta =0.5\) circuit connection; a beam response \(q_1\) for \(m_t=0.1\) and, b generated maximal voltage \(q_2\) - \(\beta =1\) (green), \(\beta =0.5\) (red); c beam response \(q_1\) for \(m_t=0.5\) and, d generated maximal voltage \(q_2\) - \(\beta =1\) (orange), \(\beta =0.5\) (purple); \(\mu _{A}=1\times 10^{-8}\) in all simulations. (colour figure online)
Bild vergrößern
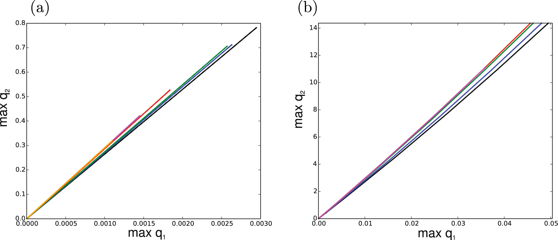
The effect of the tip mass on system performance, considering the parallel versus series connection, is illustrated for the \(m_t=0.1\) case in Fig. 12a, b and for the heavier tip mass \(m_t=0.5\) in Fig. 12c, d. To facilitate the comparison, the referenced diagrams are presented in the same scale. Studying the responses for both \(m_t\) cases, the beam vibrations, \(q_1\), and the generated voltages, \(q_2\), are smaller for the structure with the heavier tip mass (Fig. 12c, d).
However, in the following plot Fig. 13, two groups of triple lines can be observed: the lower group corresponds to the parallel connection (\(\beta =1\)), and the upper group to the connection in series (\(\beta =0.5\)), for the cases \(m_t=0\), \(m_t=0.1\), and \(m_t=0.5\). In both variants of electrical boundary conditions, a heavier tip mass results in a steeper slope of the \(q_2=f(q_1)\) line, making it more favourable for energy harvesting.
Fig. 13
Generated voltage \(q_2\) against beam’s displacement \(q_1\) around the first natural frequency for parallel and in series transducers connection, \(\beta =1\)—lower triple lines: \(m_t=0\)-black, \(m_t=0.1\)-green, \(m_t=0.5\)-purple and \(\beta =0.5\)—higher triple lines: \(m_t=0\)-blue, \(m_t=0.1\)-red, \(m_t=0.5\)-orange; \(\mu _{A}=1\times 10^{-8}\) in all simulations. (colour figure online)
Bild vergrößern
Fig. 14
Influence of the resistance load R and tip mass \(m_t\) on generated maximal voltage \(q_2\) for excitation frequency selected from resonance curve for nonrotating \(\Omega _h=0.0\) a and rotating beam \(\Omega _h=0.5\) b. Diagram a \(m_t=0\): \(\omega = 3.51\) (black), \(\omega = 3.52\)-blue; \(m_t=0.1\): \(\omega = 2.96\) (green), \(\omega = 2.98\) (red). Diagram b \(m_t=0\): \(\omega = 3.515\) (black), \(\omega = 3.53\) (blue); \(m_t=0.1\): \(\omega = 2.97\) (green), \(\omega = 2.99\) (red). The remaining coefficients \(\beta = 1\), \(\mu _A=1\times 10^{-8}\) for all cases. (colour figure online)
Bild vergrößern
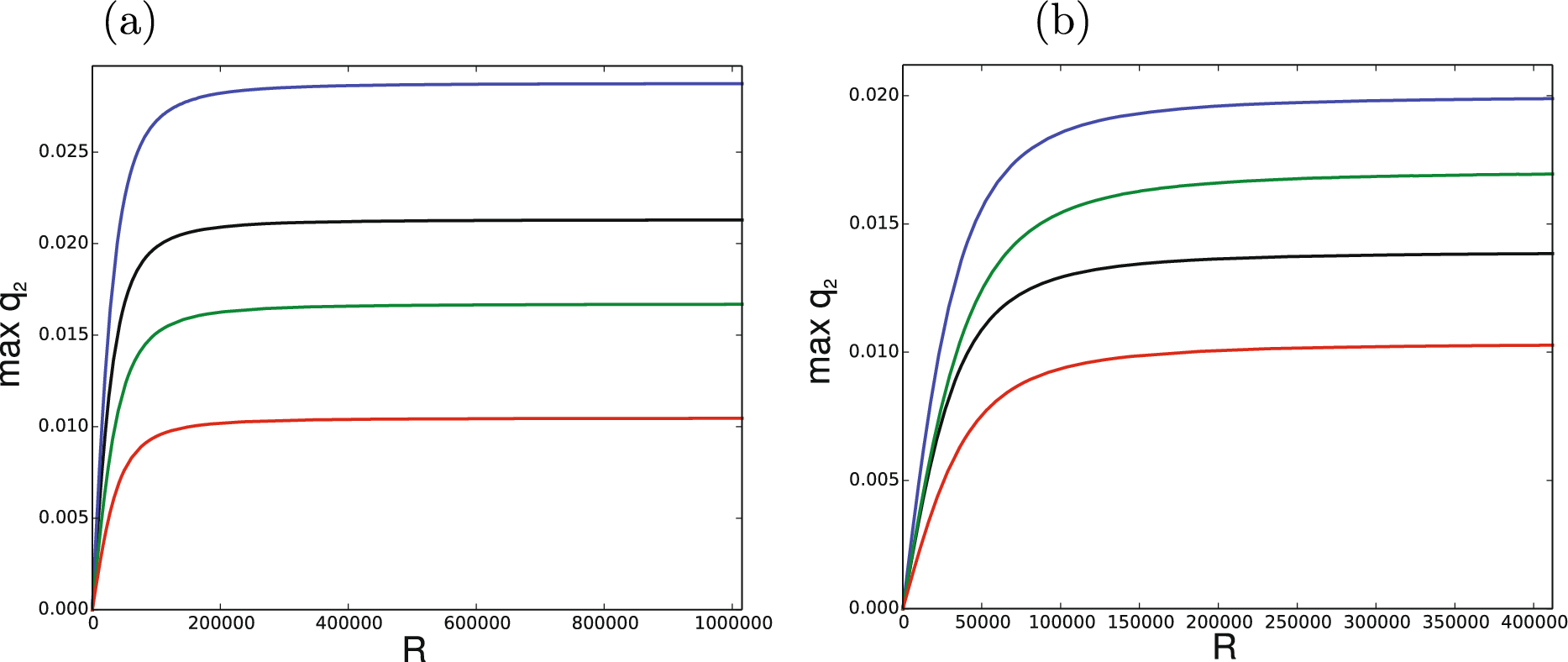
The final simulations study the effect of load resistance on electrical output; the results are shown in Fig. 14. Diagram a corresponds to the stationary system–mean angular velocity \(\Omega _h=0.0\), diagram b is the rotating system with mean angular velocity \(\Omega _h=0.5\). Studying the curves one observes the saturation of the \(q_2\) response both for the nonrotating system as well in rotating system. The treshold value of parameter R can be estimated to be in \(\langle 180000\ldots 220000\rangle\) range, depending on the tip mass ratio and excitation frequency \(\omega\). The latter parameter determines whether the system is before or after the resonance, and consequently what is the magnitude of the \(q_2\). Comparing the plots a and b the limit value of R seems to be independent on the angular velocity \(\Omega _h\).

6 Conclusions and future plans

In this paper, a model of a nonlinear rotating hub with an attached bimorph beam and tip mass is proposed. The equations of motion, derived from Hamilton’s principle, incorporate nonlinear constitutive equations for the PZT layers and dynamic boundary conditions induced by the lumped mass at the beam’s tip. Using Galerkin’s orthogonalisation method, the partial differential equations (PDEs) are reduced to a set of ordinary differential equations (ODEs), considering only the first vibration mode. The final reduced model accounts for the hub’s angular motion, the dynamics of the bimorph beam, and the voltage generated by the PZT layers.
Nonlinear effects are observed in the vicinity of the first resonance zone. The resonance curves exhibit a pronounced softening behaviour, despite small oscillations of the system. Similar characteristics are found in the maximal voltage generated by the PZT layers. The added mass shifts the resonances towards lower frequencies and reduces the beam’s amplitudes, providing the same excitation level is maintened. However, the nonlinear softening behaviour persists regardless of the tip mass. The efficiency of the generated voltage is compared by calculating the relationship between the output voltage and the beam’s amplitudes. For higher tip mass ratios, the voltage-amplitude characteristics are steeper, indicating greater efficiency in electrical output generation.
Nonlinear effects are also observed when varying the excitation amplitude while keeping the frequency fixed near the first natural frequency. The system’s response shows turning points with amplitude jumps, a phenomenon observed in both the beam’s response and the generated voltage, with or without the tip mass. However, at larger vibration domains, the system with a tip mass behaves differently; an additional bifurcation point appears, leading to a new branch that loses stability as the excitation increases further.
In full-rotation operating mode, the centrifugal force shifts the resonance characteristics towards higher frequencies, while preserving their nonlinear softening nature. The effect of mean angular velocity is studied by varying the applied torque, which results in full rotation of the hub-beam system. With constant excitation amplitude and frequency but varying tip mass, two distinct families of curves are obtained. Large oscillations are represented by isolated curves with both stable and unstable sections, while small oscillations are characterised by fully stable, monotonic curves. A direct relationship between the generated voltage and the beam displacement, for selected tip mass values and varying angular velocities, demonstrates greater efficiency in voltage generation for the beam with a tip mass.
When comparing the cases where the transducer poles are connected either in series or in parallel, it is concluded that in series connection, the beam’s amplitudes are only slightly smaller, but the output voltage is significantly larger, with a gentler slope in the voltage characteristic. In contrast, a strong softening voltage characteristic is observed for the parallel connection.
The results are promising and pave the way for future research. A model for moderate or large oscillations will be developed, incorporating nonlinear geometrical terms. Coupled with the nonlinear constitutive equations of the PZT layers and angular velocity, this may produce interesting dynamical phenomena, such as a transition from softening to stiffening behaviour. The bifurcation point, which introduced a new branch solution in the current model for a beam with a tip mass, provides a basis for investigating similar cases in models with geometrical nonlinearities, particularly in the context of energy harvesting or sensing. Additionally, there are plans to validate the nonlinear characteristics of the PZT layers through laboratory tests and implement the findings in the new model.

Acknowledgements

This research was funded by National Science Centre, Poland 2021/41/B/ST8/03190. For the purpose of Open Access, the authors have applied a CC-BY public copyright licence to any Author Accepted Manuscript (AAM) version arising from this submission.

Declarations

Conflict of interest

The authors declare no Conflict of interest.
Open Access This article is licensed under a Creative Commons Attribution 4.0 International License, which permits use, sharing, adaptation, distribution and reproduction in any medium or format, as long as you give appropriate credit to the original author(s) and the source, provide a link to the Creative Commons licence, and indicate if changes were made. The images or other third party material in this article are included in the article's Creative Commons licence, unless indicated otherwise in a credit line to the material. If material is not included in the article's Creative Commons licence and your intended use is not permitted by statutory regulation or exceeds the permitted use, you will need to obtain permission directly from the copyright holder. To view a copy of this licence, visit http://creativecommons.org/licenses/by/4.0/.

Publisher's Note

Springer Nature remains neutral with regard to jurisdictional claims in published maps and institutional affiliations.
download
DOWNLOAD
print
DRUCKEN
Titel
Nonlinear constitutive piezoelectric cantilever beam with tip mass for energy harvesting, and sensing applications
Verfasst von
Latalski Jaroslaw
Warminski Jerzy
Publikationsdatum
06.11.2025
Verlag
Springer Netherlands
Erschienen in
Meccanica / Ausgabe 12/2025
Print ISSN: 0025-6455
Elektronische ISSN: 1572-9648
DOI
https://doi.org/10.1007/s11012-025-02055-6

Appendix

Boundary value problem

Consider a slender, clamped beam with a lumped mass M attached at the free end. Following the Euler-Bernoulli beam model the equation of motion is
$$\begin{aligned} m\frac{\partial ^2 w(x,t)}{\partial t^2} + EI \frac{\partial ^4 w(x,t)}{\partial x^4}=0 \end{aligned}$$
(15)
where w(xt) is the transverse displacement of a generic point on the neutral axis, m is mass on the beam per unit length, EI is bending stiffness.
And boundary conditions
$$\begin{aligned} \text {clamped end:}\quad&w(x=0,t) = 0,\qquad \qquad \left. \frac{\partial w(x,t)}{\partial x}\right| _{x=0}=0\\ \text {free end:}\quad&\left. \frac{\partial ^2 w(x,t)}{\partial x^2}\right| _{x=l}=0, \\&\qquad EI \left. \frac{\partial ^3 w(x,t)}{\partial x^3}\right| _{x=l} - M \left. \frac{\partial ^2 w(x,t)}{\partial t^2}\right| _{x=l} =0 \end{aligned}$$
Separating the spatial and temporal functions by \(w(x,t) = {\tilde{w}}(x)\cdot q(t)\), injecting into (15) and following the Galerkin discretisation scheme one gets
$$\begin{aligned} \left[ m \int _{0}^{l}{\tilde{w}}^2(x)\,\textrm{d}x + M {\tilde{w}}^2(l)\right] \ddot{q}(t) + \left[ EI \int _{0}^{l}({\tilde{w}}^{\prime \prime }(x))^2 \,\textrm{d}x\right] q(t) = 0 \end{aligned}$$
(16)
Introducing the dimensionless spatial variable \(\eta = x/l\) and dimensionless time \(\tau = \omega _0 t\), where time scaling factor \(\omega _0^2=\frac{EI}{m l^4}\) is fundamental frequency, the Eq. 16 can be reformulated into
$$\begin{aligned} \left[ \int _{0}^{1}W^2(\eta ) \,\textrm{d}\eta + m_t W^2(1) \right] \ddot{q}(\tau ) + \int _{0}^{1} W^{\prime \prime }(\eta )\,\textrm{d}\eta q(\tau ) = 0 \end{aligned}$$
(17)
where \(m_t\) is tip mass-to-beam mass ratio \(m_t= \frac{M}{ml}\). Thus the fraction
$$\frac{\int _{0}^{1} W^{\prime \prime }(\eta )\,\textrm{d}}{\int _{0}^{1}W^2(\eta ) \,\textrm{d}\eta + m_t W^2(1)} = \omega _{DL}^2$$
is a dimensionless frequency of a clamped beam with tip mass.
The searched mode shape is given by
$$W(\eta ) = A_1 \cosh (\lambda \eta ) + A_2 \sinh (\lambda \eta ) + A_3 \cos (\lambda \eta ) + A_4 \sin (\lambda \eta )$$
where \(\lambda ^2 = \omega _{DL}\)
The unknown coefficients \(A_1\ldots A_4\) can be found from the boundary conditions, providing the coefficients matrix has to be singular, since non-trivial solutions are searched (Table 2).
Table 2
Dimensionless fundamental frequencies and corresponding mode shapes for different tip mass-to-beam mass ratios
\(m_t\)
\(\omega _{DL}\)
mode function \(W(\eta )\)
0.00
3.51602
\(-\cos ( 1.8751 \eta ) + \cosh (1.8751 \eta ) + 0.734096 \sin (1.8751 \eta ) - 0.734096 \sinh (1.8751 \eta )\)
0.05
3.20829
\(-\cos ( 1.79117 \eta ) + \cosh (1.79117 \eta ) + 0.735869 \sin (1.79117 \eta ) - 0.735869 \sinh (1.79117 \eta )\)
0.1
2.96784
\(-\cos ( 1.72274 \eta ) + \cosh (1.72274 \eta ) + 0.740137 \sin (1.72274 \eta ) - 0.740137 \sinh (1.72274 \eta )\)
0.5
2.01630
\(-\cos ( 1.41996 \eta ) + \cosh (1.41996 \eta ) + 0.796796 \sin (1.41996 \eta ) - 0.796796 \sinh (1.41996 \eta )\)
1.0
1.55730
\(-\cos ( 1.24792 \eta ) + \cosh (1.24792 \eta ) + 0.864932 \sin (1.24792 \eta ) - 0.864932 \sinh (1.24792 \eta )\)
2.0
1.15820
\(-\cos ( 1.0762 \eta ) + \cosh (1.0762 \eta ) + 0.970324 \sin (1.0762 \eta ) - 0.970324 \sinh (1.0762 \eta )\)

Definitions of mechanical and electrical coefficients used in partial differential equations

Stiffness coefficients

$$\begin{aligned} \begin{aligned} k_1 =&\frac{1}{12} b\, c_s h_s^3 + \frac{1}{6} b c_p h_p \left( 4 h_p^2+6 h_p h_s+3 h_s^2\right) \\ k_2 =&\frac{1}{2} b\, c_{111} h_p \left( 2 h_p^3+4 h_p^2 h_s+3 h_p h_s^2+h_s^3\right) \end{aligned} \end{aligned}$$
(18)
where \(k_1\) is linear bending stiffness of the specimen accounting for terms related to host beam and active piezo-layers, \(k_2\) is nonlinear stiffness of the piezoceramics

Piezoceramics capacitance

$$\begin{aligned} C=\frac{2 \beta ^2 b\, l_p\,\epsilon _{33}}{h_p} \end{aligned}$$
(19)
The coefficient \(\beta\) accounts for series or parallel connection of active layers, and is assigned \(\tfrac{1}{2}\) or 1 values, respectively. It’s left in symbolic form to enable analysis of the active system in these two configurations. Symbol \(l_p\) denotes the length of the active layer; for full spanwise transducer \(l_p=l\).

Electric field

The electric field is represented as
$$\begin{aligned} E_3 = -\beta \ {{\,\textrm{sgn}\,}}(z) \frac{\dot{\lambda }(t)}{h_p} \end{aligned}$$
(20)
where \(\lambda\) is electric flux linkage and its time derivative corresponds to electrode voltage V(t).

Electro-mechanical coefficients

$$\begin{aligned} \begin{aligned} \theta _1&= \beta \, b\, e_{31} (h_p +h_s)\\ \theta _2&= \frac{1}{6} \beta \, b\, e_{311} \left( 4 h_p^2 + 6 h_p h_s + 3 h_s^2\right) \end{aligned} \end{aligned}$$
(21)

Inertia coefficients

$$\begin{aligned} \begin{aligned} b_1&= b (2 h_p \rho _p + h_s \rho _s)\\ b_4&= \frac{1}{12} b h_s^3 \rho _s + \frac{1}{6} b \rho _p \left( 4 h_p^3 + 6 h_p^2 h_s + 3 h_p h_s^2\right) \\ B_4&= b_4\, l\\ B_{22}&= \frac{1}{3} b_1 l \left( l^2+3 l R_0 +3 R_0^2\right) \end{aligned} \end{aligned}$$
(22)

Closed form expressions for coefficients of reduced governing equations—Eqs. (13)

$$\begin{aligned} \begin{aligned} \alpha _{11} =&\frac{k_1}{l^3}\!\!\int _0^1 W(\eta ) W^{\prime \prime \prime \prime }(\eta ) \,\textrm{d}\eta \\ \alpha _{12} =&-b_1 l \omega _0^2 \int _0^1 (\eta +{\tilde{R}}_0) W(\eta ) \,\textrm{d}\eta \\ \alpha _{13} =&\;\frac{1}{2} b_1 l\omega _0^2\!\!\int _0^1 (1-\eta ) (\eta +2 {\tilde{R}}_0 + 1) W^\prime (\eta )^2 \,\textrm{d}\eta \\&- b_1 l\omega _0^2\!\!\int _0^1 W(\eta )^2\,\textrm{d}\eta \\&+ \frac{b_4}{l}\omega _0^2\!\!\int _0^1 W(\eta )W^{\prime \prime }(\eta )\,\textrm{d}\eta \\ \alpha _{14} =&2 b_1 l \omega _0^2 \!\!\int _0^1 \!\left( \int _0^{\eta } W^\prime (\eta )^2 \,\textrm{d}\eta \right) W(\eta ) \,\textrm{d}\eta \\ \alpha _{15} =&l\!\! \int _0^1 W(\eta )^2 \,\textrm{d}\eta \\ \alpha _{16} =&l^2\!\! \int _0^1 W(\eta )^3 {{\,\textrm{sgn}\,}}\big (W(\eta )\big ) \,\textrm{d}\eta \\ \alpha _{17} =&\frac{k_2}{l^4} \int _0^1 \Big (W^{\prime \prime }(\eta ) W^{\prime \prime \prime \prime }(\eta ) + W^{\prime \prime \prime }(\eta )^2\Big ) W(\eta ){{\,\textrm{sgn}\,}}\big (W^{\prime \prime }(\eta )\big ) \,\textrm{d}\eta \\ \alpha _{18} =&-\frac{\theta _2 }{l^3} \int _0^1 W(\eta ) W^{\prime \prime \prime \prime }(\eta ) {{\,\textrm{sgn}\,}}\big (W^{\prime \prime }(\eta )\big ) \,\textrm{d}\eta \\ \end{aligned} \end{aligned}$$
(23)
$$\begin{aligned} \begin{aligned} \alpha _{31} =&C \omega _0\\ \alpha _{32} =&\theta _1\omega _0\int _0^1 W^{\prime \prime }(\eta )\,\textrm{d}\eta \\ \alpha _{33} =&\frac{\theta _2}{l} \omega _0 \int _0^1 W^{\prime \prime }(\eta )^2 {{\,\textrm{sgn}\,}}\big (W^{\prime \prime }(\eta )\big )\,\textrm{d}\eta \\ \alpha _{h0} =&B_{22} + b_4 l\\ \alpha _{h1} =&- b_1 l^3 \!\! \int _0^1 (\eta +{\tilde{R}}_0)W(\eta ) \,\textrm{d}\eta - b_4 l \!\! \int _0^1 W^{\prime }(\eta )\,\textrm{d}\eta \\ \alpha _{h2} =&-b_1 l^3 \!\! \int _0^1 \int _0^{\eta } W^\prime (\eta )^2 \,\textrm{d}\eta \; (\eta +{\tilde{R}}_0)\,\textrm{d}\eta \\&+ b_1 l^3 \!\!\int _0^1 W(\eta )^2 \,\textrm{d}\eta + b_4 l \!\!\int _0^1 W^\prime (\eta )^2 \,\textrm{d}\eta \\&+ \frac{1}{2} b_1 l^3 \!\!\int _0^1 (\eta -1) (\eta +2{\tilde{R}}_0+1) W^\prime (\eta )^2 \,\textrm{d}\eta \\ \alpha _{h3} =&-2 b_1 l^3 \!\!\int _0^1 \!\!\int _0^{\eta } W^\prime (\eta )^2 \,\textrm{d}\eta \; (\eta + {\tilde{R}}_0)\,\textrm{d}\eta \\&+ 2 b_1 l^3\!\!\int _0^1 W(\eta )^2 \,\textrm{d}\eta + 2 b_4 l \!\!\int _0^1 W^{\prime }(\eta )^2 \,\textrm{d}\eta \\&+ b_1 l^3 \!\!\int _0^1 W^{\prime }(\eta )^2 (\eta -1)(\eta +2{\tilde{R}}_0 + 1) \,\textrm{d}\eta \\ \end{aligned} \end{aligned}$$
1.
Zurück zum Zitat Kerboua M, Megnounif A, Benguediab M, Benrahou KH, Kaoulala F (2015) Vibration control beam using piezoelectric-based smart materials. Compos Struct 123(1):430–442. https://doi.org/10.1016/j.compstruct.2014.12.044CrossRef
2.
Zurück zum Zitat Shivashankar P, Gopalakrishnan S (2020) Review on the use of piezoelectric materials for active vibration, noise, and flow control. Smart Mater Struct 29(5):053001. https://doi.org/10.1088/1361-665X/ab7541CrossRef
3.
Zurück zum Zitat Molinari G, Quack M, Arrieta AF, Morari M, Ermanni P (2015) Design, realization and structural testing of a compliant adaptable wing. Smart Mater Struct 24(10):105027. https://doi.org/10.1088/0964-1726/24/10/105027CrossRef
4.
Zurück zum Zitat Schoeftner J (2023) Shape control of moderately thick piezoelectric beams. Acta Mech 234(8):3091–3107. https://doi.org/10.1007/s00707-023-03539-wMathSciNetCrossRef
5.
Zurück zum Zitat Yan S, Wu J, Sun W, Ma H, Yan H (2013) Development and application of structural health monitoring system based on piezoelectric sensors. Int J Distrib Sens Netw 9(11):270927. https://doi.org/10.1155/2013/270927CrossRef
6.
Zurück zum Zitat Feng Q, Liang Y (2023) Development of piezoelectric-based technology for application in civil structural health monitoring. Earthq Res Adv 3(2):100154. https://doi.org/10.1016/j.eqrea.2022.100154CrossRef
7.
Zurück zum Zitat Halim MA, Park JY (2015) Piezoceramic based wideband energy harvester using impact-enhanced dynamic magnifier for low frequency vibration. Ceram Int 41:702–707. https://doi.org/10.1016/j.ceramint.2015.03.143CrossRef
8.
Zurück zum Zitat Hadas Z, Ksica F, Rubes O (2019) Piezoceramic patches for energy harvesting and sensing purposes. Eur Phys J Spcl Top 228(7):1589–1604. https://doi.org/10.1140/epjst/e2019-800156-6CrossRef
9.
Zurück zum Zitat Li T, Lee PS (2022) Piezoelectric energy harvesting technology: from materials, structures, to applications. Small Struct 3(3):199. https://doi.org/10.1002/sstr.202100128CrossRef
10.
Zurück zum Zitat Ueda S, Okada M, Nakaue Y (2017) Transient thermal response of a functionally graded piezoelectric laminate with a crack normal to the bimaterial interface. J Therm Stresses 41(1):98–118CrossRef
11.
Zurück zum Zitat Anderson M, Zagrai AN, Daniel JD, Westpfahl DJ, Henneke D (2018) Investigating effect of space radiation environment on piezoelectric sensors: Cobalt-60 irradiation experiment. J Nondest Eval Diagn Progn Eng Syst 1(1):251. https://doi.org/10.1115/1.4037684CrossRef
12.
Zurück zum Zitat Friswell MI, Ali SF, Bilgen O, Adhikari S, Lees AW, Litak G (2012) Non-linear piezoelectric vibration energy harvesting from a vertical cantilever beam with tip mass. J Intell Mater Syst Struct 23(13):1505–1521. https://doi.org/10.1177/1045389X12455722CrossRef
13.
Zurück zum Zitat Shivashankar P, Kandagal SB (2019) Characterization of elastic and electromechanical nonlinearities in piezoceramic plate actuators from vibrations of a piezoelectric-beam. Mech Syst Signal Process 116(5):624–640. https://doi.org/10.1016/j.ymssp.2018.06.063CrossRef
14.
Zurück zum Zitat Choi J-J, Hahn B-D, Ryu J, Yoon W-H, Lee B-K, Park D-S (2009) Preparation and characterization of piezoelectric ceramic-polymer composite thick films by aerosol deposition for sensor application. Sens Actuators A 153(1):89–95. https://doi.org/10.1016/j.sna.2009.04.025CrossRef
15.
Zurück zum Zitat Lee J, Boyd JG, Lagoudas DC (2005) Effective properties of three-phase electro-magneto-elastic composites. Int J Eng Sci 43(10):790–825. https://doi.org/10.1016/j.ijengsci.2005.01.004MathSciNetCrossRef
16.
Zurück zum Zitat Li L, Wei PJ (2014) The piezoelectric and piezomagnetic effect on the surface wave velocity of magneto-electro-elastic solids. J Sound Vib 333(8):2312–2326. https://doi.org/10.1016/j.jsv.2013.12.005CrossRef
17.
Zurück zum Zitat Shishesaz M, Shirbani MM, Sedighi HM, Hajnayeb A (2018) Design and analytical modeling of magneto-electro-mechanical characteristics of a novel magneto-electro-elastic vibration-based energy harvesting system. J Sound Vib 425:149–169. https://doi.org/10.1016/j.jsv.2018.03.030CrossRef
18.
Zurück zum Zitat Khaghanifard J, Askari AR, Taghizadeh M, Awrejcewicz J, Folkow PD (2023) Nonlinear modelling of unimorph and bimorph magneto-electro-elastic energy harvesters. Appl Math Model 119:803–830. https://doi.org/10.1016/j.apm.2023.02.007MathSciNetCrossRef
19.
Zurück zum Zitat Roundy S, Wright PK, Rabaey J (2003) A study of low level vibrations as a power source for wireless sensor nodes. Ubiquit Comput 26(11):1131–1144. https://doi.org/10.1016/S0140-3664(02)00248-7CrossRef
20.
Zurück zum Zitat Ohm W-S, Wu L, Hanes P, Wong GS (2006) Generation of low-frequency vibration using a cantilever beam for calibration of accelerometers. J Sound Vib 289(1):192–209. https://doi.org/10.1016/j.jsv.2005.02.002CrossRef
21.
Zurück zum Zitat Rui X, Zeng Z, Zhang Y, Li Y, Feng H, Yang Z (2020) A design method for low-frequency rotational piezoelectric energy harvesting in micro applications. Microsyst Technol 26(3):981–991. https://doi.org/10.1007/s00542-019-04628-4CrossRef
22.
Zurück zum Zitat Crespo MRM, Glynn CC (1978) Nonlinear flexural-flexural-torsional dynamics of inextensional beams. I. Equations of motion. J Struct Mech 6(4):437–448. https://doi.org/10.1080/03601217808907348CrossRef
23.
Zurück zum Zitat Crespo MRM (1988) Non-linear flexural-flexural-torsional-extensional dynamics of beams—I. Formulation. Int J Solids Struct 24(12):1225–1234. https://doi.org/10.1016/0020-7683(88)90087-XCrossRef
24.
Zurück zum Zitat Nayfeh AH, Pai PF (2004) Linear and nonlinear structural mechanics. Wiley series in nonlinear science. Wiley, New YorkCrossRef
25.
Zurück zum Zitat Yoo W-S, Lee J-H, Park S-J, Sohn J-H, Dmitrochenko O, Pogorelov D (2003) Large oscillations of a thin cantilever beam: physical experiments and simulation using the absolute nodal coordinate formulation. Nonlinear Dyn 34(1):3–29. https://doi.org/10.1023/B:NODY.0000014550.30874.ccCrossRef
26.
Zurück zum Zitat Thomas O, Sénéchal A, Deü J-F (2016) Hardening/softening behavior and reduced order modeling of nonlinear vibrations of rotating cantilever beams. Nonlinear Dyn 86(2):1293–1318. https://doi.org/10.1007/s11071-016-2965-0CrossRef
27.
Zurück zum Zitat Farokhi H, Xia Y, Erturk A (2022) Experimentally validated geometrically exact model for extreme nonlinear motions of cantilevers. Nonlinear Dyn 107(1):457–475. https://doi.org/10.1007/s11071-021-07023-9CrossRef
28.
Zurück zum Zitat Tan T, Yan Z, Lei H, Sun W (2017) Geometric nonlinear distributed parameter model for cantilever-beam piezoelectric energy harvesters and structural dimension analysis for galloping mode. J Intell Mater Syst Struct 28(20):3066–3078. https://doi.org/10.1177/1045389X17704922CrossRef
29.
Zurück zum Zitat Choudhary R, Rzig I, Fotsing ER, Ross A (2025) A unified nonlinear model of piezoelectric cantilever beams with complex geometries for energy harvesting applications. Smart Mater Struct 34:025010CrossRef
30.
Zurück zum Zitat Birman V (1994) Analytical models of sandwich plates with piezoelectric strip-stiffeners. Int J Mech Sci 36(6):567–578CrossRef
31.
Zurück zum Zitat Ottman GK, Hofmann HF, Bhatt AC, Lesieutre GA (2002) Adaptive piezoelectric energy harvesting circuit for wireless remote power supply. IEEE Trans Power Electron 17(5):669–676. https://doi.org/10.1109/TPEL.2002.802194CrossRef
32.
Zurück zum Zitat Karami MA, Farmer JR, Inman DJ (2013) Parametrically excited nonlinear piezoelectric compact wind turbine. Renew Energy 50:977–987. https://doi.org/10.1016/j.renene.2012.07.037CrossRef
33.
Zurück zum Zitat Khameneifar F, Arzanpour S, Moallem M (2013) A piezoelectric energy harvester for rotary motion applications: design and experiments. IEEE/ASME Trans Mechatron 18(5):1527–1534. https://doi.org/10.1109/TMECH.2012.2205266CrossRef
34.
Zurück zum Zitat Zhou X, Chattopadhyay A, Thornburgh R (2000) Analysis of piezoelectric smart composites using a coupled piezoelectric-mechanical model. J Intell Mater Syst Struct 11(3):169–179CrossRef
35.
Zurück zum Zitat Hongjin W, Qingfeng M, Wuwei F (2014) Discussion of the improved methods for analyzing a cantilever beam carrying a tip-mass under base excitation. Shock Vib 2014(2):1–15. https://doi.org/10.1155/2014/981053CrossRef
36.
Zurück zum Zitat Latalski J (2017) A coupled-field model of a rotating composite beam with an integrated nonlinear piezoelectric active element. Nonlinear Dyn 90(3):2145–2162. https://doi.org/10.1007/s11071-017-3791-8CrossRef
37.
Zurück zum Zitat Arafa M, Baz A (2004) On the nonlinear behavior of piezoelectric actuators. J Vib Control 10(3):387–398. https://doi.org/10.1177/1077546304033365CrossRef
38.
Zurück zum Zitat Wagner UV, Hagedorn P (2002) Piezo-beam system subjected to weak electric field: experiments and modelling of non-linearities. J Sound Vib 256(5):861–872. https://doi.org/10.1006/jsvi.2002.5024CrossRef
39.
Zurück zum Zitat Benjeddou A (2018) Field-dependent nonlinear piezoelectricity: a focused review. Int J Smart Nano Mater 9(1):68–84. https://doi.org/10.1080/19475411.2018.1439850CrossRef
40.
Zurück zum Zitat Gan J, Zhang X (2019) A review of nonlinear hysteresis modeling and control of piezoelectric actuators. AIP Adv 9(4):379. https://doi.org/10.1063/1.5093000CrossRef
41.
Zurück zum Zitat Joshi SP (1992) Non-linear constitutive relations for piezoceramic materials. Smart Mater Struct 1(1):80–83. https://doi.org/10.1088/0964-1726/1/1/012CrossRef
42.
Zurück zum Zitat Wagner UV, Hagedorn P (2003) Nonlinear effects of piezoceramics excited by weak electric fields. Nonlinear Dyn 31(2):133–149. https://doi.org/10.1023/A:1022093428599CrossRef
43.
Zurück zum Zitat Birman V. Physically nonlinear behavior of piezoelectric actuators subject to high electric fields. U. S. Army Research Office, Research Triangle Park (NC)
44.
Zurück zum Zitat Shahabi P, Ghafarirad H, Taghvaeipour A (2019) Nonlinear vibration analysis of piezoelectric bending actuators: theoretical and experimental studies. Comptes Rendus Mécanique 347(12):953–966. https://doi.org/10.1016/j.crme.2019.10.007CrossRef
45.
Zurück zum Zitat Stanton SC, Erturk A, Mann BP, Inman DJ (2010) Resonant manifestation of intrinsic nonlinearity within electroelastic micropower generators. Appl Phys Lett 97(25):254101. https://doi.org/10.1063/1.3530449CrossRef
46.
Zurück zum Zitat Leadenham S, Erturk A (2015) Unified nonlinear electroelastic dynamics of a bimorph piezoelectric cantilever for energy harvesting, sensing, and actuation. Nonlinear Dyn 79(3):1727–1743. https://doi.org/10.1007/s11071-014-1770-xCrossRef
47.
Zurück zum Zitat Tan D, Yavarow P, Erturk A (2017) Nonlinear elastodynamics of piezoelectric macro-fiber composites with interdigitated electrodes for resonant actuation. Compos Struct. https://doi.org/10.1016/j.compstruct.2017.12.056CrossRef
48.
Zurück zum Zitat Kapuria S, Yasin MY, Hagedorn P (2015) Active vibration control of piezolaminated composite plates considering strong electric field nonlinearity. AIAA J 53(3):603–616. https://doi.org/10.2514/1.J053166CrossRef
49.
Zurück zum Zitat Chattaraj N, Ganguli R (2016) Electromechanical analysis of piezoelectric bimorph actuator in static state considering the nonlinearity at high electric field. Mech Adv Mater Struct 23(7):802–810. https://doi.org/10.1080/15376494.2015.1029168CrossRef
50.
Zurück zum Zitat Latalski J, Warminski J, Rega G (2017) Bending-twisting vibrations of a rotating hub-thin-walled composite beam system. Math Mech Solids 22(6):1303–1325. https://doi.org/10.1177/1081286516629768MathSciNetCrossRef
51.
Zurück zum Zitat Latalski J, Warminski J (2019) Nonlinear vibrations of a rotating thin-walled composite piezo-beam with circumferentially uniform stiffness (CUS). Nonlinear Dyn 98(4):2509–2529. https://doi.org/10.1007/s11071-019-05175-3CrossRef
52.
Zurück zum Zitat Chen J, Liu X, Wang H, Wang S, Guan M (2022) Design and experimental investigation of a rotational piezoelectric energy harvester with an offset distance from the rotation center. Micromachines 13(3):388. https://doi.org/10.3390/mi13030388CrossRef
53.
Zurück zum Zitat Zhang Y, Zheng R, Nakano K, Cartmell MP (2018) Stabilising high energy orbit oscillations by the utilisation of centrifugal effects for rotating-tyre-induced energy harvesting. Appl Phys Lett 112(14):7142. https://doi.org/10.1063/1.5019907CrossRef
54.
Zurück zum Zitat Machado SP, Febbo M, Ramírez JM, Gatti CD (2020) Rotational double-beam piezoelectric energy harvester impacting against a stop. J Sound Vib 469:115141. https://doi.org/10.1016/j.jsv.2019.115141CrossRef
55.
Zurück zum Zitat Latalski J, Kowalczuk M, Warminski J (2022) Nonlinear electro-elastic dynamics of a hub-cantilever bimorph rotor structure. Int J Mech Sci 222(19):107195. https://doi.org/10.1016/j.ijmecsci.2022.107195CrossRef
56.
Zurück zum Zitat Stanton SC, Erturk A, Mann BP, Inman DJ (2010) Nonlinear piezoelectricity in electroelastic energy harvesters: modeling and experimental identification. J Appl Phys 108(7):074903. https://doi.org/10.1063/1.3486519CrossRef
57.
Zurück zum Zitat Boyce WE, Handelman GH (1961) Vibrations of rotating beams with tip mass. ZAMP Zeitschrift für angewandte Mathematik und Physik 12(5):369–392. https://doi.org/10.1007/BF01600687MathSciNetCrossRef
58.
Zurück zum Zitat Craig RR (1962) Vibration of a rotating beam with tip mass analyzed by a variational method. J Acoust Soc Amer 34(12-Supplement):1976. https://doi.org/10.1121/1.1936981CrossRef
59.
Zurück zum Zitat Laura PAA, Pombo JL, Susemihl EA (1974) A note on the vibrations of a clamped-free beam with a mass at the free end. J Sound Vib 37(2):161–168. https://doi.org/10.1016/s0022-460x(74)80325-1CrossRef

    Marktübersichten

    Die im Laufe eines Jahres in der „adhäsion“ veröffentlichten Marktübersichten helfen Anwendern verschiedenster Branchen, sich einen gezielten Überblick über Lieferantenangebote zu verschaffen. 

    Bildnachweise
    MKVS GbR/© MKVS GbR, Nordson/© Nordson, ViscoTec/© ViscoTec, BCD Chemie GmbH, Merz+Benteli/© Merz+Benteli, Robatech/© Robatech, Hermann Otto GmbH/© Hermann Otto GmbH, Ruderer Klebetechnik GmbH, Xometry Europe GmbH/© Xometry Europe GmbH, Atlas Copco/© Atlas Copco, Sika/© Sika, Medmix/© Medmix, Kisling AG/© Kisling AG, Dosmatix GmbH/© Dosmatix GmbH, Innotech GmbH/© Innotech GmbH, Hilger u. Kern GmbH, VDI Logo/© VDI Wissensforum GmbH, Dr. Fritz Faulhaber GmbH & Co. KG/© Dr. Fritz Faulhaber GmbH & Co. KG, ECHTERHAGE HOLDING GMBH&CO.KG - VSE, mta robotics AG/© mta robotics AG, Bühnen, The MathWorks Deutschland GmbH/© The MathWorks Deutschland GmbH